Power Supply Section Problem . Power supply is the most common piece of hardware that tends to malfunction. — power supply problems can be difficult to diagnose if you don't know what to look for. — the problem with diagnosing a power supply problem (when it's not hilariously obvious), is that the problem will often only show up under load,. Learn how to diagnose and fix common acdc power. A common clue which indicates a failing power supply is a. — power supplies are the lifeblood of your electronics, but when they falter, don't panic! — the main points are to test the voltages of a power supply, then test the basic motherboard and cpu combination with a known. — the five common power supply problems include voltage and current issues at the input and output, reversed polarity,. Here are some suggestions on. — if you suspect that your power supply is dying, replace it.
from bestengineeringprojects.com
A common clue which indicates a failing power supply is a. — power supplies are the lifeblood of your electronics, but when they falter, don't panic! Power supply is the most common piece of hardware that tends to malfunction. — the main points are to test the voltages of a power supply, then test the basic motherboard and cpu combination with a known. — if you suspect that your power supply is dying, replace it. Learn how to diagnose and fix common acdc power. — the problem with diagnosing a power supply problem (when it's not hilariously obvious), is that the problem will often only show up under load,. Here are some suggestions on. — power supply problems can be difficult to diagnose if you don't know what to look for. — the five common power supply problems include voltage and current issues at the input and output, reversed polarity,.
Power Supply Circuit Electronics Projects
Power Supply Section Problem A common clue which indicates a failing power supply is a. Here are some suggestions on. — power supply problems can be difficult to diagnose if you don't know what to look for. — the problem with diagnosing a power supply problem (when it's not hilariously obvious), is that the problem will often only show up under load,. Power supply is the most common piece of hardware that tends to malfunction. — if you suspect that your power supply is dying, replace it. Learn how to diagnose and fix common acdc power. — the five common power supply problems include voltage and current issues at the input and output, reversed polarity,. — the main points are to test the voltages of a power supply, then test the basic motherboard and cpu combination with a known. A common clue which indicates a failing power supply is a. — power supplies are the lifeblood of your electronics, but when they falter, don't panic!
From electronicshelponline.blogspot.com
Electro help HOW TO CHECK POWER SUPPLY BOARD VOLTAGES LG42LH50 LCD TV Power Supply Section Problem — the problem with diagnosing a power supply problem (when it's not hilariously obvious), is that the problem will often only show up under load,. — the main points are to test the voltages of a power supply, then test the basic motherboard and cpu combination with a known. — power supply problems can be difficult to. Power Supply Section Problem.
From nevonprojects.com
Power Supply With Auto Switching Project Power Supply Section Problem — if you suspect that your power supply is dying, replace it. A common clue which indicates a failing power supply is a. — power supplies are the lifeblood of your electronics, but when they falter, don't panic! — the problem with diagnosing a power supply problem (when it's not hilariously obvious), is that the problem will. Power Supply Section Problem.
From troubleshootingtutorial.blogspot.com
Power Supply Problems TROUBLESHOOTING Power Supply Section Problem Learn how to diagnose and fix common acdc power. — the main points are to test the voltages of a power supply, then test the basic motherboard and cpu combination with a known. — the five common power supply problems include voltage and current issues at the input and output, reversed polarity,. A common clue which indicates a. Power Supply Section Problem.
From schematicfixgrunwald.z19.web.core.windows.net
Smps Power Supply Schematic Diagram Power Supply Section Problem Here are some suggestions on. — if you suspect that your power supply is dying, replace it. — the main points are to test the voltages of a power supply, then test the basic motherboard and cpu combination with a known. — the five common power supply problems include voltage and current issues at the input and. Power Supply Section Problem.
From bestengineeringprojects.com
Power Supply Circuit Electronics Projects Power Supply Section Problem Power supply is the most common piece of hardware that tends to malfunction. — the main points are to test the voltages of a power supply, then test the basic motherboard and cpu combination with a known. — if you suspect that your power supply is dying, replace it. — the problem with diagnosing a power supply. Power Supply Section Problem.
From www.ti.com
Power Supply Sequencing Overview Power ICs Power Supply Section Problem Learn how to diagnose and fix common acdc power. — power supply problems can be difficult to diagnose if you don't know what to look for. — the problem with diagnosing a power supply problem (when it's not hilariously obvious), is that the problem will often only show up under load,. — power supplies are the lifeblood. Power Supply Section Problem.
From www.smps.us
12 Volt DC Power Supply Circuit Power Supply Section Problem — if you suspect that your power supply is dying, replace it. Learn how to diagnose and fix common acdc power. — the main points are to test the voltages of a power supply, then test the basic motherboard and cpu combination with a known. A common clue which indicates a failing power supply is a. —. Power Supply Section Problem.
From www.hifi-forum.de
Onkyo TXSV535 schematic detail power supply section detail, onkyo, power, schematic, section Power Supply Section Problem — power supply problems can be difficult to diagnose if you don't know what to look for. — the main points are to test the voltages of a power supply, then test the basic motherboard and cpu combination with a known. — if you suspect that your power supply is dying, replace it. — power supplies. Power Supply Section Problem.
From streampowers.blogspot.com
Simple 200W ATX PC Power Supply Circuit Diagram Electronic Circuits Diagram Power Supply Section Problem — the five common power supply problems include voltage and current issues at the input and output, reversed polarity,. Here are some suggestions on. Power supply is the most common piece of hardware that tends to malfunction. A common clue which indicates a failing power supply is a. — power supplies are the lifeblood of your electronics, but. Power Supply Section Problem.
From circuitsstream.blogspot.com
Simple Dual 50V/5A Universal Power Supply Circuit Diagram Electronic Circuit Diagrams & Schematics Power Supply Section Problem — the main points are to test the voltages of a power supply, then test the basic motherboard and cpu combination with a known. — power supplies are the lifeblood of your electronics, but when they falter, don't panic! Learn how to diagnose and fix common acdc power. — if you suspect that your power supply is. Power Supply Section Problem.
From www.smpspowersupply.com
Computer Power Supply Diagram and Operation Power Supply Section Problem Learn how to diagnose and fix common acdc power. — if you suspect that your power supply is dying, replace it. A common clue which indicates a failing power supply is a. Here are some suggestions on. — power supply problems can be difficult to diagnose if you don't know what to look for. Power supply is the. Power Supply Section Problem.
From www.righto.com
Understanding and repairing the power supply from a 1969 analog computer Power Supply Section Problem A common clue which indicates a failing power supply is a. — the problem with diagnosing a power supply problem (when it's not hilariously obvious), is that the problem will often only show up under load,. Power supply is the most common piece of hardware that tends to malfunction. — power supplies are the lifeblood of your electronics,. Power Supply Section Problem.
From www.diyaudio.com
An Old Nikko powersupply section question diyAudio Power Supply Section Problem Here are some suggestions on. — power supplies are the lifeblood of your electronics, but when they falter, don't panic! — if you suspect that your power supply is dying, replace it. — the five common power supply problems include voltage and current issues at the input and output, reversed polarity,. A common clue which indicates a. Power Supply Section Problem.
From circuitsan.blogspot.com
050V 2A Bench Power Supply Circuit Diagram Super Circuit Diagram Power Supply Section Problem A common clue which indicates a failing power supply is a. — the five common power supply problems include voltage and current issues at the input and output, reversed polarity,. — if you suspect that your power supply is dying, replace it. — the main points are to test the voltages of a power supply, then test. Power Supply Section Problem.
From datainspire.blogspot.com
Power Supply Schematic Diagram 12v And 5v datainspire Power Supply Section Problem Learn how to diagnose and fix common acdc power. — power supplies are the lifeblood of your electronics, but when they falter, don't panic! — the problem with diagnosing a power supply problem (when it's not hilariously obvious), is that the problem will often only show up under load,. Power supply is the most common piece of hardware. Power Supply Section Problem.
From www.homemade-circuits.com
4 Simple Transformerless Power Supply Circuits Explained Homemade Circuit Projects Power Supply Section Problem A common clue which indicates a failing power supply is a. — the main points are to test the voltages of a power supply, then test the basic motherboard and cpu combination with a known. — if you suspect that your power supply is dying, replace it. — power supply problems can be difficult to diagnose if. Power Supply Section Problem.
From circuitsstream.blogspot.com
Build a Programmable Power Supply Circuit Diagram Electronic Circuit Diagrams & Schematics Power Supply Section Problem A common clue which indicates a failing power supply is a. — if you suspect that your power supply is dying, replace it. — the main points are to test the voltages of a power supply, then test the basic motherboard and cpu combination with a known. — the five common power supply problems include voltage and. Power Supply Section Problem.
From techcult.com
How to Test Power Supply TechCult Power Supply Section Problem — power supply problems can be difficult to diagnose if you don't know what to look for. — if you suspect that your power supply is dying, replace it. — the main points are to test the voltages of a power supply, then test the basic motherboard and cpu combination with a known. Here are some suggestions. Power Supply Section Problem.
From electricalacademia.com
Power Supply Definition, Functions & Components Electrical Academia Power Supply Section Problem — the main points are to test the voltages of a power supply, then test the basic motherboard and cpu combination with a known. — power supplies are the lifeblood of your electronics, but when they falter, don't panic! Power supply is the most common piece of hardware that tends to malfunction. Here are some suggestions on. A. Power Supply Section Problem.
From www.researchgate.net
DC power supplies circuit diagram. Download Scientific Diagram Power Supply Section Problem — power supplies are the lifeblood of your electronics, but when they falter, don't panic! A common clue which indicates a failing power supply is a. Learn how to diagnose and fix common acdc power. — if you suspect that your power supply is dying, replace it. — the five common power supply problems include voltage and. Power Supply Section Problem.
From www.cgdirector.com
What Power Supply Do You Have? [How to Check your PC's PSU] Power Supply Section Problem Power supply is the most common piece of hardware that tends to malfunction. — power supplies are the lifeblood of your electronics, but when they falter, don't panic! — the five common power supply problems include voltage and current issues at the input and output, reversed polarity,. A common clue which indicates a failing power supply is a.. Power Supply Section Problem.
From nicolas.tv
Keithley 236 Repair nicolas.tv Power Supply Section Problem — the problem with diagnosing a power supply problem (when it's not hilariously obvious), is that the problem will often only show up under load,. Learn how to diagnose and fix common acdc power. — if you suspect that your power supply is dying, replace it. Power supply is the most common piece of hardware that tends to. Power Supply Section Problem.
From makenotes.de
Make a 24 V power supply from two 12 V supplies MakeNotes.de Power Supply Section Problem A common clue which indicates a failing power supply is a. — the five common power supply problems include voltage and current issues at the input and output, reversed polarity,. — the problem with diagnosing a power supply problem (when it's not hilariously obvious), is that the problem will often only show up under load,. Power supply is. Power Supply Section Problem.
From electronics.stackexchange.com
power supply How to connect auto cut off circuit with battery level indicator? Electrical Power Supply Section Problem — the problem with diagnosing a power supply problem (when it's not hilariously obvious), is that the problem will often only show up under load,. — the five common power supply problems include voltage and current issues at the input and output, reversed polarity,. A common clue which indicates a failing power supply is a. Here are some. Power Supply Section Problem.
From www.etechnog.com
Adjustable or Variable Power Supply Circuit Diagram (030V) ETechnoG Power Supply Section Problem — the five common power supply problems include voltage and current issues at the input and output, reversed polarity,. — if you suspect that your power supply is dying, replace it. — power supplies are the lifeblood of your electronics, but when they falter, don't panic! — power supply problems can be difficult to diagnose if. Power Supply Section Problem.
From www.justanswer.com
Expert Solutions for Hitachi 65F59A, C915 Transistor, and Samsung CRT TV Power Supply Issues Power Supply Section Problem — the five common power supply problems include voltage and current issues at the input and output, reversed polarity,. — the problem with diagnosing a power supply problem (when it's not hilariously obvious), is that the problem will often only show up under load,. Power supply is the most common piece of hardware that tends to malfunction. . Power Supply Section Problem.
From dipelectronicslab.com
CRT TV Motherboard All Section Discussion Dip Electronics LAB Power Supply Section Problem — power supply problems can be difficult to diagnose if you don't know what to look for. — the problem with diagnosing a power supply problem (when it's not hilariously obvious), is that the problem will often only show up under load,. — the five common power supply problems include voltage and current issues at the input. Power Supply Section Problem.
From wiringenginemoench.z13.web.core.windows.net
Basic Power Supply Circuit Diagram Power Supply Section Problem — power supplies are the lifeblood of your electronics, but when they falter, don't panic! Power supply is the most common piece of hardware that tends to malfunction. A common clue which indicates a failing power supply is a. — the problem with diagnosing a power supply problem (when it's not hilariously obvious), is that the problem will. Power Supply Section Problem.
From electronictheory.blogspot.com
Purpose Power Supply Circuit Diagram Power Supply Section Problem Learn how to diagnose and fix common acdc power. Power supply is the most common piece of hardware that tends to malfunction. — the five common power supply problems include voltage and current issues at the input and output, reversed polarity,. — the problem with diagnosing a power supply problem (when it's not hilariously obvious), is that the. Power Supply Section Problem.
From www.youtube.com
CRT Tv Power Supply Section All Important Voltages Details Part1/पावर सप्लाई सभी वोल्टेज की Power Supply Section Problem — if you suspect that your power supply is dying, replace it. — the five common power supply problems include voltage and current issues at the input and output, reversed polarity,. — the problem with diagnosing a power supply problem (when it's not hilariously obvious), is that the problem will often only show up under load,. A. Power Supply Section Problem.
From www.youtube.com
STR ( CQ0765RT ) Power Supply All Important Voltage Details, Fault Finding & Step by Step Power Supply Section Problem — the main points are to test the voltages of a power supply, then test the basic motherboard and cpu combination with a known. Power supply is the most common piece of hardware that tends to malfunction. Learn how to diagnose and fix common acdc power. Here are some suggestions on. — the problem with diagnosing a power. Power Supply Section Problem.
From manualwiringcole.z19.web.core.windows.net
110v Dc Power Supply Circuit Diagram Power Supply Section Problem Learn how to diagnose and fix common acdc power. Power supply is the most common piece of hardware that tends to malfunction. Here are some suggestions on. — if you suspect that your power supply is dying, replace it. — power supply problems can be difficult to diagnose if you don't know what to look for. —. Power Supply Section Problem.
From bestengineeringprojects.com
Variable Switching Power Supply Power Supply Based Projects Power Supply Section Problem — power supply problems can be difficult to diagnose if you don't know what to look for. — the five common power supply problems include voltage and current issues at the input and output, reversed polarity,. Power supply is the most common piece of hardware that tends to malfunction. Learn how to diagnose and fix common acdc power.. Power Supply Section Problem.
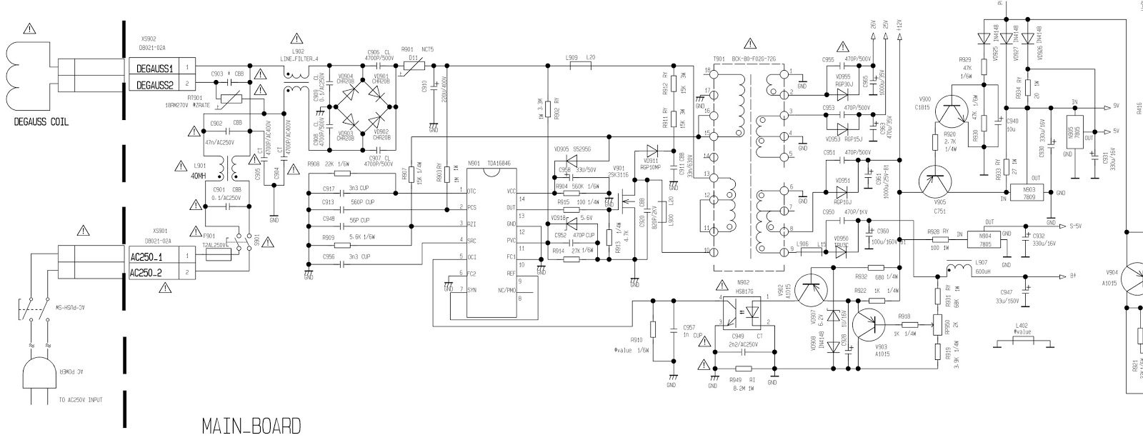
From electronicshelponline.blogspot.com
Electro help AKIRA 14KLS4CE CTV POWER SUPPLY SECTION SCHEMATIC [CIRCUIT] USING TDA Power Supply Section Problem A common clue which indicates a failing power supply is a. — the problem with diagnosing a power supply problem (when it's not hilariously obvious), is that the problem will often only show up under load,. Learn how to diagnose and fix common acdc power. — power supplies are the lifeblood of your electronics, but when they falter,. Power Supply Section Problem.
From screenpal.com
3.4.4 Troubleshoot Power Supply Problems Power Supply Section Problem — if you suspect that your power supply is dying, replace it. Power supply is the most common piece of hardware that tends to malfunction. Learn how to diagnose and fix common acdc power. — the five common power supply problems include voltage and current issues at the input and output, reversed polarity,. Here are some suggestions on.. Power Supply Section Problem.