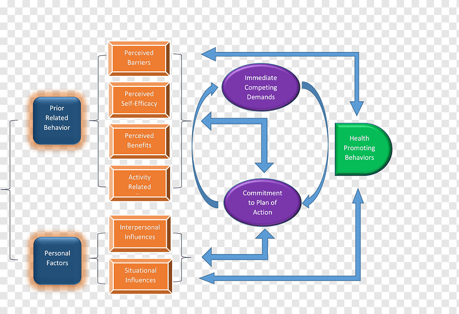
The Health Promotion Model Manual . Mary ann parsons, nurse experts in health promotion, will inspire you to incorporate new health promotion strategies into your organizational policies, create. The health promotion model describes the multidimensional nature of persons as they interact within their environment to pursue. The theoretical model of health promotion by nola j. Pender (2011) provides a simple and clear structure in which the health. This study tested seven constructs from the health promotion model as a causal model of commitment to a plan for exercise in a sample. This manual contains an overview of the health promotion model, its component variables, and theoretical propositions. The health promotion model is a framework that explains the factors that motivate individuals to engage in behaviors that promote their health.
from webapi.bu.edu
The health promotion model describes the multidimensional nature of persons as they interact within their environment to pursue. Pender (2011) provides a simple and clear structure in which the health. This manual contains an overview of the health promotion model, its component variables, and theoretical propositions. Mary ann parsons, nurse experts in health promotion, will inspire you to incorporate new health promotion strategies into your organizational policies, create. The health promotion model is a framework that explains the factors that motivate individuals to engage in behaviors that promote their health. The theoretical model of health promotion by nola j. This study tested seven constructs from the health promotion model as a causal model of commitment to a plan for exercise in a sample.
đź’Ś Pender health promotion model example. Pender's Health Promotion
The Health Promotion Model Manual The health promotion model describes the multidimensional nature of persons as they interact within their environment to pursue. This study tested seven constructs from the health promotion model as a causal model of commitment to a plan for exercise in a sample. The theoretical model of health promotion by nola j. The health promotion model describes the multidimensional nature of persons as they interact within their environment to pursue. This manual contains an overview of the health promotion model, its component variables, and theoretical propositions. Mary ann parsons, nurse experts in health promotion, will inspire you to incorporate new health promotion strategies into your organizational policies, create. The health promotion model is a framework that explains the factors that motivate individuals to engage in behaviors that promote their health. Pender (2011) provides a simple and clear structure in which the health.
From childhealthpolicy.vumc.org
🏷️ Pender health promotion model example. Nola Pender Health Promotion The Health Promotion Model Manual This study tested seven constructs from the health promotion model as a causal model of commitment to a plan for exercise in a sample. This manual contains an overview of the health promotion model, its component variables, and theoretical propositions. The health promotion model is a framework that explains the factors that motivate individuals to engage in behaviors that promote. The Health Promotion Model Manual.
From www.researchgate.net
the multilevel healthpromotion model (adapted from RĂĽtten et al. 2000 The Health Promotion Model Manual The health promotion model is a framework that explains the factors that motivate individuals to engage in behaviors that promote their health. The health promotion model describes the multidimensional nature of persons as they interact within their environment to pursue. Mary ann parsons, nurse experts in health promotion, will inspire you to incorporate new health promotion strategies into your organizational. The Health Promotion Model Manual.
From www.slideserve.com
PPT Theories and Models in Health Promotion Introduction PowerPoint The Health Promotion Model Manual This study tested seven constructs from the health promotion model as a causal model of commitment to a plan for exercise in a sample. Mary ann parsons, nurse experts in health promotion, will inspire you to incorporate new health promotion strategies into your organizational policies, create. The theoretical model of health promotion by nola j. Pender (2011) provides a simple. The Health Promotion Model Manual.
From seputaranmodel.blogspot.com
Nola J Pender Health Promotion Model Seputar Model The Health Promotion Model Manual Mary ann parsons, nurse experts in health promotion, will inspire you to incorporate new health promotion strategies into your organizational policies, create. The theoretical model of health promotion by nola j. Pender (2011) provides a simple and clear structure in which the health. The health promotion model is a framework that explains the factors that motivate individuals to engage in. The Health Promotion Model Manual.
From nursekey.com
Health Promotion Model Nurse Key The Health Promotion Model Manual Pender (2011) provides a simple and clear structure in which the health. Mary ann parsons, nurse experts in health promotion, will inspire you to incorporate new health promotion strategies into your organizational policies, create. The theoretical model of health promotion by nola j. The health promotion model is a framework that explains the factors that motivate individuals to engage in. The Health Promotion Model Manual.
From nursekey.com
21. Health promotion model Nurse Key The Health Promotion Model Manual This study tested seven constructs from the health promotion model as a causal model of commitment to a plan for exercise in a sample. Pender (2011) provides a simple and clear structure in which the health. The theoretical model of health promotion by nola j. The health promotion model is a framework that explains the factors that motivate individuals to. The Health Promotion Model Manual.
From www.academia.edu
(PDF) HEALTH PROMOTION MODEL BY NOLA PENDER Theoretical Propositions of The Health Promotion Model Manual Mary ann parsons, nurse experts in health promotion, will inspire you to incorporate new health promotion strategies into your organizational policies, create. The theoretical model of health promotion by nola j. Pender (2011) provides a simple and clear structure in which the health. The health promotion model is a framework that explains the factors that motivate individuals to engage in. The Health Promotion Model Manual.
From www.studocu.com
The Health Promotion Model The Health Promotion Model Manual Nola The Health Promotion Model Manual Mary ann parsons, nurse experts in health promotion, will inspire you to incorporate new health promotion strategies into your organizational policies, create. The health promotion model is a framework that explains the factors that motivate individuals to engage in behaviors that promote their health. This manual contains an overview of the health promotion model, its component variables, and theoretical propositions.. The Health Promotion Model Manual.
From pmhealthnp.com
Nola Pender Health Promotion Model PSYCHMENTAL HEALTH NP The Health Promotion Model Manual The health promotion model describes the multidimensional nature of persons as they interact within their environment to pursue. This study tested seven constructs from the health promotion model as a causal model of commitment to a plan for exercise in a sample. Pender (2011) provides a simple and clear structure in which the health. Mary ann parsons, nurse experts in. The Health Promotion Model Manual.
From www.slideserve.com
PPT Pender’s Health Promotion Model PowerPoint Presentation, free The Health Promotion Model Manual The health promotion model is a framework that explains the factors that motivate individuals to engage in behaviors that promote their health. This study tested seven constructs from the health promotion model as a causal model of commitment to a plan for exercise in a sample. The health promotion model describes the multidimensional nature of persons as they interact within. The Health Promotion Model Manual.
From www.slideserve.com
PPT The Health Promotion Model PowerPoint Presentation, free download The Health Promotion Model Manual The health promotion model is a framework that explains the factors that motivate individuals to engage in behaviors that promote their health. This manual contains an overview of the health promotion model, its component variables, and theoretical propositions. Mary ann parsons, nurse experts in health promotion, will inspire you to incorporate new health promotion strategies into your organizational policies, create.. The Health Promotion Model Manual.
From nursekey.com
21. Health promotion model Nurse Key The Health Promotion Model Manual This manual contains an overview of the health promotion model, its component variables, and theoretical propositions. Pender (2011) provides a simple and clear structure in which the health. The theoretical model of health promotion by nola j. This study tested seven constructs from the health promotion model as a causal model of commitment to a plan for exercise in a. The Health Promotion Model Manual.
From pdfslide.net
(Download PPT Powerpoint) MODELS OF HEALTH PROMOTION. MODEL OF HEALTH The Health Promotion Model Manual Mary ann parsons, nurse experts in health promotion, will inspire you to incorporate new health promotion strategies into your organizational policies, create. The theoretical model of health promotion by nola j. Pender (2011) provides a simple and clear structure in which the health. The health promotion model describes the multidimensional nature of persons as they interact within their environment to. The Health Promotion Model Manual.
From www.studocu.com
Nola Pender’s Health Promotion Model Study Guide Nola Pender’s Health The Health Promotion Model Manual This study tested seven constructs from the health promotion model as a causal model of commitment to a plan for exercise in a sample. The theoretical model of health promotion by nola j. This manual contains an overview of the health promotion model, its component variables, and theoretical propositions. The health promotion model describes the multidimensional nature of persons as. The Health Promotion Model Manual.
From desklib.com
Pender’s Health Promotion Model An Overview The Health Promotion Model Manual This study tested seven constructs from the health promotion model as a causal model of commitment to a plan for exercise in a sample. The theoretical model of health promotion by nola j. Mary ann parsons, nurse experts in health promotion, will inspire you to incorporate new health promotion strategies into your organizational policies, create. Pender (2011) provides a simple. The Health Promotion Model Manual.
From www.slideserve.com
PPT Use of Health Promotion Diagnoses at Every Stage of Health and The Health Promotion Model Manual The health promotion model is a framework that explains the factors that motivate individuals to engage in behaviors that promote their health. Mary ann parsons, nurse experts in health promotion, will inspire you to incorporate new health promotion strategies into your organizational policies, create. The theoretical model of health promotion by nola j. The health promotion model describes the multidimensional. The Health Promotion Model Manual.
From www.researchgate.net
Health Promotion Model (Adapted from 11) Download Scientific Diagram The Health Promotion Model Manual Mary ann parsons, nurse experts in health promotion, will inspire you to incorporate new health promotion strategies into your organizational policies, create. The health promotion model describes the multidimensional nature of persons as they interact within their environment to pursue. Pender (2011) provides a simple and clear structure in which the health. This manual contains an overview of the health. The Health Promotion Model Manual.
From desklib.com
Pender’s Health Promotion Model An Overview The Health Promotion Model Manual The health promotion model is a framework that explains the factors that motivate individuals to engage in behaviors that promote their health. This manual contains an overview of the health promotion model, its component variables, and theoretical propositions. The theoretical model of health promotion by nola j. Pender (2011) provides a simple and clear structure in which the health. The. The Health Promotion Model Manual.
From www.slideserve.com
PPT MODELS OF HEALTH PROMOTION PowerPoint Presentation, free download The Health Promotion Model Manual The health promotion model describes the multidimensional nature of persons as they interact within their environment to pursue. Pender (2011) provides a simple and clear structure in which the health. Mary ann parsons, nurse experts in health promotion, will inspire you to incorporate new health promotion strategies into your organizational policies, create. This study tested seven constructs from the health. The Health Promotion Model Manual.
From www.researchgate.net
Diagram of Pender's health promotion model. According to the content of The Health Promotion Model Manual The health promotion model describes the multidimensional nature of persons as they interact within their environment to pursue. This study tested seven constructs from the health promotion model as a causal model of commitment to a plan for exercise in a sample. The theoretical model of health promotion by nola j. The health promotion model is a framework that explains. The Health Promotion Model Manual.
From www.healthknowledge.org.uk
Appropriate settings for health promotion (e.g. Schools, the workplace The Health Promotion Model Manual The theoretical model of health promotion by nola j. This manual contains an overview of the health promotion model, its component variables, and theoretical propositions. Pender (2011) provides a simple and clear structure in which the health. Mary ann parsons, nurse experts in health promotion, will inspire you to incorporate new health promotion strategies into your organizational policies, create. This. The Health Promotion Model Manual.
From studycorgi.com
The Health Promotion Model by Nola Pender Free Essay Example The Health Promotion Model Manual This study tested seven constructs from the health promotion model as a causal model of commitment to a plan for exercise in a sample. The theoretical model of health promotion by nola j. The health promotion model is a framework that explains the factors that motivate individuals to engage in behaviors that promote their health. The health promotion model describes. The Health Promotion Model Manual.
From webapi.bu.edu
đź’Ś Pender health promotion model example. Pender's Health Promotion The Health Promotion Model Manual This manual contains an overview of the health promotion model, its component variables, and theoretical propositions. Pender (2011) provides a simple and clear structure in which the health. This study tested seven constructs from the health promotion model as a causal model of commitment to a plan for exercise in a sample. The theoretical model of health promotion by nola. The Health Promotion Model Manual.
From www.researchgate.net
Health Promotion Model Elements. Download Scientific Diagram The Health Promotion Model Manual Pender (2011) provides a simple and clear structure in which the health. This study tested seven constructs from the health promotion model as a causal model of commitment to a plan for exercise in a sample. The theoretical model of health promotion by nola j. This manual contains an overview of the health promotion model, its component variables, and theoretical. The Health Promotion Model Manual.
From webapi.bu.edu
đź’Ś Pender health promotion model example. Pender's Health Promotion The Health Promotion Model Manual Mary ann parsons, nurse experts in health promotion, will inspire you to incorporate new health promotion strategies into your organizational policies, create. This manual contains an overview of the health promotion model, its component variables, and theoretical propositions. The health promotion model describes the multidimensional nature of persons as they interact within their environment to pursue. Pender (2011) provides a. The Health Promotion Model Manual.
From nursingstudy.org
Pender's Health Promotion Model A Comprehensive Guide To The 9 Core The Health Promotion Model Manual The health promotion model describes the multidimensional nature of persons as they interact within their environment to pursue. This manual contains an overview of the health promotion model, its component variables, and theoretical propositions. This study tested seven constructs from the health promotion model as a causal model of commitment to a plan for exercise in a sample. The theoretical. The Health Promotion Model Manual.
From www.slideserve.com
PPT Models and Approaches to Health Promotion PowerPoint Presentation The Health Promotion Model Manual The health promotion model describes the multidimensional nature of persons as they interact within their environment to pursue. The health promotion model is a framework that explains the factors that motivate individuals to engage in behaviors that promote their health. This manual contains an overview of the health promotion model, its component variables, and theoretical propositions. This study tested seven. The Health Promotion Model Manual.
From desklib.com
Health promotion models of health The Health Promotion Model Manual This study tested seven constructs from the health promotion model as a causal model of commitment to a plan for exercise in a sample. This manual contains an overview of the health promotion model, its component variables, and theoretical propositions. The health promotion model describes the multidimensional nature of persons as they interact within their environment to pursue. The health. The Health Promotion Model Manual.
From www.slideshare.net
Health Promotion Models The Health Promotion Model Manual This manual contains an overview of the health promotion model, its component variables, and theoretical propositions. The health promotion model is a framework that explains the factors that motivate individuals to engage in behaviors that promote their health. Mary ann parsons, nurse experts in health promotion, will inspire you to incorporate new health promotion strategies into your organizational policies, create.. The Health Promotion Model Manual.
From www.researchgate.net
Health promotion model in the elderly health care program Download The Health Promotion Model Manual The health promotion model is a framework that explains the factors that motivate individuals to engage in behaviors that promote their health. Mary ann parsons, nurse experts in health promotion, will inspire you to incorporate new health promotion strategies into your organizational policies, create. This study tested seven constructs from the health promotion model as a causal model of commitment. The Health Promotion Model Manual.
From ivypanda.com
Health Promotion Model in Childhood Obesity 344 Words Annotated The Health Promotion Model Manual This manual contains an overview of the health promotion model, its component variables, and theoretical propositions. Mary ann parsons, nurse experts in health promotion, will inspire you to incorporate new health promotion strategies into your organizational policies, create. The theoretical model of health promotion by nola j. This study tested seven constructs from the health promotion model as a causal. The Health Promotion Model Manual.
From www.floridatechonline.com
What are the 5 Health Promotion Models? The Health Promotion Model Manual This study tested seven constructs from the health promotion model as a causal model of commitment to a plan for exercise in a sample. This manual contains an overview of the health promotion model, its component variables, and theoretical propositions. Mary ann parsons, nurse experts in health promotion, will inspire you to incorporate new health promotion strategies into your organizational. The Health Promotion Model Manual.
From www.scribd.com
Health Promotion Model PDF Preventive Healthcare Health Promotion The Health Promotion Model Manual The health promotion model is a framework that explains the factors that motivate individuals to engage in behaviors that promote their health. This study tested seven constructs from the health promotion model as a causal model of commitment to a plan for exercise in a sample. The health promotion model describes the multidimensional nature of persons as they interact within. The Health Promotion Model Manual.
From www.slideserve.com
PPT Models of Health Promotion PowerPoint Presentation, free download The Health Promotion Model Manual The health promotion model is a framework that explains the factors that motivate individuals to engage in behaviors that promote their health. This study tested seven constructs from the health promotion model as a causal model of commitment to a plan for exercise in a sample. The theoretical model of health promotion by nola j. Pender (2011) provides a simple. The Health Promotion Model Manual.
From www.researchgate.net
Health promotion model (revised). Reprinted by permission of Pearson The Health Promotion Model Manual This study tested seven constructs from the health promotion model as a causal model of commitment to a plan for exercise in a sample. The health promotion model is a framework that explains the factors that motivate individuals to engage in behaviors that promote their health. Mary ann parsons, nurse experts in health promotion, will inspire you to incorporate new. The Health Promotion Model Manual.