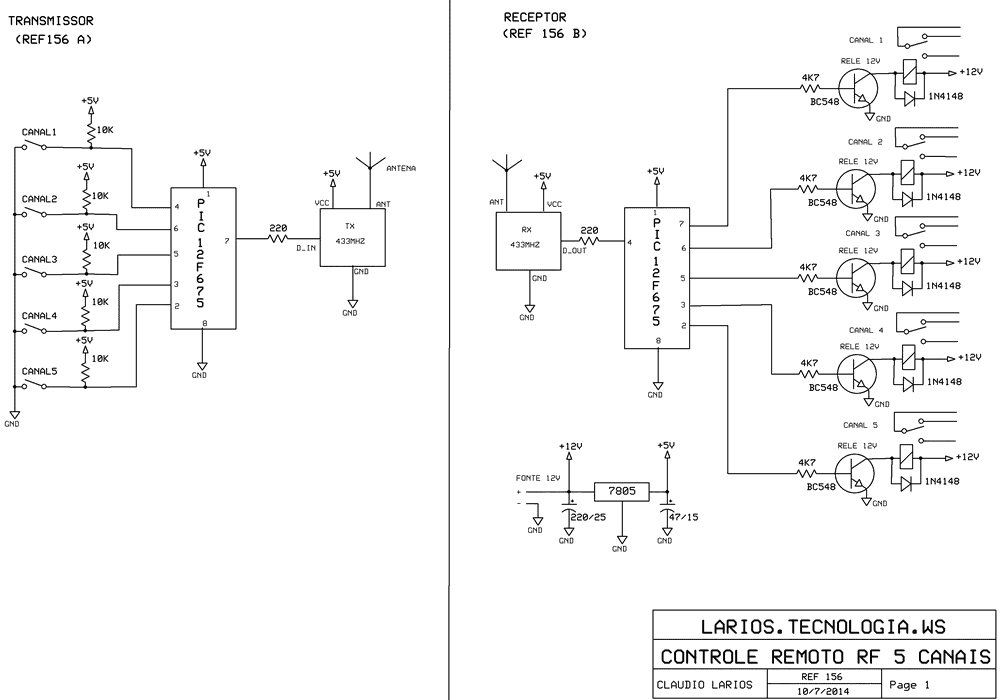
Radio Control Relay Circuit . In this tutorial, we are demonstrating a project on an rf remote control relay switch circuit. Control leds or relays remotely with push buttons using this circuit diagram and video. You can connect the load that you want to toggle through this module. An rf remote controller is a device that can be used to switch on/off equipment or devices wirelessly using radio frequency transmission. The circuit is utilizing a dpdt relay at the output from which you can interface your home. This project will connect 4 (or 8 or. Learn how to build wireless projects using a 433 mhz rf module with encoder and decoder ics. The remote or transmitter part is a handheld. Compact r/c switch plugs into a standard hobby radio control receiver as easily as a servo does. It is very cheap and easy to connect relays up to a radio controlled receiver !
from tronicspro.com
In this tutorial, we are demonstrating a project on an rf remote control relay switch circuit. It is very cheap and easy to connect relays up to a radio controlled receiver ! Learn how to build wireless projects using a 433 mhz rf module with encoder and decoder ics. Control leds or relays remotely with push buttons using this circuit diagram and video. An rf remote controller is a device that can be used to switch on/off equipment or devices wirelessly using radio frequency transmission. The circuit is utilizing a dpdt relay at the output from which you can interface your home. This project will connect 4 (or 8 or. You can connect the load that you want to toggle through this module. The remote or transmitter part is a handheld. Compact r/c switch plugs into a standard hobby radio control receiver as easily as a servo does.
Remote Relay Switch DIY Circuit Diagram TRONICSpro
Radio Control Relay Circuit Control leds or relays remotely with push buttons using this circuit diagram and video. This project will connect 4 (or 8 or. An rf remote controller is a device that can be used to switch on/off equipment or devices wirelessly using radio frequency transmission. In this tutorial, we are demonstrating a project on an rf remote control relay switch circuit. It is very cheap and easy to connect relays up to a radio controlled receiver ! The circuit is utilizing a dpdt relay at the output from which you can interface your home. Compact r/c switch plugs into a standard hobby radio control receiver as easily as a servo does. Control leds or relays remotely with push buttons using this circuit diagram and video. Learn how to build wireless projects using a 433 mhz rf module with encoder and decoder ics. You can connect the load that you want to toggle through this module. The remote or transmitter part is a handheld.
From easycircuit012.blogspot.com
Remote Control Circuit Through RF Without Microcontroller The Circuit Radio Control Relay Circuit You can connect the load that you want to toggle through this module. Learn how to build wireless projects using a 433 mhz rf module with encoder and decoder ics. Compact r/c switch plugs into a standard hobby radio control receiver as easily as a servo does. This project will connect 4 (or 8 or. In this tutorial, we are. Radio Control Relay Circuit.
From www.instructables.com
Remote Controlled Relay 10 Steps Instructables Radio Control Relay Circuit The remote or transmitter part is a handheld. Compact r/c switch plugs into a standard hobby radio control receiver as easily as a servo does. An rf remote controller is a device that can be used to switch on/off equipment or devices wirelessly using radio frequency transmission. Learn how to build wireless projects using a 433 mhz rf module with. Radio Control Relay Circuit.
From scarlettsuffolk.blogspot.com
315MHz 12V 4 Channel RF Wireless Remote Control Switch Relay with Shell Radio Control Relay Circuit The circuit is utilizing a dpdt relay at the output from which you can interface your home. Learn how to build wireless projects using a 433 mhz rf module with encoder and decoder ics. It is very cheap and easy to connect relays up to a radio controlled receiver ! This project will connect 4 (or 8 or. Compact r/c. Radio Control Relay Circuit.
From www.instructables.com
Remote Controlled Relay 10 Steps Instructables Radio Control Relay Circuit In this tutorial, we are demonstrating a project on an rf remote control relay switch circuit. You can connect the load that you want to toggle through this module. Control leds or relays remotely with push buttons using this circuit diagram and video. The remote or transmitter part is a handheld. Compact r/c switch plugs into a standard hobby radio. Radio Control Relay Circuit.
From itecnotes.com
Electrical How to wire a 3way switch and a RF Relay to control Lights Valuable Tech Notes Radio Control Relay Circuit This project will connect 4 (or 8 or. The circuit is utilizing a dpdt relay at the output from which you can interface your home. In this tutorial, we are demonstrating a project on an rf remote control relay switch circuit. The remote or transmitter part is a handheld. It is very cheap and easy to connect relays up to. Radio Control Relay Circuit.
From tronicspro.com
Remote Relay Switch DIY Circuit Diagram TRONICSpro Radio Control Relay Circuit The remote or transmitter part is a handheld. You can connect the load that you want to toggle through this module. Control leds or relays remotely with push buttons using this circuit diagram and video. The circuit is utilizing a dpdt relay at the output from which you can interface your home. It is very cheap and easy to connect. Radio Control Relay Circuit.
From www.circuitvalley.com
Embedded Engineering IR(infrared) Remote Control Relay Board with PIC 12F675 Microcontroller Radio Control Relay Circuit Compact r/c switch plugs into a standard hobby radio control receiver as easily as a servo does. Control leds or relays remotely with push buttons using this circuit diagram and video. In this tutorial, we are demonstrating a project on an rf remote control relay switch circuit. The remote or transmitter part is a handheld. You can connect the load. Radio Control Relay Circuit.
From www.circuitdiagram.co
Remote Control Relay Circuit Diagram Circuit Diagram Radio Control Relay Circuit It is very cheap and easy to connect relays up to a radio controlled receiver ! You can connect the load that you want to toggle through this module. Compact r/c switch plugs into a standard hobby radio control receiver as easily as a servo does. The circuit is utilizing a dpdt relay at the output from which you can. Radio Control Relay Circuit.
From www.dimensionengineering.com
PicoSwitch Radio Controlled Relay Switch Radio Control Relay Circuit Learn how to build wireless projects using a 433 mhz rf module with encoder and decoder ics. An rf remote controller is a device that can be used to switch on/off equipment or devices wirelessly using radio frequency transmission. The remote or transmitter part is a handheld. Compact r/c switch plugs into a standard hobby radio control receiver as easily. Radio Control Relay Circuit.
From www.youtube.com
How to make wireless IR Remote Control ON OFF Switch using 4017 IC & Relay 4017 circuits Radio Control Relay Circuit Compact r/c switch plugs into a standard hobby radio control receiver as easily as a servo does. This project will connect 4 (or 8 or. It is very cheap and easy to connect relays up to a radio controlled receiver ! The remote or transmitter part is a handheld. The circuit is utilizing a dpdt relay at the output from. Radio Control Relay Circuit.
From www.homemade-circuits.com
RF Remote Controlled Toy Car Complete Relay Wiring with 433 MHz Remote Modules Homemade Radio Control Relay Circuit This project will connect 4 (or 8 or. An rf remote controller is a device that can be used to switch on/off equipment or devices wirelessly using radio frequency transmission. It is very cheap and easy to connect relays up to a radio controlled receiver ! In this tutorial, we are demonstrating a project on an rf remote control relay. Radio Control Relay Circuit.
From www.youtube.com
ATtiny85 Relay Control with IR Remote 2Channel IR Remote Control System Using ATtiny85 YouTube Radio Control Relay Circuit It is very cheap and easy to connect relays up to a radio controlled receiver ! This project will connect 4 (or 8 or. Control leds or relays remotely with push buttons using this circuit diagram and video. An rf remote controller is a device that can be used to switch on/off equipment or devices wirelessly using radio frequency transmission.. Radio Control Relay Circuit.
From www.youtube.com
Remote Control Relay Circuit YouTube Radio Control Relay Circuit You can connect the load that you want to toggle through this module. The remote or transmitter part is a handheld. It is very cheap and easy to connect relays up to a radio controlled receiver ! This project will connect 4 (or 8 or. Compact r/c switch plugs into a standard hobby radio control receiver as easily as a. Radio Control Relay Circuit.
From www.homemade-circuits.com
Make a Remote Controlled Toy Car Circuit Radio Control Relay Circuit Control leds or relays remotely with push buttons using this circuit diagram and video. Learn how to build wireless projects using a 433 mhz rf module with encoder and decoder ics. The circuit is utilizing a dpdt relay at the output from which you can interface your home. An rf remote controller is a device that can be used to. Radio Control Relay Circuit.
From www.hackster.io
IoT Projects using ESP32 Blynk & IR Remote control Relays Hackster.io Radio Control Relay Circuit You can connect the load that you want to toggle through this module. It is very cheap and easy to connect relays up to a radio controlled receiver ! The remote or transmitter part is a handheld. The circuit is utilizing a dpdt relay at the output from which you can interface your home. Learn how to build wireless projects. Radio Control Relay Circuit.
From www.circuits-diy.com
RF Remote Control Relay Switch Radio Control Relay Circuit In this tutorial, we are demonstrating a project on an rf remote control relay switch circuit. Control leds or relays remotely with push buttons using this circuit diagram and video. This project will connect 4 (or 8 or. Compact r/c switch plugs into a standard hobby radio control receiver as easily as a servo does. An rf remote controller is. Radio Control Relay Circuit.
From www.circuitdiagram.co
Remote Control Relay Circuit Diagram Circuit Diagram Radio Control Relay Circuit The remote or transmitter part is a handheld. It is very cheap and easy to connect relays up to a radio controlled receiver ! Learn how to build wireless projects using a 433 mhz rf module with encoder and decoder ics. Control leds or relays remotely with push buttons using this circuit diagram and video. Compact r/c switch plugs into. Radio Control Relay Circuit.
From www.electricalclassroom.com
RelayPrinciple, operation, construction, types, Application Radio Control Relay Circuit Learn how to build wireless projects using a 433 mhz rf module with encoder and decoder ics. Compact r/c switch plugs into a standard hobby radio control receiver as easily as a servo does. The remote or transmitter part is a handheld. This project will connect 4 (or 8 or. The circuit is utilizing a dpdt relay at the output. Radio Control Relay Circuit.
From guidewiringkarolin.z13.web.core.windows.net
Remote Control Relay Circuit Diagram Radio Control Relay Circuit An rf remote controller is a device that can be used to switch on/off equipment or devices wirelessly using radio frequency transmission. The circuit is utilizing a dpdt relay at the output from which you can interface your home. The remote or transmitter part is a handheld. It is very cheap and easy to connect relays up to a radio. Radio Control Relay Circuit.
From www.circuits-diy.com
RF Remote Control Relay Switch Radio Control Relay Circuit In this tutorial, we are demonstrating a project on an rf remote control relay switch circuit. The remote or transmitter part is a handheld. Learn how to build wireless projects using a 433 mhz rf module with encoder and decoder ics. An rf remote controller is a device that can be used to switch on/off equipment or devices wirelessly using. Radio Control Relay Circuit.
From www.instructables.com
Remote Controlled Relay 10 Steps Instructables Radio Control Relay Circuit Compact r/c switch plugs into a standard hobby radio control receiver as easily as a servo does. Control leds or relays remotely with push buttons using this circuit diagram and video. The remote or transmitter part is a handheld. In this tutorial, we are demonstrating a project on an rf remote control relay switch circuit. It is very cheap and. Radio Control Relay Circuit.
From www.instructables.com
Remote Controlled Relay 10 Steps Instructables Radio Control Relay Circuit Learn how to build wireless projects using a 433 mhz rf module with encoder and decoder ics. An rf remote controller is a device that can be used to switch on/off equipment or devices wirelessly using radio frequency transmission. Compact r/c switch plugs into a standard hobby radio control receiver as easily as a servo does. The circuit is utilizing. Radio Control Relay Circuit.
From www.circuits-diy.com
RF Remote Control Circuit Radio Control Relay Circuit This project will connect 4 (or 8 or. The circuit is utilizing a dpdt relay at the output from which you can interface your home. The remote or transmitter part is a handheld. Control leds or relays remotely with push buttons using this circuit diagram and video. Learn how to build wireless projects using a 433 mhz rf module with. Radio Control Relay Circuit.
From www.circuitdiagram.co
8 Channel Relay Board With Ir Remote Control Circuit Diagrams Circuit Diagram Radio Control Relay Circuit Learn how to build wireless projects using a 433 mhz rf module with encoder and decoder ics. An rf remote controller is a device that can be used to switch on/off equipment or devices wirelessly using radio frequency transmission. Compact r/c switch plugs into a standard hobby radio control receiver as easily as a servo does. This project will connect. Radio Control Relay Circuit.
From sunrom.com
RF Remote Control Relays 12 Channels [1313] Sunrom Technologies Radio Control Relay Circuit The remote or transmitter part is a handheld. In this tutorial, we are demonstrating a project on an rf remote control relay switch circuit. The circuit is utilizing a dpdt relay at the output from which you can interface your home. Compact r/c switch plugs into a standard hobby radio control receiver as easily as a servo does. You can. Radio Control Relay Circuit.
From www.circuits-diy.com
Automatic ONOFF Relay Circuit Radio Control Relay Circuit You can connect the load that you want to toggle through this module. Control leds or relays remotely with push buttons using this circuit diagram and video. An rf remote controller is a device that can be used to switch on/off equipment or devices wirelessly using radio frequency transmission. The remote or transmitter part is a handheld. Learn how to. Radio Control Relay Circuit.
From www.homemade-circuits.com
FM Remote Control Circuit Using a FM Radio Radio Control Relay Circuit This project will connect 4 (or 8 or. An rf remote controller is a device that can be used to switch on/off equipment or devices wirelessly using radio frequency transmission. The remote or transmitter part is a handheld. The circuit is utilizing a dpdt relay at the output from which you can interface your home. In this tutorial, we are. Radio Control Relay Circuit.
From www.youtube.com
Relay Inverter, Remote Control Relay Circuit YouTube Radio Control Relay Circuit You can connect the load that you want to toggle through this module. This project will connect 4 (or 8 or. The circuit is utilizing a dpdt relay at the output from which you can interface your home. Learn how to build wireless projects using a 433 mhz rf module with encoder and decoder ics. It is very cheap and. Radio Control Relay Circuit.
From guidewiringkarolin.z13.web.core.windows.net
Remote Control Relay Circuit Diagram Radio Control Relay Circuit It is very cheap and easy to connect relays up to a radio controlled receiver ! Control leds or relays remotely with push buttons using this circuit diagram and video. An rf remote controller is a device that can be used to switch on/off equipment or devices wirelessly using radio frequency transmission. Compact r/c switch plugs into a standard hobby. Radio Control Relay Circuit.
From www.instructables.com
Remote Controlled Relay 10 Steps Instructables Radio Control Relay Circuit An rf remote controller is a device that can be used to switch on/off equipment or devices wirelessly using radio frequency transmission. Compact r/c switch plugs into a standard hobby radio control receiver as easily as a servo does. In this tutorial, we are demonstrating a project on an rf remote control relay switch circuit. It is very cheap and. Radio Control Relay Circuit.
From www.electronics-diy.com
2Channel IR Relay Controller Radio Control Relay Circuit Control leds or relays remotely with push buttons using this circuit diagram and video. In this tutorial, we are demonstrating a project on an rf remote control relay switch circuit. The circuit is utilizing a dpdt relay at the output from which you can interface your home. You can connect the load that you want to toggle through this module.. Radio Control Relay Circuit.
From 320volt.com
5 Channel RF Remote Control Relay Switch 12V Electronics Projects Circuits Radio Control Relay Circuit It is very cheap and easy to connect relays up to a radio controlled receiver ! The remote or transmitter part is a handheld. An rf remote controller is a device that can be used to switch on/off equipment or devices wirelessly using radio frequency transmission. This project will connect 4 (or 8 or. Control leds or relays remotely with. Radio Control Relay Circuit.
From www.carymart.com
2 Channel Dry Contact Relays NO NC Outputs Radio Control Receiver Radio Control Relay Circuit Compact r/c switch plugs into a standard hobby radio control receiver as easily as a servo does. The circuit is utilizing a dpdt relay at the output from which you can interface your home. You can connect the load that you want to toggle through this module. Control leds or relays remotely with push buttons using this circuit diagram and. Radio Control Relay Circuit.
From www.sunrom.com
RF Remote Control Relays 4 Channels [1311] Sunrom Technologies Radio Control Relay Circuit In this tutorial, we are demonstrating a project on an rf remote control relay switch circuit. Learn how to build wireless projects using a 433 mhz rf module with encoder and decoder ics. The circuit is utilizing a dpdt relay at the output from which you can interface your home. Control leds or relays remotely with push buttons using this. Radio Control Relay Circuit.
From www.pinterest.co.uk
RF Remote Control Switch RxTx circuits schematic Remote control, Circuit diagram Radio Control Relay Circuit You can connect the load that you want to toggle through this module. The remote or transmitter part is a handheld. It is very cheap and easy to connect relays up to a radio controlled receiver ! An rf remote controller is a device that can be used to switch on/off equipment or devices wirelessly using radio frequency transmission. Learn. Radio Control Relay Circuit.