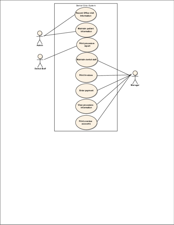
Dental Clinic System Use Case Diagram . Creately for education a visual workspace for students and educators. use creately’s easy online diagram editor to edit this diagram, collaborate with others and export results to multiple image formats. It represents the methodology used in system analysis. this use case diagram is a graphic depiction of the interactions among the elements of dental clinic. use creately’s easy online diagram editor to edit this diagram, collaborate with others and export results to multiple image formats. process, value chain and system analysis tools.
from jsmithmoore.com
It represents the methodology used in system analysis. this use case diagram is a graphic depiction of the interactions among the elements of dental clinic. use creately’s easy online diagram editor to edit this diagram, collaborate with others and export results to multiple image formats. use creately’s easy online diagram editor to edit this diagram, collaborate with others and export results to multiple image formats. process, value chain and system analysis tools. Creately for education a visual workspace for students and educators.
Use case diagram for clinic management system
Dental Clinic System Use Case Diagram use creately’s easy online diagram editor to edit this diagram, collaborate with others and export results to multiple image formats. this use case diagram is a graphic depiction of the interactions among the elements of dental clinic. use creately’s easy online diagram editor to edit this diagram, collaborate with others and export results to multiple image formats. process, value chain and system analysis tools. use creately’s easy online diagram editor to edit this diagram, collaborate with others and export results to multiple image formats. It represents the methodology used in system analysis. Creately for education a visual workspace for students and educators.
From fixenginecarthorse.z13.web.core.windows.net
Use Case Diagram For Health Care System Dental Clinic System Use Case Diagram this use case diagram is a graphic depiction of the interactions among the elements of dental clinic. use creately’s easy online diagram editor to edit this diagram, collaborate with others and export results to multiple image formats. use creately’s easy online diagram editor to edit this diagram, collaborate with others and export results to multiple image formats.. Dental Clinic System Use Case Diagram.
From mavink.com
Use Case Diagram For Dental Clinic System Dental Clinic System Use Case Diagram use creately’s easy online diagram editor to edit this diagram, collaborate with others and export results to multiple image formats. process, value chain and system analysis tools. use creately’s easy online diagram editor to edit this diagram, collaborate with others and export results to multiple image formats. this use case diagram is a graphic depiction of. Dental Clinic System Use Case Diagram.
From www.researchgate.net
Use Case Diagram for integrated electronic dental recordelectronic... Download Scientific Dental Clinic System Use Case Diagram process, value chain and system analysis tools. this use case diagram is a graphic depiction of the interactions among the elements of dental clinic. use creately’s easy online diagram editor to edit this diagram, collaborate with others and export results to multiple image formats. Creately for education a visual workspace for students and educators. It represents the. Dental Clinic System Use Case Diagram.
From www.chegg.com
Solved Case Study Dental Clinic System A clinic with Dental Clinic System Use Case Diagram use creately’s easy online diagram editor to edit this diagram, collaborate with others and export results to multiple image formats. this use case diagram is a graphic depiction of the interactions among the elements of dental clinic. Creately for education a visual workspace for students and educators. It represents the methodology used in system analysis. use creately’s. Dental Clinic System Use Case Diagram.
From jsmithmoore.com
Use case diagram for clinic management system Dental Clinic System Use Case Diagram this use case diagram is a graphic depiction of the interactions among the elements of dental clinic. Creately for education a visual workspace for students and educators. process, value chain and system analysis tools. use creately’s easy online diagram editor to edit this diagram, collaborate with others and export results to multiple image formats. use creately’s. Dental Clinic System Use Case Diagram.
From robhosking.com
13+ Use Case Diagram For Dental Clinic System Robhosking Diagram Dental Clinic System Use Case Diagram Creately for education a visual workspace for students and educators. It represents the methodology used in system analysis. this use case diagram is a graphic depiction of the interactions among the elements of dental clinic. use creately’s easy online diagram editor to edit this diagram, collaborate with others and export results to multiple image formats. process, value. Dental Clinic System Use Case Diagram.
From mavink.com
Use Case Diagram For Dental Clinic System Dental Clinic System Use Case Diagram process, value chain and system analysis tools. use creately’s easy online diagram editor to edit this diagram, collaborate with others and export results to multiple image formats. use creately’s easy online diagram editor to edit this diagram, collaborate with others and export results to multiple image formats. Creately for education a visual workspace for students and educators.. Dental Clinic System Use Case Diagram.
From jsmithmoore.com
Use case diagram for clinic management system Dental Clinic System Use Case Diagram It represents the methodology used in system analysis. Creately for education a visual workspace for students and educators. this use case diagram is a graphic depiction of the interactions among the elements of dental clinic. process, value chain and system analysis tools. use creately’s easy online diagram editor to edit this diagram, collaborate with others and export. Dental Clinic System Use Case Diagram.
From www.chegg.com
Solved Class Diagram and Use Case Diagram for Dental Clinic Dental Clinic System Use Case Diagram It represents the methodology used in system analysis. Creately for education a visual workspace for students and educators. this use case diagram is a graphic depiction of the interactions among the elements of dental clinic. use creately’s easy online diagram editor to edit this diagram, collaborate with others and export results to multiple image formats. process, value. Dental Clinic System Use Case Diagram.
From www.freeprojectz.com
Dental Clinic Use Case Diagram Academic Projects Dental Clinic System Use Case Diagram use creately’s easy online diagram editor to edit this diagram, collaborate with others and export results to multiple image formats. Creately for education a visual workspace for students and educators. It represents the methodology used in system analysis. use creately’s easy online diagram editor to edit this diagram, collaborate with others and export results to multiple image formats.. Dental Clinic System Use Case Diagram.
From jsmithmoore.com
Use case diagram for clinic management system Dental Clinic System Use Case Diagram Creately for education a visual workspace for students and educators. use creately’s easy online diagram editor to edit this diagram, collaborate with others and export results to multiple image formats. use creately’s easy online diagram editor to edit this diagram, collaborate with others and export results to multiple image formats. It represents the methodology used in system analysis.. Dental Clinic System Use Case Diagram.
From jsmithmoore.com
Use case diagram for clinic management system Dental Clinic System Use Case Diagram use creately’s easy online diagram editor to edit this diagram, collaborate with others and export results to multiple image formats. use creately’s easy online diagram editor to edit this diagram, collaborate with others and export results to multiple image formats. process, value chain and system analysis tools. Creately for education a visual workspace for students and educators.. Dental Clinic System Use Case Diagram.
From jsmithmoore.com
Use case diagram for clinic management system Dental Clinic System Use Case Diagram Creately for education a visual workspace for students and educators. use creately’s easy online diagram editor to edit this diagram, collaborate with others and export results to multiple image formats. It represents the methodology used in system analysis. process, value chain and system analysis tools. use creately’s easy online diagram editor to edit this diagram, collaborate with. Dental Clinic System Use Case Diagram.
From www.academia.edu
(PDF) Dental Clinic System Ghana Kumaran Academia.edu Dental Clinic System Use Case Diagram this use case diagram is a graphic depiction of the interactions among the elements of dental clinic. use creately’s easy online diagram editor to edit this diagram, collaborate with others and export results to multiple image formats. process, value chain and system analysis tools. use creately’s easy online diagram editor to edit this diagram, collaborate with. Dental Clinic System Use Case Diagram.
From jsmithmoore.com
Use case diagram for clinic management system Dental Clinic System Use Case Diagram Creately for education a visual workspace for students and educators. process, value chain and system analysis tools. this use case diagram is a graphic depiction of the interactions among the elements of dental clinic. use creately’s easy online diagram editor to edit this diagram, collaborate with others and export results to multiple image formats. use creately’s. Dental Clinic System Use Case Diagram.
From jsmithmoore.com
Use case diagram for clinic management system Dental Clinic System Use Case Diagram It represents the methodology used in system analysis. Creately for education a visual workspace for students and educators. use creately’s easy online diagram editor to edit this diagram, collaborate with others and export results to multiple image formats. process, value chain and system analysis tools. this use case diagram is a graphic depiction of the interactions among. Dental Clinic System Use Case Diagram.
From jsmithmoore.com
Use case diagram for clinic management system Dental Clinic System Use Case Diagram use creately’s easy online diagram editor to edit this diagram, collaborate with others and export results to multiple image formats. It represents the methodology used in system analysis. Creately for education a visual workspace for students and educators. use creately’s easy online diagram editor to edit this diagram, collaborate with others and export results to multiple image formats.. Dental Clinic System Use Case Diagram.
From boardmix.com
Use Case Diagram Dental Clinic System Use Case Diagram use creately’s easy online diagram editor to edit this diagram, collaborate with others and export results to multiple image formats. Creately for education a visual workspace for students and educators. this use case diagram is a graphic depiction of the interactions among the elements of dental clinic. use creately’s easy online diagram editor to edit this diagram,. Dental Clinic System Use Case Diagram.
From fixlibraryanna123.z19.web.core.windows.net
Health Care System Use Case Diagrams Dental Clinic System Use Case Diagram use creately’s easy online diagram editor to edit this diagram, collaborate with others and export results to multiple image formats. Creately for education a visual workspace for students and educators. process, value chain and system analysis tools. this use case diagram is a graphic depiction of the interactions among the elements of dental clinic. use creately’s. Dental Clinic System Use Case Diagram.
From jsmithmoore.com
Use case diagram for clinic management system Dental Clinic System Use Case Diagram process, value chain and system analysis tools. this use case diagram is a graphic depiction of the interactions among the elements of dental clinic. use creately’s easy online diagram editor to edit this diagram, collaborate with others and export results to multiple image formats. use creately’s easy online diagram editor to edit this diagram, collaborate with. Dental Clinic System Use Case Diagram.
From www.coursehero.com
[Solved] Draw the use case diagram for the following dental clinic system... Course Hero Dental Clinic System Use Case Diagram Creately for education a visual workspace for students and educators. use creately’s easy online diagram editor to edit this diagram, collaborate with others and export results to multiple image formats. It represents the methodology used in system analysis. process, value chain and system analysis tools. use creately’s easy online diagram editor to edit this diagram, collaborate with. Dental Clinic System Use Case Diagram.
From jsmithmoore.com
Use case diagram for clinic management system Dental Clinic System Use Case Diagram use creately’s easy online diagram editor to edit this diagram, collaborate with others and export results to multiple image formats. It represents the methodology used in system analysis. process, value chain and system analysis tools. this use case diagram is a graphic depiction of the interactions among the elements of dental clinic. use creately’s easy online. Dental Clinic System Use Case Diagram.
From jsmithmoore.com
Use case diagram for clinic management system Dental Clinic System Use Case Diagram Creately for education a visual workspace for students and educators. process, value chain and system analysis tools. It represents the methodology used in system analysis. this use case diagram is a graphic depiction of the interactions among the elements of dental clinic. use creately’s easy online diagram editor to edit this diagram, collaborate with others and export. Dental Clinic System Use Case Diagram.
From jsmithmoore.com
Use case diagram for clinic management system Dental Clinic System Use Case Diagram use creately’s easy online diagram editor to edit this diagram, collaborate with others and export results to multiple image formats. use creately’s easy online diagram editor to edit this diagram, collaborate with others and export results to multiple image formats. It represents the methodology used in system analysis. process, value chain and system analysis tools. Creately for. Dental Clinic System Use Case Diagram.
From www.coursehero.com
[Solved] Draw a use case diagram for the following dentist office system,... Course Hero Dental Clinic System Use Case Diagram process, value chain and system analysis tools. this use case diagram is a graphic depiction of the interactions among the elements of dental clinic. Creately for education a visual workspace for students and educators. It represents the methodology used in system analysis. use creately’s easy online diagram editor to edit this diagram, collaborate with others and export. Dental Clinic System Use Case Diagram.
From capstoneguide.com
Dental Clinic Management System Capstone Project Document Capstone Guide Dental Clinic System Use Case Diagram Creately for education a visual workspace for students and educators. use creately’s easy online diagram editor to edit this diagram, collaborate with others and export results to multiple image formats. It represents the methodology used in system analysis. this use case diagram is a graphic depiction of the interactions among the elements of dental clinic. process, value. Dental Clinic System Use Case Diagram.
From www.coursehero.com
[Solved] Draw a use case diagram for the following dentist office system,... Course Hero Dental Clinic System Use Case Diagram use creately’s easy online diagram editor to edit this diagram, collaborate with others and export results to multiple image formats. It represents the methodology used in system analysis. Creately for education a visual workspace for students and educators. process, value chain and system analysis tools. use creately’s easy online diagram editor to edit this diagram, collaborate with. Dental Clinic System Use Case Diagram.
From jsmithmoore.com
Use case diagram for clinic management system Dental Clinic System Use Case Diagram process, value chain and system analysis tools. this use case diagram is a graphic depiction of the interactions among the elements of dental clinic. use creately’s easy online diagram editor to edit this diagram, collaborate with others and export results to multiple image formats. It represents the methodology used in system analysis. use creately’s easy online. Dental Clinic System Use Case Diagram.
From jsmithmoore.com
Use case diagram for clinic management system Dental Clinic System Use Case Diagram use creately’s easy online diagram editor to edit this diagram, collaborate with others and export results to multiple image formats. It represents the methodology used in system analysis. this use case diagram is a graphic depiction of the interactions among the elements of dental clinic. use creately’s easy online diagram editor to edit this diagram, collaborate with. Dental Clinic System Use Case Diagram.
From mavink.com
Use Case Diagram For Dental Clinic System Dental Clinic System Use Case Diagram use creately’s easy online diagram editor to edit this diagram, collaborate with others and export results to multiple image formats. It represents the methodology used in system analysis. process, value chain and system analysis tools. Creately for education a visual workspace for students and educators. this use case diagram is a graphic depiction of the interactions among. Dental Clinic System Use Case Diagram.
From schematicparttod.z21.web.core.windows.net
Clinic Use Case Diagram Dental Clinic System Use Case Diagram It represents the methodology used in system analysis. process, value chain and system analysis tools. Creately for education a visual workspace for students and educators. use creately’s easy online diagram editor to edit this diagram, collaborate with others and export results to multiple image formats. this use case diagram is a graphic depiction of the interactions among. Dental Clinic System Use Case Diagram.
From jsmithmoore.com
Use case diagram for clinic management system Dental Clinic System Use Case Diagram process, value chain and system analysis tools. Creately for education a visual workspace for students and educators. use creately’s easy online diagram editor to edit this diagram, collaborate with others and export results to multiple image formats. this use case diagram is a graphic depiction of the interactions among the elements of dental clinic. It represents the. Dental Clinic System Use Case Diagram.
From jsmithmoore.com
Use case diagram for clinic management system Dental Clinic System Use Case Diagram Creately for education a visual workspace for students and educators. use creately’s easy online diagram editor to edit this diagram, collaborate with others and export results to multiple image formats. this use case diagram is a graphic depiction of the interactions among the elements of dental clinic. It represents the methodology used in system analysis. process, value. Dental Clinic System Use Case Diagram.
From www.pinterest.com
Image result for dental office patient flow chart Flow chart, Dental, Use case Dental Clinic System Use Case Diagram this use case diagram is a graphic depiction of the interactions among the elements of dental clinic. use creately’s easy online diagram editor to edit this diagram, collaborate with others and export results to multiple image formats. Creately for education a visual workspace for students and educators. process, value chain and system analysis tools. It represents the. Dental Clinic System Use Case Diagram.
From jsmithmoore.com
Use case diagram for clinic management system Dental Clinic System Use Case Diagram process, value chain and system analysis tools. use creately’s easy online diagram editor to edit this diagram, collaborate with others and export results to multiple image formats. It represents the methodology used in system analysis. use creately’s easy online diagram editor to edit this diagram, collaborate with others and export results to multiple image formats. this. Dental Clinic System Use Case Diagram.