Extend Non Example . Equivalent to a [len (a):] = l. Lista.append(listb[15:18] + listc[3:12]) or do it in multiple simple lines with. The extends keyword is used in class declarations or class expressions to create a class that is a child of another class. Instead of using extend, you might want to try this: Extend the list by appending all the items in the given list; This helps protect from typos or from. But this feature also allows us to completely disable positional argument, you just have to define a method like this: Normally, if an @extend doesn’t match any selectors in the stylesheet, sass will produce an error. The extend() method adds the specified list elements (or any iterable) to the end of the current list.
from schematicmaxeyfastish.z21.web.core.windows.net
This helps protect from typos or from. The extends keyword is used in class declarations or class expressions to create a class that is a child of another class. But this feature also allows us to completely disable positional argument, you just have to define a method like this: Equivalent to a [len (a):] = l. Normally, if an @extend doesn’t match any selectors in the stylesheet, sass will produce an error. Lista.append(listb[15:18] + listc[3:12]) or do it in multiple simple lines with. The extend() method adds the specified list elements (or any iterable) to the end of the current list. Extend the list by appending all the items in the given list; Instead of using extend, you might want to try this:
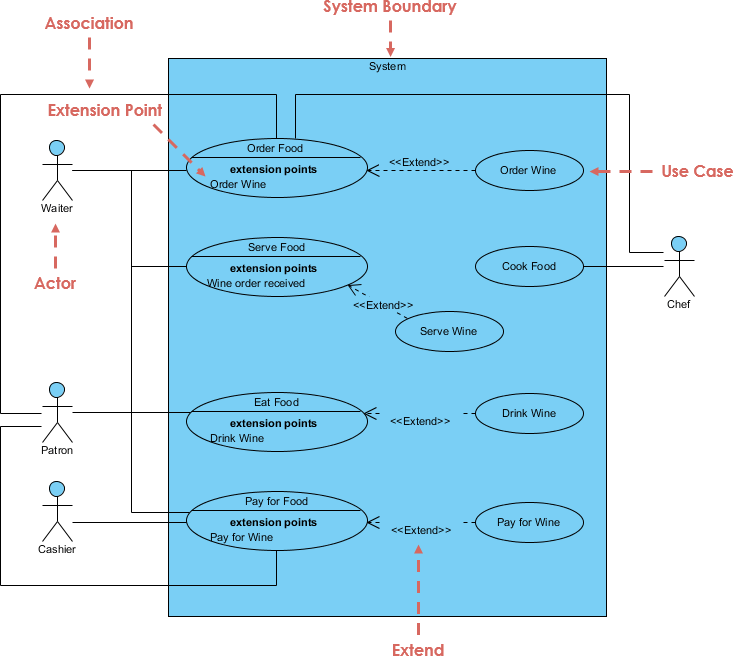
Use Case Diagram Include Vs Extend
Extend Non Example The extends keyword is used in class declarations or class expressions to create a class that is a child of another class. The extends keyword is used in class declarations or class expressions to create a class that is a child of another class. But this feature also allows us to completely disable positional argument, you just have to define a method like this: Normally, if an @extend doesn’t match any selectors in the stylesheet, sass will produce an error. Extend the list by appending all the items in the given list; Lista.append(listb[15:18] + listc[3:12]) or do it in multiple simple lines with. Instead of using extend, you might want to try this: The extend() method adds the specified list elements (or any iterable) to the end of the current list. This helps protect from typos or from. Equivalent to a [len (a):] = l.
From andylutwyche.com
NonExamples (Standard Form) Andy Lutwyche Extend Non Example Normally, if an @extend doesn’t match any selectors in the stylesheet, sass will produce an error. This helps protect from typos or from. Lista.append(listb[15:18] + listc[3:12]) or do it in multiple simple lines with. But this feature also allows us to completely disable positional argument, you just have to define a method like this: Instead of using extend, you might. Extend Non Example.
From www.slideserve.com
PPT Further GroupBy & Extend Operations PowerPoint Presentation ID Extend Non Example Equivalent to a [len (a):] = l. Normally, if an @extend doesn’t match any selectors in the stylesheet, sass will produce an error. The extend() method adds the specified list elements (or any iterable) to the end of the current list. The extends keyword is used in class declarations or class expressions to create a class that is a child. Extend Non Example.
From scalablehuman.com
Difference between extends Thread vs Runnable in Java? Scalable Human Extend Non Example Equivalent to a [len (a):] = l. This helps protect from typos or from. Lista.append(listb[15:18] + listc[3:12]) or do it in multiple simple lines with. Normally, if an @extend doesn’t match any selectors in the stylesheet, sass will produce an error. But this feature also allows us to completely disable positional argument, you just have to define a method like. Extend Non Example.
From portal.perueduca.edu.pe
What Is Difference Between Extend And Include In A Use Case Diagram Extend Non Example Extend the list by appending all the items in the given list; The extends keyword is used in class declarations or class expressions to create a class that is a child of another class. This helps protect from typos or from. Instead of using extend, you might want to try this: Lista.append(listb[15:18] + listc[3:12]) or do it in multiple simple. Extend Non Example.
From www.studocu.com
Theory of computation “Extended Transition Function”. The number of Extend Non Example The extends keyword is used in class declarations or class expressions to create a class that is a child of another class. Normally, if an @extend doesn’t match any selectors in the stylesheet, sass will produce an error. Extend the list by appending all the items in the given list; The extend() method adds the specified list elements (or any. Extend Non Example.
From datagy.io
Python List Extend Append Multiple Items to a List • datagy Extend Non Example But this feature also allows us to completely disable positional argument, you just have to define a method like this: Lista.append(listb[15:18] + listc[3:12]) or do it in multiple simple lines with. Instead of using extend, you might want to try this: This helps protect from typos or from. Normally, if an @extend doesn’t match any selectors in the stylesheet, sass. Extend Non Example.
From condescending-pike-18e303.netlify.app
Sample Letter To Request Visa Extension letter Extend Non Example The extends keyword is used in class declarations or class expressions to create a class that is a child of another class. Instead of using extend, you might want to try this: Equivalent to a [len (a):] = l. Extend the list by appending all the items in the given list; This helps protect from typos or from. Lista.append(listb[15:18] +. Extend Non Example.
From stackoverflow.com
UML, include, extend relationship Stack Overflow Extend Non Example Normally, if an @extend doesn’t match any selectors in the stylesheet, sass will produce an error. Extend the list by appending all the items in the given list; But this feature also allows us to completely disable positional argument, you just have to define a method like this: The extend() method adds the specified list elements (or any iterable) to. Extend Non Example.
From www.ajobthing.com
HR Guide Probation Extension Tips with Templates Extend Non Example But this feature also allows us to completely disable positional argument, you just have to define a method like this: Lista.append(listb[15:18] + listc[3:12]) or do it in multiple simple lines with. This helps protect from typos or from. Normally, if an @extend doesn’t match any selectors in the stylesheet, sass will produce an error. The extend() method adds the specified. Extend Non Example.
From englishgrammarhere.com
Opposite Of Extend, Antonyms of Extend, Meaning and Example Sentences Extend Non Example But this feature also allows us to completely disable positional argument, you just have to define a method like this: The extends keyword is used in class declarations or class expressions to create a class that is a child of another class. Normally, if an @extend doesn’t match any selectors in the stylesheet, sass will produce an error. Instead of. Extend Non Example.
From schematicmaxeyfastish.z21.web.core.windows.net
Use Case Diagram Include Vs Extend Extend Non Example Lista.append(listb[15:18] + listc[3:12]) or do it in multiple simple lines with. The extends keyword is used in class declarations or class expressions to create a class that is a child of another class. Extend the list by appending all the items in the given list; The extend() method adds the specified list elements (or any iterable) to the end of. Extend Non Example.
From engdic.org
word opposite of Extend EngDic Extend Non Example This helps protect from typos or from. Instead of using extend, you might want to try this: Extend the list by appending all the items in the given list; Normally, if an @extend doesn’t match any selectors in the stylesheet, sass will produce an error. Lista.append(listb[15:18] + listc[3:12]) or do it in multiple simple lines with. But this feature also. Extend Non Example.
From www.template.net
Contract Extension Letter Template Edit Online & Download Example Extend Non Example But this feature also allows us to completely disable positional argument, you just have to define a method like this: Equivalent to a [len (a):] = l. Extend the list by appending all the items in the given list; Lista.append(listb[15:18] + listc[3:12]) or do it in multiple simple lines with. The extends keyword is used in class declarations or class. Extend Non Example.
From www.tpsearchtool.com
Java Implements Vs Extends When To Use Whats The Difference Images Extend Non Example The extend() method adds the specified list elements (or any iterable) to the end of the current list. Instead of using extend, you might want to try this: Equivalent to a [len (a):] = l. Normally, if an @extend doesn’t match any selectors in the stylesheet, sass will produce an error. The extends keyword is used in class declarations or. Extend Non Example.
From www.pinterest.com
How to Extend Non Extensible Plugins Igor Benić Learn wordpress Extend Non Example Normally, if an @extend doesn’t match any selectors in the stylesheet, sass will produce an error. Lista.append(listb[15:18] + listc[3:12]) or do it in multiple simple lines with. Extend the list by appending all the items in the given list; The extend() method adds the specified list elements (or any iterable) to the end of the current list. This helps protect. Extend Non Example.
From github.com
Extended nondeclared component template compilation fails w/ TS file Extend Non Example This helps protect from typos or from. Lista.append(listb[15:18] + listc[3:12]) or do it in multiple simple lines with. The extend() method adds the specified list elements (or any iterable) to the end of the current list. Normally, if an @extend doesn’t match any selectors in the stylesheet, sass will produce an error. The extends keyword is used in class declarations. Extend Non Example.
From www.educba.com
Append vs Extend Python Key Differences with Examples Extend Non Example This helps protect from typos or from. But this feature also allows us to completely disable positional argument, you just have to define a method like this: Lista.append(listb[15:18] + listc[3:12]) or do it in multiple simple lines with. The extends keyword is used in class declarations or class expressions to create a class that is a child of another class.. Extend Non Example.
From mavink.com
Project Extension Request Letter Extend Non Example The extend() method adds the specified list elements (or any iterable) to the end of the current list. The extends keyword is used in class declarations or class expressions to create a class that is a child of another class. This helps protect from typos or from. Instead of using extend, you might want to try this: Lista.append(listb[15:18] + listc[3:12]). Extend Non Example.
From jsinkers.github.io
Summary · Notes Extend Non Example Normally, if an @extend doesn’t match any selectors in the stylesheet, sass will produce an error. The extend() method adds the specified list elements (or any iterable) to the end of the current list. This helps protect from typos or from. Lista.append(listb[15:18] + listc[3:12]) or do it in multiple simple lines with. Extend the list by appending all the items. Extend Non Example.
From nsr7500.blogspot.com
assessment in education Extend Non Example Normally, if an @extend doesn’t match any selectors in the stylesheet, sass will produce an error. The extend() method adds the specified list elements (or any iterable) to the end of the current list. Extend the list by appending all the items in the given list; Lista.append(listb[15:18] + listc[3:12]) or do it in multiple simple lines with. Instead of using. Extend Non Example.
From es.scribd.com
Diferencia Entre Include y Extend Extend Non Example This helps protect from typos or from. Equivalent to a [len (a):] = l. Instead of using extend, you might want to try this: The extends keyword is used in class declarations or class expressions to create a class that is a child of another class. The extend() method adds the specified list elements (or any iterable) to the end. Extend Non Example.
From www.savemyexams.com
Set Notation & Venn Diagrams CIE IGCSE Maths Extended NonCalculator Extend Non Example But this feature also allows us to completely disable positional argument, you just have to define a method like this: Normally, if an @extend doesn’t match any selectors in the stylesheet, sass will produce an error. Instead of using extend, you might want to try this: This helps protect from typos or from. Extend the list by appending all the. Extend Non Example.
From www.scaler.com
What is the Difference between Append and Extend in Python? Scaler Topics Extend Non Example Equivalent to a [len (a):] = l. Extend the list by appending all the items in the given list; This helps protect from typos or from. Normally, if an @extend doesn’t match any selectors in the stylesheet, sass will produce an error. Instead of using extend, you might want to try this: The extend() method adds the specified list elements. Extend Non Example.
From blog.visual-paradigm.com
Kasus Penggunaan "Sertakan" Dan "Perpanjang" Visual Paradigm Blog Extend Non Example Lista.append(listb[15:18] + listc[3:12]) or do it in multiple simple lines with. Instead of using extend, you might want to try this: Normally, if an @extend doesn’t match any selectors in the stylesheet, sass will produce an error. Extend the list by appending all the items in the given list; This helps protect from typos or from. The extend() method adds. Extend Non Example.
From www.researchgate.net
Expanded, Extended, and Enhanced definitions and examples Download Table Extend Non Example This helps protect from typos or from. Extend the list by appending all the items in the given list; The extend() method adds the specified list elements (or any iterable) to the end of the current list. Normally, if an @extend doesn’t match any selectors in the stylesheet, sass will produce an error. Equivalent to a [len (a):] = l.. Extend Non Example.
From www.chegg.com
Solved STOP IMPORTANT Before You Continue Tasks 1. Develop Extend Non Example Equivalent to a [len (a):] = l. The extend() method adds the specified list elements (or any iterable) to the end of the current list. Lista.append(listb[15:18] + listc[3:12]) or do it in multiple simple lines with. The extends keyword is used in class declarations or class expressions to create a class that is a child of another class. Instead of. Extend Non Example.
From www.youtube.com
How to extend a list with another list in python example (extend Extend Non Example But this feature also allows us to completely disable positional argument, you just have to define a method like this: Extend the list by appending all the items in the given list; This helps protect from typos or from. Lista.append(listb[15:18] + listc[3:12]) or do it in multiple simple lines with. The extend() method adds the specified list elements (or any. Extend Non Example.
From legaltemplates.net
Free Lease Extension Addendum PDF & Word Extend Non Example Equivalent to a [len (a):] = l. Lista.append(listb[15:18] + listc[3:12]) or do it in multiple simple lines with. But this feature also allows us to completely disable positional argument, you just have to define a method like this: This helps protect from typos or from. Extend the list by appending all the items in the given list; Normally, if an. Extend Non Example.
From portal.perueduca.edu.pe
What Is Difference Between Extend And Include In A Use Case Diagram Extend Non Example The extend() method adds the specified list elements (or any iterable) to the end of the current list. Instead of using extend, you might want to try this: Extend the list by appending all the items in the given list; Lista.append(listb[15:18] + listc[3:12]) or do it in multiple simple lines with. Normally, if an @extend doesn’t match any selectors in. Extend Non Example.
From tayshe30tnschematic.z4.web.core.windows.net
Use Case Diagram Include And Extend Extend Non Example Normally, if an @extend doesn’t match any selectors in the stylesheet, sass will produce an error. But this feature also allows us to completely disable positional argument, you just have to define a method like this: Instead of using extend, you might want to try this: Equivalent to a [len (a):] = l. The extends keyword is used in class. Extend Non Example.
From differencebtw.com
Expand vs. Extend Know the Difference Extend Non Example Normally, if an @extend doesn’t match any selectors in the stylesheet, sass will produce an error. But this feature also allows us to completely disable positional argument, you just have to define a method like this: The extends keyword is used in class declarations or class expressions to create a class that is a child of another class. Instead of. Extend Non Example.
From stackoverflow.com
UML Use Case Diagram Do generalisation children inherit include Extend Non Example This helps protect from typos or from. Normally, if an @extend doesn’t match any selectors in the stylesheet, sass will produce an error. Equivalent to a [len (a):] = l. Instead of using extend, you might want to try this: Lista.append(listb[15:18] + listc[3:12]) or do it in multiple simple lines with. Extend the list by appending all the items in. Extend Non Example.
From rowher.saisonsdumonde.fr
Carte mentale le complément du nom CM1 CM2 Maître Lucas Extend Non Example The extends keyword is used in class declarations or class expressions to create a class that is a child of another class. Extend the list by appending all the items in the given list; Lista.append(listb[15:18] + listc[3:12]) or do it in multiple simple lines with. Normally, if an @extend doesn’t match any selectors in the stylesheet, sass will produce an. Extend Non Example.
From exyulavkl.blob.core.windows.net
How Do I Write A Letter Of Service Extension at Jody Terry blog Extend Non Example Lista.append(listb[15:18] + listc[3:12]) or do it in multiple simple lines with. The extends keyword is used in class declarations or class expressions to create a class that is a child of another class. The extend() method adds the specified list elements (or any iterable) to the end of the current list. Instead of using extend, you might want to try. Extend Non Example.
From www.youtube.com
049 Extend non LVM Partition using Parted YouTube Extend Non Example Lista.append(listb[15:18] + listc[3:12]) or do it in multiple simple lines with. Normally, if an @extend doesn’t match any selectors in the stylesheet, sass will produce an error. But this feature also allows us to completely disable positional argument, you just have to define a method like this: Instead of using extend, you might want to try this: The extend() method. Extend Non Example.