Fuel Pump Relay Location 2007 Camry . This relay is inside the box. For a better experience, please enable javascript in your browser before proceeding. You might check the wiring harness. You will need to take it out totally to find the detail. Many people give contradicting answers as to where the relay. The fuel pump relay in a 2007 toyota camry is located in the fuse box under the hood. Location of the fuel pump relay on a toyota camry the fuel pump relay on a toyota camry is located in the fuse box under the hood. Unfortunately the relay is soldered into a circuit board. The relay for the fuel pump is called c/opn. The 2007 fuel pump relay location of your toyota camry is behind your car’s glove compartment. There will be a set. Nothing in the fuse/relay box in the engine compartment show anything to indicate a fuel pump relay. It is important to have this information. 61 rows here you will find fuse box diagrams of toyota camry 2007, 2008, 2009, 2010 and 2011, get information about the location of the fuse.
from machineuncustomed.z13.web.core.windows.net
Nothing in the fuse/relay box in the engine compartment show anything to indicate a fuel pump relay. Many people give contradicting answers as to where the relay. Location of the fuel pump relay on a toyota camry the fuel pump relay on a toyota camry is located in the fuse box under the hood. This relay is inside the box. It is important to have this information. 61 rows here you will find fuse box diagrams of toyota camry 2007, 2008, 2009, 2010 and 2011, get information about the location of the fuse. There will be a set. Unfortunately the relay is soldered into a circuit board. For a better experience, please enable javascript in your browser before proceeding. The relay for the fuel pump is called c/opn.
Toyota Camry Fuel Pump Relay Location
Fuel Pump Relay Location 2007 Camry Many people give contradicting answers as to where the relay. You might check the wiring harness. This relay is inside the box. You will need to take it out totally to find the detail. For a better experience, please enable javascript in your browser before proceeding. Many people give contradicting answers as to where the relay. The 2007 fuel pump relay location of your toyota camry is behind your car’s glove compartment. Nothing in the fuse/relay box in the engine compartment show anything to indicate a fuel pump relay. There will be a set. It is important to have this information. Unfortunately the relay is soldered into a circuit board. The relay for the fuel pump is called c/opn. The fuel pump relay in a 2007 toyota camry is located in the fuse box under the hood. Location of the fuel pump relay on a toyota camry the fuel pump relay on a toyota camry is located in the fuse box under the hood. 61 rows here you will find fuse box diagrams of toyota camry 2007, 2008, 2009, 2010 and 2011, get information about the location of the fuse.
From repairmark55.z21.web.core.windows.net
2007 Toyota Camry Fuel Pump Relay Fuel Pump Relay Location 2007 Camry You will need to take it out totally to find the detail. The 2007 fuel pump relay location of your toyota camry is behind your car’s glove compartment. Many people give contradicting answers as to where the relay. The relay for the fuel pump is called c/opn. Location of the fuel pump relay on a toyota camry the fuel pump. Fuel Pump Relay Location 2007 Camry.
From garagegottlieb88.z13.web.core.windows.net
2009 Toyota Camry Fuel Pump Relay Location Fuel Pump Relay Location 2007 Camry Nothing in the fuse/relay box in the engine compartment show anything to indicate a fuel pump relay. The 2007 fuel pump relay location of your toyota camry is behind your car’s glove compartment. For a better experience, please enable javascript in your browser before proceeding. The fuel pump relay in a 2007 toyota camry is located in the fuse box. Fuel Pump Relay Location 2007 Camry.
From inspireque.blogspot.com
2007 Toyota Camry Fuel Pump Wiring Diagram inspireque Fuel Pump Relay Location 2007 Camry Location of the fuel pump relay on a toyota camry the fuel pump relay on a toyota camry is located in the fuse box under the hood. You might check the wiring harness. Unfortunately the relay is soldered into a circuit board. For a better experience, please enable javascript in your browser before proceeding. Many people give contradicting answers as. Fuel Pump Relay Location 2007 Camry.
From engineemerson101.z21.web.core.windows.net
2007 Toyota Camry Fuel Pump Relay Location Fuel Pump Relay Location 2007 Camry Nothing in the fuse/relay box in the engine compartment show anything to indicate a fuel pump relay. You might check the wiring harness. There will be a set. The fuel pump relay in a 2007 toyota camry is located in the fuse box under the hood. Location of the fuel pump relay on a toyota camry the fuel pump relay. Fuel Pump Relay Location 2007 Camry.
From garagefixgerste77.z13.web.core.windows.net
2007 Toyota Camry Fuel Pump Relay Location Fuel Pump Relay Location 2007 Camry The relay for the fuel pump is called c/opn. The fuel pump relay in a 2007 toyota camry is located in the fuse box under the hood. Nothing in the fuse/relay box in the engine compartment show anything to indicate a fuel pump relay. Unfortunately the relay is soldered into a circuit board. This relay is inside the box. There. Fuel Pump Relay Location 2007 Camry.
From garagerepairoster123.z19.web.core.windows.net
2007 Toyota Camry Fuel Pump Relay Location Fuel Pump Relay Location 2007 Camry You might check the wiring harness. Location of the fuel pump relay on a toyota camry the fuel pump relay on a toyota camry is located in the fuse box under the hood. There will be a set. This relay is inside the box. The relay for the fuel pump is called c/opn. 61 rows here you will find fuse. Fuel Pump Relay Location 2007 Camry.
From enginebailey77.z19.web.core.windows.net
Toyota Camry Fuel Pump Relay Location Fuel Pump Relay Location 2007 Camry There will be a set. 61 rows here you will find fuse box diagrams of toyota camry 2007, 2008, 2009, 2010 and 2011, get information about the location of the fuse. Unfortunately the relay is soldered into a circuit board. It is important to have this information. Nothing in the fuse/relay box in the engine compartment show anything to indicate. Fuel Pump Relay Location 2007 Camry.
From repairmachinedixonalb.z13.web.core.windows.net
2012 Toyota Camry Fuel Pump Relay Location Fuel Pump Relay Location 2007 Camry You will need to take it out totally to find the detail. Nothing in the fuse/relay box in the engine compartment show anything to indicate a fuel pump relay. This relay is inside the box. The relay for the fuel pump is called c/opn. The fuel pump relay in a 2007 toyota camry is located in the fuse box under. Fuel Pump Relay Location 2007 Camry.
From repairengineschmid88.z19.web.core.windows.net
2009 Toyota Camry Fuel Pump Relay Location Fuel Pump Relay Location 2007 Camry You might check the wiring harness. This relay is inside the box. The fuel pump relay in a 2007 toyota camry is located in the fuse box under the hood. 61 rows here you will find fuse box diagrams of toyota camry 2007, 2008, 2009, 2010 and 2011, get information about the location of the fuse. Unfortunately the relay is. Fuel Pump Relay Location 2007 Camry.
From www.youtube.com
2004 Camry Fuel Pump Relay Fuel Pump Fuse Location YouTube Fuel Pump Relay Location 2007 Camry You might check the wiring harness. 61 rows here you will find fuse box diagrams of toyota camry 2007, 2008, 2009, 2010 and 2011, get information about the location of the fuse. This relay is inside the box. Many people give contradicting answers as to where the relay. Location of the fuel pump relay on a toyota camry the fuel. Fuel Pump Relay Location 2007 Camry.
From car-us.com
2007 Toyota Camry Fuel Pump Relay Location Ärligt svar Fuel Pump Relay Location 2007 Camry This relay is inside the box. Unfortunately the relay is soldered into a circuit board. It is important to have this information. The relay for the fuel pump is called c/opn. Many people give contradicting answers as to where the relay. 61 rows here you will find fuse box diagrams of toyota camry 2007, 2008, 2009, 2010 and 2011, get. Fuel Pump Relay Location 2007 Camry.
From www.youtube.com
TOYOTA CAMRY FUEL PUMP RELAY LOCATION, FUEL PUMP DOES NOT WORK RELAY 2012 2013 2014 YouTube Fuel Pump Relay Location 2007 Camry There will be a set. For a better experience, please enable javascript in your browser before proceeding. 61 rows here you will find fuse box diagrams of toyota camry 2007, 2008, 2009, 2010 and 2011, get information about the location of the fuse. The 2007 fuel pump relay location of your toyota camry is behind your car’s glove compartment. You. Fuel Pump Relay Location 2007 Camry.
From www.cargurus.com
Toyota Camry Questions Where is the fuel pump relay CarGurus Fuel Pump Relay Location 2007 Camry There will be a set. The relay for the fuel pump is called c/opn. Nothing in the fuse/relay box in the engine compartment show anything to indicate a fuel pump relay. It is important to have this information. This relay is inside the box. Location of the fuel pump relay on a toyota camry the fuel pump relay on a. Fuel Pump Relay Location 2007 Camry.
From bestfordfocusreview.blogspot.com
2007 Ford Focus Fuel Pump Relay Location Ford Focus Review Fuel Pump Relay Location 2007 Camry The relay for the fuel pump is called c/opn. You might check the wiring harness. Nothing in the fuse/relay box in the engine compartment show anything to indicate a fuel pump relay. The fuel pump relay in a 2007 toyota camry is located in the fuse box under the hood. It is important to have this information. You will need. Fuel Pump Relay Location 2007 Camry.
From www.2carpros.com
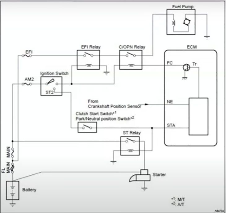
Wiring Diagram Needed for the Fuel System Relays and Fuel Pump Fuel Pump Relay Location 2007 Camry 61 rows here you will find fuse box diagrams of toyota camry 2007, 2008, 2009, 2010 and 2011, get information about the location of the fuse. The relay for the fuel pump is called c/opn. You will need to take it out totally to find the detail. There will be a set. Unfortunately the relay is soldered into a circuit. Fuel Pump Relay Location 2007 Camry.
From www.2carpros.com
Where Is the Fuel Pump Relay Located? Fuel Pump Relay Location 2007 Camry Location of the fuel pump relay on a toyota camry the fuel pump relay on a toyota camry is located in the fuse box under the hood. For a better experience, please enable javascript in your browser before proceeding. The relay for the fuel pump is called c/opn. The 2007 fuel pump relay location of your toyota camry is behind. Fuel Pump Relay Location 2007 Camry.
From www.2carpros.com
Fuel Pump and Main Relay Location Where Is the Fuel Pump Relay Fuel Pump Relay Location 2007 Camry Location of the fuel pump relay on a toyota camry the fuel pump relay on a toyota camry is located in the fuse box under the hood. The relay for the fuel pump is called c/opn. You might check the wiring harness. The fuel pump relay in a 2007 toyota camry is located in the fuse box under the hood.. Fuel Pump Relay Location 2007 Camry.
From www.2carpros.com
Location Fuel Pump Relay Looking for Location of Fuel Pump Relay? Fuel Pump Relay Location 2007 Camry There will be a set. Unfortunately the relay is soldered into a circuit board. The relay for the fuel pump is called c/opn. The fuel pump relay in a 2007 toyota camry is located in the fuse box under the hood. 61 rows here you will find fuse box diagrams of toyota camry 2007, 2008, 2009, 2010 and 2011, get. Fuel Pump Relay Location 2007 Camry.
From mechanicbergmann101.z21.web.core.windows.net
2007 Toyota Camry Ac Relay Location Fuel Pump Relay Location 2007 Camry Unfortunately the relay is soldered into a circuit board. The relay for the fuel pump is called c/opn. Location of the fuel pump relay on a toyota camry the fuel pump relay on a toyota camry is located in the fuse box under the hood. It is important to have this information. For a better experience, please enable javascript in. Fuel Pump Relay Location 2007 Camry.
From www.2carpros.com
Wiring Diagram Needed for the Fuel System Relays and Fuel Pump Fuel Pump Relay Location 2007 Camry Nothing in the fuse/relay box in the engine compartment show anything to indicate a fuel pump relay. You will need to take it out totally to find the detail. The relay for the fuel pump is called c/opn. The 2007 fuel pump relay location of your toyota camry is behind your car’s glove compartment. You might check the wiring harness.. Fuel Pump Relay Location 2007 Camry.
From www.aiophotoz.com
Fuel Pump Relay I Need The Location For The Fuel Pump Relay Images and Photos finder Fuel Pump Relay Location 2007 Camry Unfortunately the relay is soldered into a circuit board. 61 rows here you will find fuse box diagrams of toyota camry 2007, 2008, 2009, 2010 and 2011, get information about the location of the fuse. It is important to have this information. For a better experience, please enable javascript in your browser before proceeding. This relay is inside the box.. Fuel Pump Relay Location 2007 Camry.
From www.2carpros.com
Relay Fuel Pump Location Needed Where Is the Fuel Pump Relay Fuel Pump Relay Location 2007 Camry Location of the fuel pump relay on a toyota camry the fuel pump relay on a toyota camry is located in the fuse box under the hood. The 2007 fuel pump relay location of your toyota camry is behind your car’s glove compartment. It is important to have this information. You might check the wiring harness. 61 rows here you. Fuel Pump Relay Location 2007 Camry.
From www.2carpros.com
Relay Fuel Pump Location Needed Where Is the Fuel Pump Relay Fuel Pump Relay Location 2007 Camry You will need to take it out totally to find the detail. You might check the wiring harness. The 2007 fuel pump relay location of your toyota camry is behind your car’s glove compartment. 61 rows here you will find fuse box diagrams of toyota camry 2007, 2008, 2009, 2010 and 2011, get information about the location of the fuse.. Fuel Pump Relay Location 2007 Camry.
From www.toyotanation.com
Fuel pump relay location in an 07 Camry Toyota Nation Forum Fuel Pump Relay Location 2007 Camry 61 rows here you will find fuse box diagrams of toyota camry 2007, 2008, 2009, 2010 and 2011, get information about the location of the fuse. Many people give contradicting answers as to where the relay. You might check the wiring harness. Unfortunately the relay is soldered into a circuit board. This relay is inside the box. For a better. Fuel Pump Relay Location 2007 Camry.
From www.tacomaworld.com
2.7 liter fuel pump relay location World Fuel Pump Relay Location 2007 Camry Location of the fuel pump relay on a toyota camry the fuel pump relay on a toyota camry is located in the fuse box under the hood. It is important to have this information. You will need to take it out totally to find the detail. This relay is inside the box. There will be a set. 61 rows here. Fuel Pump Relay Location 2007 Camry.
From www.2carpros.com
Location Fuel Pump Relay Looking for Location of Fuel Pump Relay? Fuel Pump Relay Location 2007 Camry Many people give contradicting answers as to where the relay. Unfortunately the relay is soldered into a circuit board. There will be a set. Location of the fuel pump relay on a toyota camry the fuel pump relay on a toyota camry is located in the fuse box under the hood. You will need to take it out totally to. Fuel Pump Relay Location 2007 Camry.
From garagehanna77.z19.web.core.windows.net
2008 Toyota Camry Fuel Pump Relay Location Fuel Pump Relay Location 2007 Camry There will be a set. It is important to have this information. The relay for the fuel pump is called c/opn. Location of the fuel pump relay on a toyota camry the fuel pump relay on a toyota camry is located in the fuse box under the hood. The fuel pump relay in a 2007 toyota camry is located in. Fuel Pump Relay Location 2007 Camry.
From workshopfixsinclair77.z6.web.core.windows.net
Toyota Camry Fuel Pump Relay Location Fuel Pump Relay Location 2007 Camry There will be a set. This relay is inside the box. Many people give contradicting answers as to where the relay. You might check the wiring harness. The relay for the fuel pump is called c/opn. The fuel pump relay in a 2007 toyota camry is located in the fuse box under the hood. It is important to have this. Fuel Pump Relay Location 2007 Camry.
From au.toyotaownersclub.com
Fuel Pump Relay location 2007 Camry Camry Club Toyota Owners Club Australia Fuel Pump Relay Location 2007 Camry Many people give contradicting answers as to where the relay. The relay for the fuel pump is called c/opn. This relay is inside the box. There will be a set. Nothing in the fuse/relay box in the engine compartment show anything to indicate a fuel pump relay. It is important to have this information. 61 rows here you will find. Fuel Pump Relay Location 2007 Camry.
From workshoprepairprekrio33.z22.web.core.windows.net
2000 Toyota Camry Fuel Pump Relay Location Fuel Pump Relay Location 2007 Camry It is important to have this information. The 2007 fuel pump relay location of your toyota camry is behind your car’s glove compartment. For a better experience, please enable javascript in your browser before proceeding. Many people give contradicting answers as to where the relay. Nothing in the fuse/relay box in the engine compartment show anything to indicate a fuel. Fuel Pump Relay Location 2007 Camry.
From repairenginefluted99.z22.web.core.windows.net
Toyota Fuel Pump Relay Location Fuel Pump Relay Location 2007 Camry The fuel pump relay in a 2007 toyota camry is located in the fuse box under the hood. Many people give contradicting answers as to where the relay. This relay is inside the box. The 2007 fuel pump relay location of your toyota camry is behind your car’s glove compartment. You will need to take it out totally to find. Fuel Pump Relay Location 2007 Camry.
From www.cargurus.com
Toyota Camry Questions WHERE IS THE FUEL PUMP RELAY LOCATED CarGurus Fuel Pump Relay Location 2007 Camry It is important to have this information. There will be a set. The fuel pump relay in a 2007 toyota camry is located in the fuse box under the hood. The relay for the fuel pump is called c/opn. Nothing in the fuse/relay box in the engine compartment show anything to indicate a fuel pump relay. The 2007 fuel pump. Fuel Pump Relay Location 2007 Camry.
From www.2carpros.com
Fuel Pump Relay Location Where Is the Fuel Pump Relay Located? Fuel Pump Relay Location 2007 Camry The relay for the fuel pump is called c/opn. 61 rows here you will find fuse box diagrams of toyota camry 2007, 2008, 2009, 2010 and 2011, get information about the location of the fuse. You might check the wiring harness. It is important to have this information. Many people give contradicting answers as to where the relay. The fuel. Fuel Pump Relay Location 2007 Camry.
From machineuncustomed.z13.web.core.windows.net
Toyota Camry Fuel Pump Relay Location Fuel Pump Relay Location 2007 Camry The relay for the fuel pump is called c/opn. You might check the wiring harness. You will need to take it out totally to find the detail. Many people give contradicting answers as to where the relay. This relay is inside the box. Nothing in the fuse/relay box in the engine compartment show anything to indicate a fuel pump relay.. Fuel Pump Relay Location 2007 Camry.
From www.2carpros.com
Location Fuel Pump Relay Looking for Location of Fuel Pump Relay? Fuel Pump Relay Location 2007 Camry Unfortunately the relay is soldered into a circuit board. You will need to take it out totally to find the detail. This relay is inside the box. For a better experience, please enable javascript in your browser before proceeding. There will be a set. 61 rows here you will find fuse box diagrams of toyota camry 2007, 2008, 2009, 2010. Fuel Pump Relay Location 2007 Camry.