How To Make A Shell In Fusion 360 . Then cut the bugger with an offset plane from where you want it to be open. in this video, we’re going to talk about how to use the shell tool inside of autodesk fusion 360 to create hollow. on the design workspace toolbar, solid tab, modify group, click shell. use shell command with option to add shell outside as a new body. Fusion prompts you to select whether to apply the shell to. Click design > solid >. i am trying to make a solid body into a 1mm shell. When i use the shell command it works, but it only leaves one side of the body open. we show you how to shell a cylinder, rectangular box, and a polygon.check out our website:.
from www.youtube.com
Then cut the bugger with an offset plane from where you want it to be open. on the design workspace toolbar, solid tab, modify group, click shell. use shell command with option to add shell outside as a new body. Click design > solid >. we show you how to shell a cylinder, rectangular box, and a polygon.check out our website:. When i use the shell command it works, but it only leaves one side of the body open. i am trying to make a solid body into a 1mm shell. in this video, we’re going to talk about how to use the shell tool inside of autodesk fusion 360 to create hollow. Fusion prompts you to select whether to apply the shell to.
Shell Tutorial in Fusion 360 YouTube
How To Make A Shell In Fusion 360 Fusion prompts you to select whether to apply the shell to. in this video, we’re going to talk about how to use the shell tool inside of autodesk fusion 360 to create hollow. i am trying to make a solid body into a 1mm shell. we show you how to shell a cylinder, rectangular box, and a polygon.check out our website:. on the design workspace toolbar, solid tab, modify group, click shell. Then cut the bugger with an offset plane from where you want it to be open. use shell command with option to add shell outside as a new body. Click design > solid >. Fusion prompts you to select whether to apply the shell to. When i use the shell command it works, but it only leaves one side of the body open.
From www.youtube.com
Shell Fusion 360 Tutorial 12 YouTube How To Make A Shell In Fusion 360 on the design workspace toolbar, solid tab, modify group, click shell. Then cut the bugger with an offset plane from where you want it to be open. use shell command with option to add shell outside as a new body. we show you how to shell a cylinder, rectangular box, and a polygon.check out our website:. When. How To Make A Shell In Fusion 360.
From forums.autodesk.com
Solved How would you model a seashell in Fusion 360? Autodesk Community How To Make A Shell In Fusion 360 Fusion prompts you to select whether to apply the shell to. When i use the shell command it works, but it only leaves one side of the body open. Click design > solid >. use shell command with option to add shell outside as a new body. Then cut the bugger with an offset plane from where you want. How To Make A Shell In Fusion 360.
From www.youtube.com
Fusion 360 Shell Command Tutorial YouTube How To Make A Shell In Fusion 360 i am trying to make a solid body into a 1mm shell. Then cut the bugger with an offset plane from where you want it to be open. Click design > solid >. in this video, we’re going to talk about how to use the shell tool inside of autodesk fusion 360 to create hollow. Fusion prompts you. How To Make A Shell In Fusion 360.
From tangoofthegeeks.blogspot.com
Tango of the Geeks Shell Command in Fusion 360 How To Make A Shell In Fusion 360 i am trying to make a solid body into a 1mm shell. on the design workspace toolbar, solid tab, modify group, click shell. Click design > solid >. we show you how to shell a cylinder, rectangular box, and a polygon.check out our website:. use shell command with option to add shell outside as a new. How To Make A Shell In Fusion 360.
From www.youtube.com
PLTW IED 5.2b Shell feature in Fusion 360 YouTube How To Make A Shell In Fusion 360 in this video, we’re going to talk about how to use the shell tool inside of autodesk fusion 360 to create hollow. Fusion prompts you to select whether to apply the shell to. on the design workspace toolbar, solid tab, modify group, click shell. use shell command with option to add shell outside as a new body.. How To Make A Shell In Fusion 360.
From benv1010marycentino.blogspot.com
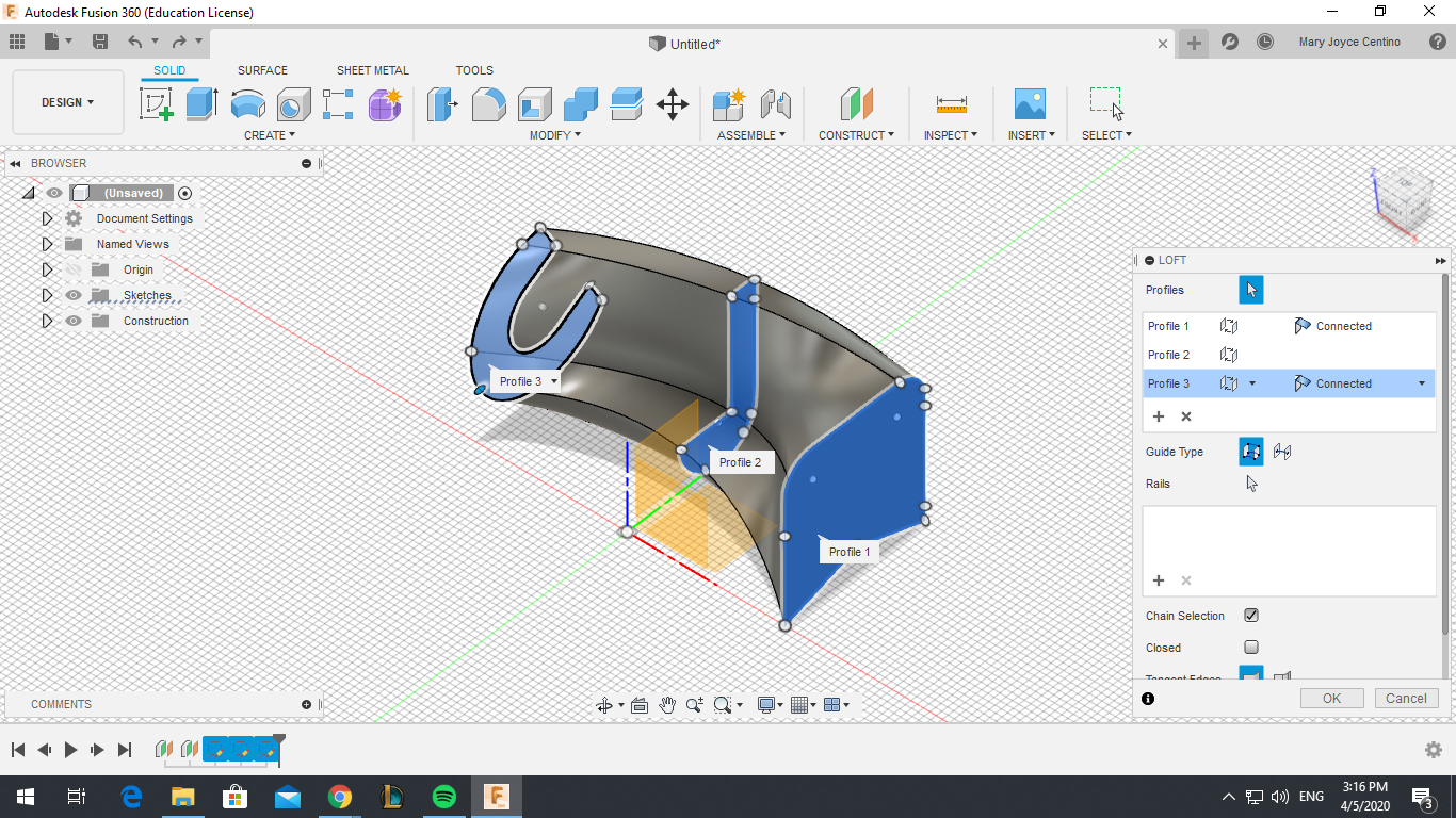
BENV1010 MARY CENTINO Week 7 Fusion 360 (Loft & Shell) How To Make A Shell In Fusion 360 we show you how to shell a cylinder, rectangular box, and a polygon.check out our website:. on the design workspace toolbar, solid tab, modify group, click shell. Fusion prompts you to select whether to apply the shell to. i am trying to make a solid body into a 1mm shell. in this video, we’re going to. How To Make A Shell In Fusion 360.
From www.youtube.com
Shell, Draft & Mirror Fusion 360 Tutorial YouTube How To Make A Shell In Fusion 360 in this video, we’re going to talk about how to use the shell tool inside of autodesk fusion 360 to create hollow. Fusion prompts you to select whether to apply the shell to. Then cut the bugger with an offset plane from where you want it to be open. Click design > solid >. use shell command with. How To Make A Shell In Fusion 360.
From www.youtube.com
Fusion360 Shell YouTube How To Make A Shell In Fusion 360 on the design workspace toolbar, solid tab, modify group, click shell. in this video, we’re going to talk about how to use the shell tool inside of autodesk fusion 360 to create hollow. we show you how to shell a cylinder, rectangular box, and a polygon.check out our website:. Fusion prompts you to select whether to apply. How To Make A Shell In Fusion 360.
From www.youtube.com
Learn Revolve shell Fusion 360 Hindi Tutorials YouTube How To Make A Shell In Fusion 360 use shell command with option to add shell outside as a new body. Fusion prompts you to select whether to apply the shell to. i am trying to make a solid body into a 1mm shell. Then cut the bugger with an offset plane from where you want it to be open. in this video, we’re going. How To Make A Shell In Fusion 360.
From www.pinterest.com
Spiral to create seashell in fusion 360 Sea shells, Spiral, Fusion How To Make A Shell In Fusion 360 we show you how to shell a cylinder, rectangular box, and a polygon.check out our website:. on the design workspace toolbar, solid tab, modify group, click shell. i am trying to make a solid body into a 1mm shell. When i use the shell command it works, but it only leaves one side of the body open.. How To Make A Shell In Fusion 360.
From www.youtube.com
Belajar Fusion 360 Tutorial Shell Command Bahasa Indonesia YouTube How To Make A Shell In Fusion 360 we show you how to shell a cylinder, rectangular box, and a polygon.check out our website:. use shell command with option to add shell outside as a new body. Fusion prompts you to select whether to apply the shell to. When i use the shell command it works, but it only leaves one side of the body open.. How To Make A Shell In Fusion 360.
From www.youtube.com
Fusion 360 Basics Shell Modify Tool (Tutorial 09) YouTube How To Make A Shell In Fusion 360 Fusion prompts you to select whether to apply the shell to. When i use the shell command it works, but it only leaves one side of the body open. Click design > solid >. in this video, we’re going to talk about how to use the shell tool inside of autodesk fusion 360 to create hollow. Then cut the. How To Make A Shell In Fusion 360.
From www.youtube.com
Fusion 360 Shell 10 things to know YouTube How To Make A Shell In Fusion 360 Then cut the bugger with an offset plane from where you want it to be open. use shell command with option to add shell outside as a new body. in this video, we’re going to talk about how to use the shell tool inside of autodesk fusion 360 to create hollow. Fusion prompts you to select whether to. How To Make A Shell In Fusion 360.
From www.youtube.com
Shell Tutorial in Fusion 360 YouTube How To Make A Shell In Fusion 360 use shell command with option to add shell outside as a new body. we show you how to shell a cylinder, rectangular box, and a polygon.check out our website:. in this video, we’re going to talk about how to use the shell tool inside of autodesk fusion 360 to create hollow. When i use the shell command. How To Make A Shell In Fusion 360.
From www.youtube.com
Fusion 360 Filet, Shell YouTube How To Make A Shell In Fusion 360 on the design workspace toolbar, solid tab, modify group, click shell. in this video, we’re going to talk about how to use the shell tool inside of autodesk fusion 360 to create hollow. Fusion prompts you to select whether to apply the shell to. we show you how to shell a cylinder, rectangular box, and a polygon.check. How To Make A Shell In Fusion 360.
From www.youtube.com
Fusion 360 Tutorial 3 3D Model & Draft, Shell Feature YouTube How To Make A Shell In Fusion 360 When i use the shell command it works, but it only leaves one side of the body open. i am trying to make a solid body into a 1mm shell. on the design workspace toolbar, solid tab, modify group, click shell. Click design > solid >. we show you how to shell a cylinder, rectangular box, and. How To Make A Shell In Fusion 360.
From www.youtube.com
Fusion 360 Shell Операция создания тонкостенных элементов YouTube How To Make A Shell In Fusion 360 Click design > solid >. Fusion prompts you to select whether to apply the shell to. in this video, we’re going to talk about how to use the shell tool inside of autodesk fusion 360 to create hollow. When i use the shell command it works, but it only leaves one side of the body open. use shell. How To Make A Shell In Fusion 360.
From www.youtube.com
Using the THICKEN TOOL in Autodesk Fusion 360 to Create Solids from How To Make A Shell In Fusion 360 Then cut the bugger with an offset plane from where you want it to be open. on the design workspace toolbar, solid tab, modify group, click shell. i am trying to make a solid body into a 1mm shell. in this video, we’re going to talk about how to use the shell tool inside of autodesk fusion. How To Make A Shell In Fusion 360.
From www.youtube.com
Fusion 360 Surface Tutorial 1 Creating a solid body from surface How To Make A Shell In Fusion 360 in this video, we’re going to talk about how to use the shell tool inside of autodesk fusion 360 to create hollow. Click design > solid >. use shell command with option to add shell outside as a new body. i am trying to make a solid body into a 1mm shell. on the design workspace. How To Make A Shell In Fusion 360.
From www.spolearninglab.com
Intro to Fusion 360 How To Make A Shell In Fusion 360 on the design workspace toolbar, solid tab, modify group, click shell. Fusion prompts you to select whether to apply the shell to. Then cut the bugger with an offset plane from where you want it to be open. we show you how to shell a cylinder, rectangular box, and a polygon.check out our website:. in this video,. How To Make A Shell In Fusion 360.
From www.youtube.com
Autodesk Fusion 360 QUICK TIP Form to Solid to Shell YouTube How To Make A Shell In Fusion 360 Fusion prompts you to select whether to apply the shell to. we show you how to shell a cylinder, rectangular box, and a polygon.check out our website:. i am trying to make a solid body into a 1mm shell. on the design workspace toolbar, solid tab, modify group, click shell. use shell command with option to. How To Make A Shell In Fusion 360.
From www.youtube.com
Intro to Fusion 360 Recorded Startup Shell YouTube How To Make A Shell In Fusion 360 Then cut the bugger with an offset plane from where you want it to be open. i am trying to make a solid body into a 1mm shell. use shell command with option to add shell outside as a new body. Fusion prompts you to select whether to apply the shell to. in this video, we’re going. How To Make A Shell In Fusion 360.
From www.youtube.com
Comando SHELL Fusion 360 YouTube How To Make A Shell In Fusion 360 Then cut the bugger with an offset plane from where you want it to be open. i am trying to make a solid body into a 1mm shell. in this video, we’re going to talk about how to use the shell tool inside of autodesk fusion 360 to create hollow. use shell command with option to add. How To Make A Shell In Fusion 360.
From www.reddit.com
How To Shell Complex Geometry in Fusion 360? I want the faces deleted How To Make A Shell In Fusion 360 in this video, we’re going to talk about how to use the shell tool inside of autodesk fusion 360 to create hollow. use shell command with option to add shell outside as a new body. When i use the shell command it works, but it only leaves one side of the body open. Then cut the bugger with. How To Make A Shell In Fusion 360.
From www.norwegiancreations.com
Parametric Modelling in Autodesk Fusion 360 Making a Box How To Make A Shell In Fusion 360 Then cut the bugger with an offset plane from where you want it to be open. use shell command with option to add shell outside as a new body. in this video, we’re going to talk about how to use the shell tool inside of autodesk fusion 360 to create hollow. When i use the shell command it. How To Make A Shell In Fusion 360.
From www.youtube.com
Fusion 360 Shell, Revolve, Project and Pattern Tutorial YouTube How To Make A Shell In Fusion 360 Click design > solid >. in this video, we’re going to talk about how to use the shell tool inside of autodesk fusion 360 to create hollow. Fusion prompts you to select whether to apply the shell to. Then cut the bugger with an offset plane from where you want it to be open. When i use the shell. How To Make A Shell In Fusion 360.
From www.youtube.com
Using the Fusion 360 PATTERN ALONG PATH Tool Fusion 360 Tool Tutorial How To Make A Shell In Fusion 360 When i use the shell command it works, but it only leaves one side of the body open. in this video, we’re going to talk about how to use the shell tool inside of autodesk fusion 360 to create hollow. we show you how to shell a cylinder, rectangular box, and a polygon.check out our website:. Then cut. How To Make A Shell In Fusion 360.
From www.youtube.com
Fusion 360 Shell Awesomeness! YouTube How To Make A Shell In Fusion 360 Fusion prompts you to select whether to apply the shell to. Then cut the bugger with an offset plane from where you want it to be open. we show you how to shell a cylinder, rectangular box, and a polygon.check out our website:. in this video, we’re going to talk about how to use the shell tool inside. How To Make A Shell In Fusion 360.
From www.youtube.com
Fusion 360 When Shell & Thicken commands don't work Try this How To Make A Shell In Fusion 360 in this video, we’re going to talk about how to use the shell tool inside of autodesk fusion 360 to create hollow. When i use the shell command it works, but it only leaves one side of the body open. we show you how to shell a cylinder, rectangular box, and a polygon.check out our website:. use. How To Make A Shell In Fusion 360.
From www.youtube.com
Fusion 360. Pattern and Shell YouTube How To Make A Shell In Fusion 360 on the design workspace toolbar, solid tab, modify group, click shell. Fusion prompts you to select whether to apply the shell to. we show you how to shell a cylinder, rectangular box, and a polygon.check out our website:. Click design > solid >. Then cut the bugger with an offset plane from where you want it to be. How To Make A Shell In Fusion 360.
From www.youtube.com
How to use the Shell tool in Fusion 360 YouTube How To Make A Shell In Fusion 360 i am trying to make a solid body into a 1mm shell. on the design workspace toolbar, solid tab, modify group, click shell. Click design > solid >. in this video, we’re going to talk about how to use the shell tool inside of autodesk fusion 360 to create hollow. we show you how to shell. How To Make A Shell In Fusion 360.
From www.youtube.com
Modello Nautilus [Fusion 360 Tutorial ITA] YouTube How To Make A Shell In Fusion 360 Click design > solid >. Then cut the bugger with an offset plane from where you want it to be open. in this video, we’re going to talk about how to use the shell tool inside of autodesk fusion 360 to create hollow. When i use the shell command it works, but it only leaves one side of the. How To Make A Shell In Fusion 360.
From www.youtube.com
Fusion 360 Shell Tool Tutorial Creating Hollow Objects with the Shell How To Make A Shell In Fusion 360 we show you how to shell a cylinder, rectangular box, and a polygon.check out our website:. When i use the shell command it works, but it only leaves one side of the body open. i am trying to make a solid body into a 1mm shell. on the design workspace toolbar, solid tab, modify group, click shell.. How To Make A Shell In Fusion 360.
From www.youtube.com
Shell Fusion 360 Tutorial from Scratch Lesson 10 YouTube How To Make A Shell In Fusion 360 i am trying to make a solid body into a 1mm shell. Then cut the bugger with an offset plane from where you want it to be open. on the design workspace toolbar, solid tab, modify group, click shell. use shell command with option to add shell outside as a new body. in this video, we’re. How To Make A Shell In Fusion 360.
From www.youtube.com
Shell Tool in Fusion 360 YouTube How To Make A Shell In Fusion 360 i am trying to make a solid body into a 1mm shell. Click design > solid >. in this video, we’re going to talk about how to use the shell tool inside of autodesk fusion 360 to create hollow. When i use the shell command it works, but it only leaves one side of the body open. Then. How To Make A Shell In Fusion 360.