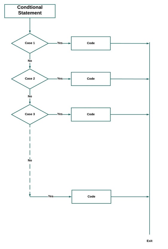
Switch Vs If Golang . Since the possible values of a switch. It runs the first case whose value is equal to the condition. In go, switches are much more flexible than in c (and c++) since they can handle cases of boolean expressions and replace large. Switch vs if else statement. When programming in go, choosing between 'if' and 'switch' statements can impact both the clarity. The switch statement is one of the most important control flow in programming. Go's switch and if/else statements both offer powerful ways to handle conditional logic.
from www.youtube.com
Go's switch and if/else statements both offer powerful ways to handle conditional logic. In go, switches are much more flexible than in c (and c++) since they can handle cases of boolean expressions and replace large. When programming in go, choosing between 'if' and 'switch' statements can impact both the clarity. The switch statement is one of the most important control flow in programming. Since the possible values of a switch. It runs the first case whose value is equal to the condition. Switch vs if else statement.
Golang Tutorials 6 Golang Switch as if How to use Switch as if else
Switch Vs If Golang The switch statement is one of the most important control flow in programming. It runs the first case whose value is equal to the condition. When programming in go, choosing between 'if' and 'switch' statements can impact both the clarity. Since the possible values of a switch. The switch statement is one of the most important control flow in programming. Go's switch and if/else statements both offer powerful ways to handle conditional logic. Switch vs if else statement. In go, switches are much more flexible than in c (and c++) since they can handle cases of boolean expressions and replace large.
From www.youtube.com
Switch statement in Golang Golang tutorial TechBrick YouTube Switch Vs If Golang The switch statement is one of the most important control flow in programming. In go, switches are much more flexible than in c (and c++) since they can handle cases of boolean expressions and replace large. It runs the first case whose value is equal to the condition. When programming in go, choosing between 'if' and 'switch' statements can impact. Switch Vs If Golang.
From marketsplash.com
How To Utilize Golang Switch Effectively Switch Vs If Golang Switch vs if else statement. When programming in go, choosing between 'if' and 'switch' statements can impact both the clarity. It runs the first case whose value is equal to the condition. The switch statement is one of the most important control flow in programming. Since the possible values of a switch. Go's switch and if/else statements both offer powerful. Switch Vs If Golang.
From dekdoydev.com
Go 101 คำสั่ง if , ifelse , ifelseif , switchในภาษาโก Switch Vs If Golang When programming in go, choosing between 'if' and 'switch' statements can impact both the clarity. Switch vs if else statement. Go's switch and if/else statements both offer powerful ways to handle conditional logic. The switch statement is one of the most important control flow in programming. Since the possible values of a switch. It runs the first case whose value. Switch Vs If Golang.
From www.youtube.com
GoLang Tutorial Flow control in GO loop, if, ifelse, switch, defer Switch Vs If Golang When programming in go, choosing between 'if' and 'switch' statements can impact both the clarity. Switch vs if else statement. Go's switch and if/else statements both offer powerful ways to handle conditional logic. It runs the first case whose value is equal to the condition. Since the possible values of a switch. In go, switches are much more flexible than. Switch Vs If Golang.
From www.youtube.com
Go Tutorial (Golang) 20 Switch Statements in Golang YouTube Switch Vs If Golang Since the possible values of a switch. It runs the first case whose value is equal to the condition. In go, switches are much more flexible than in c (and c++) since they can handle cases of boolean expressions and replace large. Switch vs if else statement. The switch statement is one of the most important control flow in programming.. Switch Vs If Golang.
From www.wikitechy.com
golang Go Lang If if ifelse switch go programming golang Switch Vs If Golang It runs the first case whose value is equal to the condition. When programming in go, choosing between 'if' and 'switch' statements can impact both the clarity. Since the possible values of a switch. Switch vs if else statement. Go's switch and if/else statements both offer powerful ways to handle conditional logic. In go, switches are much more flexible than. Switch Vs If Golang.
From www.youtube.com
Vol10 If else switch case Golang Nhập Môn Cơ Bản YouTube Switch Vs If Golang Since the possible values of a switch. Switch vs if else statement. It runs the first case whose value is equal to the condition. When programming in go, choosing between 'if' and 'switch' statements can impact both the clarity. Go's switch and if/else statements both offer powerful ways to handle conditional logic. The switch statement is one of the most. Switch Vs If Golang.
From blog.csdn.net
golang switch_为什么你们不喜欢使用switch,而是大量的 if...else if ?CSDN博客 Switch Vs If Golang It runs the first case whose value is equal to the condition. Switch vs if else statement. When programming in go, choosing between 'if' and 'switch' statements can impact both the clarity. Go's switch and if/else statements both offer powerful ways to handle conditional logic. The switch statement is one of the most important control flow in programming. Since the. Switch Vs If Golang.
From www.tutorialgateway.org
Golang Switch Case Switch Vs If Golang It runs the first case whose value is equal to the condition. Switch vs if else statement. The switch statement is one of the most important control flow in programming. In go, switches are much more flexible than in c (and c++) since they can handle cases of boolean expressions and replace large. When programming in go, choosing between 'if'. Switch Vs If Golang.
From www.youtube.com
if else, switch, for loop and continue, break 6 Golang Tutorial in Switch Vs If Golang It runs the first case whose value is equal to the condition. Switch vs if else statement. When programming in go, choosing between 'if' and 'switch' statements can impact both the clarity. The switch statement is one of the most important control flow in programming. In go, switches are much more flexible than in c (and c++) since they can. Switch Vs If Golang.
From www.youtube.com
Switch statement & Switch Expression in Golang YouTube Switch Vs If Golang It runs the first case whose value is equal to the condition. Since the possible values of a switch. The switch statement is one of the most important control flow in programming. Go's switch and if/else statements both offer powerful ways to handle conditional logic. Switch vs if else statement. In go, switches are much more flexible than in c. Switch Vs If Golang.
From www.youtube.com
golang conditional logic if and switch case YouTube Switch Vs If Golang When programming in go, choosing between 'if' and 'switch' statements can impact both the clarity. Switch vs if else statement. In go, switches are much more flexible than in c (and c++) since they can handle cases of boolean expressions and replace large. It runs the first case whose value is equal to the condition. The switch statement is one. Switch Vs If Golang.
From old.sermitsiaq.ag
Golang Template Switch Switch Vs If Golang The switch statement is one of the most important control flow in programming. When programming in go, choosing between 'if' and 'switch' statements can impact both the clarity. Since the possible values of a switch. Go's switch and if/else statements both offer powerful ways to handle conditional logic. Switch vs if else statement. In go, switches are much more flexible. Switch Vs If Golang.
From www.youtube.com
Golang Tutorial 4 Control Structures/Statements (If, Else, For Switch Vs If Golang Since the possible values of a switch. It runs the first case whose value is equal to the condition. In go, switches are much more flexible than in c (and c++) since they can handle cases of boolean expressions and replace large. The switch statement is one of the most important control flow in programming. Go's switch and if/else statements. Switch Vs If Golang.
From www.delftstack.com
Use IfElse and Switch Loop Inside HTML Template in Golang Delft Stack Switch Vs If Golang Switch vs if else statement. The switch statement is one of the most important control flow in programming. In go, switches are much more flexible than in c (and c++) since they can handle cases of boolean expressions and replace large. Go's switch and if/else statements both offer powerful ways to handle conditional logic. It runs the first case whose. Switch Vs If Golang.
From blog.51cto.com
golang流程控制:if分支、switch分支和fallthrough switch穿透_学亮编程手记的技术博客_51CTO博客 Switch Vs If Golang Since the possible values of a switch. The switch statement is one of the most important control flow in programming. When programming in go, choosing between 'if' and 'switch' statements can impact both the clarity. It runs the first case whose value is equal to the condition. Switch vs if else statement. Go's switch and if/else statements both offer powerful. Switch Vs If Golang.
From www.youtube.com
Golang Tutorial 11 Switch Statement YouTube Switch Vs If Golang Since the possible values of a switch. The switch statement is one of the most important control flow in programming. It runs the first case whose value is equal to the condition. Go's switch and if/else statements both offer powerful ways to handle conditional logic. Switch vs if else statement. When programming in go, choosing between 'if' and 'switch' statements. Switch Vs If Golang.
From www.youtube.com
Two syntax for switch and case in golang YouTube Switch Vs If Golang Since the possible values of a switch. It runs the first case whose value is equal to the condition. Switch vs if else statement. When programming in go, choosing between 'if' and 'switch' statements can impact both the clarity. Go's switch and if/else statements both offer powerful ways to handle conditional logic. The switch statement is one of the most. Switch Vs If Golang.
From www.youtube.com
Tutorial 22 Switch Statement In GO Golang For Beginners YouTube Switch Vs If Golang Since the possible values of a switch. It runs the first case whose value is equal to the condition. Go's switch and if/else statements both offer powerful ways to handle conditional logic. The switch statement is one of the most important control flow in programming. In go, switches are much more flexible than in c (and c++) since they can. Switch Vs If Golang.
From www.youtube.com
Learning Golang 03 Conditionals (if/else/switch) YouTube Switch Vs If Golang In go, switches are much more flexible than in c (and c++) since they can handle cases of boolean expressions and replace large. Go's switch and if/else statements both offer powerful ways to handle conditional logic. It runs the first case whose value is equal to the condition. Since the possible values of a switch. Switch vs if else statement.. Switch Vs If Golang.
From medium.com
Golang — Switch Filipe Coelho Medium Switch Vs If Golang When programming in go, choosing between 'if' and 'switch' statements can impact both the clarity. Switch vs if else statement. Since the possible values of a switch. Go's switch and if/else statements both offer powerful ways to handle conditional logic. The switch statement is one of the most important control flow in programming. It runs the first case whose value. Switch Vs If Golang.
From www.includehelp.com
Golang switch statement Switch Vs If Golang The switch statement is one of the most important control flow in programming. Switch vs if else statement. In go, switches are much more flexible than in c (and c++) since they can handle cases of boolean expressions and replace large. Since the possible values of a switch. Go's switch and if/else statements both offer powerful ways to handle conditional. Switch Vs If Golang.
From www.callicoder.com
Golang Control Flow Statements If, Switch and For CalliCoder Switch Vs If Golang Go's switch and if/else statements both offer powerful ways to handle conditional logic. Since the possible values of a switch. Switch vs if else statement. When programming in go, choosing between 'if' and 'switch' statements can impact both the clarity. In go, switches are much more flexible than in c (and c++) since they can handle cases of boolean expressions. Switch Vs If Golang.
From www.youtube.com
Belajar Golang 4, Memakai If Else, Switch Case NgilmuNgoding 7 Switch Vs If Golang In go, switches are much more flexible than in c (and c++) since they can handle cases of boolean expressions and replace large. Go's switch and if/else statements both offer powerful ways to handle conditional logic. It runs the first case whose value is equal to the condition. When programming in go, choosing between 'if' and 'switch' statements can impact. Switch Vs If Golang.
From code-graffiti.com
【Go入門】ifによる条件分岐とelse if, elseブロック Switch Vs If Golang It runs the first case whose value is equal to the condition. When programming in go, choosing between 'if' and 'switch' statements can impact both the clarity. The switch statement is one of the most important control flow in programming. Go's switch and if/else statements both offer powerful ways to handle conditional logic. Since the possible values of a switch.. Switch Vs If Golang.
From www.youtube.com
Conhecendo a Golang Parte 03 Estruturas de Decisão If e Switch Switch Vs If Golang When programming in go, choosing between 'if' and 'switch' statements can impact both the clarity. Go's switch and if/else statements both offer powerful ways to handle conditional logic. The switch statement is one of the most important control flow in programming. In go, switches are much more flexible than in c (and c++) since they can handle cases of boolean. Switch Vs If Golang.
From blog.csdn.net
go语言 if for switch_golang if in switchCSDN博客 Switch Vs If Golang When programming in go, choosing between 'if' and 'switch' statements can impact both the clarity. It runs the first case whose value is equal to the condition. Switch vs if else statement. Since the possible values of a switch. Go's switch and if/else statements both offer powerful ways to handle conditional logic. In go, switches are much more flexible than. Switch Vs If Golang.
From blog.csdn.net
go语言 if for switch_golang if in switchCSDN博客 Switch Vs If Golang Since the possible values of a switch. In go, switches are much more flexible than in c (and c++) since they can handle cases of boolean expressions and replace large. It runs the first case whose value is equal to the condition. Go's switch and if/else statements both offer powerful ways to handle conditional logic. Switch vs if else statement.. Switch Vs If Golang.
From www.youtube.com
Golang Type Switch [ULTIMATE Golang Basics Tutorial] YouTube Switch Vs If Golang When programming in go, choosing between 'if' and 'switch' statements can impact both the clarity. Since the possible values of a switch. In go, switches are much more flexible than in c (and c++) since they can handle cases of boolean expressions and replace large. It runs the first case whose value is equal to the condition. Go's switch and. Switch Vs If Golang.
From www.youtube.com
6 Les structures conditionnelles IFELSE et SWITCH avec GoLang YouTube Switch Vs If Golang Since the possible values of a switch. When programming in go, choosing between 'if' and 'switch' statements can impact both the clarity. It runs the first case whose value is equal to the condition. Go's switch and if/else statements both offer powerful ways to handle conditional logic. The switch statement is one of the most important control flow in programming.. Switch Vs If Golang.
From blog.51cto.com
golang流程控制:if分支、switch分支和fallthrough switch穿透_学亮编程手记的技术博客_51CTO博客 Switch Vs If Golang In go, switches are much more flexible than in c (and c++) since they can handle cases of boolean expressions and replace large. Go's switch and if/else statements both offer powerful ways to handle conditional logic. It runs the first case whose value is equal to the condition. Since the possible values of a switch. The switch statement is one. Switch Vs If Golang.
From www.wikitechy.com
golang Go Lang If if ifelse switch go programming golang Switch Vs If Golang Switch vs if else statement. The switch statement is one of the most important control flow in programming. It runs the first case whose value is equal to the condition. Go's switch and if/else statements both offer powerful ways to handle conditional logic. When programming in go, choosing between 'if' and 'switch' statements can impact both the clarity. Since the. Switch Vs If Golang.
From www.youtube.com
Golang Tutorials 6 Golang Switch as if How to use Switch as if else Switch Vs If Golang Switch vs if else statement. It runs the first case whose value is equal to the condition. When programming in go, choosing between 'if' and 'switch' statements can impact both the clarity. In go, switches are much more flexible than in c (and c++) since they can handle cases of boolean expressions and replace large. The switch statement is one. Switch Vs If Golang.
From www.delftstack.com
How to Use IfElse and Switch Loop Inside HTML Template in Golang Switch Vs If Golang When programming in go, choosing between 'if' and 'switch' statements can impact both the clarity. Switch vs if else statement. Go's switch and if/else statements both offer powerful ways to handle conditional logic. In go, switches are much more flexible than in c (and c++) since they can handle cases of boolean expressions and replace large. It runs the first. Switch Vs If Golang.
From www.youtube.com
05 Golang for C Developers Control Structures if switch for Switch Vs If Golang When programming in go, choosing between 'if' and 'switch' statements can impact both the clarity. Since the possible values of a switch. Switch vs if else statement. The switch statement is one of the most important control flow in programming. It runs the first case whose value is equal to the condition. In go, switches are much more flexible than. Switch Vs If Golang.