Low Noise Differential Amplifier Design . Ece145a/ece218a design of low noise amplifiers using ads to simulate noise figure ads can be used to design low noise amplifiers much in the. Low noise amplifier (lna) is the most critical part of a receiver front end, in term of the receiver performance. A low noise differential amplifier is the fundamental element in the communication system as well as in data conversions circuits.
from www.mdpi.com
Ece145a/ece218a design of low noise amplifiers using ads to simulate noise figure ads can be used to design low noise amplifiers much in the. A low noise differential amplifier is the fundamental element in the communication system as well as in data conversions circuits. Low noise amplifier (lna) is the most critical part of a receiver front end, in term of the receiver performance.
LowNoise ChopperStabilized MultiPath Operational Amplifier with
Low Noise Differential Amplifier Design Low noise amplifier (lna) is the most critical part of a receiver front end, in term of the receiver performance. A low noise differential amplifier is the fundamental element in the communication system as well as in data conversions circuits. Ece145a/ece218a design of low noise amplifiers using ads to simulate noise figure ads can be used to design low noise amplifiers much in the. Low noise amplifier (lna) is the most critical part of a receiver front end, in term of the receiver performance.
From www.researchgate.net
Proposed differential low noise amplifier (LNA) Download Scientific Low Noise Differential Amplifier Design A low noise differential amplifier is the fundamental element in the communication system as well as in data conversions circuits. Ece145a/ece218a design of low noise amplifiers using ads to simulate noise figure ads can be used to design low noise amplifiers much in the. Low noise amplifier (lna) is the most critical part of a receiver front end, in term. Low Noise Differential Amplifier Design.
From www.mdpi.com
LowNoise ChopperStabilized MultiPath Operational Amplifier with Low Noise Differential Amplifier Design Ece145a/ece218a design of low noise amplifiers using ads to simulate noise figure ads can be used to design low noise amplifiers much in the. Low noise amplifier (lna) is the most critical part of a receiver front end, in term of the receiver performance. A low noise differential amplifier is the fundamental element in the communication system as well as. Low Noise Differential Amplifier Design.
From www.datasheets.com
DC1538A, Demo Board Using LT6350CMS8 Low Noise SingleEnded to Low Noise Differential Amplifier Design Ece145a/ece218a design of low noise amplifiers using ads to simulate noise figure ads can be used to design low noise amplifiers much in the. A low noise differential amplifier is the fundamental element in the communication system as well as in data conversions circuits. Low noise amplifier (lna) is the most critical part of a receiver front end, in term. Low Noise Differential Amplifier Design.
From www.slideserve.com
PPT Low Noise Amplifier PowerPoint Presentation, free download ID Low Noise Differential Amplifier Design A low noise differential amplifier is the fundamental element in the communication system as well as in data conversions circuits. Ece145a/ece218a design of low noise amplifiers using ads to simulate noise figure ads can be used to design low noise amplifiers much in the. Low noise amplifier (lna) is the most critical part of a receiver front end, in term. Low Noise Differential Amplifier Design.
From studylib.net
DN291 Design Low Noise Differential Circuits Low Noise Differential Amplifier Design A low noise differential amplifier is the fundamental element in the communication system as well as in data conversions circuits. Ece145a/ece218a design of low noise amplifiers using ads to simulate noise figure ads can be used to design low noise amplifiers much in the. Low noise amplifier (lna) is the most critical part of a receiver front end, in term. Low Noise Differential Amplifier Design.
From electronicsmaker.com
LowNoise Instrumentation Amplifier Electronics Maker Low Noise Differential Amplifier Design A low noise differential amplifier is the fundamental element in the communication system as well as in data conversions circuits. Ece145a/ece218a design of low noise amplifiers using ads to simulate noise figure ads can be used to design low noise amplifiers much in the. Low noise amplifier (lna) is the most critical part of a receiver front end, in term. Low Noise Differential Amplifier Design.
From www.researchgate.net
Schematic of low noise amplifier Download Scientific Diagram Low Noise Differential Amplifier Design Low noise amplifier (lna) is the most critical part of a receiver front end, in term of the receiver performance. Ece145a/ece218a design of low noise amplifiers using ads to simulate noise figure ads can be used to design low noise amplifiers much in the. A low noise differential amplifier is the fundamental element in the communication system as well as. Low Noise Differential Amplifier Design.
From www.researchgate.net
(PDF) Fully Differential Difference Amplifier for LowNoise Applications Low Noise Differential Amplifier Design Ece145a/ece218a design of low noise amplifiers using ads to simulate noise figure ads can be used to design low noise amplifiers much in the. A low noise differential amplifier is the fundamental element in the communication system as well as in data conversions circuits. Low noise amplifier (lna) is the most critical part of a receiver front end, in term. Low Noise Differential Amplifier Design.
From www.mdpi.com
Micromachines Free FullText Design of a Differential LowNoise Low Noise Differential Amplifier Design Ece145a/ece218a design of low noise amplifiers using ads to simulate noise figure ads can be used to design low noise amplifiers much in the. A low noise differential amplifier is the fundamental element in the communication system as well as in data conversions circuits. Low noise amplifier (lna) is the most critical part of a receiver front end, in term. Low Noise Differential Amplifier Design.
From www.researchgate.net
18. Simplified schematic of the fully differential lownoise amplifier Low Noise Differential Amplifier Design Low noise amplifier (lna) is the most critical part of a receiver front end, in term of the receiver performance. A low noise differential amplifier is the fundamental element in the communication system as well as in data conversions circuits. Ece145a/ece218a design of low noise amplifiers using ads to simulate noise figure ads can be used to design low noise. Low Noise Differential Amplifier Design.
From www.semanticscholar.org
Figure 4 from A differentialinput, differentialoutput preamplifier Low Noise Differential Amplifier Design Ece145a/ece218a design of low noise amplifiers using ads to simulate noise figure ads can be used to design low noise amplifiers much in the. Low noise amplifier (lna) is the most critical part of a receiver front end, in term of the receiver performance. A low noise differential amplifier is the fundamental element in the communication system as well as. Low Noise Differential Amplifier Design.
From www.powersystemsdesign.com
15dB Gain Differential Amplifier Delivers up to +50dBm OIP3 Linearity Low Noise Differential Amplifier Design Low noise amplifier (lna) is the most critical part of a receiver front end, in term of the receiver performance. A low noise differential amplifier is the fundamental element in the communication system as well as in data conversions circuits. Ece145a/ece218a design of low noise amplifiers using ads to simulate noise figure ads can be used to design low noise. Low Noise Differential Amplifier Design.
From www.mdpi.com
Electronics Free FullText Analysis and Design of Harmonic Low Noise Differential Amplifier Design Ece145a/ece218a design of low noise amplifiers using ads to simulate noise figure ads can be used to design low noise amplifiers much in the. A low noise differential amplifier is the fundamental element in the communication system as well as in data conversions circuits. Low noise amplifier (lna) is the most critical part of a receiver front end, in term. Low Noise Differential Amplifier Design.
From www.elsys-instruments.com
Low Noise 2Channel Amplifier Elsys AG Low Noise Differential Amplifier Design Ece145a/ece218a design of low noise amplifiers using ads to simulate noise figure ads can be used to design low noise amplifiers much in the. A low noise differential amplifier is the fundamental element in the communication system as well as in data conversions circuits. Low noise amplifier (lna) is the most critical part of a receiver front end, in term. Low Noise Differential Amplifier Design.
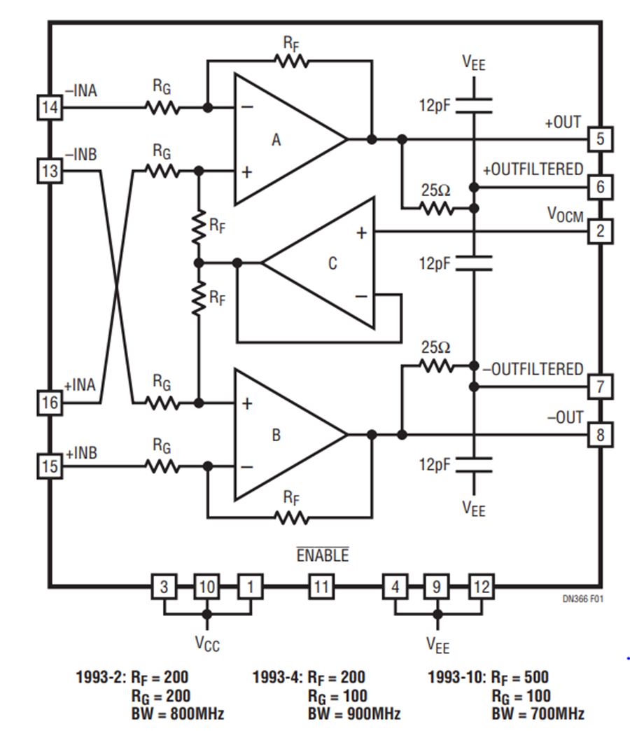
From www.analog.com
Design Note 366 Low Distortion, Low Noise Differential Amplifier Low Noise Differential Amplifier Design Low noise amplifier (lna) is the most critical part of a receiver front end, in term of the receiver performance. Ece145a/ece218a design of low noise amplifiers using ads to simulate noise figure ads can be used to design low noise amplifiers much in the. A low noise differential amplifier is the fundamental element in the communication system as well as. Low Noise Differential Amplifier Design.
From www.analog.com
Low Noise Fully Differential Buffer/Amplifier Circuit Collection Low Noise Differential Amplifier Design Low noise amplifier (lna) is the most critical part of a receiver front end, in term of the receiver performance. Ece145a/ece218a design of low noise amplifiers using ads to simulate noise figure ads can be used to design low noise amplifiers much in the. A low noise differential amplifier is the fundamental element in the communication system as well as. Low Noise Differential Amplifier Design.
From www.analog.com
Design Note 366 Low Distortion, Low Noise Differential Amplifier Low Noise Differential Amplifier Design Ece145a/ece218a design of low noise amplifiers using ads to simulate noise figure ads can be used to design low noise amplifiers much in the. Low noise amplifier (lna) is the most critical part of a receiver front end, in term of the receiver performance. A low noise differential amplifier is the fundamental element in the communication system as well as. Low Noise Differential Amplifier Design.
From www.mdpi.com
Micromachines Free FullText Design of a Differential LowNoise Low Noise Differential Amplifier Design A low noise differential amplifier is the fundamental element in the communication system as well as in data conversions circuits. Low noise amplifier (lna) is the most critical part of a receiver front end, in term of the receiver performance. Ece145a/ece218a design of low noise amplifiers using ads to simulate noise figure ads can be used to design low noise. Low Noise Differential Amplifier Design.
From www.mdpi.com
Design and Implementation of Low Noise Amplifier Operating at 868 MHz Low Noise Differential Amplifier Design A low noise differential amplifier is the fundamental element in the communication system as well as in data conversions circuits. Ece145a/ece218a design of low noise amplifiers using ads to simulate noise figure ads can be used to design low noise amplifiers much in the. Low noise amplifier (lna) is the most critical part of a receiver front end, in term. Low Noise Differential Amplifier Design.
From www.analog.com
Design Low Noise Differential Circuits Using the LT1567 Dual Amplifier Low Noise Differential Amplifier Design Low noise amplifier (lna) is the most critical part of a receiver front end, in term of the receiver performance. A low noise differential amplifier is the fundamental element in the communication system as well as in data conversions circuits. Ece145a/ece218a design of low noise amplifiers using ads to simulate noise figure ads can be used to design low noise. Low Noise Differential Amplifier Design.
From www.next.gr
Lownoise differential amplifier circuit composed PGA203 and OPA27 Low Noise Differential Amplifier Design A low noise differential amplifier is the fundamental element in the communication system as well as in data conversions circuits. Ece145a/ece218a design of low noise amplifiers using ads to simulate noise figure ads can be used to design low noise amplifiers much in the. Low noise amplifier (lna) is the most critical part of a receiver front end, in term. Low Noise Differential Amplifier Design.
From www.analog.com
LTC6240 Low Noise 1M TransImpedance Amplifier Circuit Collection Low Noise Differential Amplifier Design Ece145a/ece218a design of low noise amplifiers using ads to simulate noise figure ads can be used to design low noise amplifiers much in the. A low noise differential amplifier is the fundamental element in the communication system as well as in data conversions circuits. Low noise amplifier (lna) is the most critical part of a receiver front end, in term. Low Noise Differential Amplifier Design.
From www.semanticscholar.org
Figure 1 from Low noise differential amplifier design using novel Low Noise Differential Amplifier Design Ece145a/ece218a design of low noise amplifiers using ads to simulate noise figure ads can be used to design low noise amplifiers much in the. A low noise differential amplifier is the fundamental element in the communication system as well as in data conversions circuits. Low noise amplifier (lna) is the most critical part of a receiver front end, in term. Low Noise Differential Amplifier Design.
From www.analog.com
Design Note 366 Low Distortion, Low Noise Differential Amplifier Low Noise Differential Amplifier Design A low noise differential amplifier is the fundamental element in the communication system as well as in data conversions circuits. Low noise amplifier (lna) is the most critical part of a receiver front end, in term of the receiver performance. Ece145a/ece218a design of low noise amplifiers using ads to simulate noise figure ads can be used to design low noise. Low Noise Differential Amplifier Design.
From www.researchgate.net
Detailed schematic of the low noise amplifier (A 1 ) together with the Low Noise Differential Amplifier Design A low noise differential amplifier is the fundamental element in the communication system as well as in data conversions circuits. Ece145a/ece218a design of low noise amplifiers using ads to simulate noise figure ads can be used to design low noise amplifiers much in the. Low noise amplifier (lna) is the most critical part of a receiver front end, in term. Low Noise Differential Amplifier Design.
From www.amazon.co.jp
Amazon.co.jp NF Circuit Design Block CA461F2 Low Noise Differential Low Noise Differential Amplifier Design A low noise differential amplifier is the fundamental element in the communication system as well as in data conversions circuits. Ece145a/ece218a design of low noise amplifiers using ads to simulate noise figure ads can be used to design low noise amplifiers much in the. Low noise amplifier (lna) is the most critical part of a receiver front end, in term. Low Noise Differential Amplifier Design.
From www.researchgate.net
(PDF) Design of 2.4 GHz Differential Low Noise Amplifier Using 0.18 µm Low Noise Differential Amplifier Design A low noise differential amplifier is the fundamental element in the communication system as well as in data conversions circuits. Low noise amplifier (lna) is the most critical part of a receiver front end, in term of the receiver performance. Ece145a/ece218a design of low noise amplifiers using ads to simulate noise figure ads can be used to design low noise. Low Noise Differential Amplifier Design.
From www.semanticscholar.org
Figure 10 from Low noise differential amplifier design using novel Low Noise Differential Amplifier Design Low noise amplifier (lna) is the most critical part of a receiver front end, in term of the receiver performance. Ece145a/ece218a design of low noise amplifiers using ads to simulate noise figure ads can be used to design low noise amplifiers much in the. A low noise differential amplifier is the fundamental element in the communication system as well as. Low Noise Differential Amplifier Design.
From www.analog.com
Design Note 366 Low Distortion, Low Noise Differential Amplifier Low Noise Differential Amplifier Design Low noise amplifier (lna) is the most critical part of a receiver front end, in term of the receiver performance. A low noise differential amplifier is the fundamental element in the communication system as well as in data conversions circuits. Ece145a/ece218a design of low noise amplifiers using ads to simulate noise figure ads can be used to design low noise. Low Noise Differential Amplifier Design.
From rickettslab.org
Low noise amplifier design David S. Ricketts Low Noise Differential Amplifier Design Low noise amplifier (lna) is the most critical part of a receiver front end, in term of the receiver performance. Ece145a/ece218a design of low noise amplifiers using ads to simulate noise figure ads can be used to design low noise amplifiers much in the. A low noise differential amplifier is the fundamental element in the communication system as well as. Low Noise Differential Amplifier Design.
From www.semanticscholar.org
Figure 1 from Design of differential lownoise amplifier with cross Low Noise Differential Amplifier Design Low noise amplifier (lna) is the most critical part of a receiver front end, in term of the receiver performance. A low noise differential amplifier is the fundamental element in the communication system as well as in data conversions circuits. Ece145a/ece218a design of low noise amplifiers using ads to simulate noise figure ads can be used to design low noise. Low Noise Differential Amplifier Design.
From www.beis.de
Ultralow Noise FET Preamplifier Low Noise Differential Amplifier Design Ece145a/ece218a design of low noise amplifiers using ads to simulate noise figure ads can be used to design low noise amplifiers much in the. A low noise differential amplifier is the fundamental element in the communication system as well as in data conversions circuits. Low noise amplifier (lna) is the most critical part of a receiver front end, in term. Low Noise Differential Amplifier Design.
From www.radiolocman.com
Differential I/O lowpower instrumentation amp Low Noise Differential Amplifier Design A low noise differential amplifier is the fundamental element in the communication system as well as in data conversions circuits. Ece145a/ece218a design of low noise amplifiers using ads to simulate noise figure ads can be used to design low noise amplifiers much in the. Low noise amplifier (lna) is the most critical part of a receiver front end, in term. Low Noise Differential Amplifier Design.
From nccr-qsit.ethz.ch
Low Noise Low Drift Differential Amplifier NCCR "QSIT Quantum Low Noise Differential Amplifier Design Low noise amplifier (lna) is the most critical part of a receiver front end, in term of the receiver performance. Ece145a/ece218a design of low noise amplifiers using ads to simulate noise figure ads can be used to design low noise amplifiers much in the. A low noise differential amplifier is the fundamental element in the communication system as well as. Low Noise Differential Amplifier Design.
From www.arrow.com
LT19932_Typical Application Reference Design Differential Amplifier Low Noise Differential Amplifier Design Low noise amplifier (lna) is the most critical part of a receiver front end, in term of the receiver performance. A low noise differential amplifier is the fundamental element in the communication system as well as in data conversions circuits. Ece145a/ece218a design of low noise amplifiers using ads to simulate noise figure ads can be used to design low noise. Low Noise Differential Amplifier Design.