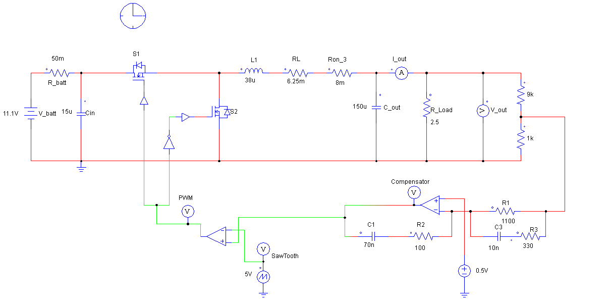
Boost Converter Pid Controller Design . Boost converter with pid control and load variation. Version 1.0.1.0 (20.4 kb) by abdul basit mirza. This file simulates a boost converter. A controller for the linearized model of the boost converter is designed to achieve constant dc output voltage irrespective of load variation.
from www.youtube.com
A controller for the linearized model of the boost converter is designed to achieve constant dc output voltage irrespective of load variation. Version 1.0.1.0 (20.4 kb) by abdul basit mirza. This file simulates a boost converter. Boost converter with pid control and load variation.
Complete design and simulation of Buck converter and its controller in
Boost Converter Pid Controller Design A controller for the linearized model of the boost converter is designed to achieve constant dc output voltage irrespective of load variation. Boost converter with pid control and load variation. A controller for the linearized model of the boost converter is designed to achieve constant dc output voltage irrespective of load variation. Version 1.0.1.0 (20.4 kb) by abdul basit mirza. This file simulates a boost converter.
From www.youtube.com
PID controller design and tuning MATLAB Simulink YouTube Boost Converter Pid Controller Design Boost converter with pid control and load variation. This file simulates a boost converter. A controller for the linearized model of the boost converter is designed to achieve constant dc output voltage irrespective of load variation. Version 1.0.1.0 (20.4 kb) by abdul basit mirza. Boost Converter Pid Controller Design.
From www.researchgate.net
Block diagram of PIDtype controller for boost DCDC converter Boost Converter Pid Controller Design This file simulates a boost converter. Version 1.0.1.0 (20.4 kb) by abdul basit mirza. A controller for the linearized model of the boost converter is designed to achieve constant dc output voltage irrespective of load variation. Boost converter with pid control and load variation. Boost Converter Pid Controller Design.
From www.researchgate.net
(PDF) Design of Photovoltaic System Using BuckBoost Converter based on Boost Converter Pid Controller Design This file simulates a boost converter. A controller for the linearized model of the boost converter is designed to achieve constant dc output voltage irrespective of load variation. Version 1.0.1.0 (20.4 kb) by abdul basit mirza. Boost converter with pid control and load variation. Boost Converter Pid Controller Design.
From www.mdpi.com
Sustainability Free FullText Unified Modeling and DoubleLoop Boost Converter Pid Controller Design This file simulates a boost converter. Boost converter with pid control and load variation. A controller for the linearized model of the boost converter is designed to achieve constant dc output voltage irrespective of load variation. Version 1.0.1.0 (20.4 kb) by abdul basit mirza. Boost Converter Pid Controller Design.
From www.researchgate.net
200W buck converter with a proposed controller Download Scientific Boost Converter Pid Controller Design Version 1.0.1.0 (20.4 kb) by abdul basit mirza. This file simulates a boost converter. A controller for the linearized model of the boost converter is designed to achieve constant dc output voltage irrespective of load variation. Boost converter with pid control and load variation. Boost Converter Pid Controller Design.
From www.preprints.org
Development of Sliding Mode Controller for A Modified Boost Cuk Boost Converter Pid Controller Design A controller for the linearized model of the boost converter is designed to achieve constant dc output voltage irrespective of load variation. Version 1.0.1.0 (20.4 kb) by abdul basit mirza. This file simulates a boost converter. Boost converter with pid control and load variation. Boost Converter Pid Controller Design.
From www.mdpi.com
Applied Sciences Free FullText Artificial IntelligenceBased Boost Converter Pid Controller Design A controller for the linearized model of the boost converter is designed to achieve constant dc output voltage irrespective of load variation. Boost converter with pid control and load variation. This file simulates a boost converter. Version 1.0.1.0 (20.4 kb) by abdul basit mirza. Boost Converter Pid Controller Design.
From www.researchgate.net
The block diagram of the optimal BA based PID controller for the DC/DC Boost Converter Pid Controller Design Version 1.0.1.0 (20.4 kb) by abdul basit mirza. A controller for the linearized model of the boost converter is designed to achieve constant dc output voltage irrespective of load variation. This file simulates a boost converter. Boost converter with pid control and load variation. Boost Converter Pid Controller Design.
From www.semanticscholar.org
Figure 3 from Design and Simulation of PID Controller for Power Boost Converter Pid Controller Design A controller for the linearized model of the boost converter is designed to achieve constant dc output voltage irrespective of load variation. Boost converter with pid control and load variation. This file simulates a boost converter. Version 1.0.1.0 (20.4 kb) by abdul basit mirza. Boost Converter Pid Controller Design.
From www.researchgate.net
Matlab simulation model of Buck converter PID Controller Dc voltage Boost Converter Pid Controller Design This file simulates a boost converter. A controller for the linearized model of the boost converter is designed to achieve constant dc output voltage irrespective of load variation. Version 1.0.1.0 (20.4 kb) by abdul basit mirza. Boost converter with pid control and load variation. Boost Converter Pid Controller Design.
From www.researchgate.net
(PDF) Voltage Controller of DCDC Buck Boost Converter with Proposed Boost Converter Pid Controller Design A controller for the linearized model of the boost converter is designed to achieve constant dc output voltage irrespective of load variation. This file simulates a boost converter. Version 1.0.1.0 (20.4 kb) by abdul basit mirza. Boost converter with pid control and load variation. Boost Converter Pid Controller Design.
From www.youtube.com
Closed Loop Control of Boost Converter Simulation in MATLAB/Simulink Boost Converter Pid Controller Design Version 1.0.1.0 (20.4 kb) by abdul basit mirza. A controller for the linearized model of the boost converter is designed to achieve constant dc output voltage irrespective of load variation. This file simulates a boost converter. Boost converter with pid control and load variation. Boost Converter Pid Controller Design.
From ww2.mathworks.cn
Design Active Disturbance Rejection Control for Boost Converter Boost Converter Pid Controller Design Boost converter with pid control and load variation. This file simulates a boost converter. Version 1.0.1.0 (20.4 kb) by abdul basit mirza. A controller for the linearized model of the boost converter is designed to achieve constant dc output voltage irrespective of load variation. Boost Converter Pid Controller Design.
From www.researchgate.net
(PDF) Voltage Controller of DCDC Buck Boost Converter with Proposed Boost Converter Pid Controller Design Version 1.0.1.0 (20.4 kb) by abdul basit mirza. A controller for the linearized model of the boost converter is designed to achieve constant dc output voltage irrespective of load variation. This file simulates a boost converter. Boost converter with pid control and load variation. Boost Converter Pid Controller Design.
From www.mdpi.com
Sustainability Free FullText Unified Modeling and DoubleLoop Boost Converter Pid Controller Design This file simulates a boost converter. Boost converter with pid control and load variation. Version 1.0.1.0 (20.4 kb) by abdul basit mirza. A controller for the linearized model of the boost converter is designed to achieve constant dc output voltage irrespective of load variation. Boost Converter Pid Controller Design.
From microcontrollerslab.com
PID Controller Design using Simulink MATLAB Tutorial 3 Boost Converter Pid Controller Design Boost converter with pid control and load variation. A controller for the linearized model of the boost converter is designed to achieve constant dc output voltage irrespective of load variation. This file simulates a boost converter. Version 1.0.1.0 (20.4 kb) by abdul basit mirza. Boost Converter Pid Controller Design.
From www.itpes.net
Design of PID controller for boost converter Boost Converter Pid Controller Design A controller for the linearized model of the boost converter is designed to achieve constant dc output voltage irrespective of load variation. Version 1.0.1.0 (20.4 kb) by abdul basit mirza. This file simulates a boost converter. Boost converter with pid control and load variation. Boost Converter Pid Controller Design.
From www.researchgate.net
Closedloop control of buck converter using integral (I) controller Boost Converter Pid Controller Design Version 1.0.1.0 (20.4 kb) by abdul basit mirza. This file simulates a boost converter. Boost converter with pid control and load variation. A controller for the linearized model of the boost converter is designed to achieve constant dc output voltage irrespective of load variation. Boost Converter Pid Controller Design.
From www.researchgate.net
(PDF) Design and Implementation of a Digital PID Controller for DCDC Boost Converter Pid Controller Design A controller for the linearized model of the boost converter is designed to achieve constant dc output voltage irrespective of load variation. This file simulates a boost converter. Version 1.0.1.0 (20.4 kb) by abdul basit mirza. Boost converter with pid control and load variation. Boost Converter Pid Controller Design.
From www.ridleyengineering.com
Ridley Engineering [018] Boost Converter with CurrentMode Control Boost Converter Pid Controller Design Version 1.0.1.0 (20.4 kb) by abdul basit mirza. This file simulates a boost converter. A controller for the linearized model of the boost converter is designed to achieve constant dc output voltage irrespective of load variation. Boost converter with pid control and load variation. Boost Converter Pid Controller Design.
From theorycircuit.com
Boost Converter Circuit 555 Boost Converter Pid Controller Design Version 1.0.1.0 (20.4 kb) by abdul basit mirza. Boost converter with pid control and load variation. A controller for the linearized model of the boost converter is designed to achieve constant dc output voltage irrespective of load variation. This file simulates a boost converter. Boost Converter Pid Controller Design.
From www.youtube.com
Complete design and simulation of Buck converter and its controller in Boost Converter Pid Controller Design A controller for the linearized model of the boost converter is designed to achieve constant dc output voltage irrespective of load variation. Version 1.0.1.0 (20.4 kb) by abdul basit mirza. This file simulates a boost converter. Boost converter with pid control and load variation. Boost Converter Pid Controller Design.
From ww2.mathworks.cn
Design Controller for Boost Converter Model Using Frequency Response Boost Converter Pid Controller Design This file simulates a boost converter. A controller for the linearized model of the boost converter is designed to achieve constant dc output voltage irrespective of load variation. Boost converter with pid control and load variation. Version 1.0.1.0 (20.4 kb) by abdul basit mirza. Boost Converter Pid Controller Design.
From www.semanticscholar.org
[PDF] Design, Modelling and Simulation of a PID Controller for Buck Boost Converter Pid Controller Design This file simulates a boost converter. Version 1.0.1.0 (20.4 kb) by abdul basit mirza. Boost converter with pid control and load variation. A controller for the linearized model of the boost converter is designed to achieve constant dc output voltage irrespective of load variation. Boost Converter Pid Controller Design.
From www.edaboard.com
[SOLVED] Tuning PID controller in PSIM for a Synchronous Buck Boost Converter Pid Controller Design A controller for the linearized model of the boost converter is designed to achieve constant dc output voltage irrespective of load variation. Version 1.0.1.0 (20.4 kb) by abdul basit mirza. This file simulates a boost converter. Boost converter with pid control and load variation. Boost Converter Pid Controller Design.
From www.semanticscholar.org
Design and Simulation of a DC DC Boost Converter with PID Controller Boost Converter Pid Controller Design A controller for the linearized model of the boost converter is designed to achieve constant dc output voltage irrespective of load variation. Boost converter with pid control and load variation. Version 1.0.1.0 (20.4 kb) by abdul basit mirza. This file simulates a boost converter. Boost Converter Pid Controller Design.
From www.youtube.com
How to Design Closed Loop Boost Converter using PID Controller in Boost Converter Pid Controller Design Version 1.0.1.0 (20.4 kb) by abdul basit mirza. A controller for the linearized model of the boost converter is designed to achieve constant dc output voltage irrespective of load variation. Boost converter with pid control and load variation. This file simulates a boost converter. Boost Converter Pid Controller Design.
From www.pinterest.com
Buck Boost Design of Buck boost converter with PID controller PID Boost Converter Pid Controller Design This file simulates a boost converter. Version 1.0.1.0 (20.4 kb) by abdul basit mirza. Boost converter with pid control and load variation. A controller for the linearized model of the boost converter is designed to achieve constant dc output voltage irrespective of load variation. Boost Converter Pid Controller Design.
From www.tessshebaylo.com
Buck Boost Converter Design Equations Tessshebaylo Boost Converter Pid Controller Design A controller for the linearized model of the boost converter is designed to achieve constant dc output voltage irrespective of load variation. Boost converter with pid control and load variation. Version 1.0.1.0 (20.4 kb) by abdul basit mirza. This file simulates a boost converter. Boost Converter Pid Controller Design.
From www.researchgate.net
A simple model of inverting buckboost converter using PI control Boost Converter Pid Controller Design This file simulates a boost converter. A controller for the linearized model of the boost converter is designed to achieve constant dc output voltage irrespective of load variation. Version 1.0.1.0 (20.4 kb) by abdul basit mirza. Boost converter with pid control and load variation. Boost Converter Pid Controller Design.
From www.youtube.com
Demonstration of Maximum Power Point Tracking (MPPT) Using boost Boost Converter Pid Controller Design Version 1.0.1.0 (20.4 kb) by abdul basit mirza. A controller for the linearized model of the boost converter is designed to achieve constant dc output voltage irrespective of load variation. Boost converter with pid control and load variation. This file simulates a boost converter. Boost Converter Pid Controller Design.
From www.itpes.net
Tuning of PID controller for Boost converter in MATLAB Boost Converter Pid Controller Design Boost converter with pid control and load variation. This file simulates a boost converter. Version 1.0.1.0 (20.4 kb) by abdul basit mirza. A controller for the linearized model of the boost converter is designed to achieve constant dc output voltage irrespective of load variation. Boost Converter Pid Controller Design.
From www.academia.edu
(PDF) Design and Simulation of a DC DC Boost Converter with PID Boost Converter Pid Controller Design Version 1.0.1.0 (20.4 kb) by abdul basit mirza. This file simulates a boost converter. Boost converter with pid control and load variation. A controller for the linearized model of the boost converter is designed to achieve constant dc output voltage irrespective of load variation. Boost Converter Pid Controller Design.
From www.semanticscholar.org
Figure 8 from Design of Photovoltaic system using BuckBoost converter Boost Converter Pid Controller Design A controller for the linearized model of the boost converter is designed to achieve constant dc output voltage irrespective of load variation. Version 1.0.1.0 (20.4 kb) by abdul basit mirza. Boost converter with pid control and load variation. This file simulates a boost converter. Boost Converter Pid Controller Design.
From www.youtube.com
PID Controller Design for Buck and Boost Converters, and BuckBoost Boost Converter Pid Controller Design Boost converter with pid control and load variation. A controller for the linearized model of the boost converter is designed to achieve constant dc output voltage irrespective of load variation. Version 1.0.1.0 (20.4 kb) by abdul basit mirza. This file simulates a boost converter. Boost Converter Pid Controller Design.