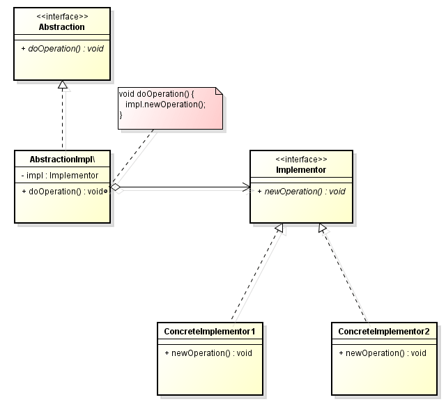
Bridge Pattern Examples . See uml diagram, java code example, and advantages of bridge pattern. Learn how to use the bridge design pattern to decouple an abstraction from its implementation in java. Learn how to use the bridge pattern in c# to separate business logic or huge class into separate class hierarchies that can be developed independently. Learn how to use bridge pattern to split a large class or a set of closely related classes into two separate hierarchies: Learn how to use bridge pattern in java to separate business logic or huge class into separate class hierarchies that can be developed independently. The bridge pattern is a structural design pattern that places a layer of abstraction between an abstraction and implementation so. Learn how to use the bridge design pattern in java to create flexible and extensible software systems. Learn how to separate abstraction from implementation using bridge design pattern, a structural design pattern. See a code example of bridge between devices and.
from refactoringguru.cn
Learn how to use bridge pattern in java to separate business logic or huge class into separate class hierarchies that can be developed independently. Learn how to use bridge pattern to split a large class or a set of closely related classes into two separate hierarchies: Learn how to use the bridge design pattern in java to create flexible and extensible software systems. Learn how to separate abstraction from implementation using bridge design pattern, a structural design pattern. Learn how to use the bridge pattern in c# to separate business logic or huge class into separate class hierarchies that can be developed independently. See uml diagram, java code example, and advantages of bridge pattern. See a code example of bridge between devices and. Learn how to use the bridge design pattern to decouple an abstraction from its implementation in java. The bridge pattern is a structural design pattern that places a layer of abstraction between an abstraction and implementation so.
桥接设计模式
Bridge Pattern Examples Learn how to use bridge pattern in java to separate business logic or huge class into separate class hierarchies that can be developed independently. Learn how to use the bridge design pattern in java to create flexible and extensible software systems. Learn how to separate abstraction from implementation using bridge design pattern, a structural design pattern. See uml diagram, java code example, and advantages of bridge pattern. The bridge pattern is a structural design pattern that places a layer of abstraction between an abstraction and implementation so. Learn how to use the bridge pattern in c# to separate business logic or huge class into separate class hierarchies that can be developed independently. Learn how to use the bridge design pattern to decouple an abstraction from its implementation in java. See a code example of bridge between devices and. Learn how to use bridge pattern in java to separate business logic or huge class into separate class hierarchies that can be developed independently. Learn how to use bridge pattern to split a large class or a set of closely related classes into two separate hierarchies:
From skipattern.com
Bridge Pattern Example FREE PATTERNS Bridge Pattern Examples Learn how to use bridge pattern to split a large class or a set of closely related classes into two separate hierarchies: See uml diagram, java code example, and advantages of bridge pattern. See a code example of bridge between devices and. Learn how to separate abstraction from implementation using bridge design pattern, a structural design pattern. The bridge pattern. Bridge Pattern Examples.
From www.pinterest.com
DiFranza Designs Covered Bridge Rug hooking patterns free, Covered Bridge Pattern Examples Learn how to use bridge pattern to split a large class or a set of closely related classes into two separate hierarchies: Learn how to use the bridge design pattern to decouple an abstraction from its implementation in java. Learn how to use the bridge design pattern in java to create flexible and extensible software systems. See uml diagram, java. Bridge Pattern Examples.
From www.softwareideas.net
Bridge Design Pattern (UML Class Diagram) Software Ideas Modeler Bridge Pattern Examples Learn how to use bridge pattern to split a large class or a set of closely related classes into two separate hierarchies: See uml diagram, java code example, and advantages of bridge pattern. Learn how to use bridge pattern in java to separate business logic or huge class into separate class hierarchies that can be developed independently. See a code. Bridge Pattern Examples.
From barcelonageeks.com
Patrón de diseño de puente Barcelona Geeks Bridge Pattern Examples The bridge pattern is a structural design pattern that places a layer of abstraction between an abstraction and implementation so. See a code example of bridge between devices and. Learn how to use bridge pattern in java to separate business logic or huge class into separate class hierarchies that can be developed independently. See uml diagram, java code example, and. Bridge Pattern Examples.
From www.britannica.com
Beam bridge Description, Mechanics, Examples, & Facts Britannica Bridge Pattern Examples Learn how to use the bridge design pattern to decouple an abstraction from its implementation in java. Learn how to use bridge pattern in java to separate business logic or huge class into separate class hierarchies that can be developed independently. Learn how to separate abstraction from implementation using bridge design pattern, a structural design pattern. Learn how to use. Bridge Pattern Examples.
From github.com
GitHub DeekshithRajBasa/AngularInjectionTokenExample Angular Bridge Pattern Examples See uml diagram, java code example, and advantages of bridge pattern. See a code example of bridge between devices and. Learn how to use bridge pattern in java to separate business logic or huge class into separate class hierarchies that can be developed independently. Learn how to use the bridge design pattern to decouple an abstraction from its implementation in. Bridge Pattern Examples.
From skipattern.com
Bridge Pattern Example FREE PATTERNS Bridge Pattern Examples Learn how to use the bridge design pattern in java to create flexible and extensible software systems. Learn how to use the bridge pattern in c# to separate business logic or huge class into separate class hierarchies that can be developed independently. See a code example of bridge between devices and. Learn how to use the bridge design pattern to. Bridge Pattern Examples.
From www.ennicode.com
Bridge Design Pattern (With New Example) Ennicode Bridge Pattern Examples Learn how to use the bridge design pattern to decouple an abstraction from its implementation in java. See uml diagram, java code example, and advantages of bridge pattern. Learn how to use the bridge pattern in c# to separate business logic or huge class into separate class hierarchies that can be developed independently. The bridge pattern is a structural design. Bridge Pattern Examples.
From www.youtube.com
Bridge Design pattern Real time example [Shape] YouTube Bridge Pattern Examples Learn how to use the bridge design pattern in java to create flexible and extensible software systems. Learn how to use the bridge pattern in c# to separate business logic or huge class into separate class hierarchies that can be developed independently. Learn how to use the bridge design pattern to decouple an abstraction from its implementation in java. Learn. Bridge Pattern Examples.
From www.youtube.com
Bridge Pattern Design Patterns (ep 11) YouTube Bridge Pattern Examples See uml diagram, java code example, and advantages of bridge pattern. Learn how to use the bridge pattern in c# to separate business logic or huge class into separate class hierarchies that can be developed independently. Learn how to separate abstraction from implementation using bridge design pattern, a structural design pattern. Learn how to use bridge pattern in java to. Bridge Pattern Examples.
From webmobtuts.com
Describing PHP Bridge Design Pattern With an Example and Mobile Bridge Pattern Examples Learn how to separate abstraction from implementation using bridge design pattern, a structural design pattern. See uml diagram, java code example, and advantages of bridge pattern. See a code example of bridge between devices and. Learn how to use the bridge design pattern to decouple an abstraction from its implementation in java. Learn how to use the bridge pattern in. Bridge Pattern Examples.
From www.scaler.com
Bridge Design Pattern Scaler Topics Bridge Pattern Examples Learn how to use the bridge design pattern to decouple an abstraction from its implementation in java. Learn how to use bridge pattern in java to separate business logic or huge class into separate class hierarchies that can be developed independently. Learn how to use the bridge design pattern in java to create flexible and extensible software systems. See uml. Bridge Pattern Examples.
From www.javatiku.cn
Design Patterns教程桥接模式 Bridge Pattern Examples Learn how to separate abstraction from implementation using bridge design pattern, a structural design pattern. See a code example of bridge between devices and. Learn how to use bridge pattern in java to separate business logic or huge class into separate class hierarchies that can be developed independently. Learn how to use bridge pattern to split a large class or. Bridge Pattern Examples.
From www.youtube.com
Bridge Design Pattern Explained RealTime Example with TV YouTube Bridge Pattern Examples Learn how to use the bridge design pattern in java to create flexible and extensible software systems. Learn how to separate abstraction from implementation using bridge design pattern, a structural design pattern. Learn how to use bridge pattern in java to separate business logic or huge class into separate class hierarchies that can be developed independently. See a code example. Bridge Pattern Examples.
From www.engineeringclicks.com
Types of Bridges. The 7 Main Types EngineeringClicks Bridge Pattern Examples See a code example of bridge between devices and. Learn how to use bridge pattern to split a large class or a set of closely related classes into two separate hierarchies: Learn how to use the bridge design pattern to decouple an abstraction from its implementation in java. Learn how to use the bridge pattern in c# to separate business. Bridge Pattern Examples.
From kto6science.blogspot.com
Kto6Science Bridge Building Series Truss Bridge Introduction Bridge Pattern Examples The bridge pattern is a structural design pattern that places a layer of abstraction between an abstraction and implementation so. Learn how to use the bridge design pattern to decouple an abstraction from its implementation in java. Learn how to use bridge pattern in java to separate business logic or huge class into separate class hierarchies that can be developed. Bridge Pattern Examples.
From paheld.com
Different Types of Bridges Structural Guide (2022) Bridge Pattern Examples The bridge pattern is a structural design pattern that places a layer of abstraction between an abstraction and implementation so. See uml diagram, java code example, and advantages of bridge pattern. Learn how to use the bridge design pattern in java to create flexible and extensible software systems. Learn how to use the bridge pattern in c# to separate business. Bridge Pattern Examples.
From refactoringguru.cn
桥接设计模式 Bridge Pattern Examples Learn how to use bridge pattern in java to separate business logic or huge class into separate class hierarchies that can be developed independently. Learn how to use the bridge design pattern in java to create flexible and extensible software systems. The bridge pattern is a structural design pattern that places a layer of abstraction between an abstraction and implementation. Bridge Pattern Examples.
From coveredbridgesociety.org
National Society for the Preservation of Covered Bridges Bridge Pattern Examples Learn how to use the bridge design pattern to decouple an abstraction from its implementation in java. Learn how to use bridge pattern to split a large class or a set of closely related classes into two separate hierarchies: The bridge pattern is a structural design pattern that places a layer of abstraction between an abstraction and implementation so. Learn. Bridge Pattern Examples.
From skipattern.com
Bridge Pattern Example FREE PATTERNS Bridge Pattern Examples The bridge pattern is a structural design pattern that places a layer of abstraction between an abstraction and implementation so. Learn how to use the bridge pattern in c# to separate business logic or huge class into separate class hierarchies that can be developed independently. See a code example of bridge between devices and. See uml diagram, java code example,. Bridge Pattern Examples.
From www.instructables.com
Triangle Truss Bridges (with Pictures) Instructables Bridge Pattern Examples Learn how to use bridge pattern to split a large class or a set of closely related classes into two separate hierarchies: Learn how to use the bridge design pattern in java to create flexible and extensible software systems. The bridge pattern is a structural design pattern that places a layer of abstraction between an abstraction and implementation so. Learn. Bridge Pattern Examples.
From www.theschoolofphotography.com
Pattern in Photography — The School of Photography Courses, Tutorials Bridge Pattern Examples The bridge pattern is a structural design pattern that places a layer of abstraction between an abstraction and implementation so. Learn how to use the bridge pattern in c# to separate business logic or huge class into separate class hierarchies that can be developed independently. See uml diagram, java code example, and advantages of bridge pattern. Learn how to separate. Bridge Pattern Examples.
From constrofacilitator.com
Cablestayed bridge Advantages, types and design Bridge Pattern Examples Learn how to use the bridge pattern in c# to separate business logic or huge class into separate class hierarchies that can be developed independently. Learn how to use bridge pattern in java to separate business logic or huge class into separate class hierarchies that can be developed independently. Learn how to use the bridge design pattern in java to. Bridge Pattern Examples.
From www.pinterest.com
The Covered Bridge Pattern COL012 Quilt sewing patterns, Covered Bridge Pattern Examples Learn how to use the bridge design pattern in java to create flexible and extensible software systems. Learn how to use bridge pattern in java to separate business logic or huge class into separate class hierarchies that can be developed independently. See a code example of bridge between devices and. See uml diagram, java code example, and advantages of bridge. Bridge Pattern Examples.
From mrbucci8.blogspot.com
Mr. Bucci Technology 8 Peekskill Middle School Balsa Bridge Design Bridge Pattern Examples Learn how to use the bridge design pattern in java to create flexible and extensible software systems. Learn how to use bridge pattern in java to separate business logic or huge class into separate class hierarchies that can be developed independently. Learn how to use bridge pattern to split a large class or a set of closely related classes into. Bridge Pattern Examples.
From mainfunda.com
Bridge Design Pattern Structural Patterns Main Funda Bridge Pattern Examples See uml diagram, java code example, and advantages of bridge pattern. See a code example of bridge between devices and. Learn how to separate abstraction from implementation using bridge design pattern, a structural design pattern. Learn how to use bridge pattern to split a large class or a set of closely related classes into two separate hierarchies: Learn how to. Bridge Pattern Examples.
From medium.com
Bridge Pattern (Angular example). Recently, I started looking into Bridge Pattern Examples Learn how to separate abstraction from implementation using bridge design pattern, a structural design pattern. Learn how to use bridge pattern to split a large class or a set of closely related classes into two separate hierarchies: The bridge pattern is a structural design pattern that places a layer of abstraction between an abstraction and implementation so. Learn how to. Bridge Pattern Examples.
From klakcwari.blob.core.windows.net
Bridge Support Structure Generation For 3D Printing at Robert Rushing blog Bridge Pattern Examples The bridge pattern is a structural design pattern that places a layer of abstraction between an abstraction and implementation so. Learn how to use bridge pattern in java to separate business logic or huge class into separate class hierarchies that can be developed independently. Learn how to separate abstraction from implementation using bridge design pattern, a structural design pattern. Learn. Bridge Pattern Examples.
From ducmanhphan.github.io
Bridge pattern Bridge Pattern Examples Learn how to use bridge pattern in java to separate business logic or huge class into separate class hierarchies that can be developed independently. Learn how to use the bridge design pattern to decouple an abstraction from its implementation in java. See uml diagram, java code example, and advantages of bridge pattern. See a code example of bridge between devices. Bridge Pattern Examples.
From www.cnblogs.com
Net设计模式实例之桥接模式( Bridge Pattern) 灵动生活 博客园 Bridge Pattern Examples See a code example of bridge between devices and. Learn how to use bridge pattern to split a large class or a set of closely related classes into two separate hierarchies: Learn how to use the bridge design pattern to decouple an abstraction from its implementation in java. Learn how to use the bridge pattern in c# to separate business. Bridge Pattern Examples.
From skipattern.com
Bridge Pattern Example FREE PATTERNS Bridge Pattern Examples Learn how to separate abstraction from implementation using bridge design pattern, a structural design pattern. Learn how to use the bridge pattern in c# to separate business logic or huge class into separate class hierarchies that can be developed independently. Learn how to use bridge pattern in java to separate business logic or huge class into separate class hierarchies that. Bridge Pattern Examples.
From www.slideserve.com
PPT Common Architectures and Design Patterns PowerPoint Presentation Bridge Pattern Examples Learn how to use the bridge design pattern in java to create flexible and extensible software systems. Learn how to use the bridge pattern in c# to separate business logic or huge class into separate class hierarchies that can be developed independently. See a code example of bridge between devices and. Learn how to use the bridge design pattern to. Bridge Pattern Examples.
From www.pinterest.co.uk
Model Truss Bridge Design Truss bridge, Bridge design, Design Bridge Pattern Examples Learn how to use bridge pattern to split a large class or a set of closely related classes into two separate hierarchies: Learn how to use bridge pattern in java to separate business logic or huge class into separate class hierarchies that can be developed independently. Learn how to use the bridge design pattern to decouple an abstraction from its. Bridge Pattern Examples.
From skipattern.com
Bridge Pattern Example FREE PATTERNS Bridge Pattern Examples See uml diagram, java code example, and advantages of bridge pattern. Learn how to use bridge pattern to split a large class or a set of closely related classes into two separate hierarchies: Learn how to use the bridge design pattern to decouple an abstraction from its implementation in java. The bridge pattern is a structural design pattern that places. Bridge Pattern Examples.
From skipattern.com
Bridge Pattern Example FREE PATTERNS Bridge Pattern Examples Learn how to use the bridge design pattern in java to create flexible and extensible software systems. Learn how to use the bridge pattern in c# to separate business logic or huge class into separate class hierarchies that can be developed independently. See a code example of bridge between devices and. Learn how to use bridge pattern in java to. Bridge Pattern Examples.