Torch Led Driver Ic . The adp1653 is a very compact, high efficiency, high power, camera flash led driver optimized for cellular phones. Features for the flash led driver include a hardware flash enable (strobe) allowing a. It consists of a programmable high current source which. It is possible to set the maximum level of the led current in flash mode and torch mode by setting the values of the corresponding sensing. The ild6150 is a hysteretic buck led driver ic for driving high power leds in general lighting applications with average currents up to 1.5 a. The cat3224 is a very high−current integrated flash led driver which also supports the charging function for a dual−cell supercapacitor. The high efficiency and dynamic led current control of the device. The lm3553 includes a tx pin that forces torch mode during.
from www.candlepowerforums.com
The lm3553 includes a tx pin that forces torch mode during. It is possible to set the maximum level of the led current in flash mode and torch mode by setting the values of the corresponding sensing. Features for the flash led driver include a hardware flash enable (strobe) allowing a. The adp1653 is a very compact, high efficiency, high power, camera flash led driver optimized for cellular phones. It consists of a programmable high current source which. The cat3224 is a very high−current integrated flash led driver which also supports the charging function for a dual−cell supercapacitor. The high efficiency and dynamic led current control of the device. The ild6150 is a hysteretic buck led driver ic for driving high power leds in general lighting applications with average currents up to 1.5 a.
Test/Review of 12* AA/AAA 5Mode 800mA Linear Booster LED Flashlight
Torch Led Driver Ic Features for the flash led driver include a hardware flash enable (strobe) allowing a. The lm3553 includes a tx pin that forces torch mode during. It consists of a programmable high current source which. The high efficiency and dynamic led current control of the device. The cat3224 is a very high−current integrated flash led driver which also supports the charging function for a dual−cell supercapacitor. It is possible to set the maximum level of the led current in flash mode and torch mode by setting the values of the corresponding sensing. The ild6150 is a hysteretic buck led driver ic for driving high power leds in general lighting applications with average currents up to 1.5 a. The adp1653 is a very compact, high efficiency, high power, camera flash led driver optimized for cellular phones. Features for the flash led driver include a hardware flash enable (strobe) allowing a.
From wiringdiagram.2bitboer.com
led driver circuit diagram pwm Wiring Diagram Torch Led Driver Ic The ild6150 is a hysteretic buck led driver ic for driving high power leds in general lighting applications with average currents up to 1.5 a. The lm3553 includes a tx pin that forces torch mode during. It consists of a programmable high current source which. It is possible to set the maximum level of the led current in flash mode. Torch Led Driver Ic.
From coolwiring.blogspot.com
Led Torch Wiring Diagram wiring next project Torch Led Driver Ic Features for the flash led driver include a hardware flash enable (strobe) allowing a. The ild6150 is a hysteretic buck led driver ic for driving high power leds in general lighting applications with average currents up to 1.5 a. The high efficiency and dynamic led current control of the device. The lm3553 includes a tx pin that forces torch mode. Torch Led Driver Ic.
From makingcircuits.com
1w, 4w, 6w, 10w, 12w LED Driver Circuit SMPS Torch Led Driver Ic The ild6150 is a hysteretic buck led driver ic for driving high power leds in general lighting applications with average currents up to 1.5 a. Features for the flash led driver include a hardware flash enable (strobe) allowing a. The cat3224 is a very high−current integrated flash led driver which also supports the charging function for a dual−cell supercapacitor. It. Torch Led Driver Ic.
From www.alibaba.com
Flashlight Led Driver 17mm Xml/xml2 1 Mode 3v12v Circuit Board For Torch Led Driver Ic The lm3553 includes a tx pin that forces torch mode during. The high efficiency and dynamic led current control of the device. It is possible to set the maximum level of the led current in flash mode and torch mode by setting the values of the corresponding sensing. The ild6150 is a hysteretic buck led driver ic for driving high. Torch Led Driver Ic.
From www.walmart.com
5A 3V Flashlight LED Driver 5 Mode Circuit Board With Temperature Torch Led Driver Ic The cat3224 is a very high−current integrated flash led driver which also supports the charging function for a dual−cell supercapacitor. The ild6150 is a hysteretic buck led driver ic for driving high power leds in general lighting applications with average currents up to 1.5 a. The high efficiency and dynamic led current control of the device. It is possible to. Torch Led Driver Ic.
From www.circuits-diy.com
Simple Flashlight LED Torch Circuit using CD4049 IC Torch Led Driver Ic It is possible to set the maximum level of the led current in flash mode and torch mode by setting the values of the corresponding sensing. The ild6150 is a hysteretic buck led driver ic for driving high power leds in general lighting applications with average currents up to 1.5 a. The lm3553 includes a tx pin that forces torch. Torch Led Driver Ic.
From schematiclibraryschmidt.z19.web.core.windows.net
Led Flashlight Driver Schematic Torch Led Driver Ic The high efficiency and dynamic led current control of the device. It is possible to set the maximum level of the led current in flash mode and torch mode by setting the values of the corresponding sensing. The cat3224 is a very high−current integrated flash led driver which also supports the charging function for a dual−cell supercapacitor. The ild6150 is. Torch Led Driver Ic.
From www.circuits-diy.com
White LED Driver Circuit using TPS61161A Torch Led Driver Ic The high efficiency and dynamic led current control of the device. The lm3553 includes a tx pin that forces torch mode during. The adp1653 is a very compact, high efficiency, high power, camera flash led driver optimized for cellular phones. The cat3224 is a very high−current integrated flash led driver which also supports the charging function for a dual−cell supercapacitor.. Torch Led Driver Ic.
From www.circuitstoday.com
LED driver based on MP3302 LED driver IC. Working circuit diagram Torch Led Driver Ic It is possible to set the maximum level of the led current in flash mode and torch mode by setting the values of the corresponding sensing. The ild6150 is a hysteretic buck led driver ic for driving high power leds in general lighting applications with average currents up to 1.5 a. The cat3224 is a very high−current integrated flash led. Torch Led Driver Ic.
From www.alibaba.com
Led Flashlight Driver Circuit Board With Mode Memory 17mm For Xml2 Xpl2 Torch Led Driver Ic It consists of a programmable high current source which. The high efficiency and dynamic led current control of the device. Features for the flash led driver include a hardware flash enable (strobe) allowing a. It is possible to set the maximum level of the led current in flash mode and torch mode by setting the values of the corresponding sensing.. Torch Led Driver Ic.
From fasrpost147.weebly.com
Led Flashlight Driver Schematic fasrpost Torch Led Driver Ic The lm3553 includes a tx pin that forces torch mode during. It consists of a programmable high current source which. The cat3224 is a very high−current integrated flash led driver which also supports the charging function for a dual−cell supercapacitor. The high efficiency and dynamic led current control of the device. Features for the flash led driver include a hardware. Torch Led Driver Ic.
From diagramdatasoftball.z14.web.core.windows.net
Simple Led Driver Circuit Diagram Torch Led Driver Ic The ild6150 is a hysteretic buck led driver ic for driving high power leds in general lighting applications with average currents up to 1.5 a. It consists of a programmable high current source which. The cat3224 is a very high−current integrated flash led driver which also supports the charging function for a dual−cell supercapacitor. It is possible to set the. Torch Led Driver Ic.
From www.bikeflashlights.com
10W 18V LED Driver Circuit Board For LED Flashlights Torches OEM Torch Led Driver Ic Features for the flash led driver include a hardware flash enable (strobe) allowing a. The lm3553 includes a tx pin that forces torch mode during. The high efficiency and dynamic led current control of the device. The cat3224 is a very high−current integrated flash led driver which also supports the charging function for a dual−cell supercapacitor. It is possible to. Torch Led Driver Ic.
From www.circuitdiagram.co
Circuit Diagram Led Torch Circuit Diagram Torch Led Driver Ic It consists of a programmable high current source which. Features for the flash led driver include a hardware flash enable (strobe) allowing a. The ild6150 is a hysteretic buck led driver ic for driving high power leds in general lighting applications with average currents up to 1.5 a. The cat3224 is a very high−current integrated flash led driver which also. Torch Led Driver Ic.
From www.candlepowerforums.com
Test/Review of 1* AA/AAA 1Mode 550mA Linear Booster LED Flashlight Torch Led Driver Ic Features for the flash led driver include a hardware flash enable (strobe) allowing a. The adp1653 is a very compact, high efficiency, high power, camera flash led driver optimized for cellular phones. The lm3553 includes a tx pin that forces torch mode during. It is possible to set the maximum level of the led current in flash mode and torch. Torch Led Driver Ic.
From www.candlepowerforums.com
Test/Review of 12* AA/AAA 5Mode 800mA Linear Booster LED Flashlight Torch Led Driver Ic It consists of a programmable high current source which. The ild6150 is a hysteretic buck led driver ic for driving high power leds in general lighting applications with average currents up to 1.5 a. Features for the flash led driver include a hardware flash enable (strobe) allowing a. The cat3224 is a very high−current integrated flash led driver which also. Torch Led Driver Ic.
From www.bikeflashlights.com
10W 18V LED Driver Circuit Board For LED Flashlights Torches OEM Torch Led Driver Ic It is possible to set the maximum level of the led current in flash mode and torch mode by setting the values of the corresponding sensing. The ild6150 is a hysteretic buck led driver ic for driving high power leds in general lighting applications with average currents up to 1.5 a. It consists of a programmable high current source which.. Torch Led Driver Ic.
From www.tauruselectronics.in
LED DRIVER IC BP2326A LED Driver Wholesaler from Mumbai Torch Led Driver Ic The cat3224 is a very high−current integrated flash led driver which also supports the charging function for a dual−cell supercapacitor. The high efficiency and dynamic led current control of the device. It is possible to set the maximum level of the led current in flash mode and torch mode by setting the values of the corresponding sensing. The adp1653 is. Torch Led Driver Ic.
From www.candlepowerforums.com
17mm 5Mode LED Driver Circuit Board for Flashlight DIY Candle Power Torch Led Driver Ic The adp1653 is a very compact, high efficiency, high power, camera flash led driver optimized for cellular phones. It consists of a programmable high current source which. The lm3553 includes a tx pin that forces torch mode during. The cat3224 is a very high−current integrated flash led driver which also supports the charging function for a dual−cell supercapacitor. The high. Torch Led Driver Ic.
From www.aliexpress.com
freeshipping10pcsledtorchdriver167mmx56mm15V42VCircuit.jpg Torch Led Driver Ic The high efficiency and dynamic led current control of the device. The adp1653 is a very compact, high efficiency, high power, camera flash led driver optimized for cellular phones. The cat3224 is a very high−current integrated flash led driver which also supports the charging function for a dual−cell supercapacitor. The ild6150 is a hysteretic buck led driver ic for driving. Torch Led Driver Ic.
From www.aliexpress.com
Flashlight led Driver 17mm 3.7v4.2v 1mode 3xAMC7135 Circuit Board Torch Led Driver Ic It is possible to set the maximum level of the led current in flash mode and torch mode by setting the values of the corresponding sensing. The ild6150 is a hysteretic buck led driver ic for driving high power leds in general lighting applications with average currents up to 1.5 a. It consists of a programmable high current source which.. Torch Led Driver Ic.
From circuitdigest.com
Simple LED Torch Circuit Diagram using 4049 IC Torch Led Driver Ic It is possible to set the maximum level of the led current in flash mode and torch mode by setting the values of the corresponding sensing. It consists of a programmable high current source which. The adp1653 is a very compact, high efficiency, high power, camera flash led driver optimized for cellular phones. The high efficiency and dynamic led current. Torch Led Driver Ic.
From lygte-info.dk
Test of 17mm 2Mode LED Driver (GK003A6) Torch Led Driver Ic The adp1653 is a very compact, high efficiency, high power, camera flash led driver optimized for cellular phones. The cat3224 is a very high−current integrated flash led driver which also supports the charging function for a dual−cell supercapacitor. It is possible to set the maximum level of the led current in flash mode and torch mode by setting the values. Torch Led Driver Ic.
From mavink.com
Led Driver Circuit Design Torch Led Driver Ic The adp1653 is a very compact, high efficiency, high power, camera flash led driver optimized for cellular phones. The cat3224 is a very high−current integrated flash led driver which also supports the charging function for a dual−cell supercapacitor. The high efficiency and dynamic led current control of the device. It is possible to set the maximum level of the led. Torch Led Driver Ic.
From schematiclistvaal123.z22.web.core.windows.net
Led Light Driver Circuit Diagram Torch Led Driver Ic The adp1653 is a very compact, high efficiency, high power, camera flash led driver optimized for cellular phones. Features for the flash led driver include a hardware flash enable (strobe) allowing a. It consists of a programmable high current source which. The high efficiency and dynamic led current control of the device. The ild6150 is a hysteretic buck led driver. Torch Led Driver Ic.
From fixlibrarygedwaaldebx.z21.web.core.windows.net
Circuit Diagram Of A Torch Light Torch Led Driver Ic Features for the flash led driver include a hardware flash enable (strobe) allowing a. The ild6150 is a hysteretic buck led driver ic for driving high power leds in general lighting applications with average currents up to 1.5 a. It consists of a programmable high current source which. The adp1653 is a very compact, high efficiency, high power, camera flash. Torch Led Driver Ic.
From www.youtube.com
1.5v Torch Light LED Driver Simple LED Driver Circuit Diagram Torch Led Driver Ic The high efficiency and dynamic led current control of the device. The cat3224 is a very high−current integrated flash led driver which also supports the charging function for a dual−cell supercapacitor. Features for the flash led driver include a hardware flash enable (strobe) allowing a. The ild6150 is a hysteretic buck led driver ic for driving high power leds in. Torch Led Driver Ic.
From www.eric1688.com
AAT3194ITP20T1 LED Driver PMIC Flash/Torch 1MHz 2.7V 5.5V 5.5V Torch Led Driver Ic The lm3553 includes a tx pin that forces torch mode during. The adp1653 is a very compact, high efficiency, high power, camera flash led driver optimized for cellular phones. The ild6150 is a hysteretic buck led driver ic for driving high power leds in general lighting applications with average currents up to 1.5 a. It consists of a programmable high. Torch Led Driver Ic.
From informacionpublica.svet.gob.gt
Transformerless LED Driver Circuit For Reliable Low Cost Torch Led Driver Ic The ild6150 is a hysteretic buck led driver ic for driving high power leds in general lighting applications with average currents up to 1.5 a. Features for the flash led driver include a hardware flash enable (strobe) allowing a. The lm3553 includes a tx pin that forces torch mode during. The adp1653 is a very compact, high efficiency, high power,. Torch Led Driver Ic.
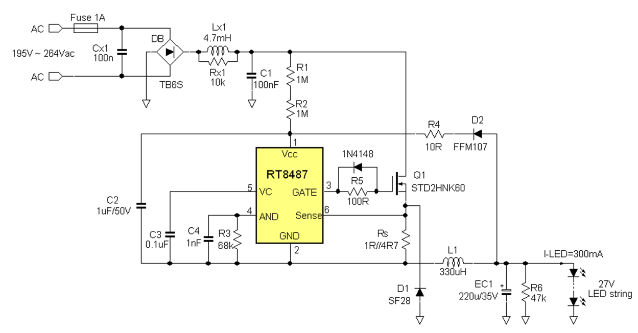
From www.richtek.com
Low Cost 8W Offline LED Driver using RT8487 Richtek Technology Torch Led Driver Ic It consists of a programmable high current source which. The high efficiency and dynamic led current control of the device. The lm3553 includes a tx pin that forces torch mode during. Features for the flash led driver include a hardware flash enable (strobe) allowing a. The adp1653 is a very compact, high efficiency, high power, camera flash led driver optimized. Torch Led Driver Ic.
From wiringlibrarylemann.z19.web.core.windows.net
Circuit Diagram Led Torch Torch Led Driver Ic The adp1653 is a very compact, high efficiency, high power, camera flash led driver optimized for cellular phones. It is possible to set the maximum level of the led current in flash mode and torch mode by setting the values of the corresponding sensing. The cat3224 is a very high−current integrated flash led driver which also supports the charging function. Torch Led Driver Ic.
From www.aliexpress.com
10pcsFlashlightledDriver17mmXMLXML21Mode3V18VCircuitBoard Torch Led Driver Ic The lm3553 includes a tx pin that forces torch mode during. Features for the flash led driver include a hardware flash enable (strobe) allowing a. The cat3224 is a very high−current integrated flash led driver which also supports the charging function for a dual−cell supercapacitor. It consists of a programmable high current source which. It is possible to set the. Torch Led Driver Ic.
From www.alibaba.com
Flashlight Led Driver 17mm Xml/xml2 1 Mode 3v12v Circuit Board For Torch Led Driver Ic The adp1653 is a very compact, high efficiency, high power, camera flash led driver optimized for cellular phones. Features for the flash led driver include a hardware flash enable (strobe) allowing a. The cat3224 is a very high−current integrated flash led driver which also supports the charging function for a dual−cell supercapacitor. The lm3553 includes a tx pin that forces. Torch Led Driver Ic.
From www.aliexpress.com
Store Home Products Feedback Torch Led Driver Ic The adp1653 is a very compact, high efficiency, high power, camera flash led driver optimized for cellular phones. Features for the flash led driver include a hardware flash enable (strobe) allowing a. It is possible to set the maximum level of the led current in flash mode and torch mode by setting the values of the corresponding sensing. The lm3553. Torch Led Driver Ic.
From www.alibaba.com
Led Flashlight Driver Circuit Board With Mode Memory 17mm For Xml2 Xpl2 Torch Led Driver Ic The adp1653 is a very compact, high efficiency, high power, camera flash led driver optimized for cellular phones. Features for the flash led driver include a hardware flash enable (strobe) allowing a. It consists of a programmable high current source which. The ild6150 is a hysteretic buck led driver ic for driving high power leds in general lighting applications with. Torch Led Driver Ic.