How Double Element Water Heater Works . In fact, they operate more as a failsafe to ensure that there is sufficient heat for times of higher demand. The basic operation of a two thermostat system (upper and lower) on an electric water heater of 240 volt supply is as follows:. It heats water quicker than a single element unit, as water is moved from one end of the tank to the other, whereas a single element system heats from the bottom up only. The dual element is the more efficient of the two water heating systems. Dual element water heaters are recognizable by the two raised access panels, one over the other as in the photo above, at the side of. A fun fact about a dual element heater is that both parts never work simultaneously. How does a dual element water heater work in a home?
from support.myenergi.com
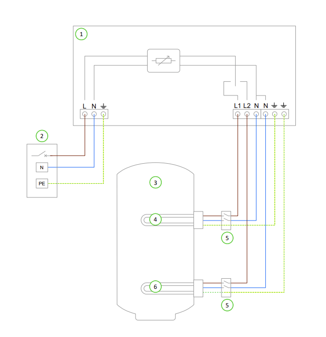
How does a dual element water heater work in a home? In fact, they operate more as a failsafe to ensure that there is sufficient heat for times of higher demand. The dual element is the more efficient of the two water heating systems. A fun fact about a dual element heater is that both parts never work simultaneously. Dual element water heaters are recognizable by the two raised access panels, one over the other as in the photo above, at the side of. It heats water quicker than a single element unit, as water is moved from one end of the tank to the other, whereas a single element system heats from the bottom up only. The basic operation of a two thermostat system (upper and lower) on an electric water heater of 240 volt supply is as follows:.
Dual Element Water Heater Help Centre GB
How Double Element Water Heater Works How does a dual element water heater work in a home? In fact, they operate more as a failsafe to ensure that there is sufficient heat for times of higher demand. Dual element water heaters are recognizable by the two raised access panels, one over the other as in the photo above, at the side of. The dual element is the more efficient of the two water heating systems. A fun fact about a dual element heater is that both parts never work simultaneously. It heats water quicker than a single element unit, as water is moved from one end of the tank to the other, whereas a single element system heats from the bottom up only. How does a dual element water heater work in a home? The basic operation of a two thermostat system (upper and lower) on an electric water heater of 240 volt supply is as follows:.
From www.circuitdiagram.co
Double Element Water Heater Wiring Diagram How Double Element Water Heater Works In fact, they operate more as a failsafe to ensure that there is sufficient heat for times of higher demand. A fun fact about a dual element heater is that both parts never work simultaneously. Dual element water heaters are recognizable by the two raised access panels, one over the other as in the photo above, at the side of.. How Double Element Water Heater Works.
From www.lowes.com
Whirlpool 40Gallon Regular 12Year Limited 4500Watt Double Element How Double Element Water Heater Works In fact, they operate more as a failsafe to ensure that there is sufficient heat for times of higher demand. It heats water quicker than a single element unit, as water is moved from one end of the tank to the other, whereas a single element system heats from the bottom up only. The basic operation of a two thermostat. How Double Element Water Heater Works.
From waterheatertimer.org
How to install two water heaters How Double Element Water Heater Works Dual element water heaters are recognizable by the two raised access panels, one over the other as in the photo above, at the side of. The dual element is the more efficient of the two water heating systems. The basic operation of a two thermostat system (upper and lower) on an electric water heater of 240 volt supply is as. How Double Element Water Heater Works.
From waterheatertimer.org
How to install two water heaters How Double Element Water Heater Works Dual element water heaters are recognizable by the two raised access panels, one over the other as in the photo above, at the side of. The basic operation of a two thermostat system (upper and lower) on an electric water heater of 240 volt supply is as follows:. A fun fact about a dual element heater is that both parts. How Double Element Water Heater Works.
From www.lowes.com
A.O. Smith Signature 38Gallon Lowboy 6year Limited 4500Watt Double How Double Element Water Heater Works In fact, they operate more as a failsafe to ensure that there is sufficient heat for times of higher demand. It heats water quicker than a single element unit, as water is moved from one end of the tank to the other, whereas a single element system heats from the bottom up only. The dual element is the more efficient. How Double Element Water Heater Works.
From plumbuniversity.com
A Typical Wiring Diagram For An Electric Water Heater How Double Element Water Heater Works A fun fact about a dual element heater is that both parts never work simultaneously. Dual element water heaters are recognizable by the two raised access panels, one over the other as in the photo above, at the side of. The dual element is the more efficient of the two water heating systems. In fact, they operate more as a. How Double Element Water Heater Works.
From gioirqrww.blob.core.windows.net
How Does A Double Element Water Heater Work at Matthew Gomez blog How Double Element Water Heater Works Dual element water heaters are recognizable by the two raised access panels, one over the other as in the photo above, at the side of. A fun fact about a dual element heater is that both parts never work simultaneously. In fact, they operate more as a failsafe to ensure that there is sufficient heat for times of higher demand.. How Double Element Water Heater Works.
From glamism.blogspot.com
Dual Element Hot Water Heater Wiring Diagram Glamism How Double Element Water Heater Works How does a dual element water heater work in a home? The basic operation of a two thermostat system (upper and lower) on an electric water heater of 240 volt supply is as follows:. It heats water quicker than a single element unit, as water is moved from one end of the tank to the other, whereas a single element. How Double Element Water Heater Works.
From www.lowes.com
A.O. Smith Signature Premier 40Gallon Tall 12year Limited Warranty How Double Element Water Heater Works Dual element water heaters are recognizable by the two raised access panels, one over the other as in the photo above, at the side of. The dual element is the more efficient of the two water heating systems. A fun fact about a dual element heater is that both parts never work simultaneously. How does a dual element water heater. How Double Element Water Heater Works.
From gioirqrww.blob.core.windows.net
How Does A Double Element Water Heater Work at Matthew Gomez blog How Double Element Water Heater Works A fun fact about a dual element heater is that both parts never work simultaneously. Dual element water heaters are recognizable by the two raised access panels, one over the other as in the photo above, at the side of. In fact, they operate more as a failsafe to ensure that there is sufficient heat for times of higher demand.. How Double Element Water Heater Works.
From www.hunker.com
How Do Dual Element Water Heaters Work? Hunker How Double Element Water Heater Works It heats water quicker than a single element unit, as water is moved from one end of the tank to the other, whereas a single element system heats from the bottom up only. How does a dual element water heater work in a home? The basic operation of a two thermostat system (upper and lower) on an electric water heater. How Double Element Water Heater Works.
From www.lowes.com
A.O. Smith Signature 50Gallon Short 6year Limited 4500Watt Double How Double Element Water Heater Works The dual element is the more efficient of the two water heating systems. Dual element water heaters are recognizable by the two raised access panels, one over the other as in the photo above, at the side of. It heats water quicker than a single element unit, as water is moved from one end of the tank to the other,. How Double Element Water Heater Works.
From waterheateradvisors.com
How To Test The Water Heater Element Complete Step By Step Guide 2021 How Double Element Water Heater Works Dual element water heaters are recognizable by the two raised access panels, one over the other as in the photo above, at the side of. A fun fact about a dual element heater is that both parts never work simultaneously. How does a dual element water heater work in a home? The basic operation of a two thermostat system (upper. How Double Element Water Heater Works.
From waterheatertimer.org
How to wire water heater for 120 Volts How Double Element Water Heater Works In fact, they operate more as a failsafe to ensure that there is sufficient heat for times of higher demand. A fun fact about a dual element heater is that both parts never work simultaneously. How does a dual element water heater work in a home? It heats water quicker than a single element unit, as water is moved from. How Double Element Water Heater Works.
From www.circuitdiagram.co
Double Element Water Heater Wiring Diagram » Circuit Diagram How Double Element Water Heater Works Dual element water heaters are recognizable by the two raised access panels, one over the other as in the photo above, at the side of. It heats water quicker than a single element unit, as water is moved from one end of the tank to the other, whereas a single element system heats from the bottom up only. The dual. How Double Element Water Heater Works.
From www.diychatroom.com
How Does A Dualelement HWH Work? Plumbing DIY Home Improvement How Double Element Water Heater Works The basic operation of a two thermostat system (upper and lower) on an electric water heater of 240 volt supply is as follows:. It heats water quicker than a single element unit, as water is moved from one end of the tank to the other, whereas a single element system heats from the bottom up only. In fact, they operate. How Double Element Water Heater Works.
From gioirqrww.blob.core.windows.net
How Does A Double Element Water Heater Work at Matthew Gomez blog How Double Element Water Heater Works The basic operation of a two thermostat system (upper and lower) on an electric water heater of 240 volt supply is as follows:. The dual element is the more efficient of the two water heating systems. In fact, they operate more as a failsafe to ensure that there is sufficient heat for times of higher demand. Dual element water heaters. How Double Element Water Heater Works.
From gioxvzgil.blob.core.windows.net
How Does A Dual Tank Water Heater Work at Sheba Klein blog How Double Element Water Heater Works It heats water quicker than a single element unit, as water is moved from one end of the tank to the other, whereas a single element system heats from the bottom up only. The basic operation of a two thermostat system (upper and lower) on an electric water heater of 240 volt supply is as follows:. How does a dual. How Double Element Water Heater Works.
From kcwaterheater.com
water heater diagram Water Heaters Installed by Licensed Plumber How Double Element Water Heater Works It heats water quicker than a single element unit, as water is moved from one end of the tank to the other, whereas a single element system heats from the bottom up only. How does a dual element water heater work in a home? The dual element is the more efficient of the two water heating systems. Dual element water. How Double Element Water Heater Works.
From wirewiringgutierrez.z13.web.core.windows.net
Energy Diagram Electric Water Heater How Double Element Water Heater Works How does a dual element water heater work in a home? It heats water quicker than a single element unit, as water is moved from one end of the tank to the other, whereas a single element system heats from the bottom up only. The dual element is the more efficient of the two water heating systems. Dual element water. How Double Element Water Heater Works.
From gioxvzgil.blob.core.windows.net
How Does A Dual Tank Water Heater Work at Sheba Klein blog How Double Element Water Heater Works A fun fact about a dual element heater is that both parts never work simultaneously. In fact, they operate more as a failsafe to ensure that there is sufficient heat for times of higher demand. The basic operation of a two thermostat system (upper and lower) on an electric water heater of 240 volt supply is as follows:. The dual. How Double Element Water Heater Works.
From www.organised-sound.com
Water Heater Electrical Diagram » Wiring Diagram How Double Element Water Heater Works How does a dual element water heater work in a home? The basic operation of a two thermostat system (upper and lower) on an electric water heater of 240 volt supply is as follows:. It heats water quicker than a single element unit, as water is moved from one end of the tank to the other, whereas a single element. How Double Element Water Heater Works.
From www.acrplumbingandheating.ie
Immersion Heaters All You Need to Know ACR Plumbing and Heating How Double Element Water Heater Works It heats water quicker than a single element unit, as water is moved from one end of the tank to the other, whereas a single element system heats from the bottom up only. A fun fact about a dual element heater is that both parts never work simultaneously. How does a dual element water heater work in a home? Dual. How Double Element Water Heater Works.
From waterheaters.netlify.app
22 Dual Element Water Heater Wiring Best Water Heaters How Double Element Water Heater Works Dual element water heaters are recognizable by the two raised access panels, one over the other as in the photo above, at the side of. The basic operation of a two thermostat system (upper and lower) on an electric water heater of 240 volt supply is as follows:. How does a dual element water heater work in a home? The. How Double Element Water Heater Works.
From support.myenergi.com
Dual Element Water Heater Help Centre GB How Double Element Water Heater Works A fun fact about a dual element heater is that both parts never work simultaneously. Dual element water heaters are recognizable by the two raised access panels, one over the other as in the photo above, at the side of. The basic operation of a two thermostat system (upper and lower) on an electric water heater of 240 volt supply. How Double Element Water Heater Works.
From www.youtube.com
Dual Element Water Heater Explained YouTube How Double Element Water Heater Works It heats water quicker than a single element unit, as water is moved from one end of the tank to the other, whereas a single element system heats from the bottom up only. The dual element is the more efficient of the two water heating systems. In fact, they operate more as a failsafe to ensure that there is sufficient. How Double Element Water Heater Works.
From www.youtube.com
How a dual element water heater works YouTube How Double Element Water Heater Works In fact, they operate more as a failsafe to ensure that there is sufficient heat for times of higher demand. How does a dual element water heater work in a home? It heats water quicker than a single element unit, as water is moved from one end of the tank to the other, whereas a single element system heats from. How Double Element Water Heater Works.
From www.lowes.com
Whirlpool 40Gallon Regular 6Year 4500Watt Double Element Electric How Double Element Water Heater Works A fun fact about a dual element heater is that both parts never work simultaneously. In fact, they operate more as a failsafe to ensure that there is sufficient heat for times of higher demand. The basic operation of a two thermostat system (upper and lower) on an electric water heater of 240 volt supply is as follows:. It heats. How Double Element Water Heater Works.
From www.weekand.com
How to Set the Upper and Lower Thermostats on DualElement Water Heaters How Double Element Water Heater Works In fact, they operate more as a failsafe to ensure that there is sufficient heat for times of higher demand. It heats water quicker than a single element unit, as water is moved from one end of the tank to the other, whereas a single element system heats from the bottom up only. How does a dual element water heater. How Double Element Water Heater Works.
From basc.pnnl.gov
Components of a heat pump water heater Building America Solution Center How Double Element Water Heater Works Dual element water heaters are recognizable by the two raised access panels, one over the other as in the photo above, at the side of. In fact, they operate more as a failsafe to ensure that there is sufficient heat for times of higher demand. It heats water quicker than a single element unit, as water is moved from one. How Double Element Water Heater Works.
From www.cloverco.com
What Are Dual Element Water Heaters? Clover Contracting How Double Element Water Heater Works The dual element is the more efficient of the two water heating systems. The basic operation of a two thermostat system (upper and lower) on an electric water heater of 240 volt supply is as follows:. How does a dual element water heater work in a home? Dual element water heaters are recognizable by the two raised access panels, one. How Double Element Water Heater Works.
From www.homehardware.ca
GSW 40 Gallon 240 Volt 3000 Watt Dual Element Electric Water Heater How Double Element Water Heater Works It heats water quicker than a single element unit, as water is moved from one end of the tank to the other, whereas a single element system heats from the bottom up only. Dual element water heaters are recognizable by the two raised access panels, one over the other as in the photo above, at the side of. A fun. How Double Element Water Heater Works.
From exycwxfqk.blob.core.windows.net
Single Vs Double Element Water Heater at Frederick Thomas blog How Double Element Water Heater Works The dual element is the more efficient of the two water heating systems. The basic operation of a two thermostat system (upper and lower) on an electric water heater of 240 volt supply is as follows:. How does a dual element water heater work in a home? It heats water quicker than a single element unit, as water is moved. How Double Element Water Heater Works.
From electricaltechnology.tumblr.com
Electrical Technology — Single Phase 120V NonContinues Dual Element How Double Element Water Heater Works The basic operation of a two thermostat system (upper and lower) on an electric water heater of 240 volt supply is as follows:. The dual element is the more efficient of the two water heating systems. Dual element water heaters are recognizable by the two raised access panels, one over the other as in the photo above, at the side. How Double Element Water Heater Works.
From www.circuitdiagram.co
Double Element Water Heater Wiring Diagram Circuit Diagram How Double Element Water Heater Works It heats water quicker than a single element unit, as water is moved from one end of the tank to the other, whereas a single element system heats from the bottom up only. The dual element is the more efficient of the two water heating systems. In fact, they operate more as a failsafe to ensure that there is sufficient. How Double Element Water Heater Works.