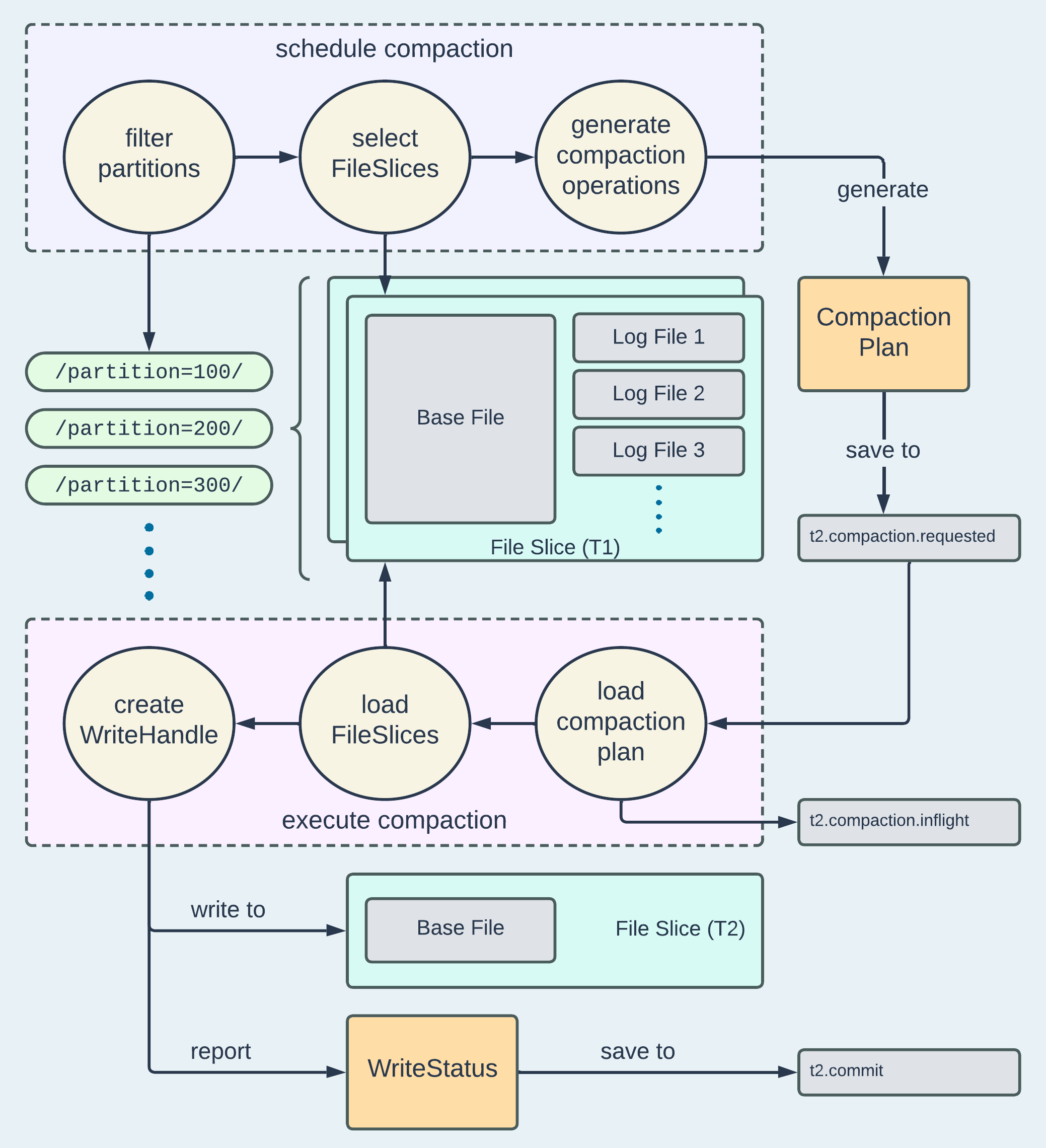
What Is Hudi Compaction . Hudi offers a compaction mechanism that optimizes storage and query performance. apache hudi (hudi for short, here on) allows you to store vast amounts of data, on top existing def~hadoop. apache hudi brings core warehouse and database functionality directly to a data lake. This process merges smaller data files into larger ones, reducing the overhead associated with managing numerous small files. This is done by the ingestion. Dive into read operation flow and query types. async compaction is performed in 2 steps: Developed by uber in 2016, its primary focus is on. A first glance at hudi's storage format. Moving updates from row based log files to columnar formats. Handle changes in the data schema gracefully without disrupting the existing pipelines.
from www.uber.com
Hudi offers a compaction mechanism that optimizes storage and query performance. This is done by the ingestion. Dive into read operation flow and query types. Moving updates from row based log files to columnar formats. apache hudi brings core warehouse and database functionality directly to a data lake. async compaction is performed in 2 steps: Developed by uber in 2016, its primary focus is on. This process merges smaller data files into larger ones, reducing the overhead associated with managing numerous small files. Handle changes in the data schema gracefully without disrupting the existing pipelines. A first glance at hudi's storage format.
Building a Largescale Transactional Data Lake at Uber Using Apache
What Is Hudi Compaction A first glance at hudi's storage format. Dive into read operation flow and query types. apache hudi brings core warehouse and database functionality directly to a data lake. Handle changes in the data schema gracefully without disrupting the existing pipelines. Hudi offers a compaction mechanism that optimizes storage and query performance. Moving updates from row based log files to columnar formats. This is done by the ingestion. Developed by uber in 2016, its primary focus is on. A first glance at hudi's storage format. This process merges smaller data files into larger ones, reducing the overhead associated with managing numerous small files. async compaction is performed in 2 steps: apache hudi (hudi for short, here on) allows you to store vast amounts of data, on top existing def~hadoop.
From www.dreamstime.com
Soil Compaction Method and Compared Normal with Compacted Outline What Is Hudi Compaction Hudi offers a compaction mechanism that optimizes storage and query performance. Developed by uber in 2016, its primary focus is on. async compaction is performed in 2 steps: Dive into read operation flow and query types. Handle changes in the data schema gracefully without disrupting the existing pipelines. apache hudi (hudi for short, here on) allows you to. What Is Hudi Compaction.
From zhuanlan.zhihu.com
Apache Hudi在腾讯的落地与应用 知乎 What Is Hudi Compaction This is done by the ingestion. A first glance at hudi's storage format. Handle changes in the data schema gracefully without disrupting the existing pipelines. Developed by uber in 2016, its primary focus is on. async compaction is performed in 2 steps: Moving updates from row based log files to columnar formats. apache hudi brings core warehouse and. What Is Hudi Compaction.
From streamnative.io
Announcing the Hudi Sink Connector for Apache Pulsar What Is Hudi Compaction apache hudi (hudi for short, here on) allows you to store vast amounts of data, on top existing def~hadoop. async compaction is performed in 2 steps: Dive into read operation flow and query types. Developed by uber in 2016, its primary focus is on. Handle changes in the data schema gracefully without disrupting the existing pipelines. This process. What Is Hudi Compaction.
From hudi.apache.org
Overview Apache Hudi! What Is Hudi Compaction This is done by the ingestion. apache hudi brings core warehouse and database functionality directly to a data lake. Handle changes in the data schema gracefully without disrupting the existing pipelines. Hudi offers a compaction mechanism that optimizes storage and query performance. Developed by uber in 2016, its primary focus is on. async compaction is performed in 2. What Is Hudi Compaction.
From medium.com
Operations supported in Apache Hudi Datalake ApacheHudi by What Is Hudi Compaction Dive into read operation flow and query types. apache hudi (hudi for short, here on) allows you to store vast amounts of data, on top existing def~hadoop. Moving updates from row based log files to columnar formats. This process merges smaller data files into larger ones, reducing the overhead associated with managing numerous small files. async compaction is. What Is Hudi Compaction.
From hudi.apache.org
Apache Hudi An Open Source Data Lake Platform Apache Hudi What Is Hudi Compaction Dive into read operation flow and query types. This process merges smaller data files into larger ones, reducing the overhead associated with managing numerous small files. Developed by uber in 2016, its primary focus is on. Moving updates from row based log files to columnar formats. Handle changes in the data schema gracefully without disrupting the existing pipelines. A first. What Is Hudi Compaction.
From hudi.apache.org
Compaction Apache Hudi What Is Hudi Compaction This is done by the ingestion. apache hudi (hudi for short, here on) allows you to store vast amounts of data, on top existing def~hadoop. async compaction is performed in 2 steps: Moving updates from row based log files to columnar formats. A first glance at hudi's storage format. Developed by uber in 2016, its primary focus is. What Is Hudi Compaction.
From trino.io
Trino 41 Trino puts on its Hudi What Is Hudi Compaction Moving updates from row based log files to columnar formats. Dive into read operation flow and query types. apache hudi brings core warehouse and database functionality directly to a data lake. Handle changes in the data schema gracefully without disrupting the existing pipelines. A first glance at hudi's storage format. Hudi offers a compaction mechanism that optimizes storage and. What Is Hudi Compaction.
From aws.amazon.com
使用 Amazon EMR Studio 探索 Apache Hudi 核心概念 (3) Compaction 亚马逊AWS官方博客 What Is Hudi Compaction This is done by the ingestion. This process merges smaller data files into larger ones, reducing the overhead associated with managing numerous small files. Dive into read operation flow and query types. Moving updates from row based log files to columnar formats. async compaction is performed in 2 steps: Developed by uber in 2016, its primary focus is on.. What Is Hudi Compaction.
From www.uber.com
Building a Largescale Transactional Data Lake at Uber Using Apache What Is Hudi Compaction Dive into read operation flow and query types. async compaction is performed in 2 steps: Hudi offers a compaction mechanism that optimizes storage and query performance. Moving updates from row based log files to columnar formats. A first glance at hudi's storage format. apache hudi brings core warehouse and database functionality directly to a data lake. This process. What Is Hudi Compaction.
From hudi.apache.org
Compaction Apache Hudi What Is Hudi Compaction Moving updates from row based log files to columnar formats. A first glance at hudi's storage format. Dive into read operation flow and query types. Handle changes in the data schema gracefully without disrupting the existing pipelines. Hudi offers a compaction mechanism that optimizes storage and query performance. This process merges smaller data files into larger ones, reducing the overhead. What Is Hudi Compaction.
From www.qinglite.cn
Hudi 原理 Apache Hudi 核心概念总览轻识 What Is Hudi Compaction A first glance at hudi's storage format. Moving updates from row based log files to columnar formats. apache hudi brings core warehouse and database functionality directly to a data lake. Developed by uber in 2016, its primary focus is on. This is done by the ingestion. This process merges smaller data files into larger ones, reducing the overhead associated. What Is Hudi Compaction.
From cloud.tencent.com
Apache What Is Hudi Compaction apache hudi (hudi for short, here on) allows you to store vast amounts of data, on top existing def~hadoop. Developed by uber in 2016, its primary focus is on. Hudi offers a compaction mechanism that optimizes storage and query performance. This process merges smaller data files into larger ones, reducing the overhead associated with managing numerous small files. Handle. What Is Hudi Compaction.
From hudi.apache.org
Apache Hudi The Data Lake Platform Apache Hudi What Is Hudi Compaction Handle changes in the data schema gracefully without disrupting the existing pipelines. Dive into read operation flow and query types. This process merges smaller data files into larger ones, reducing the overhead associated with managing numerous small files. apache hudi (hudi for short, here on) allows you to store vast amounts of data, on top existing def~hadoop. This is. What Is Hudi Compaction.
From hudi.apache.org
Streaming Responsibly How Apache Hudi maintains optimum sized files What Is Hudi Compaction apache hudi (hudi for short, here on) allows you to store vast amounts of data, on top existing def~hadoop. This is done by the ingestion. Dive into read operation flow and query types. Hudi offers a compaction mechanism that optimizes storage and query performance. Handle changes in the data schema gracefully without disrupting the existing pipelines. This process merges. What Is Hudi Compaction.
From medium.com
Apache Hudi’s Small file management by Sivabalan Narayanan Medium What Is Hudi Compaction Handle changes in the data schema gracefully without disrupting the existing pipelines. This is done by the ingestion. Hudi offers a compaction mechanism that optimizes storage and query performance. Dive into read operation flow and query types. A first glance at hudi's storage format. This process merges smaller data files into larger ones, reducing the overhead associated with managing numerous. What Is Hudi Compaction.
From cloud.tencent.com
Apache What Is Hudi Compaction This process merges smaller data files into larger ones, reducing the overhead associated with managing numerous small files. Handle changes in the data schema gracefully without disrupting the existing pipelines. A first glance at hudi's storage format. Developed by uber in 2016, its primary focus is on. apache hudi brings core warehouse and database functionality directly to a data. What Is Hudi Compaction.
From aws.amazon.com
使用 Amazon EMR Studio 探索 Apache Hudi 核心概念 (3) Compaction 亚马逊AWS官方博客 What Is Hudi Compaction Handle changes in the data schema gracefully without disrupting the existing pipelines. apache hudi brings core warehouse and database functionality directly to a data lake. apache hudi (hudi for short, here on) allows you to store vast amounts of data, on top existing def~hadoop. This process merges smaller data files into larger ones, reducing the overhead associated with. What Is Hudi Compaction.
From zhuanlan.zhihu.com
Apache Hudi在腾讯的落地与应用 知乎 What Is Hudi Compaction apache hudi brings core warehouse and database functionality directly to a data lake. Hudi offers a compaction mechanism that optimizes storage and query performance. apache hudi (hudi for short, here on) allows you to store vast amounts of data, on top existing def~hadoop. Dive into read operation flow and query types. Moving updates from row based log files. What Is Hudi Compaction.
From blog.datumagic.com
Apache Hudi From Zero To One (5/10) by Shiyan Xu What Is Hudi Compaction Developed by uber in 2016, its primary focus is on. Moving updates from row based log files to columnar formats. This is done by the ingestion. A first glance at hudi's storage format. Hudi offers a compaction mechanism that optimizes storage and query performance. Dive into read operation flow and query types. Handle changes in the data schema gracefully without. What Is Hudi Compaction.
From www.youtube.com
Podcast Optimizing Data Lake Performance with Apache Hudi Compaction What Is Hudi Compaction Hudi offers a compaction mechanism that optimizes storage and query performance. apache hudi (hudi for short, here on) allows you to store vast amounts of data, on top existing def~hadoop. Developed by uber in 2016, its primary focus is on. Handle changes in the data schema gracefully without disrupting the existing pipelines. apache hudi brings core warehouse and. What Is Hudi Compaction.
From hudi.apache.org
Blog Apache Hudi What Is Hudi Compaction Dive into read operation flow and query types. This is done by the ingestion. async compaction is performed in 2 steps: This process merges smaller data files into larger ones, reducing the overhead associated with managing numerous small files. Developed by uber in 2016, its primary focus is on. Hudi offers a compaction mechanism that optimizes storage and query. What Is Hudi Compaction.
From cloud.tencent.com
Apache What Is Hudi Compaction async compaction is performed in 2 steps: Hudi offers a compaction mechanism that optimizes storage and query performance. This process merges smaller data files into larger ones, reducing the overhead associated with managing numerous small files. Handle changes in the data schema gracefully without disrupting the existing pipelines. apache hudi brings core warehouse and database functionality directly to. What Is Hudi Compaction.
From hudi.apache.org
Blog Apache Hudi What Is Hudi Compaction apache hudi (hudi for short, here on) allows you to store vast amounts of data, on top existing def~hadoop. This process merges smaller data files into larger ones, reducing the overhead associated with managing numerous small files. async compaction is performed in 2 steps: Moving updates from row based log files to columnar formats. Handle changes in the. What Is Hudi Compaction.