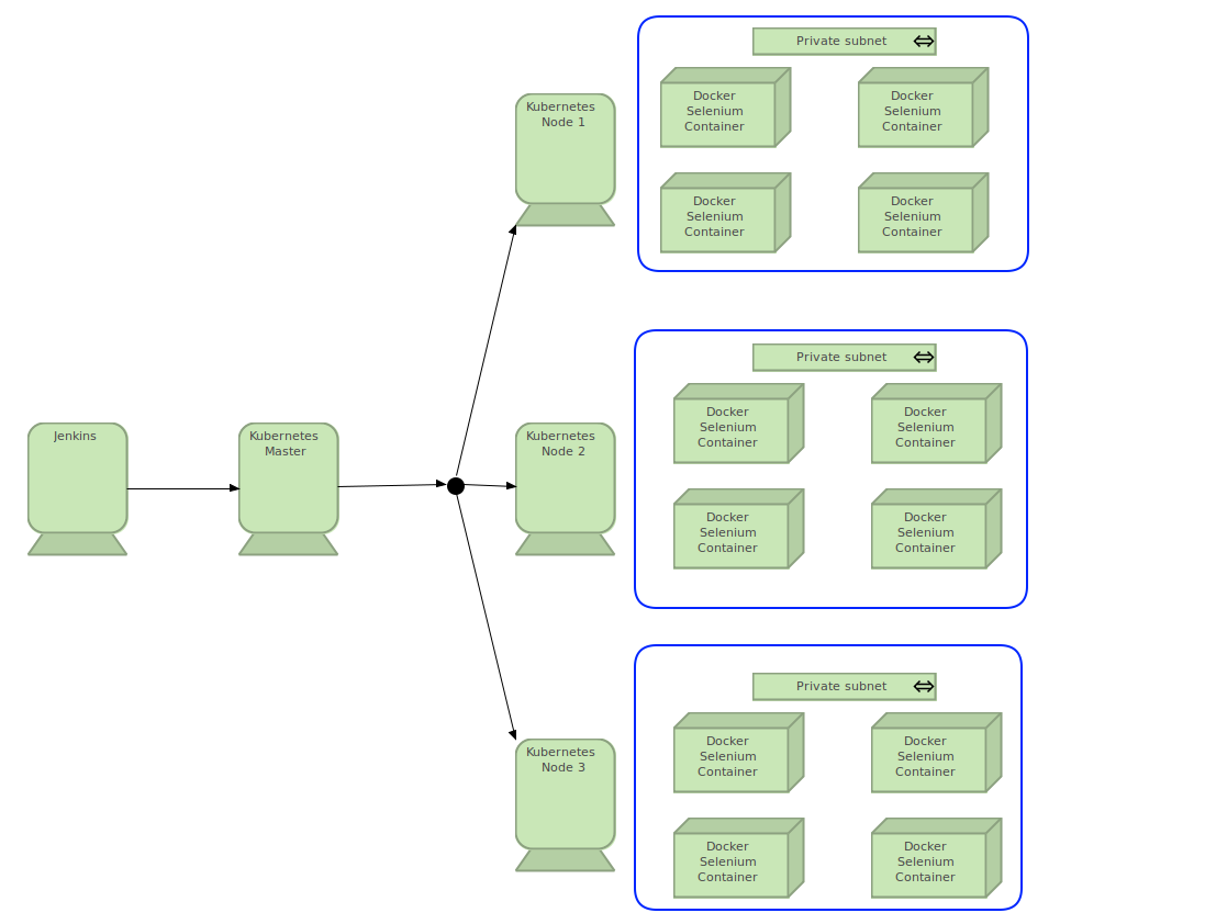
Selenium On Kubernetes . selenium grid makes automation execution jobs much easier. in this article, i will spin up and scale the selenium grid with kubernetes and docker and run parallel testing with this. Selenium is a browser automation tool used primarily for testing web applications. selenium tests are a candidate workload that can benefit from the massive parallelism offered by a modern hyperscale infrastructure. selenium is a framework of automation testing tools, based on the javascript framework. Using selenium grid, one can run multiple. kubernetes (k8s) works wonders for scaling up and down applications based on their cpu and.
from medium.com
Selenium is a browser automation tool used primarily for testing web applications. in this article, i will spin up and scale the selenium grid with kubernetes and docker and run parallel testing with this. Using selenium grid, one can run multiple. kubernetes (k8s) works wonders for scaling up and down applications based on their cpu and. selenium is a framework of automation testing tools, based on the javascript framework. selenium grid makes automation execution jobs much easier. selenium tests are a candidate workload that can benefit from the massive parallelism offered by a modern hyperscale infrastructure.
part 1 — architecture and main components overview
Selenium On Kubernetes kubernetes (k8s) works wonders for scaling up and down applications based on their cpu and. selenium grid makes automation execution jobs much easier. selenium is a framework of automation testing tools, based on the javascript framework. in this article, i will spin up and scale the selenium grid with kubernetes and docker and run parallel testing with this. selenium tests are a candidate workload that can benefit from the massive parallelism offered by a modern hyperscale infrastructure. Using selenium grid, one can run multiple. kubernetes (k8s) works wonders for scaling up and down applications based on their cpu and. Selenium is a browser automation tool used primarily for testing web applications.
From automationscript.com
How to integrate Selenium with Jenkins Stepbystep Example Selenium On Kubernetes selenium is a framework of automation testing tools, based on the javascript framework. selenium tests are a candidate workload that can benefit from the massive parallelism offered by a modern hyperscale infrastructure. selenium grid makes automation execution jobs much easier. in this article, i will spin up and scale the selenium grid with kubernetes and docker. Selenium On Kubernetes.
From www.swtestacademy.com
Selenium and for Scalable Parallel Automated Tests Selenium On Kubernetes Using selenium grid, one can run multiple. Selenium is a browser automation tool used primarily for testing web applications. selenium tests are a candidate workload that can benefit from the massive parallelism offered by a modern hyperscale infrastructure. kubernetes (k8s) works wonders for scaling up and down applications based on their cpu and. selenium is a framework. Selenium On Kubernetes.
From medium.com
Selenium Testing your apps with Machine Learning and Testim Selenium On Kubernetes selenium tests are a candidate workload that can benefit from the massive parallelism offered by a modern hyperscale infrastructure. Using selenium grid, one can run multiple. kubernetes (k8s) works wonders for scaling up and down applications based on their cpu and. Selenium is a browser automation tool used primarily for testing web applications. selenium grid makes automation. Selenium On Kubernetes.
From codeby.net
Статья [Selenium] Взаимодействие и регистрации аккаунта. Part ⅠⅠ Selenium On Kubernetes in this article, i will spin up and scale the selenium grid with kubernetes and docker and run parallel testing with this. Selenium is a browser automation tool used primarily for testing web applications. Using selenium grid, one can run multiple. selenium grid makes automation execution jobs much easier. selenium tests are a candidate workload that can. Selenium On Kubernetes.
From www.programmingcube.com
What is Selenium Programming Cube Selenium On Kubernetes Selenium is a browser automation tool used primarily for testing web applications. in this article, i will spin up and scale the selenium grid with kubernetes and docker and run parallel testing with this. kubernetes (k8s) works wonders for scaling up and down applications based on their cpu and. Using selenium grid, one can run multiple. selenium. Selenium On Kubernetes.
From www.youtube.com
Setting up Selenium Grid on and Running Selenium Scripts Selenium On Kubernetes Selenium is a browser automation tool used primarily for testing web applications. selenium tests are a candidate workload that can benefit from the massive parallelism offered by a modern hyperscale infrastructure. Using selenium grid, one can run multiple. in this article, i will spin up and scale the selenium grid with kubernetes and docker and run parallel testing. Selenium On Kubernetes.
From stackoverflow.com
java Selenium in Only local connections are allowed Selenium On Kubernetes Using selenium grid, one can run multiple. kubernetes (k8s) works wonders for scaling up and down applications based on their cpu and. selenium tests are a candidate workload that can benefit from the massive parallelism offered by a modern hyperscale infrastructure. selenium is a framework of automation testing tools, based on the javascript framework. in this. Selenium On Kubernetes.
From www.eduonix.com
Selenium Testing in Selenium On Kubernetes selenium tests are a candidate workload that can benefit from the massive parallelism offered by a modern hyperscale infrastructure. selenium grid makes automation execution jobs much easier. in this article, i will spin up and scale the selenium grid with kubernetes and docker and run parallel testing with this. Selenium is a browser automation tool used primarily. Selenium On Kubernetes.
From codoid.com
Selenium Grid Tutorial Selenium Grid 4 Setup Codoid Selenium On Kubernetes selenium tests are a candidate workload that can benefit from the massive parallelism offered by a modern hyperscale infrastructure. selenium grid makes automation execution jobs much easier. Selenium is a browser automation tool used primarily for testing web applications. in this article, i will spin up and scale the selenium grid with kubernetes and docker and run. Selenium On Kubernetes.
From aerokube.com
Aerokube Moon A Cross Browser Selenium, Playwright and Cypress Selenium On Kubernetes selenium grid makes automation execution jobs much easier. kubernetes (k8s) works wonders for scaling up and down applications based on their cpu and. Selenium is a browser automation tool used primarily for testing web applications. Using selenium grid, one can run multiple. selenium tests are a candidate workload that can benefit from the massive parallelism offered by. Selenium On Kubernetes.
From stackoverflow.com
AKS Selenium Grid tests are failing with 500 error code Selenium On Kubernetes selenium is a framework of automation testing tools, based on the javascript framework. kubernetes (k8s) works wonders for scaling up and down applications based on their cpu and. selenium tests are a candidate workload that can benefit from the massive parallelism offered by a modern hyperscale infrastructure. Selenium is a browser automation tool used primarily for testing. Selenium On Kubernetes.
From biswojit-hashnode-devops.hashnode.dev
Architecture and Components, Installation and Selenium On Kubernetes kubernetes (k8s) works wonders for scaling up and down applications based on their cpu and. selenium grid makes automation execution jobs much easier. Using selenium grid, one can run multiple. Selenium is a browser automation tool used primarily for testing web applications. in this article, i will spin up and scale the selenium grid with kubernetes and. Selenium On Kubernetes.
From www.youtube.com
Selenium Terraform AWS Integration YouTube Selenium On Kubernetes selenium tests are a candidate workload that can benefit from the massive parallelism offered by a modern hyperscale infrastructure. selenium grid makes automation execution jobs much easier. in this article, i will spin up and scale the selenium grid with kubernetes and docker and run parallel testing with this. selenium is a framework of automation testing. Selenium On Kubernetes.
From belowthemalt.com
Cluster & Process Flow of a POD creation Blogs, Ideas Selenium On Kubernetes in this article, i will spin up and scale the selenium grid with kubernetes and docker and run parallel testing with this. kubernetes (k8s) works wonders for scaling up and down applications based on their cpu and. selenium tests are a candidate workload that can benefit from the massive parallelism offered by a modern hyperscale infrastructure. Using. Selenium On Kubernetes.
From www.youtube.com
Selenium in and Openshift. Moon setup from scratch YouTube Selenium On Kubernetes selenium is a framework of automation testing tools, based on the javascript framework. Selenium is a browser automation tool used primarily for testing web applications. selenium tests are a candidate workload that can benefit from the massive parallelism offered by a modern hyperscale infrastructure. selenium grid makes automation execution jobs much easier. Using selenium grid, one can. Selenium On Kubernetes.
From tomaustin.xyz
Deploying Selenium Grid 4 to Azure Service (AKS) using Azure Selenium On Kubernetes in this article, i will spin up and scale the selenium grid with kubernetes and docker and run parallel testing with this. Using selenium grid, one can run multiple. kubernetes (k8s) works wonders for scaling up and down applications based on their cpu and. Selenium is a browser automation tool used primarily for testing web applications. selenium. Selenium On Kubernetes.
From access.redhat.com
Chapter 25. network plugin Red Hat Product Documentation Selenium On Kubernetes in this article, i will spin up and scale the selenium grid with kubernetes and docker and run parallel testing with this. selenium grid makes automation execution jobs much easier. kubernetes (k8s) works wonders for scaling up and down applications based on their cpu and. Selenium is a browser automation tool used primarily for testing web applications.. Selenium On Kubernetes.
From anchortagdev.com
Selenium ChromeDriver in Docker / Containers With Node.js Selenium On Kubernetes Selenium is a browser automation tool used primarily for testing web applications. kubernetes (k8s) works wonders for scaling up and down applications based on their cpu and. selenium tests are a candidate workload that can benefit from the massive parallelism offered by a modern hyperscale infrastructure. Using selenium grid, one can run multiple. in this article, i. Selenium On Kubernetes.
From medium.com
Testing with From static Windows based Selenium grid… by Selenium On Kubernetes selenium tests are a candidate workload that can benefit from the massive parallelism offered by a modern hyperscale infrastructure. Using selenium grid, one can run multiple. selenium grid makes automation execution jobs much easier. kubernetes (k8s) works wonders for scaling up and down applications based on their cpu and. selenium is a framework of automation testing. Selenium On Kubernetes.
From eddycjy.com
使用 Go 程序调用 API Selenium On Kubernetes kubernetes (k8s) works wonders for scaling up and down applications based on their cpu and. selenium is a framework of automation testing tools, based on the javascript framework. in this article, i will spin up and scale the selenium grid with kubernetes and docker and run parallel testing with this. Using selenium grid, one can run multiple.. Selenium On Kubernetes.
From www.blazemeter.com
Selenium Grid + How to Scale Testing Blazemeter by Perforce Selenium On Kubernetes Selenium is a browser automation tool used primarily for testing web applications. Using selenium grid, one can run multiple. selenium grid makes automation execution jobs much easier. kubernetes (k8s) works wonders for scaling up and down applications based on their cpu and. selenium tests are a candidate workload that can benefit from the massive parallelism offered by. Selenium On Kubernetes.
From www.youtube.com
selenium standalone YouTube Selenium On Kubernetes Using selenium grid, one can run multiple. kubernetes (k8s) works wonders for scaling up and down applications based on their cpu and. selenium tests are a candidate workload that can benefit from the massive parallelism offered by a modern hyperscale infrastructure. selenium is a framework of automation testing tools, based on the javascript framework. selenium grid. Selenium On Kubernetes.
From itnext.io
7 Best Practices. Whether you are just getting started… by Selenium On Kubernetes kubernetes (k8s) works wonders for scaling up and down applications based on their cpu and. selenium tests are a candidate workload that can benefit from the massive parallelism offered by a modern hyperscale infrastructure. selenium is a framework of automation testing tools, based on the javascript framework. Using selenium grid, one can run multiple. selenium grid. Selenium On Kubernetes.
From medium.com
part 1 — architecture and main components overview Selenium On Kubernetes in this article, i will spin up and scale the selenium grid with kubernetes and docker and run parallel testing with this. selenium tests are a candidate workload that can benefit from the massive parallelism offered by a modern hyperscale infrastructure. kubernetes (k8s) works wonders for scaling up and down applications based on their cpu and. Selenium. Selenium On Kubernetes.
From www.youtube.com
Selenium in Moon deployment and fault tolerance Selenium On Kubernetes selenium is a framework of automation testing tools, based on the javascript framework. in this article, i will spin up and scale the selenium grid with kubernetes and docker and run parallel testing with this. Selenium is a browser automation tool used primarily for testing web applications. Using selenium grid, one can run multiple. selenium grid makes. Selenium On Kubernetes.
From www.youtube.com
Learn in 3 hours (Selenium Grid) YouTube Selenium On Kubernetes selenium grid makes automation execution jobs much easier. selenium tests are a candidate workload that can benefit from the massive parallelism offered by a modern hyperscale infrastructure. kubernetes (k8s) works wonders for scaling up and down applications based on their cpu and. selenium is a framework of automation testing tools, based on the javascript framework. . Selenium On Kubernetes.
From www.youtube.com
Executing Selenium Scripts on having Grid Setup (Detailed Selenium On Kubernetes kubernetes (k8s) works wonders for scaling up and down applications based on their cpu and. in this article, i will spin up and scale the selenium grid with kubernetes and docker and run parallel testing with this. selenium tests are a candidate workload that can benefit from the massive parallelism offered by a modern hyperscale infrastructure. Using. Selenium On Kubernetes.
From www.swtestacademy.com
Selenium and for Scalable Parallel Automated Tests Selenium On Kubernetes Selenium is a browser automation tool used primarily for testing web applications. kubernetes (k8s) works wonders for scaling up and down applications based on their cpu and. Using selenium grid, one can run multiple. selenium grid makes automation execution jobs much easier. selenium tests are a candidate workload that can benefit from the massive parallelism offered by. Selenium On Kubernetes.
From blog.jetbrains.com
Selenium The JetBrains Academy Blog The JetBrains Blog Selenium On Kubernetes Using selenium grid, one can run multiple. selenium grid makes automation execution jobs much easier. selenium tests are a candidate workload that can benefit from the massive parallelism offered by a modern hyperscale infrastructure. selenium is a framework of automation testing tools, based on the javascript framework. Selenium is a browser automation tool used primarily for testing. Selenium On Kubernetes.
From www.youtube.com
Selenium in and Openshift. Moon running tests YouTube Selenium On Kubernetes selenium tests are a candidate workload that can benefit from the massive parallelism offered by a modern hyperscale infrastructure. Selenium is a browser automation tool used primarily for testing web applications. selenium is a framework of automation testing tools, based on the javascript framework. kubernetes (k8s) works wonders for scaling up and down applications based on their. Selenium On Kubernetes.
From www.sayem.org
Running Selenium grid on cluster using Helm package manager Selenium On Kubernetes Using selenium grid, one can run multiple. selenium tests are a candidate workload that can benefit from the massive parallelism offered by a modern hyperscale infrastructure. selenium is a framework of automation testing tools, based on the javascript framework. kubernetes (k8s) works wonders for scaling up and down applications based on their cpu and. Selenium is a. Selenium On Kubernetes.
From www.youtube.com
Part 13 Running test in Selenium grid cluster Selenium On Kubernetes Using selenium grid, one can run multiple. selenium tests are a candidate workload that can benefit from the massive parallelism offered by a modern hyperscale infrastructure. in this article, i will spin up and scale the selenium grid with kubernetes and docker and run parallel testing with this. selenium is a framework of automation testing tools, based. Selenium On Kubernetes.
From www.swtestacademy.com
Selenium and for Scalable Parallel Automated Tests Selenium On Kubernetes Selenium is a browser automation tool used primarily for testing web applications. kubernetes (k8s) works wonders for scaling up and down applications based on their cpu and. selenium is a framework of automation testing tools, based on the javascript framework. selenium grid makes automation execution jobs much easier. selenium tests are a candidate workload that can. Selenium On Kubernetes.
From russell.ballestrini.net
Selenium grid on Russell Ballestrini Selenium On Kubernetes selenium grid makes automation execution jobs much easier. Selenium is a browser automation tool used primarily for testing web applications. in this article, i will spin up and scale the selenium grid with kubernetes and docker and run parallel testing with this. selenium is a framework of automation testing tools, based on the javascript framework. selenium. Selenium On Kubernetes.
From kodekloud.com
Deployment Strategies, Explanation, and Examples Selenium On Kubernetes in this article, i will spin up and scale the selenium grid with kubernetes and docker and run parallel testing with this. kubernetes (k8s) works wonders for scaling up and down applications based on their cpu and. Using selenium grid, one can run multiple. selenium is a framework of automation testing tools, based on the javascript framework.. Selenium On Kubernetes.