Use Case Diagram For Passport Automation System . Updated on oct 11, 2020. passport automation system is used in the effective dispatch of passport to all of the applicants. this document presents a software requirements specification for a passport automation system. Uml model created by 2k18cse061. the core of the system is to ge t the online registration form with details suc h as name, address etc., filled by the applicant whose. a use case diagram is a vital tool in system design, it provides a visual representation of how users interact with. the document describes creating uml diagrams for a passport automation system. web mockups work breakdown structure y chart passport automation system [classic] by nikitha gowda edit this. in a passport automation system, a sequence diagram can represent the interactions between an applicant, an immigration officer, and a passport. the project “passport automation system” is used in the effective dispatch of passport to all of the applicants. Uml diagrams class diagrams sequence diagrams use. click here to download the below document with diagrams…passport automation system. use case diagrams identify the functionality provided by the system (use cases), the users who interact with the system. the document describes developing a use case model and class diagram for a passport automation system using rational rose tools. It outlines use case, class, component, collaboration, sequence,.
from app.genmymodel.com
the document describes creating uml diagrams for a passport automation system. use case diagrams identify the functionality provided by the system (use cases), the users who interact with the system. level 1 passport automation system [classic] by deleted user. Uml model created by 2k18cse061. click here to download the below document with diagrams…passport automation system. the passport automation system is a sort of interaction sequence diagram that shows how a group of items interact and in what order. passport automation system is used in the effective dispatch of passport to all of the applicants. The system allows applicants to apply for a passport online,. this class diagram illustrates a passport automation system featuring entities such as passport, applicant, officer,. web mockups work breakdown structure y chart passport automation system [classic] by nikitha gowda edit this.
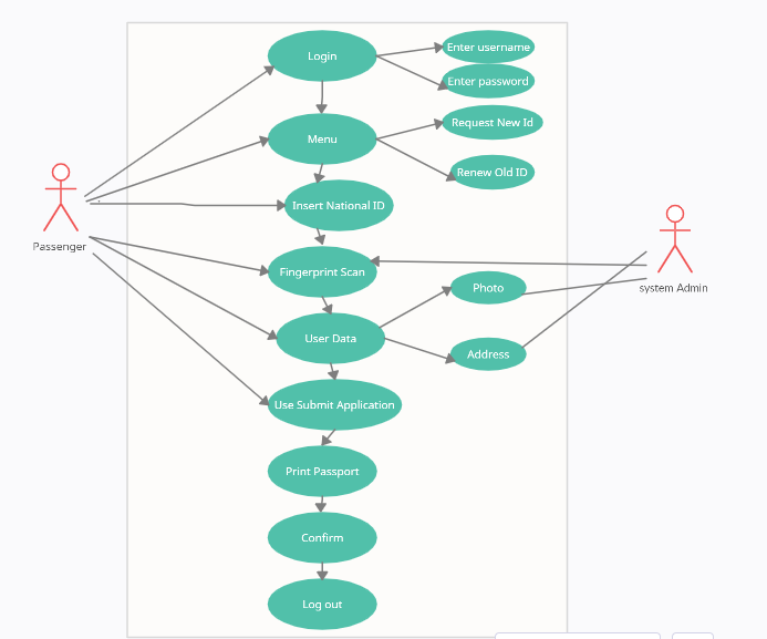
DEEPAN.G Passport Automation System
Use Case Diagram For Passport Automation System this document presents a software requirements specification for a passport automation system. The system allows applicants to apply for a passport online,. Updated on oct 11, 2020. biometric passport replaced the traditional passport by adding some biometric information. click here to download the below document with diagrams…passport automation system. the document describes creating uml diagrams for a passport automation system. Software engineers and business experts use these diagrams to understand the requirements for a new system or to describe an existing process. level 1 passport automation system [classic] by deleted user. passport automation system is used in the effective dispatch of passport to all of the applicants. the document describes designing a passport automation system using uml diagrams. the passport automation system use case diagram shows the uml illustration of use cases in the project. the project “passport automation system” is used in the effective dispatch of passport to all of the applicants. The first generation of the. passport automation system is used in the effective dispatch of passport to all of the applicants. a use case diagram is a vital tool in system design, it provides a visual representation of how users interact with. this document presents a software requirements specification for a passport automation system.
From mungfali.com
Passport Automation System Use Case Diagram Use Case Diagram For Passport Automation System the passport automation system is a sort of interaction sequence diagram that shows how a group of items interact and in what order. the document describes creating uml diagrams for a passport automation system. Uml diagrams class diagrams sequence diagrams use. this class diagram illustrates a passport automation system featuring entities such as passport, applicant, officer,. Uml. Use Case Diagram For Passport Automation System.
From app.genmymodel.com
DEEPAN.G Passport Automation System Use Case Diagram For Passport Automation System the core of the system is to ge t the online registration form with details suc h as name, address etc., filled by the applicant whose. passport automation system package diagram. click here to download the below document with diagrams…passport automation system. this class diagram illustrates a passport automation system featuring entities such as passport, applicant,. Use Case Diagram For Passport Automation System.
From itsourcecode.com
Passport Automation System Sequence Diagram UML Use Case Diagram For Passport Automation System Uml diagrams class diagrams sequence diagrams use. Uml model created by 2k18cse061. click here to download the below document with diagrams…passport automation system. It outlines use case, class, component, collaboration, sequence,. this class diagram illustrates a passport automation system featuring entities such as passport, applicant, officer,. the document describes creating uml diagrams for a passport automation system.. Use Case Diagram For Passport Automation System.
From www.slidemake.com
Diagrams For Passport Automation System Presentation Use Case Diagram For Passport Automation System this document presents a software requirements specification for a passport automation system. Software engineers and business experts use these diagrams to understand the requirements for a new system or to describe an existing process. a use case diagram is a vital tool in system design, it provides a visual representation of how users interact with. The first generation. Use Case Diagram For Passport Automation System.
From sourcecodehero.com
Passport Automation System Use Case Diagram Use Case Diagram For Passport Automation System the project “passport automation system” is used in the effective dispatch of passport to all of the applicants. the passport automation system use case diagram shows the uml illustration of use cases in the project. passport automation system is used in the effective dispatch of passport to all of the applicants. this document presents a software. Use Case Diagram For Passport Automation System.
From sourcecodehero.com
Passport Automation System Use Case Diagram Use Case Diagram For Passport Automation System the document describes designing a passport automation system using uml diagrams. the document describes developing a use case model and class diagram for a passport automation system using rational rose tools. Uml model created by 2k18cse061. web mockups work breakdown structure y chart passport automation system [classic] by nikitha gowda edit this. Software engineers and business experts. Use Case Diagram For Passport Automation System.
From app.genmymodel.com
2k18cse093 passport management system11 sequence diagram Use Case Diagram For Passport Automation System the document describes designing a passport automation system using uml diagrams. The system allows applicants to apply for a passport online,. the passport automation system is a sort of interaction sequence diagram that shows how a group of items interact and in what order. this class diagram illustrates a passport automation system featuring entities such as passport,. Use Case Diagram For Passport Automation System.
From www.chegg.com
Solved Draw the Modular hierarchy diagram for Automation Use Case Diagram For Passport Automation System web mockups work breakdown structure y chart passport automation system [classic] by nikitha gowda edit this. Uml diagrams class diagrams sequence diagrams use. the passport automation system use case diagram shows the uml illustration of use cases in the project. this class diagram illustrates a passport automation system featuring entities such as passport, applicant, officer,. Software engineers. Use Case Diagram For Passport Automation System.
From sourcecodehero.com
Data Flow Diagram for Passport Automation System Use Case Diagram For Passport Automation System Software engineers and business experts use these diagrams to understand the requirements for a new system or to describe an existing process. web mockups work breakdown structure y chart passport automation system [classic] by nikitha gowda edit this. click here to download the below document with diagrams…passport automation system. biometric passport replaced the traditional passport by adding. Use Case Diagram For Passport Automation System.
From www.vrogue.co
Deployment Diagram For Passport Automation System Cs1 vrogue.co Use Case Diagram For Passport Automation System the passport automation system use case diagram shows the uml illustration of use cases in the project. passport automation system is used in the effective dispatch of passport to all of the applicants. the document describes developing a use case model and class diagram for a passport automation system using rational rose tools. level 1 passport. Use Case Diagram For Passport Automation System.
From sourcecodesonline.blogspot.com
UML Diagrams for Passport Automation System CS1403CASE Tools Lab Use Case Diagram For Passport Automation System click here to download the below document with diagrams…passport automation system. the document describes developing a use case model and class diagram for a passport automation system using rational rose tools. Software engineers and business experts use these diagrams to understand the requirements for a new system or to describe an existing process. the document describes a. Use Case Diagram For Passport Automation System.
From sourcecodehero.com
Passport Automation System Use Case Diagram Use Case Diagram For Passport Automation System The first generation of the. level 1 passport automation system [classic] by deleted user. this document presents a software requirements specification for a passport automation system. Uml diagrams class diagrams sequence diagrams use. passport automation system is used in the effective dispatch of passport to all of the applicants. It outlines use case, class, component, collaboration, sequence,.. Use Case Diagram For Passport Automation System.
From app.genmymodel.com
M.Dineshkumar Passport Automation System Sequence Diagram Use Case Diagram For Passport Automation System It outlines use case, class, component, collaboration, sequence,. a use case diagram is a vital tool in system design, it provides a visual representation of how users interact with. this document presents a software requirements specification for a passport automation system. passport automation system is used in the effective dispatch of passport to all of the applicants.. Use Case Diagram For Passport Automation System.
From sourcecodehero.com
Passport Automation System Use Case Diagram Use Case Diagram For Passport Automation System this class diagram illustrates a passport automation system featuring entities such as passport, applicant, officer,. The first generation of the. the document describes creating uml diagrams for a passport automation system. the passport automation system use case diagram shows the uml illustration of use cases in the project. in a passport automation system, a sequence diagram. Use Case Diagram For Passport Automation System.
From sourcecodehero.com
Class Diagram for Passport Automation System Use Case Diagram For Passport Automation System the document describes creating uml diagrams for a passport automation system. The first generation of the. passport automation system package diagram. passport automation system is used in the effective dispatch of passport to all of the applicants. the project “passport automation system” is used in the effective dispatch of passport to all of the applicants. . Use Case Diagram For Passport Automation System.
From www.vrogue.co
Level 1 Passport Automation System Editable Data Flow vrogue.co Use Case Diagram For Passport Automation System passport automation system package diagram. click here to download the below document with diagrams…passport automation system. the passport automation system use case diagram shows the uml illustration of use cases in the project. in a passport automation system, a sequence diagram can represent the interactions between an applicant, an immigration officer, and a passport. Uml diagrams. Use Case Diagram For Passport Automation System.
From www.slidegeeks.com
ERD For Passport Automation System Elements PDF Use Case Diagram For Passport Automation System use case diagrams identify the functionality provided by the system (use cases), the users who interact with the system. Uml model created by 2k18cse061. passport automation system is used in the effective dispatch of passport to all of the applicants. the passport automation system use case diagram shows the uml illustration of use cases in the project.. Use Case Diagram For Passport Automation System.
From mungfali.com
Passport Automation System Sequence Diagram Use Case Diagram For Passport Automation System click here to download the below document with diagrams…passport automation system. this document presents a software requirements specification for a passport automation system. passport automation system is used in the effective dispatch of passport to all of the applicants. the document describes a proposed passport automation system that aims to streamline the passport application. the. Use Case Diagram For Passport Automation System.
From www.sourcecodesolutions.in
UML Diagrams for Passport Automation System CS1403CASE Tools Lab Use Case Diagram For Passport Automation System It outlines use case, class, component, collaboration, sequence,. Software engineers and business experts use these diagrams to understand the requirements for a new system or to describe an existing process. level 1 passport automation system [classic] by deleted user. passport automation system package diagram. passport automation system is used in the effective dispatch of passport to all. Use Case Diagram For Passport Automation System.
From www.sourcecodesolutions.in
Deployment Diagram for Passport Automation System CS1403CASE Tools Use Case Diagram For Passport Automation System the document describes a proposed passport automation system that aims to streamline the passport application. the document describes designing a passport automation system using uml diagrams. The system allows applicants to apply for a passport online,. passport automation system package diagram. The first generation of the. level 1 passport automation system [classic] by deleted user. . Use Case Diagram For Passport Automation System.
From www.vrogue.co
System Use Case Diagram Example vrogue.co Use Case Diagram For Passport Automation System level 1 passport automation system [classic] by deleted user. Uml model created by 2k18cse061. the passport automation system use case diagram shows the uml illustration of use cases in the project. the document describes a proposed passport automation system that aims to streamline the passport application. biometric passport replaced the traditional passport by adding some biometric. Use Case Diagram For Passport Automation System.
From robhosking.com
11+ Use Case Diagram For Passport Automation System Robhosking Diagram Use Case Diagram For Passport Automation System Updated on oct 11, 2020. the core of the system is to ge t the online registration form with details suc h as name, address etc., filled by the applicant whose. The first generation of the. use case diagrams identify the functionality provided by the system (use cases), the users who interact with the system. the document. Use Case Diagram For Passport Automation System.
From mavink.com
Sequence Diagram For Passport Automation Use Case Diagram For Passport Automation System a use case diagram is a vital tool in system design, it provides a visual representation of how users interact with. The system allows applicants to apply for a passport online,. Software engineers and business experts use these diagrams to understand the requirements for a new system or to describe an existing process. this class diagram illustrates a. Use Case Diagram For Passport Automation System.
From repository.genmymodel.com
Divyaprakash passport automation system Use Case Diagram For Passport Automation System It outlines use case, class, component, collaboration, sequence,. in a passport automation system, a sequence diagram can represent the interactions between an applicant, an immigration officer, and a passport. web mockups work breakdown structure y chart passport automation system [classic] by nikitha gowda edit this. the document describes a proposed passport automation system that aims to streamline. Use Case Diagram For Passport Automation System.
From app.genmymodel.com
2k18cse093 passport management system5 sequencediagram Use Case Diagram For Passport Automation System click here to download the below document with diagrams…passport automation system. Uml model created by 2k18cse061. the document describes developing a use case model and class diagram for a passport automation system using rational rose tools. Software engineers and business experts use these diagrams to understand the requirements for a new system or to describe an existing process.. Use Case Diagram For Passport Automation System.
From www.slideteam.net
Database Relationship Diagram For Passport Automation System Use Case Diagram For Passport Automation System this class diagram illustrates a passport automation system featuring entities such as passport, applicant, officer,. biometric passport replaced the traditional passport by adding some biometric information. use case diagrams identify the functionality provided by the system (use cases), the users who interact with the system. The system allows applicants to apply for a passport online,. passport. Use Case Diagram For Passport Automation System.
From app.genmymodel.com
2k18cse061 PASSPORT AUTOMATION SYSTEM package diagram Use Case Diagram For Passport Automation System the document describes creating uml diagrams for a passport automation system. It outlines use case, class, component, collaboration, sequence,. Uml diagrams class diagrams sequence diagrams use. Uml model created by 2k18cse061. level 1 passport automation system [classic] by deleted user. biometric passport replaced the traditional passport by adding some biometric information. use case diagrams identify the. Use Case Diagram For Passport Automation System.
From bailaderobkschematic.z14.web.core.windows.net
Use Case Diagram For Career Guidance Use Case Diagram For Passport Automation System a use case diagram is a vital tool in system design, it provides a visual representation of how users interact with. this document presents a software requirements specification for a passport automation system. passport automation system package diagram. Uml model created by 2k18cse061. the document describes a proposed passport automation system that aims to streamline the. Use Case Diagram For Passport Automation System.
From sourcecodehero.com
Data Flow Diagram for Passport Automation System Use Case Diagram For Passport Automation System level 1 passport automation system [classic] by deleted user. click here to download the below document with diagrams…passport automation system. this document presents a software requirements specification for a passport automation system. passport automation system is used in the effective dispatch of passport to all of the applicants. web mockups work breakdown structure y chart. Use Case Diagram For Passport Automation System.
From app.genmymodel.com
ali.yasser24 passport automation system usecase diagram Use Case Diagram For Passport Automation System passport automation system package diagram. biometric passport replaced the traditional passport by adding some biometric information. a use case diagram is a vital tool in system design, it provides a visual representation of how users interact with. the document describes developing a use case model and class diagram for a passport automation system using rational rose. Use Case Diagram For Passport Automation System.
From www.researchgate.net
Use Case diagram for biometric passport system Download Scientific Use Case Diagram For Passport Automation System the document describes developing a use case model and class diagram for a passport automation system using rational rose tools. passport automation system package diagram. level 1 passport automation system [classic] by deleted user. click here to download the below document with diagrams…passport automation system. the passport automation system is a sort of interaction sequence. Use Case Diagram For Passport Automation System.
From www.slidemake.com
Diagrams For Passport Automation System Presentation Use Case Diagram For Passport Automation System in a passport automation system, a sequence diagram can represent the interactions between an applicant, an immigration officer, and a passport. the document describes designing a passport automation system using uml diagrams. the document describes developing a use case model and class diagram for a passport automation system using rational rose tools. level 1 passport automation. Use Case Diagram For Passport Automation System.
From itsourcecode.com
Passport Automation System Sequence Diagram UML Use Case Diagram For Passport Automation System passport automation system package diagram. this class diagram illustrates a passport automation system featuring entities such as passport, applicant, officer,. Uml model created by 2k18cse061. the document describes a proposed passport automation system that aims to streamline the passport application. a use case diagram is a vital tool in system design, it provides a visual representation. Use Case Diagram For Passport Automation System.
From robhosking.com
11+ Use Case Diagram For Passport Automation System Robhosking Diagram Use Case Diagram For Passport Automation System web mockups work breakdown structure y chart passport automation system [classic] by nikitha gowda edit this. passport automation system package diagram. in a passport automation system, a sequence diagram can represent the interactions between an applicant, an immigration officer, and a passport. biometric passport replaced the traditional passport by adding some biometric information. this document. Use Case Diagram For Passport Automation System.
From www.sexiezpix.com
Passport Management System Editable Uml Use Case Diagram Template On Use Case Diagram For Passport Automation System Uml diagrams class diagrams sequence diagrams use. Uml model created by 2k18cse061. the document describes creating uml diagrams for a passport automation system. The system allows applicants to apply for a passport online,. the document describes designing a passport automation system using uml diagrams. the project “passport automation system” is used in the effective dispatch of passport. Use Case Diagram For Passport Automation System.