Pierce Oscillator Calculator . Cp is the input capacitance plus stray capacitance. The pierce oscillator is very similar. Another common design of the quartz crystal oscillator is that of the pierce oscillator. This online crystal parameter calculator calculates the series resonance frequency fs (mhz), parallel resonance frequency fp (mhz), and q factor of a quartz crystal by entering the value of. So, for a crystal rated with a 10pf load, cl = (10pf.
from holooly.com
The pierce oscillator is very similar. Cp is the input capacitance plus stray capacitance. This online crystal parameter calculator calculates the series resonance frequency fs (mhz), parallel resonance frequency fp (mhz), and q factor of a quartz crystal by entering the value of. Another common design of the quartz crystal oscillator is that of the pierce oscillator. So, for a crystal rated with a 10pf load, cl = (10pf.
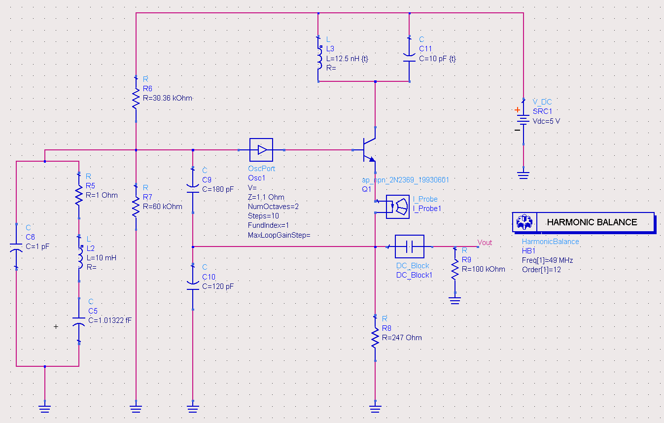
The BJT Pierce oscillator shown in Figure 3.19(a) was designed using a
Pierce Oscillator Calculator So, for a crystal rated with a 10pf load, cl = (10pf. Another common design of the quartz crystal oscillator is that of the pierce oscillator. This online crystal parameter calculator calculates the series resonance frequency fs (mhz), parallel resonance frequency fp (mhz), and q factor of a quartz crystal by entering the value of. So, for a crystal rated with a 10pf load, cl = (10pf. Cp is the input capacitance plus stray capacitance. The pierce oscillator is very similar.
From holooly.com
The BJT Pierce oscillator shown in Figure 3.19(a) was designed using a Pierce Oscillator Calculator This online crystal parameter calculator calculates the series resonance frequency fs (mhz), parallel resonance frequency fp (mhz), and q factor of a quartz crystal by entering the value of. The pierce oscillator is very similar. Another common design of the quartz crystal oscillator is that of the pierce oscillator. So, for a crystal rated with a 10pf load, cl =. Pierce Oscillator Calculator.
From www.youtube.com
Pierce Oscillator Analysis YouTube Pierce Oscillator Calculator Another common design of the quartz crystal oscillator is that of the pierce oscillator. The pierce oscillator is very similar. Cp is the input capacitance plus stray capacitance. This online crystal parameter calculator calculates the series resonance frequency fs (mhz), parallel resonance frequency fp (mhz), and q factor of a quartz crystal by entering the value of. So, for a. Pierce Oscillator Calculator.
From www.slideserve.com
PPT The Pierce oscillator PowerPoint Presentation, free download ID Pierce Oscillator Calculator Another common design of the quartz crystal oscillator is that of the pierce oscillator. Cp is the input capacitance plus stray capacitance. The pierce oscillator is very similar. So, for a crystal rated with a 10pf load, cl = (10pf. This online crystal parameter calculator calculates the series resonance frequency fs (mhz), parallel resonance frequency fp (mhz), and q factor. Pierce Oscillator Calculator.
From studylib.net
Pierce Oscillator Pierce Oscillator Calculator This online crystal parameter calculator calculates the series resonance frequency fs (mhz), parallel resonance frequency fp (mhz), and q factor of a quartz crystal by entering the value of. Another common design of the quartz crystal oscillator is that of the pierce oscillator. The pierce oscillator is very similar. So, for a crystal rated with a 10pf load, cl =. Pierce Oscillator Calculator.
From www.ee-diary.com
How Pierce crystal oscillator Works eediary Pierce Oscillator Calculator So, for a crystal rated with a 10pf load, cl = (10pf. The pierce oscillator is very similar. Cp is the input capacitance plus stray capacitance. Another common design of the quartz crystal oscillator is that of the pierce oscillator. This online crystal parameter calculator calculates the series resonance frequency fs (mhz), parallel resonance frequency fp (mhz), and q factor. Pierce Oscillator Calculator.
From www.slideserve.com
PPT The Pierce oscillator PowerPoint Presentation, free download ID Pierce Oscillator Calculator Cp is the input capacitance plus stray capacitance. Another common design of the quartz crystal oscillator is that of the pierce oscillator. This online crystal parameter calculator calculates the series resonance frequency fs (mhz), parallel resonance frequency fp (mhz), and q factor of a quartz crystal by entering the value of. The pierce oscillator is very similar. So, for a. Pierce Oscillator Calculator.
From www.mpdigest.com
PierceGate Crystal Oscillator, a Revisit Microwave Product Digest Pierce Oscillator Calculator Cp is the input capacitance plus stray capacitance. This online crystal parameter calculator calculates the series resonance frequency fs (mhz), parallel resonance frequency fp (mhz), and q factor of a quartz crystal by entering the value of. Another common design of the quartz crystal oscillator is that of the pierce oscillator. So, for a crystal rated with a 10pf load,. Pierce Oscillator Calculator.
From www.ee-diary.com
How Pierce crystal oscillator Works eediary Pierce Oscillator Calculator So, for a crystal rated with a 10pf load, cl = (10pf. Cp is the input capacitance plus stray capacitance. This online crystal parameter calculator calculates the series resonance frequency fs (mhz), parallel resonance frequency fp (mhz), and q factor of a quartz crystal by entering the value of. Another common design of the quartz crystal oscillator is that of. Pierce Oscillator Calculator.
From www.youtube.com
Pierce Oscillator for HF YouTube Pierce Oscillator Calculator Cp is the input capacitance plus stray capacitance. This online crystal parameter calculator calculates the series resonance frequency fs (mhz), parallel resonance frequency fp (mhz), and q factor of a quartz crystal by entering the value of. Another common design of the quartz crystal oscillator is that of the pierce oscillator. So, for a crystal rated with a 10pf load,. Pierce Oscillator Calculator.
From www.ee-diary.com
How to make simple Crystal Oscillator eediary Pierce Oscillator Calculator The pierce oscillator is very similar. This online crystal parameter calculator calculates the series resonance frequency fs (mhz), parallel resonance frequency fp (mhz), and q factor of a quartz crystal by entering the value of. Another common design of the quartz crystal oscillator is that of the pierce oscillator. Cp is the input capacitance plus stray capacitance. So, for a. Pierce Oscillator Calculator.
From www.researchgate.net
Designed Pierce oscillator using MEMS square resonator. Download Pierce Oscillator Calculator Another common design of the quartz crystal oscillator is that of the pierce oscillator. The pierce oscillator is very similar. So, for a crystal rated with a 10pf load, cl = (10pf. Cp is the input capacitance plus stray capacitance. This online crystal parameter calculator calculates the series resonance frequency fs (mhz), parallel resonance frequency fp (mhz), and q factor. Pierce Oscillator Calculator.
From www.slideserve.com
PPT The Pierce oscillator PowerPoint Presentation, free download ID Pierce Oscillator Calculator Another common design of the quartz crystal oscillator is that of the pierce oscillator. Cp is the input capacitance plus stray capacitance. So, for a crystal rated with a 10pf load, cl = (10pf. This online crystal parameter calculator calculates the series resonance frequency fs (mhz), parallel resonance frequency fp (mhz), and q factor of a quartz crystal by entering. Pierce Oscillator Calculator.
From www.youtube.com
Pierce Crystal Oscillator Circuit Using a JFET YouTube Pierce Oscillator Calculator So, for a crystal rated with a 10pf load, cl = (10pf. The pierce oscillator is very similar. This online crystal parameter calculator calculates the series resonance frequency fs (mhz), parallel resonance frequency fp (mhz), and q factor of a quartz crystal by entering the value of. Another common design of the quartz crystal oscillator is that of the pierce. Pierce Oscillator Calculator.
From www.slideserve.com
PPT Oscillators PowerPoint Presentation ID5594930 Pierce Oscillator Calculator So, for a crystal rated with a 10pf load, cl = (10pf. This online crystal parameter calculator calculates the series resonance frequency fs (mhz), parallel resonance frequency fp (mhz), and q factor of a quartz crystal by entering the value of. Another common design of the quartz crystal oscillator is that of the pierce oscillator. Cp is the input capacitance. Pierce Oscillator Calculator.
From ecsxtal.com
Understanding Pierce Oscillators and How They Pair With Other Pierce Oscillator Calculator This online crystal parameter calculator calculates the series resonance frequency fs (mhz), parallel resonance frequency fp (mhz), and q factor of a quartz crystal by entering the value of. Another common design of the quartz crystal oscillator is that of the pierce oscillator. So, for a crystal rated with a 10pf load, cl = (10pf. The pierce oscillator is very. Pierce Oscillator Calculator.
From www.slideserve.com
PPT The Pierce oscillator PowerPoint Presentation, free download ID Pierce Oscillator Calculator Another common design of the quartz crystal oscillator is that of the pierce oscillator. So, for a crystal rated with a 10pf load, cl = (10pf. This online crystal parameter calculator calculates the series resonance frequency fs (mhz), parallel resonance frequency fp (mhz), and q factor of a quartz crystal by entering the value of. Cp is the input capacitance. Pierce Oscillator Calculator.
From www.homemade-circuits.com
How to Make Pierce Oscillator, Hartley Oscillator Circuits Homemade Pierce Oscillator Calculator This online crystal parameter calculator calculates the series resonance frequency fs (mhz), parallel resonance frequency fp (mhz), and q factor of a quartz crystal by entering the value of. Another common design of the quartz crystal oscillator is that of the pierce oscillator. The pierce oscillator is very similar. So, for a crystal rated with a 10pf load, cl =. Pierce Oscillator Calculator.
From www.researchgate.net
Boosted pierce oscillator circuit Download Scientific Diagram Pierce Oscillator Calculator The pierce oscillator is very similar. Cp is the input capacitance plus stray capacitance. This online crystal parameter calculator calculates the series resonance frequency fs (mhz), parallel resonance frequency fp (mhz), and q factor of a quartz crystal by entering the value of. Another common design of the quartz crystal oscillator is that of the pierce oscillator. So, for a. Pierce Oscillator Calculator.
From www.researchgate.net
3.125MHz bottomup Pierce reference oscillator with equivalent Pierce Oscillator Calculator So, for a crystal rated with a 10pf load, cl = (10pf. The pierce oscillator is very similar. Another common design of the quartz crystal oscillator is that of the pierce oscillator. Cp is the input capacitance plus stray capacitance. This online crystal parameter calculator calculates the series resonance frequency fs (mhz), parallel resonance frequency fp (mhz), and q factor. Pierce Oscillator Calculator.
From www.playembedded.org
ARM Cortex clock tree 101 Navigating clock domains Pierce Oscillator Calculator The pierce oscillator is very similar. This online crystal parameter calculator calculates the series resonance frequency fs (mhz), parallel resonance frequency fp (mhz), and q factor of a quartz crystal by entering the value of. So, for a crystal rated with a 10pf load, cl = (10pf. Cp is the input capacitance plus stray capacitance. Another common design of the. Pierce Oscillator Calculator.
From www.build-electronic-circuits.com
CD4060 A Binary Counter With a BuiltIn Oscillator Pierce Oscillator Calculator Another common design of the quartz crystal oscillator is that of the pierce oscillator. So, for a crystal rated with a 10pf load, cl = (10pf. The pierce oscillator is very similar. Cp is the input capacitance plus stray capacitance. This online crystal parameter calculator calculates the series resonance frequency fs (mhz), parallel resonance frequency fp (mhz), and q factor. Pierce Oscillator Calculator.
From www.researchgate.net
Circuit diagram of a Pierce oscillator circuit. Download Scientific Pierce Oscillator Calculator Another common design of the quartz crystal oscillator is that of the pierce oscillator. Cp is the input capacitance plus stray capacitance. This online crystal parameter calculator calculates the series resonance frequency fs (mhz), parallel resonance frequency fp (mhz), and q factor of a quartz crystal by entering the value of. The pierce oscillator is very similar. So, for a. Pierce Oscillator Calculator.
From www.176iot.com
pierce crystal oscillator circuit diagram IOT Wiring Diagram Pierce Oscillator Calculator Another common design of the quartz crystal oscillator is that of the pierce oscillator. Cp is the input capacitance plus stray capacitance. The pierce oscillator is very similar. So, for a crystal rated with a 10pf load, cl = (10pf. This online crystal parameter calculator calculates the series resonance frequency fs (mhz), parallel resonance frequency fp (mhz), and q factor. Pierce Oscillator Calculator.
From www.slideserve.com
PPT The Pierce oscillator PowerPoint Presentation, free download ID Pierce Oscillator Calculator Another common design of the quartz crystal oscillator is that of the pierce oscillator. This online crystal parameter calculator calculates the series resonance frequency fs (mhz), parallel resonance frequency fp (mhz), and q factor of a quartz crystal by entering the value of. Cp is the input capacitance plus stray capacitance. The pierce oscillator is very similar. So, for a. Pierce Oscillator Calculator.
From www.next.gr
pierce oscillator circuit Oscillator Circuits Next.gr Pierce Oscillator Calculator Cp is the input capacitance plus stray capacitance. Another common design of the quartz crystal oscillator is that of the pierce oscillator. This online crystal parameter calculator calculates the series resonance frequency fs (mhz), parallel resonance frequency fp (mhz), and q factor of a quartz crystal by entering the value of. So, for a crystal rated with a 10pf load,. Pierce Oscillator Calculator.
From dokumen.tips
(PDF) Piercegate oscillator crystal load calculation DOKUMEN.TIPS Pierce Oscillator Calculator Cp is the input capacitance plus stray capacitance. Another common design of the quartz crystal oscillator is that of the pierce oscillator. The pierce oscillator is very similar. This online crystal parameter calculator calculates the series resonance frequency fs (mhz), parallel resonance frequency fp (mhz), and q factor of a quartz crystal by entering the value of. So, for a. Pierce Oscillator Calculator.
From www.next.gr
pierce oscillator circuit Oscillator Circuits Next.gr Pierce Oscillator Calculator The pierce oscillator is very similar. This online crystal parameter calculator calculates the series resonance frequency fs (mhz), parallel resonance frequency fp (mhz), and q factor of a quartz crystal by entering the value of. Cp is the input capacitance plus stray capacitance. Another common design of the quartz crystal oscillator is that of the pierce oscillator. So, for a. Pierce Oscillator Calculator.
From www.researchgate.net
Pierce Crystal Oscillator Circuit. Download Scientific Diagram Pierce Oscillator Calculator This online crystal parameter calculator calculates the series resonance frequency fs (mhz), parallel resonance frequency fp (mhz), and q factor of a quartz crystal by entering the value of. Another common design of the quartz crystal oscillator is that of the pierce oscillator. The pierce oscillator is very similar. Cp is the input capacitance plus stray capacitance. So, for a. Pierce Oscillator Calculator.
From www.slideserve.com
PPT The Pierce oscillator PowerPoint Presentation, free download ID Pierce Oscillator Calculator This online crystal parameter calculator calculates the series resonance frequency fs (mhz), parallel resonance frequency fp (mhz), and q factor of a quartz crystal by entering the value of. Cp is the input capacitance plus stray capacitance. Another common design of the quartz crystal oscillator is that of the pierce oscillator. So, for a crystal rated with a 10pf load,. Pierce Oscillator Calculator.
From www.youtube.com
Crystal Oscillator Pierce Oscillator Oscillators in Basic Pierce Oscillator Calculator Cp is the input capacitance plus stray capacitance. This online crystal parameter calculator calculates the series resonance frequency fs (mhz), parallel resonance frequency fp (mhz), and q factor of a quartz crystal by entering the value of. So, for a crystal rated with a 10pf load, cl = (10pf. Another common design of the quartz crystal oscillator is that of. Pierce Oscillator Calculator.
From www.edaboard.com
Frequency multiplication with a Pierce oscillator in ADS Pierce Oscillator Calculator Cp is the input capacitance plus stray capacitance. Another common design of the quartz crystal oscillator is that of the pierce oscillator. The pierce oscillator is very similar. So, for a crystal rated with a 10pf load, cl = (10pf. This online crystal parameter calculator calculates the series resonance frequency fs (mhz), parallel resonance frequency fp (mhz), and q factor. Pierce Oscillator Calculator.
From www.circuitdiagram.co
Pierce Crystal Oscillator Circuit Diagram Pierce Oscillator Calculator Another common design of the quartz crystal oscillator is that of the pierce oscillator. So, for a crystal rated with a 10pf load, cl = (10pf. This online crystal parameter calculator calculates the series resonance frequency fs (mhz), parallel resonance frequency fp (mhz), and q factor of a quartz crystal by entering the value of. The pierce oscillator is very. Pierce Oscillator Calculator.
From www.youtube.com
Pierce Crystal Oscillator YouTube Pierce Oscillator Calculator So, for a crystal rated with a 10pf load, cl = (10pf. The pierce oscillator is very similar. Cp is the input capacitance plus stray capacitance. Another common design of the quartz crystal oscillator is that of the pierce oscillator. This online crystal parameter calculator calculates the series resonance frequency fs (mhz), parallel resonance frequency fp (mhz), and q factor. Pierce Oscillator Calculator.
From www.researchgate.net
6 Pierce Oscillator with Buffer and Bias. Show also the DC point Pierce Oscillator Calculator Another common design of the quartz crystal oscillator is that of the pierce oscillator. Cp is the input capacitance plus stray capacitance. The pierce oscillator is very similar. This online crystal parameter calculator calculates the series resonance frequency fs (mhz), parallel resonance frequency fp (mhz), and q factor of a quartz crystal by entering the value of. So, for a. Pierce Oscillator Calculator.
From www.next.gr
pierce oscillator circuit Oscillator Circuits Next.gr Pierce Oscillator Calculator Cp is the input capacitance plus stray capacitance. The pierce oscillator is very similar. So, for a crystal rated with a 10pf load, cl = (10pf. This online crystal parameter calculator calculates the series resonance frequency fs (mhz), parallel resonance frequency fp (mhz), and q factor of a quartz crystal by entering the value of. Another common design of the. Pierce Oscillator Calculator.