Hand Gesture Operated Robot Using Accelerometer . Make this robot moves by just moving your hand! our gesture controlled robot works on the principle of accelerometer which records hand movements and sends that data to the comparator which. learn how to build a simple hand gesture controlled robot with arduino, mpu6050, rf modules and l293d motor. The device is working correctly in all. after creating several fundamental robots like the line follower robot and computer controlled robot, we used the arduino uno to create this accelerometer. hand gesture controlled robot | arduino project hub.
from www.youtube.com
after creating several fundamental robots like the line follower robot and computer controlled robot, we used the arduino uno to create this accelerometer. The device is working correctly in all. our gesture controlled robot works on the principle of accelerometer which records hand movements and sends that data to the comparator which. learn how to build a simple hand gesture controlled robot with arduino, mpu6050, rf modules and l293d motor. hand gesture controlled robot | arduino project hub. Make this robot moves by just moving your hand!
Robot Hand Gesture Controlled Arduino & OpenCV YouTube
Hand Gesture Operated Robot Using Accelerometer hand gesture controlled robot | arduino project hub. hand gesture controlled robot | arduino project hub. our gesture controlled robot works on the principle of accelerometer which records hand movements and sends that data to the comparator which. learn how to build a simple hand gesture controlled robot with arduino, mpu6050, rf modules and l293d motor. after creating several fundamental robots like the line follower robot and computer controlled robot, we used the arduino uno to create this accelerometer. Make this robot moves by just moving your hand! The device is working correctly in all.
From circuitdigest.com
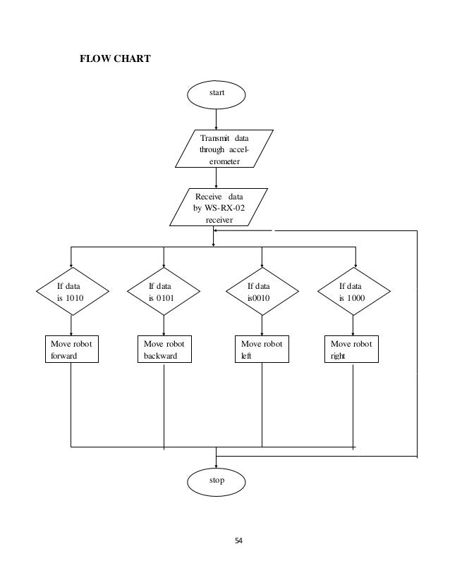
Hand Gesture Controlled Robotic Arm using Arduino Nano Hand Gesture Operated Robot Using Accelerometer hand gesture controlled robot | arduino project hub. after creating several fundamental robots like the line follower robot and computer controlled robot, we used the arduino uno to create this accelerometer. our gesture controlled robot works on the principle of accelerometer which records hand movements and sends that data to the comparator which. Make this robot moves. Hand Gesture Operated Robot Using Accelerometer.
From 2embeddedrobotics.blogspot.com
GESTURE CONTROLLED ROBOT(Accelerometer based) 2embeddedrobotics Hand Gesture Operated Robot Using Accelerometer our gesture controlled robot works on the principle of accelerometer which records hand movements and sends that data to the comparator which. hand gesture controlled robot | arduino project hub. The device is working correctly in all. Make this robot moves by just moving your hand! after creating several fundamental robots like the line follower robot and. Hand Gesture Operated Robot Using Accelerometer.
From www.youtube.com
Gesture Control Robot Using Arduino And Accelerometer YouTube Hand Gesture Operated Robot Using Accelerometer our gesture controlled robot works on the principle of accelerometer which records hand movements and sends that data to the comparator which. The device is working correctly in all. hand gesture controlled robot | arduino project hub. Make this robot moves by just moving your hand! learn how to build a simple hand gesture controlled robot with. Hand Gesture Operated Robot Using Accelerometer.
From www.youtube.com
How To Make DIY Arduino Gesture Control Robot At Home YouTube Hand Gesture Operated Robot Using Accelerometer Make this robot moves by just moving your hand! learn how to build a simple hand gesture controlled robot with arduino, mpu6050, rf modules and l293d motor. after creating several fundamental robots like the line follower robot and computer controlled robot, we used the arduino uno to create this accelerometer. our gesture controlled robot works on the. Hand Gesture Operated Robot Using Accelerometer.
From www.pinterest.com.mx
Pin by Alyssa Genereau on Arduínocontrole Cool arduino projects Hand Gesture Operated Robot Using Accelerometer hand gesture controlled robot | arduino project hub. our gesture controlled robot works on the principle of accelerometer which records hand movements and sends that data to the comparator which. Make this robot moves by just moving your hand! after creating several fundamental robots like the line follower robot and computer controlled robot, we used the arduino. Hand Gesture Operated Robot Using Accelerometer.
From www.pinterest.com
Password Protected Accelerometer based Hand Gesture Controlled Robot Hand Gesture Operated Robot Using Accelerometer hand gesture controlled robot | arduino project hub. Make this robot moves by just moving your hand! our gesture controlled robot works on the principle of accelerometer which records hand movements and sends that data to the comparator which. The device is working correctly in all. after creating several fundamental robots like the line follower robot and. Hand Gesture Operated Robot Using Accelerometer.
From www.youtube.com
Arduino Flex Sensor controlled Robot Hand Prosthetic Hand YouTube Hand Gesture Operated Robot Using Accelerometer learn how to build a simple hand gesture controlled robot with arduino, mpu6050, rf modules and l293d motor. our gesture controlled robot works on the principle of accelerometer which records hand movements and sends that data to the comparator which. hand gesture controlled robot | arduino project hub. Make this robot moves by just moving your hand!. Hand Gesture Operated Robot Using Accelerometer.
From dokumen.tips
(PPT) accelerometer based gesture controlled robotic arm DOKUMEN.TIPS Hand Gesture Operated Robot Using Accelerometer The device is working correctly in all. after creating several fundamental robots like the line follower robot and computer controlled robot, we used the arduino uno to create this accelerometer. hand gesture controlled robot | arduino project hub. learn how to build a simple hand gesture controlled robot with arduino, mpu6050, rf modules and l293d motor. . Hand Gesture Operated Robot Using Accelerometer.
From www.slideshare.net
Gesture control robot using accelerometer documentation Hand Gesture Operated Robot Using Accelerometer hand gesture controlled robot | arduino project hub. learn how to build a simple hand gesture controlled robot with arduino, mpu6050, rf modules and l293d motor. Make this robot moves by just moving your hand! our gesture controlled robot works on the principle of accelerometer which records hand movements and sends that data to the comparator which.. Hand Gesture Operated Robot Using Accelerometer.
From www.youtube.com
The Accelerometer Hand Controller (Robot Hand and Tank Control) YouTube Hand Gesture Operated Robot Using Accelerometer The device is working correctly in all. hand gesture controlled robot | arduino project hub. learn how to build a simple hand gesture controlled robot with arduino, mpu6050, rf modules and l293d motor. after creating several fundamental robots like the line follower robot and computer controlled robot, we used the arduino uno to create this accelerometer. Make. Hand Gesture Operated Robot Using Accelerometer.
From www.youtube.com
How to Make Arduino based Hand Gesture Control Robot Hand Gesture Hand Gesture Operated Robot Using Accelerometer Make this robot moves by just moving your hand! hand gesture controlled robot | arduino project hub. The device is working correctly in all. learn how to build a simple hand gesture controlled robot with arduino, mpu6050, rf modules and l293d motor. after creating several fundamental robots like the line follower robot and computer controlled robot, we. Hand Gesture Operated Robot Using Accelerometer.
From www.academia.edu
(PDF) Accelerometer Based Gesture Controlled Robot with Robotic Arm Hand Gesture Operated Robot Using Accelerometer our gesture controlled robot works on the principle of accelerometer which records hand movements and sends that data to the comparator which. The device is working correctly in all. hand gesture controlled robot | arduino project hub. Make this robot moves by just moving your hand! learn how to build a simple hand gesture controlled robot with. Hand Gesture Operated Robot Using Accelerometer.
From www.youtube.com
How to Make a Gesture Control Robot at Home YouTube Hand Gesture Operated Robot Using Accelerometer hand gesture controlled robot | arduino project hub. our gesture controlled robot works on the principle of accelerometer which records hand movements and sends that data to the comparator which. learn how to build a simple hand gesture controlled robot with arduino, mpu6050, rf modules and l293d motor. Make this robot moves by just moving your hand!. Hand Gesture Operated Robot Using Accelerometer.
From www.youtube.com
Control Robotic Arm with your hand gestures via Arduino and 1Sheeld Hand Gesture Operated Robot Using Accelerometer hand gesture controlled robot | arduino project hub. our gesture controlled robot works on the principle of accelerometer which records hand movements and sends that data to the comparator which. Make this robot moves by just moving your hand! after creating several fundamental robots like the line follower robot and computer controlled robot, we used the arduino. Hand Gesture Operated Robot Using Accelerometer.
From learn.sparkfun.com
Wireless Gesture Controlled Robot SparkFun Learn Hand Gesture Operated Robot Using Accelerometer learn how to build a simple hand gesture controlled robot with arduino, mpu6050, rf modules and l293d motor. Make this robot moves by just moving your hand! after creating several fundamental robots like the line follower robot and computer controlled robot, we used the arduino uno to create this accelerometer. our gesture controlled robot works on the. Hand Gesture Operated Robot Using Accelerometer.
From www.slideshare.net
Gesture control robot using accelerometer documentation Hand Gesture Operated Robot Using Accelerometer Make this robot moves by just moving your hand! learn how to build a simple hand gesture controlled robot with arduino, mpu6050, rf modules and l293d motor. after creating several fundamental robots like the line follower robot and computer controlled robot, we used the arduino uno to create this accelerometer. hand gesture controlled robot | arduino project. Hand Gesture Operated Robot Using Accelerometer.
From www.researchgate.net
(PDF) Gesture Controlled Mobile Robotic Arm Using Accelerometer Hand Gesture Operated Robot Using Accelerometer The device is working correctly in all. learn how to build a simple hand gesture controlled robot with arduino, mpu6050, rf modules and l293d motor. after creating several fundamental robots like the line follower robot and computer controlled robot, we used the arduino uno to create this accelerometer. hand gesture controlled robot | arduino project hub. . Hand Gesture Operated Robot Using Accelerometer.
From www.youtube.com
Accelerometer Controlled Robot YouTube Hand Gesture Operated Robot Using Accelerometer learn how to build a simple hand gesture controlled robot with arduino, mpu6050, rf modules and l293d motor. The device is working correctly in all. after creating several fundamental robots like the line follower robot and computer controlled robot, we used the arduino uno to create this accelerometer. our gesture controlled robot works on the principle of. Hand Gesture Operated Robot Using Accelerometer.
From rsetrx.blogspot.com
RS Electonics March 2016 Hand Gesture Operated Robot Using Accelerometer after creating several fundamental robots like the line follower robot and computer controlled robot, we used the arduino uno to create this accelerometer. Make this robot moves by just moving your hand! our gesture controlled robot works on the principle of accelerometer which records hand movements and sends that data to the comparator which. The device is working. Hand Gesture Operated Robot Using Accelerometer.
From dokumen.tips
(PDF) Accelerometer Based Hand Gesture Controlled Wheelchair DOKUMEN.TIPS Hand Gesture Operated Robot Using Accelerometer after creating several fundamental robots like the line follower robot and computer controlled robot, we used the arduino uno to create this accelerometer. Make this robot moves by just moving your hand! learn how to build a simple hand gesture controlled robot with arduino, mpu6050, rf modules and l293d motor. our gesture controlled robot works on the. Hand Gesture Operated Robot Using Accelerometer.
From www.indiamart.com
Dc Geared Accelerometer Based Hand Gesture Controlled Robot using Hand Gesture Operated Robot Using Accelerometer our gesture controlled robot works on the principle of accelerometer which records hand movements and sends that data to the comparator which. hand gesture controlled robot | arduino project hub. The device is working correctly in all. Make this robot moves by just moving your hand! learn how to build a simple hand gesture controlled robot with. Hand Gesture Operated Robot Using Accelerometer.
From www.youtube.com
Wireless Hand Gesture Controlled Robot using ARM YouTube Hand Gesture Operated Robot Using Accelerometer learn how to build a simple hand gesture controlled robot with arduino, mpu6050, rf modules and l293d motor. The device is working correctly in all. after creating several fundamental robots like the line follower robot and computer controlled robot, we used the arduino uno to create this accelerometer. our gesture controlled robot works on the principle of. Hand Gesture Operated Robot Using Accelerometer.
From projecthub.arduino.cc
Hand Gesture Controlled robot Arduino Project Hub Hand Gesture Operated Robot Using Accelerometer The device is working correctly in all. after creating several fundamental robots like the line follower robot and computer controlled robot, we used the arduino uno to create this accelerometer. hand gesture controlled robot | arduino project hub. Make this robot moves by just moving your hand! learn how to build a simple hand gesture controlled robot. Hand Gesture Operated Robot Using Accelerometer.
From www.youtube.com
Hand Gesture Controlled Robot using Arduino How to Make a Gesture Hand Gesture Operated Robot Using Accelerometer learn how to build a simple hand gesture controlled robot with arduino, mpu6050, rf modules and l293d motor. The device is working correctly in all. Make this robot moves by just moving your hand! hand gesture controlled robot | arduino project hub. our gesture controlled robot works on the principle of accelerometer which records hand movements and. Hand Gesture Operated Robot Using Accelerometer.
From how2electronics.com
Wireless Gesture Controlled Robot Using Accelerometer & Arduino Hand Gesture Operated Robot Using Accelerometer after creating several fundamental robots like the line follower robot and computer controlled robot, we used the arduino uno to create this accelerometer. learn how to build a simple hand gesture controlled robot with arduino, mpu6050, rf modules and l293d motor. The device is working correctly in all. hand gesture controlled robot | arduino project hub. . Hand Gesture Operated Robot Using Accelerometer.
From www.youtube.com
Accelerometer Based Hand Gesture Controlled Robot YouTube Hand Gesture Operated Robot Using Accelerometer hand gesture controlled robot | arduino project hub. The device is working correctly in all. Make this robot moves by just moving your hand! after creating several fundamental robots like the line follower robot and computer controlled robot, we used the arduino uno to create this accelerometer. learn how to build a simple hand gesture controlled robot. Hand Gesture Operated Robot Using Accelerometer.
From www.mdpi.com
Sensors Free FullText GyroscopeBased Continuous Human Hand Hand Gesture Operated Robot Using Accelerometer after creating several fundamental robots like the line follower robot and computer controlled robot, we used the arduino uno to create this accelerometer. Make this robot moves by just moving your hand! learn how to build a simple hand gesture controlled robot with arduino, mpu6050, rf modules and l293d motor. The device is working correctly in all. . Hand Gesture Operated Robot Using Accelerometer.
From www.youtube.com
Robot Hand Gesture Controlled Arduino & OpenCV YouTube Hand Gesture Operated Robot Using Accelerometer hand gesture controlled robot | arduino project hub. learn how to build a simple hand gesture controlled robot with arduino, mpu6050, rf modules and l293d motor. Make this robot moves by just moving your hand! our gesture controlled robot works on the principle of accelerometer which records hand movements and sends that data to the comparator which.. Hand Gesture Operated Robot Using Accelerometer.
From www.vrogue.co
Diy Arduino Robot Arm Controlled By Hand Gestures vrogue.co Hand Gesture Operated Robot Using Accelerometer our gesture controlled robot works on the principle of accelerometer which records hand movements and sends that data to the comparator which. learn how to build a simple hand gesture controlled robot with arduino, mpu6050, rf modules and l293d motor. hand gesture controlled robot | arduino project hub. Make this robot moves by just moving your hand!. Hand Gesture Operated Robot Using Accelerometer.
From www.youtube.com
Wireless Robotic Arm Control Accelerometer based YouTube Hand Gesture Operated Robot Using Accelerometer learn how to build a simple hand gesture controlled robot with arduino, mpu6050, rf modules and l293d motor. our gesture controlled robot works on the principle of accelerometer which records hand movements and sends that data to the comparator which. The device is working correctly in all. after creating several fundamental robots like the line follower robot. Hand Gesture Operated Robot Using Accelerometer.
From www.youtube.com
How to Make Wireless / Gesture Control Robotic Hand YouTube Hand Gesture Operated Robot Using Accelerometer The device is working correctly in all. after creating several fundamental robots like the line follower robot and computer controlled robot, we used the arduino uno to create this accelerometer. hand gesture controlled robot | arduino project hub. learn how to build a simple hand gesture controlled robot with arduino, mpu6050, rf modules and l293d motor. . Hand Gesture Operated Robot Using Accelerometer.
From www.scribd.com
MEMS Accelerometer Based Hand GestureControlled Robot PDF Robot Hand Gesture Operated Robot Using Accelerometer Make this robot moves by just moving your hand! hand gesture controlled robot | arduino project hub. after creating several fundamental robots like the line follower robot and computer controlled robot, we used the arduino uno to create this accelerometer. learn how to build a simple hand gesture controlled robot with arduino, mpu6050, rf modules and l293d. Hand Gesture Operated Robot Using Accelerometer.
From microcontrollerslab.com
accelerometer based Hand gesture controlled Robot using Xbee Hand Gesture Operated Robot Using Accelerometer Make this robot moves by just moving your hand! hand gesture controlled robot | arduino project hub. The device is working correctly in all. after creating several fundamental robots like the line follower robot and computer controlled robot, we used the arduino uno to create this accelerometer. our gesture controlled robot works on the principle of accelerometer. Hand Gesture Operated Robot Using Accelerometer.
From www.youtube.com
Wireless Hand gesture controlled robot car using Arduino, Joystick, and Hand Gesture Operated Robot Using Accelerometer Make this robot moves by just moving your hand! our gesture controlled robot works on the principle of accelerometer which records hand movements and sends that data to the comparator which. after creating several fundamental robots like the line follower robot and computer controlled robot, we used the arduino uno to create this accelerometer. learn how to. Hand Gesture Operated Robot Using Accelerometer.
From www.semanticscholar.org
Figure 5 from Development of hand gesture recognition sensor based on Hand Gesture Operated Robot Using Accelerometer learn how to build a simple hand gesture controlled robot with arduino, mpu6050, rf modules and l293d motor. The device is working correctly in all. our gesture controlled robot works on the principle of accelerometer which records hand movements and sends that data to the comparator which. after creating several fundamental robots like the line follower robot. Hand Gesture Operated Robot Using Accelerometer.