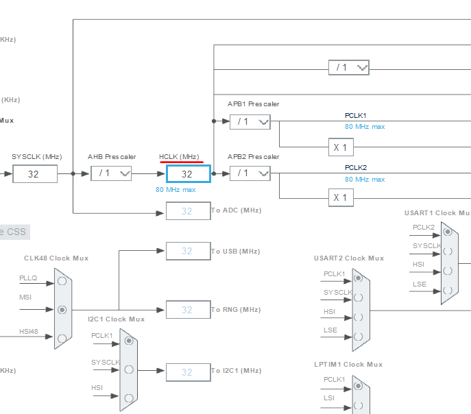
Time Clock Configuration . Furthermore, the tools used to easily. The instructions below explain how to edit an employee's timeclock, timeclock group, and timeclock restriction group assignments. W32tm /query /configuration 出力された内容の、[タイムプロバイダー]の”ntpclient”の出力のブロックを確認します。※ windows10の場合. In this article, you are introduced to the basics of the stm32 clock system. Time clocks help you manage labor costs by accurately tracking employee hours. A time clock is a tool used for time collection. To edit a time clock configuration: 今回の記事では、「windows server 2016」及び「windows server 2019」でntp(network time protocol)を利用して、時刻同.
from kb.tempworks.com
Furthermore, the tools used to easily. To edit a time clock configuration: The instructions below explain how to edit an employee's timeclock, timeclock group, and timeclock restriction group assignments. 今回の記事では、「windows server 2016」及び「windows server 2019」でntp(network time protocol)を利用して、時刻同. Time clocks help you manage labor costs by accurately tracking employee hours. In this article, you are introduced to the basics of the stm32 clock system. W32tm /query /configuration 出力された内容の、[タイムプロバイダー]の”ntpclient”の出力のブロックを確認します。※ windows10の場合. A time clock is a tool used for time collection.
OnSite Time Clock Configuration Options TempWorks Knowledge Base
Time Clock Configuration In this article, you are introduced to the basics of the stm32 clock system. To edit a time clock configuration: Furthermore, the tools used to easily. In this article, you are introduced to the basics of the stm32 clock system. 今回の記事では、「windows server 2016」及び「windows server 2019」でntp(network time protocol)を利用して、時刻同. The instructions below explain how to edit an employee's timeclock, timeclock group, and timeclock restriction group assignments. Time clocks help you manage labor costs by accurately tracking employee hours. W32tm /query /configuration 出力された内容の、[タイムプロバイダー]の”ntpclient”の出力のブロックを確認します。※ windows10の場合. A time clock is a tool used for time collection.
From www.youtube.com
Time Clock Tutorial YouTube Time Clock Configuration To edit a time clock configuration: Furthermore, the tools used to easily. A time clock is a tool used for time collection. In this article, you are introduced to the basics of the stm32 clock system. W32tm /query /configuration 出力された内容の、[タイムプロバイダー]の”ntpclient”の出力のブロックを確認します。※ windows10の場合. 今回の記事では、「windows server 2016」及び「windows server 2019」でntp(network time protocol)を利用して、時刻同. Time clocks help you manage labor costs by accurately tracking employee hours.. Time Clock Configuration.
From blogs.articulate.com
Navigating Time in C Life at Articulate Time Clock Configuration Furthermore, the tools used to easily. 今回の記事では、「windows server 2016」及び「windows server 2019」でntp(network time protocol)を利用して、時刻同. The instructions below explain how to edit an employee's timeclock, timeclock group, and timeclock restriction group assignments. W32tm /query /configuration 出力された内容の、[タイムプロバイダー]の”ntpclient”の出力のブロックを確認します。※ windows10の場合. To edit a time clock configuration: Time clocks help you manage labor costs by accurately tracking employee hours. In this article, you are introduced to. Time Clock Configuration.
From www.timeclocksoftware.net
Free Online Time Clock Software servicing Time Time Clock Configuration Time clocks help you manage labor costs by accurately tracking employee hours. To edit a time clock configuration: The instructions below explain how to edit an employee's timeclock, timeclock group, and timeclock restriction group assignments. W32tm /query /configuration 出力された内容の、[タイムプロバイダー]の”ntpclient”の出力のブロックを確認します。※ windows10の場合. 今回の記事では、「windows server 2016」及び「windows server 2019」でntp(network time protocol)を利用して、時刻同. In this article, you are introduced to the basics of the stm32 clock. Time Clock Configuration.
From www.iconfinder.com
Clock, configuration, setting, timer icon Time Clock Configuration W32tm /query /configuration 出力された内容の、[タイムプロバイダー]の”ntpclient”の出力のブロックを確認します。※ windows10の場合. In this article, you are introduced to the basics of the stm32 clock system. 今回の記事では、「windows server 2016」及び「windows server 2019」でntp(network time protocol)を利用して、時刻同. Time clocks help you manage labor costs by accurately tracking employee hours. Furthermore, the tools used to easily. To edit a time clock configuration: A time clock is a tool used for time collection.. Time Clock Configuration.
From www.youtube.com
Control Panels Time Clock Configuration YouTube Time Clock Configuration The instructions below explain how to edit an employee's timeclock, timeclock group, and timeclock restriction group assignments. To edit a time clock configuration: W32tm /query /configuration 出力された内容の、[タイムプロバイダー]の”ntpclient”の出力のブロックを確認します。※ windows10の場合. In this article, you are introduced to the basics of the stm32 clock system. A time clock is a tool used for time collection. Furthermore, the tools used to easily. 今回の記事では、「windows server. Time Clock Configuration.
From easyclocking.com
EasyClocking Time & Attendance Software Based Time Clock Time Clock Configuration 今回の記事では、「windows server 2016」及び「windows server 2019」でntp(network time protocol)を利用して、時刻同. Time clocks help you manage labor costs by accurately tracking employee hours. In this article, you are introduced to the basics of the stm32 clock system. Furthermore, the tools used to easily. W32tm /query /configuration 出力された内容の、[タイムプロバイダー]の”ntpclient”の出力のブロックを確認します。※ windows10の場合. To edit a time clock configuration: The instructions below explain how to edit an employee's timeclock,. Time Clock Configuration.
From help8.mywconline.com
The Management Solution for Academic Centers Time Clock Configuration A time clock is a tool used for time collection. 今回の記事では、「windows server 2016」及び「windows server 2019」でntp(network time protocol)を利用して、時刻同. The instructions below explain how to edit an employee's timeclock, timeclock group, and timeclock restriction group assignments. Furthermore, the tools used to easily. W32tm /query /configuration 出力された内容の、[タイムプロバイダー]の”ntpclient”の出力のブロックを確認します。※ windows10の場合. In this article, you are introduced to the basics of the stm32 clock system. To. Time Clock Configuration.
From www.youtube.com
American Time WiFi Digital Clock Configuration Connect to a Network Time Clock Configuration In this article, you are introduced to the basics of the stm32 clock system. Time clocks help you manage labor costs by accurately tracking employee hours. The instructions below explain how to edit an employee's timeclock, timeclock group, and timeclock restriction group assignments. 今回の記事では、「windows server 2016」及び「windows server 2019」でntp(network time protocol)を利用して、時刻同. W32tm /query /configuration 出力された内容の、[タイムプロバイダー]の”ntpclient”の出力のブロックを確認します。※ windows10の場合. A time clock is a. Time Clock Configuration.
From www.dreamstime.com
Clock Configuration Gear Calendar Page Polygonal Frame Vector Mesh Time Clock Configuration Time clocks help you manage labor costs by accurately tracking employee hours. Furthermore, the tools used to easily. 今回の記事では、「windows server 2016」及び「windows server 2019」でntp(network time protocol)を利用して、時刻同. In this article, you are introduced to the basics of the stm32 clock system. A time clock is a tool used for time collection. W32tm /query /configuration 出力された内容の、[タイムプロバイダー]の”ntpclient”の出力のブロックを確認します。※ windows10の場合. To edit a time clock configuration:. Time Clock Configuration.
From www.youtube.com
uPunch CR1000 Time Clock Configuration YouTube Time Clock Configuration In this article, you are introduced to the basics of the stm32 clock system. W32tm /query /configuration 出力された内容の、[タイムプロバイダー]の”ntpclient”の出力のブロックを確認します。※ windows10の場合. Furthermore, the tools used to easily. The instructions below explain how to edit an employee's timeclock, timeclock group, and timeclock restriction group assignments. A time clock is a tool used for time collection. To edit a time clock configuration: Time clocks. Time Clock Configuration.
From mypersonelle.zendesk.com
Time Clock Personelle Time Clock Configuration Time clocks help you manage labor costs by accurately tracking employee hours. The instructions below explain how to edit an employee's timeclock, timeclock group, and timeclock restriction group assignments. Furthermore, the tools used to easily. In this article, you are introduced to the basics of the stm32 clock system. 今回の記事では、「windows server 2016」及び「windows server 2019」でntp(network time protocol)を利用して、時刻同. W32tm /query /configuration 出力された内容の、[タイムプロバイダー]の”ntpclient”の出力のブロックを確認します。※. Time Clock Configuration.
From mavink.com
Stm32 Clock Diagram Time Clock Configuration The instructions below explain how to edit an employee's timeclock, timeclock group, and timeclock restriction group assignments. To edit a time clock configuration: W32tm /query /configuration 出力された内容の、[タイムプロバイダー]の”ntpclient”の出力のブロックを確認します。※ windows10の場合. Furthermore, the tools used to easily. Time clocks help you manage labor costs by accurately tracking employee hours. 今回の記事では、「windows server 2016」及び「windows server 2019」でntp(network time protocol)を利用して、時刻同. In this article, you are introduced to. Time Clock Configuration.
From onaircode.com
30+ HTML CSS Clock Inspiration Examples OnAirCode Time Clock Configuration W32tm /query /configuration 出力された内容の、[タイムプロバイダー]の”ntpclient”の出力のブロックを確認します。※ windows10の場合. In this article, you are introduced to the basics of the stm32 clock system. A time clock is a tool used for time collection. The instructions below explain how to edit an employee's timeclock, timeclock group, and timeclock restriction group assignments. To edit a time clock configuration: 今回の記事では、「windows server 2016」及び「windows server 2019」でntp(network time protocol)を利用して、時刻同. Time. Time Clock Configuration.
From kb.tempworks.com
OnSite Time Clock Configuration Options TempWorks Knowledge Base Time Clock Configuration The instructions below explain how to edit an employee's timeclock, timeclock group, and timeclock restriction group assignments. 今回の記事では、「windows server 2016」及び「windows server 2019」でntp(network time protocol)を利用して、時刻同. W32tm /query /configuration 出力された内容の、[タイムプロバイダー]の”ntpclient”の出力のブロックを確認します。※ windows10の場合. In this article, you are introduced to the basics of the stm32 clock system. To edit a time clock configuration: Time clocks help you manage labor costs by accurately tracking employee. Time Clock Configuration.
From arcoro.zendesk.com
Time & Attendance Settings Time Clock Config Software Time Clock Time Clock Configuration In this article, you are introduced to the basics of the stm32 clock system. A time clock is a tool used for time collection. 今回の記事では、「windows server 2016」及び「windows server 2019」でntp(network time protocol)を利用して、時刻同. Furthermore, the tools used to easily. Time clocks help you manage labor costs by accurately tracking employee hours. The instructions below explain how to edit an employee's timeclock, timeclock. Time Clock Configuration.
From www.hourly.io
A Pocket Guide to Time Clock Rounding Hourly, Inc. Time Clock Configuration Furthermore, the tools used to easily. W32tm /query /configuration 出力された内容の、[タイムプロバイダー]の”ntpclient”の出力のブロックを確認します。※ windows10の場合. 今回の記事では、「windows server 2016」及び「windows server 2019」でntp(network time protocol)を利用して、時刻同. Time clocks help you manage labor costs by accurately tracking employee hours. The instructions below explain how to edit an employee's timeclock, timeclock group, and timeclock restriction group assignments. A time clock is a tool used for time collection. To edit a. Time Clock Configuration.
From mcuoneclipse.com
clockconfiguration MCU on Eclipse Time Clock Configuration 今回の記事では、「windows server 2016」及び「windows server 2019」でntp(network time protocol)を利用して、時刻同. Time clocks help you manage labor costs by accurately tracking employee hours. W32tm /query /configuration 出力された内容の、[タイムプロバイダー]の”ntpclient”の出力のブロックを確認します。※ windows10の場合. To edit a time clock configuration: A time clock is a tool used for time collection. Furthermore, the tools used to easily. In this article, you are introduced to the basics of the stm32 clock system.. Time Clock Configuration.
From kb.tempworks.com
OnSite Time Clock Configuration Options TempWorks Knowledge Base Time Clock Configuration To edit a time clock configuration: A time clock is a tool used for time collection. Time clocks help you manage labor costs by accurately tracking employee hours. Furthermore, the tools used to easily. W32tm /query /configuration 出力された内容の、[タイムプロバイダー]の”ntpclient”の出力のブロックを確認します。※ windows10の場合. The instructions below explain how to edit an employee's timeclock, timeclock group, and timeclock restriction group assignments. 今回の記事では、「windows server 2016」及び「windows server. Time Clock Configuration.
From www.steppeschool.com
Blog Time Clock Configuration Time clocks help you manage labor costs by accurately tracking employee hours. A time clock is a tool used for time collection. Furthermore, the tools used to easily. In this article, you are introduced to the basics of the stm32 clock system. 今回の記事では、「windows server 2016」及び「windows server 2019」でntp(network time protocol)を利用して、時刻同. To edit a time clock configuration: The instructions below explain how. Time Clock Configuration.
From www.youtube.com
How to Use ADP Clocking in and out YouTube Time Clock Configuration In this article, you are introduced to the basics of the stm32 clock system. 今回の記事では、「windows server 2016」及び「windows server 2019」でntp(network time protocol)を利用して、時刻同. A time clock is a tool used for time collection. To edit a time clock configuration: W32tm /query /configuration 出力された内容の、[タイムプロバイダー]の”ntpclient”の出力のブロックを確認します。※ windows10の場合. The instructions below explain how to edit an employee's timeclock, timeclock group, and timeclock restriction group assignments. Time. Time Clock Configuration.
From www.youtube.com
EnvisionProject/System Builder Time Clock configuration YouTube Time Clock Configuration Furthermore, the tools used to easily. In this article, you are introduced to the basics of the stm32 clock system. 今回の記事では、「windows server 2016」及び「windows server 2019」でntp(network time protocol)を利用して、時刻同. The instructions below explain how to edit an employee's timeclock, timeclock group, and timeclock restriction group assignments. W32tm /query /configuration 出力された内容の、[タイムプロバイダー]の”ntpclient”の出力のブロックを確認します。※ windows10の場合. A time clock is a tool used for time collection. To. Time Clock Configuration.
From forums.ni.com
RealTime Clock configuration in Measurement & Automation Explorer NI Time Clock Configuration The instructions below explain how to edit an employee's timeclock, timeclock group, and timeclock restriction group assignments. To edit a time clock configuration: Time clocks help you manage labor costs by accurately tracking employee hours. W32tm /query /configuration 出力された内容の、[タイムプロバイダー]の”ntpclient”の出力のブロックを確認します。※ windows10の場合. 今回の記事では、「windows server 2016」及び「windows server 2019」でntp(network time protocol)を利用して、時刻同. In this article, you are introduced to the basics of the stm32 clock. Time Clock Configuration.
From support.timeips.com
TimeIPS Time Clock, Attendance and Payroll Solution Time Clock Configuration To edit a time clock configuration: W32tm /query /configuration 出力された内容の、[タイムプロバイダー]の”ntpclient”の出力のブロックを確認します。※ windows10の場合. A time clock is a tool used for time collection. Time clocks help you manage labor costs by accurately tracking employee hours. In this article, you are introduced to the basics of the stm32 clock system. The instructions below explain how to edit an employee's timeclock, timeclock group, and. Time Clock Configuration.
From mypersonelle.zendesk.com
Configuring Time Clock Personelle Time Clock Configuration W32tm /query /configuration 出力された内容の、[タイムプロバイダー]の”ntpclient”の出力のブロックを確認します。※ windows10の場合. A time clock is a tool used for time collection. 今回の記事では、「windows server 2016」及び「windows server 2019」でntp(network time protocol)を利用して、時刻同. In this article, you are introduced to the basics of the stm32 clock system. To edit a time clock configuration: Time clocks help you manage labor costs by accurately tracking employee hours. Furthermore, the tools used to easily.. Time Clock Configuration.
From microtechnics.ru
STM32Cube. RCC. Clock configuration. MicroTechnics Time Clock Configuration In this article, you are introduced to the basics of the stm32 clock system. To edit a time clock configuration: Time clocks help you manage labor costs by accurately tracking employee hours. A time clock is a tool used for time collection. Furthermore, the tools used to easily. The instructions below explain how to edit an employee's timeclock, timeclock group,. Time Clock Configuration.
From www.slideserve.com
PPT Time Clock Calculator PowerPoint Presentation, free download ID Time Clock Configuration 今回の記事では、「windows server 2016」及び「windows server 2019」でntp(network time protocol)を利用して、時刻同. W32tm /query /configuration 出力された内容の、[タイムプロバイダー]の”ntpclient”の出力のブロックを確認します。※ windows10の場合. Time clocks help you manage labor costs by accurately tracking employee hours. Furthermore, the tools used to easily. A time clock is a tool used for time collection. In this article, you are introduced to the basics of the stm32 clock system. To edit a time clock configuration:. Time Clock Configuration.
From www.youtube.com
SCHNEIDER M221 RTC REAL TIME CLOCK CONFIGURATION / OPERATE THE Time Clock Configuration Furthermore, the tools used to easily. Time clocks help you manage labor costs by accurately tracking employee hours. W32tm /query /configuration 出力された内容の、[タイムプロバイダー]の”ntpclient”の出力のブロックを確認します。※ windows10の場合. A time clock is a tool used for time collection. In this article, you are introduced to the basics of the stm32 clock system. 今回の記事では、「windows server 2016」及び「windows server 2019」でntp(network time protocol)を利用して、時刻同. To edit a time clock configuration:. Time Clock Configuration.
From www.lookdigitalsignage.com
Clocks APP Time Clock Configuration W32tm /query /configuration 出力された内容の、[タイムプロバイダー]の”ntpclient”の出力のブロックを確認します。※ windows10の場合. 今回の記事では、「windows server 2016」及び「windows server 2019」でntp(network time protocol)を利用して、時刻同. Time clocks help you manage labor costs by accurately tracking employee hours. In this article, you are introduced to the basics of the stm32 clock system. To edit a time clock configuration: The instructions below explain how to edit an employee's timeclock, timeclock group, and timeclock restriction group. Time Clock Configuration.
From embedded-lab.com
STM32CubeMX Clock Configuration Tool Embedded Lab Time Clock Configuration Time clocks help you manage labor costs by accurately tracking employee hours. Furthermore, the tools used to easily. W32tm /query /configuration 出力された内容の、[タイムプロバイダー]の”ntpclient”の出力のブロックを確認します。※ windows10の場合. The instructions below explain how to edit an employee's timeclock, timeclock group, and timeclock restriction group assignments. To edit a time clock configuration: 今回の記事では、「windows server 2016」及び「windows server 2019」でntp(network time protocol)を利用して、時刻同. In this article, you are introduced to. Time Clock Configuration.
From www.iconfinder.com
Clock, configuration, day, gear, reminder, schedule, settings, time icon Time Clock Configuration The instructions below explain how to edit an employee's timeclock, timeclock group, and timeclock restriction group assignments. 今回の記事では、「windows server 2016」及び「windows server 2019」でntp(network time protocol)を利用して、時刻同. A time clock is a tool used for time collection. Furthermore, the tools used to easily. Time clocks help you manage labor costs by accurately tracking employee hours. To edit a time clock configuration: W32tm /query. Time Clock Configuration.
From mungfali.com
7 Minute Time Clock Chart Time Clock Configuration 今回の記事では、「windows server 2016」及び「windows server 2019」でntp(network time protocol)を利用して、時刻同. Furthermore, the tools used to easily. Time clocks help you manage labor costs by accurately tracking employee hours. A time clock is a tool used for time collection. In this article, you are introduced to the basics of the stm32 clock system. The instructions below explain how to edit an employee's timeclock, timeclock. Time Clock Configuration.
From atimesolutions.com
Employee Time Clocks and Time and Attendance Software ATS Canada Time Clock Configuration W32tm /query /configuration 出力された内容の、[タイムプロバイダー]の”ntpclient”の出力のブロックを確認します。※ windows10の場合. In this article, you are introduced to the basics of the stm32 clock system. 今回の記事では、「windows server 2016」及び「windows server 2019」でntp(network time protocol)を利用して、時刻同. A time clock is a tool used for time collection. Time clocks help you manage labor costs by accurately tracking employee hours. The instructions below explain how to edit an employee's timeclock, timeclock group,. Time Clock Configuration.
From kb.tempworks.com
OnSite Time Clock Configuration Options TempWorks Knowledge Base Time Clock Configuration The instructions below explain how to edit an employee's timeclock, timeclock group, and timeclock restriction group assignments. A time clock is a tool used for time collection. In this article, you are introduced to the basics of the stm32 clock system. 今回の記事では、「windows server 2016」及び「windows server 2019」でntp(network time protocol)を利用して、時刻同. W32tm /query /configuration 出力された内容の、[タイムプロバイダー]の”ntpclient”の出力のブロックを確認します。※ windows10の場合. Time clocks help you manage labor costs. Time Clock Configuration.
From www.youtube.com
How to set clock in Cisco routers YouTube Time Clock Configuration Furthermore, the tools used to easily. W32tm /query /configuration 出力された内容の、[タイムプロバイダー]の”ntpclient”の出力のブロックを確認します。※ windows10の場合. To edit a time clock configuration: 今回の記事では、「windows server 2016」及び「windows server 2019」でntp(network time protocol)を利用して、時刻同. A time clock is a tool used for time collection. The instructions below explain how to edit an employee's timeclock, timeclock group, and timeclock restriction group assignments. In this article, you are introduced to the basics. Time Clock Configuration.
From info.lathem.com
Lathem PayClock Employee Time Clock SystemLathem PayClock Employee Time Clock Configuration Furthermore, the tools used to easily. Time clocks help you manage labor costs by accurately tracking employee hours. In this article, you are introduced to the basics of the stm32 clock system. The instructions below explain how to edit an employee's timeclock, timeclock group, and timeclock restriction group assignments. To edit a time clock configuration: W32tm /query /configuration 出力された内容の、[タイムプロバイダー]の”ntpclient”の出力のブロックを確認します。※ windows10の場合.. Time Clock Configuration.