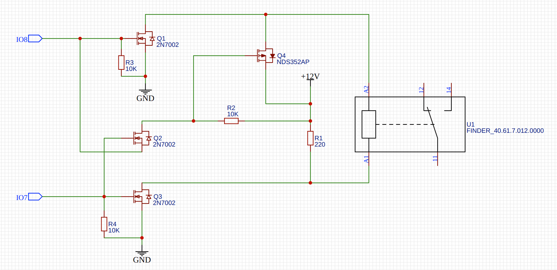
Relay Back Emf Protection . Integrated protection against back emf overvoltage in motor drive systems. Relays on closure can form a small weld at the contacts, and by placing the diode there you are essentially preventing the relay from opening with its full force. The use of a flyback diode in a relay circuit prevents huge voltage spikes from arising when the power supply is disconnected. This uses two mosfets, arranged so current flows one way through the relay coil to switch it on, and then the other mosfet activates to reverse the coil current to. This can cause the contacts to. The primary benefit of using flyback diodes in relay circuits is the protection they provide against voltage spikes and back electromotive force (emf). Simple user error can lead to unintentional. To protect switching transistors or microcontrollers and adjacent electronics from the effects of interference, it is necessary to. A practical demonstration of lenz's law and back emf in an inductive relay coil and how to solve. First of all, note that it is negative and secondly. By redirecting the reverse current generated by the collapsing magnetic field, flyback diodes prevent voltage spikes that could otherwise damage sensitive components. They are sometimes called flywheel.
from forum.arduino.cc
This can cause the contacts to. Relays on closure can form a small weld at the contacts, and by placing the diode there you are essentially preventing the relay from opening with its full force. By redirecting the reverse current generated by the collapsing magnetic field, flyback diodes prevent voltage spikes that could otherwise damage sensitive components. The use of a flyback diode in a relay circuit prevents huge voltage spikes from arising when the power supply is disconnected. This uses two mosfets, arranged so current flows one way through the relay coil to switch it on, and then the other mosfet activates to reverse the coil current to. They are sometimes called flywheel. Integrated protection against back emf overvoltage in motor drive systems. A practical demonstration of lenz's law and back emf in an inductive relay coil and how to solve. To protect switching transistors or microcontrollers and adjacent electronics from the effects of interference, it is necessary to. Simple user error can lead to unintentional.
Relay and back EMF Motors, Mechanics, Power and CNC Arduino Forum
Relay Back Emf Protection A practical demonstration of lenz's law and back emf in an inductive relay coil and how to solve. Relays on closure can form a small weld at the contacts, and by placing the diode there you are essentially preventing the relay from opening with its full force. Integrated protection against back emf overvoltage in motor drive systems. They are sometimes called flywheel. By redirecting the reverse current generated by the collapsing magnetic field, flyback diodes prevent voltage spikes that could otherwise damage sensitive components. To protect switching transistors or microcontrollers and adjacent electronics from the effects of interference, it is necessary to. A practical demonstration of lenz's law and back emf in an inductive relay coil and how to solve. This can cause the contacts to. The use of a flyback diode in a relay circuit prevents huge voltage spikes from arising when the power supply is disconnected. First of all, note that it is negative and secondly. The primary benefit of using flyback diodes in relay circuits is the protection they provide against voltage spikes and back electromotive force (emf). This uses two mosfets, arranged so current flows one way through the relay coil to switch it on, and then the other mosfet activates to reverse the coil current to. Simple user error can lead to unintentional.
From instrumentationtools.com
What is a Protective Relay? Principle, Advantages, Applications Relay Back Emf Protection This can cause the contacts to. The primary benefit of using flyback diodes in relay circuits is the protection they provide against voltage spikes and back electromotive force (emf). They are sometimes called flywheel. The use of a flyback diode in a relay circuit prevents huge voltage spikes from arising when the power supply is disconnected. A practical demonstration of. Relay Back Emf Protection.
From www.embedded.com
Back EMF and snubber Relay Back Emf Protection Integrated protection against back emf overvoltage in motor drive systems. They are sometimes called flywheel. Simple user error can lead to unintentional. Relays on closure can form a small weld at the contacts, and by placing the diode there you are essentially preventing the relay from opening with its full force. This uses two mosfets, arranged so current flows one. Relay Back Emf Protection.
From www.nationalcircuitbreaker.com
Protective Relays National Circuit BreakerNational Circuit Breaker Relay Back Emf Protection A practical demonstration of lenz's law and back emf in an inductive relay coil and how to solve. This can cause the contacts to. This uses two mosfets, arranged so current flows one way through the relay coil to switch it on, and then the other mosfet activates to reverse the coil current to. They are sometimes called flywheel. By. Relay Back Emf Protection.
From electrical-engineering-portal.com
and commonly applied protection for transformers EEP Relay Back Emf Protection By redirecting the reverse current generated by the collapsing magnetic field, flyback diodes prevent voltage spikes that could otherwise damage sensitive components. Integrated protection against back emf overvoltage in motor drive systems. Simple user error can lead to unintentional. The use of a flyback diode in a relay circuit prevents huge voltage spikes from arising when the power supply is. Relay Back Emf Protection.
From ann-ting.blogspot.com
☑ Inductor Back Emf Protection Relay Back Emf Protection Simple user error can lead to unintentional. The use of a flyback diode in a relay circuit prevents huge voltage spikes from arising when the power supply is disconnected. They are sometimes called flywheel. A practical demonstration of lenz's law and back emf in an inductive relay coil and how to solve. This can cause the contacts to. Integrated protection. Relay Back Emf Protection.
From www.halfgaar.net
Speaker DC protection with relays and MOSFETs Relay Back Emf Protection First of all, note that it is negative and secondly. This can cause the contacts to. The use of a flyback diode in a relay circuit prevents huge voltage spikes from arising when the power supply is disconnected. The primary benefit of using flyback diodes in relay circuits is the protection they provide against voltage spikes and back electromotive force. Relay Back Emf Protection.
From www.youtube.com
Local Breaker Back uP (LBB) or CBF(Circuit Breaker Failure) Protection Relay Back Emf Protection They are sometimes called flywheel. This can cause the contacts to. Simple user error can lead to unintentional. A practical demonstration of lenz's law and back emf in an inductive relay coil and how to solve. The use of a flyback diode in a relay circuit prevents huge voltage spikes from arising when the power supply is disconnected. The primary. Relay Back Emf Protection.
From electricaltecch.blogspot.com
Fundamental Requirements of Protective Relaying ElectricalTech The Relay Back Emf Protection This can cause the contacts to. A practical demonstration of lenz's law and back emf in an inductive relay coil and how to solve. The use of a flyback diode in a relay circuit prevents huge voltage spikes from arising when the power supply is disconnected. First of all, note that it is negative and secondly. Relays on closure can. Relay Back Emf Protection.
From amicalegc-0607.blogspot.com
☑ Diode For Relay Back Emf Relay Back Emf Protection This can cause the contacts to. They are sometimes called flywheel. First of all, note that it is negative and secondly. Simple user error can lead to unintentional. A practical demonstration of lenz's law and back emf in an inductive relay coil and how to solve. Relays on closure can form a small weld at the contacts, and by placing. Relay Back Emf Protection.
From www.circuitbasics.com
Complete Guide to Electronic Protection Circuits Circuit Basics Relay Back Emf Protection The primary benefit of using flyback diodes in relay circuits is the protection they provide against voltage spikes and back electromotive force (emf). First of all, note that it is negative and secondly. A practical demonstration of lenz's law and back emf in an inductive relay coil and how to solve. This uses two mosfets, arranged so current flows one. Relay Back Emf Protection.
From www.electricalaxis.com
Fundamentals of Protection Practice Power System Protection and Relay Back Emf Protection By redirecting the reverse current generated by the collapsing magnetic field, flyback diodes prevent voltage spikes that could otherwise damage sensitive components. Relays on closure can form a small weld at the contacts, and by placing the diode there you are essentially preventing the relay from opening with its full force. First of all, note that it is negative and. Relay Back Emf Protection.
From www.embedded.com
Back EMF and snubber Relay Back Emf Protection This uses two mosfets, arranged so current flows one way through the relay coil to switch it on, and then the other mosfet activates to reverse the coil current to. To protect switching transistors or microcontrollers and adjacent electronics from the effects of interference, it is necessary to. This can cause the contacts to. The use of a flyback diode. Relay Back Emf Protection.
From electrical-engineering-portal.com
13 terms concerning relaying, measurements, and breakers used by Relay Back Emf Protection The use of a flyback diode in a relay circuit prevents huge voltage spikes from arising when the power supply is disconnected. Relays on closure can form a small weld at the contacts, and by placing the diode there you are essentially preventing the relay from opening with its full force. Simple user error can lead to unintentional. This uses. Relay Back Emf Protection.
From www.allumiax.com
Why we need Protective Relays for Transformer Protection? Relay Back Emf Protection To protect switching transistors or microcontrollers and adjacent electronics from the effects of interference, it is necessary to. First of all, note that it is negative and secondly. Integrated protection against back emf overvoltage in motor drive systems. This uses two mosfets, arranged so current flows one way through the relay coil to switch it on, and then the other. Relay Back Emf Protection.
From electronics.stackexchange.com
TVS diode across motor leads failing short. How to protect MOSFET from Relay Back Emf Protection Integrated protection against back emf overvoltage in motor drive systems. This uses two mosfets, arranged so current flows one way through the relay coil to switch it on, and then the other mosfet activates to reverse the coil current to. This can cause the contacts to. First of all, note that it is negative and secondly. To protect switching transistors. Relay Back Emf Protection.
From midisolutions.com
Back EMF Precautions when using MIDI Solutions Relays to Drive Relay Back Emf Protection By redirecting the reverse current generated by the collapsing magnetic field, flyback diodes prevent voltage spikes that could otherwise damage sensitive components. Simple user error can lead to unintentional. This can cause the contacts to. To protect switching transistors or microcontrollers and adjacent electronics from the effects of interference, it is necessary to. The primary benefit of using flyback diodes. Relay Back Emf Protection.
From www.amazon.in
Buy GERI® Newer Version 16 Channel 24V Relay Module Trigger Switch Relay Back Emf Protection The use of a flyback diode in a relay circuit prevents huge voltage spikes from arising when the power supply is disconnected. First of all, note that it is negative and secondly. A practical demonstration of lenz's law and back emf in an inductive relay coil and how to solve. They are sometimes called flywheel. This uses two mosfets, arranged. Relay Back Emf Protection.
From www.aliexpress.com
SolenoidvalverelaycoilantiinterferencebackEMFfreewheelingdiode Relay Back Emf Protection To protect switching transistors or microcontrollers and adjacent electronics from the effects of interference, it is necessary to. The use of a flyback diode in a relay circuit prevents huge voltage spikes from arising when the power supply is disconnected. By redirecting the reverse current generated by the collapsing magnetic field, flyback diodes prevent voltage spikes that could otherwise damage. Relay Back Emf Protection.
From amicalegc-0607.blogspot.com
☑ Diode For Relay Back Emf Relay Back Emf Protection The use of a flyback diode in a relay circuit prevents huge voltage spikes from arising when the power supply is disconnected. First of all, note that it is negative and secondly. This can cause the contacts to. To protect switching transistors or microcontrollers and adjacent electronics from the effects of interference, it is necessary to. Simple user error can. Relay Back Emf Protection.
From www.slideserve.com
PPT “ Design of gas leakage detection system ” PowerPoint Relay Back Emf Protection By redirecting the reverse current generated by the collapsing magnetic field, flyback diodes prevent voltage spikes that could otherwise damage sensitive components. This can cause the contacts to. The use of a flyback diode in a relay circuit prevents huge voltage spikes from arising when the power supply is disconnected. This uses two mosfets, arranged so current flows one way. Relay Back Emf Protection.
From electricalacademia.com
Protective Relaying Principles and Applications Electrical Academia Relay Back Emf Protection This uses two mosfets, arranged so current flows one way through the relay coil to switch it on, and then the other mosfet activates to reverse the coil current to. A practical demonstration of lenz's law and back emf in an inductive relay coil and how to solve. Integrated protection against back emf overvoltage in motor drive systems. Relays on. Relay Back Emf Protection.
From electronics.stackexchange.com
mosfet Free wheeling (back EMF) diode for latching relay Electrical Relay Back Emf Protection To protect switching transistors or microcontrollers and adjacent electronics from the effects of interference, it is necessary to. They are sometimes called flywheel. A practical demonstration of lenz's law and back emf in an inductive relay coil and how to solve. By redirecting the reverse current generated by the collapsing magnetic field, flyback diodes prevent voltage spikes that could otherwise. Relay Back Emf Protection.
From www.youtube.com
🔴 Electronics For Beginners No.17 Relays, Reed Switches & Back EMF Relay Back Emf Protection This uses two mosfets, arranged so current flows one way through the relay coil to switch it on, and then the other mosfet activates to reverse the coil current to. Integrated protection against back emf overvoltage in motor drive systems. Relays on closure can form a small weld at the contacts, and by placing the diode there you are essentially. Relay Back Emf Protection.
From www.studyelectrical.com
How Protective Relays Work? StudyElectrical Online Electrical Relay Back Emf Protection The primary benefit of using flyback diodes in relay circuits is the protection they provide against voltage spikes and back electromotive force (emf). This uses two mosfets, arranged so current flows one way through the relay coil to switch it on, and then the other mosfet activates to reverse the coil current to. Simple user error can lead to unintentional.. Relay Back Emf Protection.
From www.eaton.com
Fundamentals of protective relays Relay Back Emf Protection First of all, note that it is negative and secondly. The primary benefit of using flyback diodes in relay circuits is the protection they provide against voltage spikes and back electromotive force (emf). The use of a flyback diode in a relay circuit prevents huge voltage spikes from arising when the power supply is disconnected. Integrated protection against back emf. Relay Back Emf Protection.
From www.banggood.com
3pcs 1 channel 12v relay module with optocoupler isolation relay high Relay Back Emf Protection First of all, note that it is negative and secondly. By redirecting the reverse current generated by the collapsing magnetic field, flyback diodes prevent voltage spikes that could otherwise damage sensitive components. This can cause the contacts to. This uses two mosfets, arranged so current flows one way through the relay coil to switch it on, and then the other. Relay Back Emf Protection.
From forum.arduino.cc
Relay and back EMF Motors, Mechanics, Power and CNC Arduino Forum Relay Back Emf Protection The use of a flyback diode in a relay circuit prevents huge voltage spikes from arising when the power supply is disconnected. Simple user error can lead to unintentional. This can cause the contacts to. This uses two mosfets, arranged so current flows one way through the relay coil to switch it on, and then the other mosfet activates to. Relay Back Emf Protection.
From www.tekportal.net
back electromotive force Liberal Dictionary Relay Back Emf Protection This can cause the contacts to. They are sometimes called flywheel. Relays on closure can form a small weld at the contacts, and by placing the diode there you are essentially preventing the relay from opening with its full force. This uses two mosfets, arranged so current flows one way through the relay coil to switch it on, and then. Relay Back Emf Protection.
From www.youtube.com
Back EMF with potential relay operation YouTube Relay Back Emf Protection First of all, note that it is negative and secondly. A practical demonstration of lenz's law and back emf in an inductive relay coil and how to solve. By redirecting the reverse current generated by the collapsing magnetic field, flyback diodes prevent voltage spikes that could otherwise damage sensitive components. This uses two mosfets, arranged so current flows one way. Relay Back Emf Protection.
From www.youtube.com
Back EMF Relays YouTube Relay Back Emf Protection Integrated protection against back emf overvoltage in motor drive systems. By redirecting the reverse current generated by the collapsing magnetic field, flyback diodes prevent voltage spikes that could otherwise damage sensitive components. The use of a flyback diode in a relay circuit prevents huge voltage spikes from arising when the power supply is disconnected. This uses two mosfets, arranged so. Relay Back Emf Protection.
From electronics.stackexchange.com
transformer What is back EMF? Electrical Engineering Stack Exchange Relay Back Emf Protection To protect switching transistors or microcontrollers and adjacent electronics from the effects of interference, it is necessary to. The use of a flyback diode in a relay circuit prevents huge voltage spikes from arising when the power supply is disconnected. Integrated protection against back emf overvoltage in motor drive systems. The primary benefit of using flyback diodes in relay circuits. Relay Back Emf Protection.
From www.readkong.com
MSR55P Back EMF Minotaur Safety Relay User Manual Literature Relay Back Emf Protection Simple user error can lead to unintentional. A practical demonstration of lenz's law and back emf in an inductive relay coil and how to solve. First of all, note that it is negative and secondly. By redirecting the reverse current generated by the collapsing magnetic field, flyback diodes prevent voltage spikes that could otherwise damage sensitive components. They are sometimes. Relay Back Emf Protection.
From electrical-engineering-portal.com
The essentials of power systems Relay protection and communication Relay Back Emf Protection First of all, note that it is negative and secondly. The use of a flyback diode in a relay circuit prevents huge voltage spikes from arising when the power supply is disconnected. A practical demonstration of lenz's law and back emf in an inductive relay coil and how to solve. Integrated protection against back emf overvoltage in motor drive systems.. Relay Back Emf Protection.
From www.powerelectronictips.com
What’s a protective relay and what does it protect? Power Electronic Tips Relay Back Emf Protection The use of a flyback diode in a relay circuit prevents huge voltage spikes from arising when the power supply is disconnected. The primary benefit of using flyback diodes in relay circuits is the protection they provide against voltage spikes and back electromotive force (emf). This can cause the contacts to. To protect switching transistors or microcontrollers and adjacent electronics. Relay Back Emf Protection.
From www.youtube.com
EEVblog 1409 The DANGERS of Inductor Back EMF YouTube Relay Back Emf Protection Relays on closure can form a small weld at the contacts, and by placing the diode there you are essentially preventing the relay from opening with its full force. By redirecting the reverse current generated by the collapsing magnetic field, flyback diodes prevent voltage spikes that could otherwise damage sensitive components. This uses two mosfets, arranged so current flows one. Relay Back Emf Protection.