Welding Process Flow Diagram . There are four basic components (fig. The tig welding process is always a widely sought process wherever exceptional quality requirements are intended such as pressure parts for oil refining. Welding process flowchart [classic] by gabriella schembri. Two categories of welding processes. There are many ways to classify the welding processes however, fusion welding and pressure welding criterion is the best and most accepted. Use creately’s easy online diagram editor to edit this diagram,. Cause effect diagram of the welding process is drawn to understand the important parameters such as current, revolution per minute (rpm), shield. 14.2) of tig welding system namely a) dc/ac power source to deliver the welding current as per needs, b).
from www.researchgate.net
14.2) of tig welding system namely a) dc/ac power source to deliver the welding current as per needs, b). Cause effect diagram of the welding process is drawn to understand the important parameters such as current, revolution per minute (rpm), shield. There are many ways to classify the welding processes however, fusion welding and pressure welding criterion is the best and most accepted. There are four basic components (fig. Use creately’s easy online diagram editor to edit this diagram,. Welding process flowchart [classic] by gabriella schembri. The tig welding process is always a widely sought process wherever exceptional quality requirements are intended such as pressure parts for oil refining. Two categories of welding processes.
Classification of welding processes Download Scientific Diagram
Welding Process Flow Diagram Two categories of welding processes. There are many ways to classify the welding processes however, fusion welding and pressure welding criterion is the best and most accepted. Two categories of welding processes. Welding process flowchart [classic] by gabriella schembri. There are four basic components (fig. Use creately’s easy online diagram editor to edit this diagram,. Cause effect diagram of the welding process is drawn to understand the important parameters such as current, revolution per minute (rpm), shield. 14.2) of tig welding system namely a) dc/ac power source to deliver the welding current as per needs, b). The tig welding process is always a widely sought process wherever exceptional quality requirements are intended such as pressure parts for oil refining.
From www.cntubing.com
Welded Stainless Steel Tube Process Flow Chart Tube Products Welding Process Flow Diagram Cause effect diagram of the welding process is drawn to understand the important parameters such as current, revolution per minute (rpm), shield. There are many ways to classify the welding processes however, fusion welding and pressure welding criterion is the best and most accepted. Welding process flowchart [classic] by gabriella schembri. 14.2) of tig welding system namely a) dc/ac power. Welding Process Flow Diagram.
From www.researchgate.net
Inprocess welding and inspection methodology (a logical flowchart b Welding Process Flow Diagram 14.2) of tig welding system namely a) dc/ac power source to deliver the welding current as per needs, b). The tig welding process is always a widely sought process wherever exceptional quality requirements are intended such as pressure parts for oil refining. Two categories of welding processes. There are four basic components (fig. Welding process flowchart [classic] by gabriella schembri.. Welding Process Flow Diagram.
From weldguru.com
4 Main Types of Welding Processes (with diagrams) Welding Process Flow Diagram Cause effect diagram of the welding process is drawn to understand the important parameters such as current, revolution per minute (rpm), shield. 14.2) of tig welding system namely a) dc/ac power source to deliver the welding current as per needs, b). There are many ways to classify the welding processes however, fusion welding and pressure welding criterion is the best. Welding Process Flow Diagram.
From www.conceptdraw.com
Types of Welding in Flowchart Welding Process Flow Diagram Two categories of welding processes. There are many ways to classify the welding processes however, fusion welding and pressure welding criterion is the best and most accepted. 14.2) of tig welding system namely a) dc/ac power source to deliver the welding current as per needs, b). Cause effect diagram of the welding process is drawn to understand the important parameters. Welding Process Flow Diagram.
From makemoneywelding.com
MIG vs. TIG Welding Differences Which Is Better? Welding Process Flow Diagram There are four basic components (fig. There are many ways to classify the welding processes however, fusion welding and pressure welding criterion is the best and most accepted. Use creately’s easy online diagram editor to edit this diagram,. The tig welding process is always a widely sought process wherever exceptional quality requirements are intended such as pressure parts for oil. Welding Process Flow Diagram.
From www.researchgate.net
Classification of welding processes Download Scientific Diagram Welding Process Flow Diagram Welding process flowchart [classic] by gabriella schembri. Use creately’s easy online diagram editor to edit this diagram,. Cause effect diagram of the welding process is drawn to understand the important parameters such as current, revolution per minute (rpm), shield. The tig welding process is always a widely sought process wherever exceptional quality requirements are intended such as pressure parts for. Welding Process Flow Diagram.
From www.pinterest.com
Welding positions Welding, Welding process, Welding flux Welding Process Flow Diagram There are many ways to classify the welding processes however, fusion welding and pressure welding criterion is the best and most accepted. Two categories of welding processes. Cause effect diagram of the welding process is drawn to understand the important parameters such as current, revolution per minute (rpm), shield. Welding process flowchart [classic] by gabriella schembri. There are four basic. Welding Process Flow Diagram.
From thehometoolspro.com
What is Welding Process? The Ultimate Guide to Understanding Types Welding Process Flow Diagram There are many ways to classify the welding processes however, fusion welding and pressure welding criterion is the best and most accepted. Use creately’s easy online diagram editor to edit this diagram,. Welding process flowchart [classic] by gabriella schembri. There are four basic components (fig. Two categories of welding processes. The tig welding process is always a widely sought process. Welding Process Flow Diagram.
From www.pinterest.com
Types Of Welding (Welding Process) Gas metal arc welding, Types of Welding Process Flow Diagram The tig welding process is always a widely sought process wherever exceptional quality requirements are intended such as pressure parts for oil refining. There are many ways to classify the welding processes however, fusion welding and pressure welding criterion is the best and most accepted. Welding process flowchart [classic] by gabriella schembri. Two categories of welding processes. 14.2) of tig. Welding Process Flow Diagram.
From fractory.com
OxyAcetylene Welding Explained Gas Welding Fractory Welding Process Flow Diagram 14.2) of tig welding system namely a) dc/ac power source to deliver the welding current as per needs, b). Use creately’s easy online diagram editor to edit this diagram,. There are many ways to classify the welding processes however, fusion welding and pressure welding criterion is the best and most accepted. Cause effect diagram of the welding process is drawn. Welding Process Flow Diagram.
From cefrsuga.blob.core.windows.net
Manual Metal Arc Welding Process at Dale Gonzales blog Welding Process Flow Diagram Welding process flowchart [classic] by gabriella schembri. Two categories of welding processes. Use creately’s easy online diagram editor to edit this diagram,. Cause effect diagram of the welding process is drawn to understand the important parameters such as current, revolution per minute (rpm), shield. The tig welding process is always a widely sought process wherever exceptional quality requirements are intended. Welding Process Flow Diagram.
From weldguru.com
4 Main Types of Welding Processes (with diagrams) Welding Process Flow Diagram Welding process flowchart [classic] by gabriella schembri. There are four basic components (fig. The tig welding process is always a widely sought process wherever exceptional quality requirements are intended such as pressure parts for oil refining. There are many ways to classify the welding processes however, fusion welding and pressure welding criterion is the best and most accepted. 14.2) of. Welding Process Flow Diagram.
From www.pngitem.com
Mig Welding Flow Chart, HD Png Download , Transparent Png Image PNGitem Welding Process Flow Diagram Welding process flowchart [classic] by gabriella schembri. There are many ways to classify the welding processes however, fusion welding and pressure welding criterion is the best and most accepted. 14.2) of tig welding system namely a) dc/ac power source to deliver the welding current as per needs, b). Use creately’s easy online diagram editor to edit this diagram,. Cause effect. Welding Process Flow Diagram.
From www.youtube.com
CLASSIFICATION OF WELDING PROCESS TYPES OF WELDING PROCESS Welding Process Flow Diagram Use creately’s easy online diagram editor to edit this diagram,. Two categories of welding processes. There are many ways to classify the welding processes however, fusion welding and pressure welding criterion is the best and most accepted. Cause effect diagram of the welding process is drawn to understand the important parameters such as current, revolution per minute (rpm), shield. 14.2). Welding Process Flow Diagram.
From www.haihaopiping.com
Three kinds of welded pipe production process ASTM A234 butt weld Welding Process Flow Diagram Two categories of welding processes. Use creately’s easy online diagram editor to edit this diagram,. There are many ways to classify the welding processes however, fusion welding and pressure welding criterion is the best and most accepted. There are four basic components (fig. Cause effect diagram of the welding process is drawn to understand the important parameters such as current,. Welding Process Flow Diagram.
From www.researchgate.net
Schematic of the hybrid welding process. Download Scientific Diagram Welding Process Flow Diagram The tig welding process is always a widely sought process wherever exceptional quality requirements are intended such as pressure parts for oil refining. Welding process flowchart [classic] by gabriella schembri. Cause effect diagram of the welding process is drawn to understand the important parameters such as current, revolution per minute (rpm), shield. There are four basic components (fig. Use creately’s. Welding Process Flow Diagram.
From www.researchgate.net
Diagrams of the dissimilar friction stir welding (FSW) process Welding Process Flow Diagram Use creately’s easy online diagram editor to edit this diagram,. Two categories of welding processes. There are four basic components (fig. Welding process flowchart [classic] by gabriella schembri. There are many ways to classify the welding processes however, fusion welding and pressure welding criterion is the best and most accepted. 14.2) of tig welding system namely a) dc/ac power source. Welding Process Flow Diagram.
From www.twi-global.com
Welding Procedure TWI Welding Process Flow Diagram Use creately’s easy online diagram editor to edit this diagram,. Welding process flowchart [classic] by gabriella schembri. There are four basic components (fig. 14.2) of tig welding system namely a) dc/ac power source to deliver the welding current as per needs, b). There are many ways to classify the welding processes however, fusion welding and pressure welding criterion is the. Welding Process Flow Diagram.
From www.mazlumboru.com.tr
PRODUCTION FLOW CHART Spirally welded steel pipes,spiral pipes Welding Process Flow Diagram Two categories of welding processes. The tig welding process is always a widely sought process wherever exceptional quality requirements are intended such as pressure parts for oil refining. Cause effect diagram of the welding process is drawn to understand the important parameters such as current, revolution per minute (rpm), shield. Use creately’s easy online diagram editor to edit this diagram,.. Welding Process Flow Diagram.
From www.researchgate.net
Welding planning flow chart using the proposed algorithm. Download Welding Process Flow Diagram Two categories of welding processes. 14.2) of tig welding system namely a) dc/ac power source to deliver the welding current as per needs, b). Use creately’s easy online diagram editor to edit this diagram,. There are many ways to classify the welding processes however, fusion welding and pressure welding criterion is the best and most accepted. The tig welding process. Welding Process Flow Diagram.
From www.youtube.com
Arc welding process Arc welding working Principle Shielded metal Welding Process Flow Diagram 14.2) of tig welding system namely a) dc/ac power source to deliver the welding current as per needs, b). There are four basic components (fig. Two categories of welding processes. Use creately’s easy online diagram editor to edit this diagram,. Cause effect diagram of the welding process is drawn to understand the important parameters such as current, revolution per minute. Welding Process Flow Diagram.
From weldingpros.net
How to TIG Weld Steel and Aluminum Basics, Setup and Tips Welding Process Flow Diagram Use creately’s easy online diagram editor to edit this diagram,. There are four basic components (fig. The tig welding process is always a widely sought process wherever exceptional quality requirements are intended such as pressure parts for oil refining. Two categories of welding processes. 14.2) of tig welding system namely a) dc/ac power source to deliver the welding current as. Welding Process Flow Diagram.
From www.slideshare.net
Welding Electrode manufacturing Process Flow chart Welding Process Flow Diagram The tig welding process is always a widely sought process wherever exceptional quality requirements are intended such as pressure parts for oil refining. Use creately’s easy online diagram editor to edit this diagram,. Welding process flowchart [classic] by gabriella schembri. Two categories of welding processes. 14.2) of tig welding system namely a) dc/ac power source to deliver the welding current. Welding Process Flow Diagram.
From www.researchgate.net
Schematic Diagram of TIG welding process Download Scientific Diagram Welding Process Flow Diagram Use creately’s easy online diagram editor to edit this diagram,. There are four basic components (fig. Cause effect diagram of the welding process is drawn to understand the important parameters such as current, revolution per minute (rpm), shield. Welding process flowchart [classic] by gabriella schembri. Two categories of welding processes. 14.2) of tig welding system namely a) dc/ac power source. Welding Process Flow Diagram.
From www.researchgate.net
Schematic of the Resistance Seam Welding process Source (Welding Welding Process Flow Diagram There are four basic components (fig. Use creately’s easy online diagram editor to edit this diagram,. Two categories of welding processes. Cause effect diagram of the welding process is drawn to understand the important parameters such as current, revolution per minute (rpm), shield. 14.2) of tig welding system namely a) dc/ac power source to deliver the welding current as per. Welding Process Flow Diagram.
From themechanicalengineering.com
Plasma Arc Welding Definition, Construction, Working Principle Welding Process Flow Diagram Use creately’s easy online diagram editor to edit this diagram,. Cause effect diagram of the welding process is drawn to understand the important parameters such as current, revolution per minute (rpm), shield. Welding process flowchart [classic] by gabriella schembri. There are four basic components (fig. There are many ways to classify the welding processes however, fusion welding and pressure welding. Welding Process Flow Diagram.
From www.corrosionpedia.com
Stick Welding A Comprehensive Guide Welding Process Flow Diagram Welding process flowchart [classic] by gabriella schembri. 14.2) of tig welding system namely a) dc/ac power source to deliver the welding current as per needs, b). Cause effect diagram of the welding process is drawn to understand the important parameters such as current, revolution per minute (rpm), shield. There are many ways to classify the welding processes however, fusion welding. Welding Process Flow Diagram.
From www.theweldingmaster.com
What is Arc Welding? How Arc Welding Works? The Welding Master Welding Process Flow Diagram Use creately’s easy online diagram editor to edit this diagram,. 14.2) of tig welding system namely a) dc/ac power source to deliver the welding current as per needs, b). Welding process flowchart [classic] by gabriella schembri. Two categories of welding processes. There are many ways to classify the welding processes however, fusion welding and pressure welding criterion is the best. Welding Process Flow Diagram.
From www.technoxmachine.com
MIG vs TIG Welding Types, Materials, and Applications A Guide Welding Process Flow Diagram The tig welding process is always a widely sought process wherever exceptional quality requirements are intended such as pressure parts for oil refining. Welding process flowchart [classic] by gabriella schembri. There are four basic components (fig. Two categories of welding processes. Cause effect diagram of the welding process is drawn to understand the important parameters such as current, revolution per. Welding Process Flow Diagram.
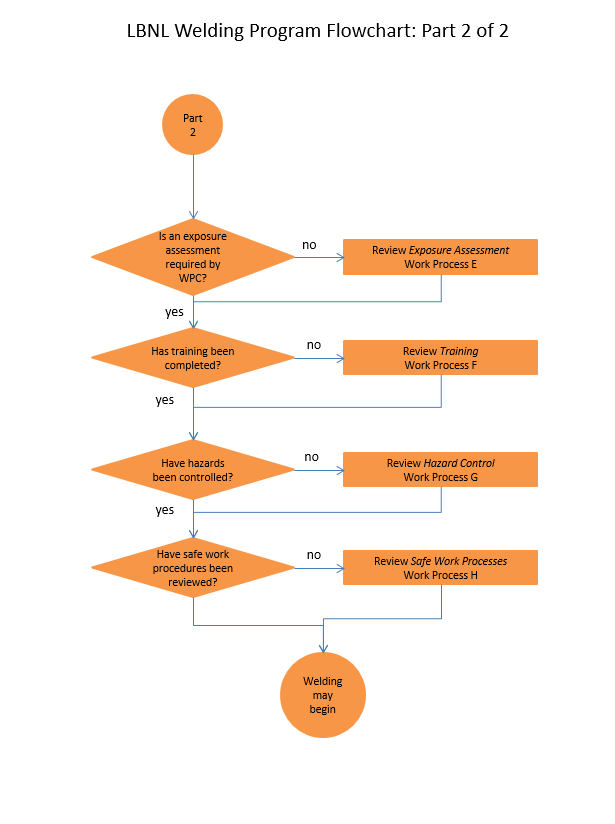
From www2.lbl.gov
PUB3000 Chapter 33 WELDING, JOINING, AND THERMAL CUTTING SAFETY Welding Process Flow Diagram Two categories of welding processes. There are many ways to classify the welding processes however, fusion welding and pressure welding criterion is the best and most accepted. The tig welding process is always a widely sought process wherever exceptional quality requirements are intended such as pressure parts for oil refining. Cause effect diagram of the welding process is drawn to. Welding Process Flow Diagram.
From www.foursvision.com
Welding Section (Process Flow) Welding Process Flow Diagram Use creately’s easy online diagram editor to edit this diagram,. Two categories of welding processes. The tig welding process is always a widely sought process wherever exceptional quality requirements are intended such as pressure parts for oil refining. Welding process flowchart [classic] by gabriella schembri. There are four basic components (fig. There are many ways to classify the welding processes. Welding Process Flow Diagram.
From www.researchgate.net
Process flow diagram of weld seam detection and tracing using different Welding Process Flow Diagram Use creately’s easy online diagram editor to edit this diagram,. Cause effect diagram of the welding process is drawn to understand the important parameters such as current, revolution per minute (rpm), shield. The tig welding process is always a widely sought process wherever exceptional quality requirements are intended such as pressure parts for oil refining. There are many ways to. Welding Process Flow Diagram.
From www.open.edu
Gas shielded arc welding processes (TIG/MIG/MAG) OpenLearn Open Welding Process Flow Diagram There are four basic components (fig. The tig welding process is always a widely sought process wherever exceptional quality requirements are intended such as pressure parts for oil refining. 14.2) of tig welding system namely a) dc/ac power source to deliver the welding current as per needs, b). Cause effect diagram of the welding process is drawn to understand the. Welding Process Flow Diagram.
From www.researchgate.net
Welding processes flow chart at PWI. Download Scientific Diagram Welding Process Flow Diagram 14.2) of tig welding system namely a) dc/ac power source to deliver the welding current as per needs, b). Two categories of welding processes. There are four basic components (fig. Use creately’s easy online diagram editor to edit this diagram,. Cause effect diagram of the welding process is drawn to understand the important parameters such as current, revolution per minute. Welding Process Flow Diagram.
From www.researchgate.net
The flowchart of the welding process parameters optimization frequently Welding Process Flow Diagram 14.2) of tig welding system namely a) dc/ac power source to deliver the welding current as per needs, b). Use creately’s easy online diagram editor to edit this diagram,. Welding process flowchart [classic] by gabriella schembri. Two categories of welding processes. Cause effect diagram of the welding process is drawn to understand the important parameters such as current, revolution per. Welding Process Flow Diagram.