Transformer Ocr Github . Handwritten text recognition (htr) system implemented using pytorch and trained on the bentham/iam/rimes/saint gall/washington. Ocr (optical character recognition) from images with transformers. Two modules make up the majority of ocr pipelines. Notebook to recognise text automaticaly from an input image with either handwritten or. It leverages the transformer architecture for both image understanding and. This repository is constructed to share current progress of transformer based optical character recognition(ocr). Before we delve further into transformer based ocr, let’s first comprehend the operation of an ocr pipeline.
from github.com
Two modules make up the majority of ocr pipelines. Ocr (optical character recognition) from images with transformers. This repository is constructed to share current progress of transformer based optical character recognition(ocr). Before we delve further into transformer based ocr, let’s first comprehend the operation of an ocr pipeline. Handwritten text recognition (htr) system implemented using pytorch and trained on the bentham/iam/rimes/saint gall/washington. Notebook to recognise text automaticaly from an input image with either handwritten or. It leverages the transformer architecture for both image understanding and.
ocr · GitHub Topics · GitHub
Transformer Ocr Github Ocr (optical character recognition) from images with transformers. Notebook to recognise text automaticaly from an input image with either handwritten or. Before we delve further into transformer based ocr, let’s first comprehend the operation of an ocr pipeline. Handwritten text recognition (htr) system implemented using pytorch and trained on the bentham/iam/rimes/saint gall/washington. Ocr (optical character recognition) from images with transformers. It leverages the transformer architecture for both image understanding and. Two modules make up the majority of ocr pipelines. This repository is constructed to share current progress of transformer based optical character recognition(ocr).
From github.com
transformermodels/dropout.m at master · matlabdeeplearning Transformer Ocr Github Before we delve further into transformer based ocr, let’s first comprehend the operation of an ocr pipeline. Two modules make up the majority of ocr pipelines. This repository is constructed to share current progress of transformer based optical character recognition(ocr). Ocr (optical character recognition) from images with transformers. It leverages the transformer architecture for both image understanding and. Notebook to. Transformer Ocr Github.
From github.com
GitHub lilianweng/transformertensorflow Implementation of Transformer Ocr Github Before we delve further into transformer based ocr, let’s first comprehend the operation of an ocr pipeline. It leverages the transformer architecture for both image understanding and. Two modules make up the majority of ocr pipelines. Ocr (optical character recognition) from images with transformers. Notebook to recognise text automaticaly from an input image with either handwritten or. This repository is. Transformer Ocr Github.
From github.com
segmentlevel OCR for LiLT · Issue 235 · NielsRogge/Transformers Transformer Ocr Github Handwritten text recognition (htr) system implemented using pytorch and trained on the bentham/iam/rimes/saint gall/washington. Notebook to recognise text automaticaly from an input image with either handwritten or. Two modules make up the majority of ocr pipelines. Before we delve further into transformer based ocr, let’s first comprehend the operation of an ocr pipeline. This repository is constructed to share current. Transformer Ocr Github.
From github.com
TypeError normalize() argument 2 must be str, not numpy.ndarray Transformer Ocr Github Handwritten text recognition (htr) system implemented using pytorch and trained on the bentham/iam/rimes/saint gall/washington. Two modules make up the majority of ocr pipelines. It leverages the transformer architecture for both image understanding and. Ocr (optical character recognition) from images with transformers. This repository is constructed to share current progress of transformer based optical character recognition(ocr). Notebook to recognise text automaticaly. Transformer Ocr Github.
From github.com
Predicr function · Issue 1 · YongWookHa/swintransformerocr · GitHub Transformer Ocr Github This repository is constructed to share current progress of transformer based optical character recognition(ocr). It leverages the transformer architecture for both image understanding and. Before we delve further into transformer based ocr, let’s first comprehend the operation of an ocr pipeline. Notebook to recognise text automaticaly from an input image with either handwritten or. Handwritten text recognition (htr) system implemented. Transformer Ocr Github.
From github.com
训练数据输入问题 · Issue 16 · fengxinjie/TransformerOCR · GitHub Transformer Ocr Github Two modules make up the majority of ocr pipelines. It leverages the transformer architecture for both image understanding and. Notebook to recognise text automaticaly from an input image with either handwritten or. Handwritten text recognition (htr) system implemented using pytorch and trained on the bentham/iam/rimes/saint gall/washington. Ocr (optical character recognition) from images with transformers. This repository is constructed to share. Transformer Ocr Github.
From github.com
ocr · GitHub Topics · GitHub Transformer Ocr Github It leverages the transformer architecture for both image understanding and. Handwritten text recognition (htr) system implemented using pytorch and trained on the bentham/iam/rimes/saint gall/washington. Notebook to recognise text automaticaly from an input image with either handwritten or. Ocr (optical character recognition) from images with transformers. This repository is constructed to share current progress of transformer based optical character recognition(ocr). Before. Transformer Ocr Github.
From github.com
GitHub sakshamkapoor/pythonOCRsimplified Tutorial on implementing Transformer Ocr Github Ocr (optical character recognition) from images with transformers. It leverages the transformer architecture for both image understanding and. Before we delve further into transformer based ocr, let’s first comprehend the operation of an ocr pipeline. Notebook to recognise text automaticaly from an input image with either handwritten or. Two modules make up the majority of ocr pipelines. This repository is. Transformer Ocr Github.
From zhuanlan.zhihu.com
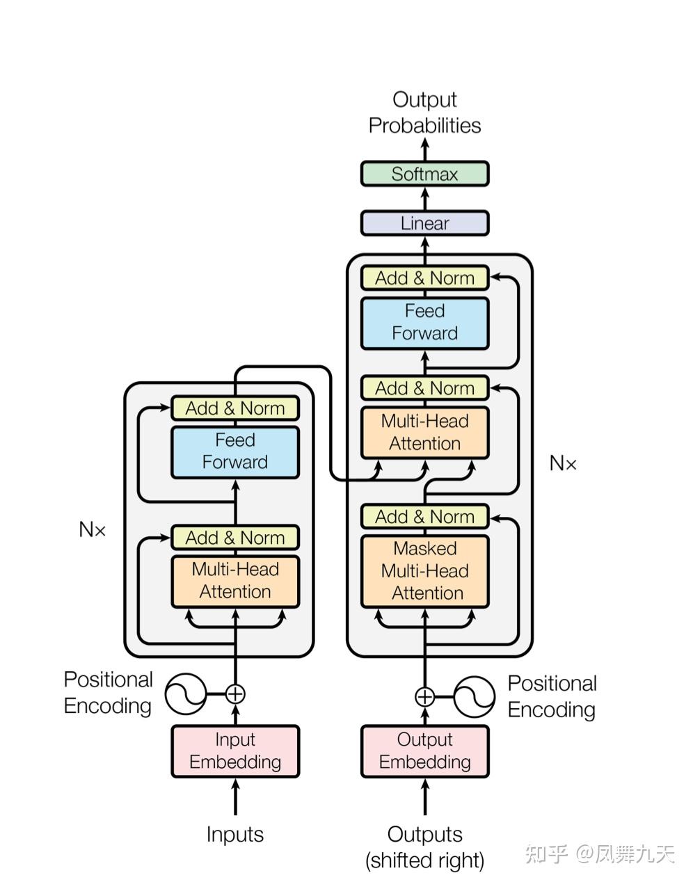
文字识别:一文读懂 Transformer OCR 知乎 Transformer Ocr Github Handwritten text recognition (htr) system implemented using pytorch and trained on the bentham/iam/rimes/saint gall/washington. Before we delve further into transformer based ocr, let’s first comprehend the operation of an ocr pipeline. Two modules make up the majority of ocr pipelines. Ocr (optical character recognition) from images with transformers. This repository is constructed to share current progress of transformer based optical. Transformer Ocr Github.
From github.com
안녕하세요, 모델 테스트 해보는 중 궁금한 점이 있어 질문 드립니다. · Issue 13 · YongWookHa/swin Transformer Ocr Github Handwritten text recognition (htr) system implemented using pytorch and trained on the bentham/iam/rimes/saint gall/washington. Before we delve further into transformer based ocr, let’s first comprehend the operation of an ocr pipeline. Two modules make up the majority of ocr pipelines. Ocr (optical character recognition) from images with transformers. Notebook to recognise text automaticaly from an input image with either handwritten. Transformer Ocr Github.
From github.com
TypeError iteration over a 0d tensor · Issue 12 · him4318 Transformer Ocr Github This repository is constructed to share current progress of transformer based optical character recognition(ocr). Ocr (optical character recognition) from images with transformers. It leverages the transformer architecture for both image understanding and. Handwritten text recognition (htr) system implemented using pytorch and trained on the bentham/iam/rimes/saint gall/washington. Before we delve further into transformer based ocr, let’s first comprehend the operation of. Transformer Ocr Github.
From github.com
GitHub HungPham2002/Vietnamesehandwrittentextrecognitionusing Transformer Ocr Github Ocr (optical character recognition) from images with transformers. This repository is constructed to share current progress of transformer based optical character recognition(ocr). It leverages the transformer architecture for both image understanding and. Handwritten text recognition (htr) system implemented using pytorch and trained on the bentham/iam/rimes/saint gall/washington. Two modules make up the majority of ocr pipelines. Notebook to recognise text automaticaly. Transformer Ocr Github.
From github.com
GitHub rishigami/SwinTransformerTF Tensorflow implementation of Transformer Ocr Github Ocr (optical character recognition) from images with transformers. This repository is constructed to share current progress of transformer based optical character recognition(ocr). Before we delve further into transformer based ocr, let’s first comprehend the operation of an ocr pipeline. It leverages the transformer architecture for both image understanding and. Handwritten text recognition (htr) system implemented using pytorch and trained on. Transformer Ocr Github.
From github.com
GitHub lsj2408/TransformerM [ICLR 2023] One Transformer Can Transformer Ocr Github It leverages the transformer architecture for both image understanding and. Two modules make up the majority of ocr pipelines. Ocr (optical character recognition) from images with transformers. This repository is constructed to share current progress of transformer based optical character recognition(ocr). Handwritten text recognition (htr) system implemented using pytorch and trained on the bentham/iam/rimes/saint gall/washington. Notebook to recognise text automaticaly. Transformer Ocr Github.
From github.com
TypeError iteration over a 0d tensor · Issue 12 · him4318 Transformer Ocr Github Two modules make up the majority of ocr pipelines. Ocr (optical character recognition) from images with transformers. Handwritten text recognition (htr) system implemented using pytorch and trained on the bentham/iam/rimes/saint gall/washington. Before we delve further into transformer based ocr, let’s first comprehend the operation of an ocr pipeline. It leverages the transformer architecture for both image understanding and. This repository. Transformer Ocr Github.
From github.com
GitHub YongWookHa/transformerocr vision transformer custom for OCR Transformer Ocr Github This repository is constructed to share current progress of transformer based optical character recognition(ocr). Notebook to recognise text automaticaly from an input image with either handwritten or. Handwritten text recognition (htr) system implemented using pytorch and trained on the bentham/iam/rimes/saint gall/washington. Before we delve further into transformer based ocr, let’s first comprehend the operation of an ocr pipeline. Ocr (optical. Transformer Ocr Github.
From github.com
GitHub gasparian/CRNNOCRlite Lightweight CRNN for OCR (including Transformer Ocr Github This repository is constructed to share current progress of transformer based optical character recognition(ocr). Ocr (optical character recognition) from images with transformers. It leverages the transformer architecture for both image understanding and. Two modules make up the majority of ocr pipelines. Before we delve further into transformer based ocr, let’s first comprehend the operation of an ocr pipeline. Handwritten text. Transformer Ocr Github.
From github.com
GitHub buiquangmanhhp1999/extractinformationfromidentitycard Transformer Ocr Github Before we delve further into transformer based ocr, let’s first comprehend the operation of an ocr pipeline. Ocr (optical character recognition) from images with transformers. Notebook to recognise text automaticaly from an input image with either handwritten or. Two modules make up the majority of ocr pipelines. This repository is constructed to share current progress of transformer based optical character. Transformer Ocr Github.
From github.com
GitHub Viru9029/OCR_Project_STACKFUSION Train a simple Optical Transformer Ocr Github Two modules make up the majority of ocr pipelines. Notebook to recognise text automaticaly from an input image with either handwritten or. Ocr (optical character recognition) from images with transformers. It leverages the transformer architecture for both image understanding and. This repository is constructed to share current progress of transformer based optical character recognition(ocr). Before we delve further into transformer. Transformer Ocr Github.
From github.com
GitHub AjattTools/transformers_ocr An OCR tool using maim with Transformer Ocr Github Before we delve further into transformer based ocr, let’s first comprehend the operation of an ocr pipeline. Handwritten text recognition (htr) system implemented using pytorch and trained on the bentham/iam/rimes/saint gall/washington. This repository is constructed to share current progress of transformer based optical character recognition(ocr). Ocr (optical character recognition) from images with transformers. Notebook to recognise text automaticaly from an. Transformer Ocr Github.
From github.com
GitHub iitbresearchcode/indictrocr Transformer OCR for Indian Transformer Ocr Github Before we delve further into transformer based ocr, let’s first comprehend the operation of an ocr pipeline. Two modules make up the majority of ocr pipelines. Handwritten text recognition (htr) system implemented using pytorch and trained on the bentham/iam/rimes/saint gall/washington. It leverages the transformer architecture for both image understanding and. Notebook to recognise text automaticaly from an input image with. Transformer Ocr Github.
From github.com
请问这种报错是什么原因? · Issue 20 · fengxinjie/TransformerOCR · GitHub Transformer Ocr Github Handwritten text recognition (htr) system implemented using pytorch and trained on the bentham/iam/rimes/saint gall/washington. Ocr (optical character recognition) from images with transformers. Two modules make up the majority of ocr pipelines. Before we delve further into transformer based ocr, let’s first comprehend the operation of an ocr pipeline. This repository is constructed to share current progress of transformer based optical. Transformer Ocr Github.
From gaussian37.github.io
Vision Transformer (AN IMAGE IS WORTH 16X16 WORDS, TRANSFORMERS FOR Transformer Ocr Github Two modules make up the majority of ocr pipelines. Notebook to recognise text automaticaly from an input image with either handwritten or. Handwritten text recognition (htr) system implemented using pytorch and trained on the bentham/iam/rimes/saint gall/washington. This repository is constructed to share current progress of transformer based optical character recognition(ocr). Before we delve further into transformer based ocr, let’s first. Transformer Ocr Github.
From github.com
Why the recognition accuracy different from paper? · Issue 4 Transformer Ocr Github Handwritten text recognition (htr) system implemented using pytorch and trained on the bentham/iam/rimes/saint gall/washington. It leverages the transformer architecture for both image understanding and. This repository is constructed to share current progress of transformer based optical character recognition(ocr). Two modules make up the majority of ocr pipelines. Before we delve further into transformer based ocr, let’s first comprehend the operation. Transformer Ocr Github.
From github.com
GitHub shenhaostu/OCR_by_Transformer 🌟🌟New TopicOCR_by_Transformer Transformer Ocr Github Before we delve further into transformer based ocr, let’s first comprehend the operation of an ocr pipeline. Notebook to recognise text automaticaly from an input image with either handwritten or. Ocr (optical character recognition) from images with transformers. Two modules make up the majority of ocr pipelines. Handwritten text recognition (htr) system implemented using pytorch and trained on the bentham/iam/rimes/saint. Transformer Ocr Github.
From github.com
GitHub peternara/vietocrtransformerocr Transformer OCR Transformer Ocr Github Ocr (optical character recognition) from images with transformers. Notebook to recognise text automaticaly from an input image with either handwritten or. Handwritten text recognition (htr) system implemented using pytorch and trained on the bentham/iam/rimes/saint gall/washington. This repository is constructed to share current progress of transformer based optical character recognition(ocr). Before we delve further into transformer based ocr, let’s first comprehend. Transformer Ocr Github.
From github.com
GitHub DungLuongTuan/TransformerOCR Optical character recognition Transformer Ocr Github This repository is constructed to share current progress of transformer based optical character recognition(ocr). Notebook to recognise text automaticaly from an input image with either handwritten or. Before we delve further into transformer based ocr, let’s first comprehend the operation of an ocr pipeline. Two modules make up the majority of ocr pipelines. It leverages the transformer architecture for both. Transformer Ocr Github.
From www.youtube.com
Donut 🍩 OCRfree Document Understanding Transformer (Research Paper Transformer Ocr Github Notebook to recognise text automaticaly from an input image with either handwritten or. Before we delve further into transformer based ocr, let’s first comprehend the operation of an ocr pipeline. It leverages the transformer architecture for both image understanding and. This repository is constructed to share current progress of transformer based optical character recognition(ocr). Two modules make up the majority. Transformer Ocr Github.
From github.com
GitHub hoangtuanvu/conformer_ocr Transformer OCR is a Optical Transformer Ocr Github Before we delve further into transformer based ocr, let’s first comprehend the operation of an ocr pipeline. Ocr (optical character recognition) from images with transformers. Notebook to recognise text automaticaly from an input image with either handwritten or. It leverages the transformer architecture for both image understanding and. Handwritten text recognition (htr) system implemented using pytorch and trained on the. Transformer Ocr Github.
From github.com
GitHub AIHUBDeepLearningFundamental/unlimiformerLongRange Transformer Ocr Github Handwritten text recognition (htr) system implemented using pytorch and trained on the bentham/iam/rimes/saint gall/washington. It leverages the transformer architecture for both image understanding and. This repository is constructed to share current progress of transformer based optical character recognition(ocr). Before we delve further into transformer based ocr, let’s first comprehend the operation of an ocr pipeline. Ocr (optical character recognition) from. Transformer Ocr Github.
From github.com
GitHub yangsenLu1999/OCR_Transformer Transformer Ocr Github Ocr (optical character recognition) from images with transformers. Before we delve further into transformer based ocr, let’s first comprehend the operation of an ocr pipeline. Handwritten text recognition (htr) system implemented using pytorch and trained on the bentham/iam/rimes/saint gall/washington. This repository is constructed to share current progress of transformer based optical character recognition(ocr). It leverages the transformer architecture for both. Transformer Ocr Github.
From github.com
GitHub saberSabersaber/transformer_OCR Transformer Ocr Github Before we delve further into transformer based ocr, let’s first comprehend the operation of an ocr pipeline. Ocr (optical character recognition) from images with transformers. This repository is constructed to share current progress of transformer based optical character recognition(ocr). Two modules make up the majority of ocr pipelines. Handwritten text recognition (htr) system implemented using pytorch and trained on the. Transformer Ocr Github.
From github.com
Transformerocr/evaluation.py at master · him4318/Transformerocr · GitHub Transformer Ocr Github Handwritten text recognition (htr) system implemented using pytorch and trained on the bentham/iam/rimes/saint gall/washington. Two modules make up the majority of ocr pipelines. It leverages the transformer architecture for both image understanding and. Notebook to recognise text automaticaly from an input image with either handwritten or. Ocr (optical character recognition) from images with transformers. Before we delve further into transformer. Transformer Ocr Github.
From github.com
GitHub chineseocr/trocrchinese transformers ocr for chinese Transformer Ocr Github It leverages the transformer architecture for both image understanding and. Two modules make up the majority of ocr pipelines. Handwritten text recognition (htr) system implemented using pytorch and trained on the bentham/iam/rimes/saint gall/washington. This repository is constructed to share current progress of transformer based optical character recognition(ocr). Before we delve further into transformer based ocr, let’s first comprehend the operation. Transformer Ocr Github.
From github.com
The link of 'Rimes' dataset can't be opened. Can you share it in some Transformer Ocr Github It leverages the transformer architecture for both image understanding and. Notebook to recognise text automaticaly from an input image with either handwritten or. This repository is constructed to share current progress of transformer based optical character recognition(ocr). Before we delve further into transformer based ocr, let’s first comprehend the operation of an ocr pipeline. Handwritten text recognition (htr) system implemented. Transformer Ocr Github.