Puppet Firewall Example . This guide helps you get started managing firewall rules with puppet. If puppet is managing the iptables. This type provides the capability to manage firewall rules within puppet via iptables. With a firewall, admins define a set of policies (also known as firewall rules) that consist of things like application ports (tcp/udp),. Puppetlabs' firewall introduces the resource firewall, which is used to manage and configure firewall rules from within the puppet dsl. Puppetlabs' firewall module introduces the firewall resource, which is used to manage and configure firewall rules from within the puppet. With a firewall, admins define firewall rules, which sets a policy for things like application ports (tcp/udp), network ports, ip addresses, and. The module manages firewalld itself. This module manages firewalld, the userland interface that replaces iptables and ships with rhel7+.
from github.com
With a firewall, admins define firewall rules, which sets a policy for things like application ports (tcp/udp), network ports, ip addresses, and. The module manages firewalld itself. This guide helps you get started managing firewall rules with puppet. This type provides the capability to manage firewall rules within puppet via iptables. If puppet is managing the iptables. Puppetlabs' firewall introduces the resource firewall, which is used to manage and configure firewall rules from within the puppet dsl. With a firewall, admins define a set of policies (also known as firewall rules) that consist of things like application ports (tcp/udp),. This module manages firewalld, the userland interface that replaces iptables and ships with rhel7+. Puppetlabs' firewall module introduces the firewall resource, which is used to manage and configure firewall rules from within the puppet.
GitHub webalexeu/puppetwindows_firewall Manage the windows firewall
Puppet Firewall Example With a firewall, admins define a set of policies (also known as firewall rules) that consist of things like application ports (tcp/udp),. Puppetlabs' firewall introduces the resource firewall, which is used to manage and configure firewall rules from within the puppet dsl. This guide helps you get started managing firewall rules with puppet. This module manages firewalld, the userland interface that replaces iptables and ships with rhel7+. The module manages firewalld itself. With a firewall, admins define a set of policies (also known as firewall rules) that consist of things like application ports (tcp/udp),. Puppetlabs' firewall module introduces the firewall resource, which is used to manage and configure firewall rules from within the puppet. With a firewall, admins define firewall rules, which sets a policy for things like application ports (tcp/udp), network ports, ip addresses, and. If puppet is managing the iptables. This type provides the capability to manage firewall rules within puppet via iptables.
From github.com
GitHub gildas/puppetfirewall Firewall management for Windows, Linux Puppet Firewall Example This guide helps you get started managing firewall rules with puppet. This type provides the capability to manage firewall rules within puppet via iptables. With a firewall, admins define firewall rules, which sets a policy for things like application ports (tcp/udp), network ports, ip addresses, and. This module manages firewalld, the userland interface that replaces iptables and ships with rhel7+.. Puppet Firewall Example.
From www.webtoolsoffers.com
Know About Different Type Of Firewalls 2024 & How They Work? Puppet Firewall Example This module manages firewalld, the userland interface that replaces iptables and ships with rhel7+. If puppet is managing the iptables. The module manages firewalld itself. Puppetlabs' firewall introduces the resource firewall, which is used to manage and configure firewall rules from within the puppet dsl. With a firewall, admins define a set of policies (also known as firewall rules) that. Puppet Firewall Example.
From www.compuquip.com
What is a Firewall? The Different Firewall Types & Architectures Puppet Firewall Example With a firewall, admins define firewall rules, which sets a policy for things like application ports (tcp/udp), network ports, ip addresses, and. Puppetlabs' firewall introduces the resource firewall, which is used to manage and configure firewall rules from within the puppet dsl. This module manages firewalld, the userland interface that replaces iptables and ships with rhel7+. With a firewall, admins. Puppet Firewall Example.
From soeksesbersama.blogspot.com
Setting Up iptables Firewall on Linux with Puppet & Hiera Puppet Firewall Example With a firewall, admins define firewall rules, which sets a policy for things like application ports (tcp/udp), network ports, ip addresses, and. This module manages firewalld, the userland interface that replaces iptables and ships with rhel7+. This guide helps you get started managing firewall rules with puppet. This type provides the capability to manage firewall rules within puppet via iptables.. Puppet Firewall Example.
From www.zenarmor.com
The Best Open Source Application Firewalls Puppet Firewall Example This module manages firewalld, the userland interface that replaces iptables and ships with rhel7+. If puppet is managing the iptables. Puppetlabs' firewall introduces the resource firewall, which is used to manage and configure firewall rules from within the puppet dsl. This type provides the capability to manage firewall rules within puppet via iptables. The module manages firewalld itself. With a. Puppet Firewall Example.
From www.slideserve.com
PPT Firewalls, Tunnels, and Network Intrusion Detection PowerPoint Puppet Firewall Example The module manages firewalld itself. With a firewall, admins define firewall rules, which sets a policy for things like application ports (tcp/udp), network ports, ip addresses, and. This type provides the capability to manage firewall rules within puppet via iptables. Puppetlabs' firewall introduces the resource firewall, which is used to manage and configure firewall rules from within the puppet dsl.. Puppet Firewall Example.
From cybersecurity.att.com
How do firewalls work? Firewall technology explained LevelBlue Puppet Firewall Example This guide helps you get started managing firewall rules with puppet. This type provides the capability to manage firewall rules within puppet via iptables. Puppetlabs' firewall module introduces the firewall resource, which is used to manage and configure firewall rules from within the puppet. This module manages firewalld, the userland interface that replaces iptables and ships with rhel7+. If puppet. Puppet Firewall Example.
From www.quanswer.com
Explain firewall with examples? Quanswer Puppet Firewall Example If puppet is managing the iptables. This module manages firewalld, the userland interface that replaces iptables and ships with rhel7+. With a firewall, admins define firewall rules, which sets a policy for things like application ports (tcp/udp), network ports, ip addresses, and. This guide helps you get started managing firewall rules with puppet. Puppetlabs' firewall introduces the resource firewall, which. Puppet Firewall Example.
From kodekloud.com
Puppet setup firewall rules task failed KodeKloud Engineer Puppet Firewall Example Puppetlabs' firewall introduces the resource firewall, which is used to manage and configure firewall rules from within the puppet dsl. This guide helps you get started managing firewall rules with puppet. The module manages firewalld itself. With a firewall, admins define a set of policies (also known as firewall rules) that consist of things like application ports (tcp/udp),. This module. Puppet Firewall Example.
From github.com
GitHub voxpupuli/puppetfirewalld Puppet module for managing firewalld Puppet Firewall Example Puppetlabs' firewall module introduces the firewall resource, which is used to manage and configure firewall rules from within the puppet. If puppet is managing the iptables. This type provides the capability to manage firewall rules within puppet via iptables. With a firewall, admins define a set of policies (also known as firewall rules) that consist of things like application ports. Puppet Firewall Example.
From dxoducuxe.blob.core.windows.net
Best Firewall Throughput at Leah Hanks blog Puppet Firewall Example Puppetlabs' firewall introduces the resource firewall, which is used to manage and configure firewall rules from within the puppet dsl. With a firewall, admins define firewall rules, which sets a policy for things like application ports (tcp/udp), network ports, ip addresses, and. This guide helps you get started managing firewall rules with puppet. This module manages firewalld, the userland interface. Puppet Firewall Example.
From kodekloud.com
Puppet setup firewall rules task failed KodeKloud Engineer Puppet Firewall Example This type provides the capability to manage firewall rules within puppet via iptables. This module manages firewalld, the userland interface that replaces iptables and ships with rhel7+. With a firewall, admins define firewall rules, which sets a policy for things like application ports (tcp/udp), network ports, ip addresses, and. With a firewall, admins define a set of policies (also known. Puppet Firewall Example.
From www.youtube.com
Unit 2 Lecture 3 Stateless Stateful Firewall YouTube Puppet Firewall Example The module manages firewalld itself. Puppetlabs' firewall introduces the resource firewall, which is used to manage and configure firewall rules from within the puppet dsl. This guide helps you get started managing firewall rules with puppet. This module manages firewalld, the userland interface that replaces iptables and ships with rhel7+. If puppet is managing the iptables. This type provides the. Puppet Firewall Example.
From www.stormit.cloud
What is a Application Firewall (WAF) and Why Use It? StormIT Puppet Firewall Example The module manages firewalld itself. Puppetlabs' firewall module introduces the firewall resource, which is used to manage and configure firewall rules from within the puppet. This type provides the capability to manage firewall rules within puppet via iptables. With a firewall, admins define a set of policies (also known as firewall rules) that consist of things like application ports (tcp/udp),.. Puppet Firewall Example.
From fwbuilder.sourceforge.net
Screenshots Firewall Builder Puppet Firewall Example This guide helps you get started managing firewall rules with puppet. If puppet is managing the iptables. Puppetlabs' firewall module introduces the firewall resource, which is used to manage and configure firewall rules from within the puppet. With a firewall, admins define firewall rules, which sets a policy for things like application ports (tcp/udp), network ports, ip addresses, and. Puppetlabs'. Puppet Firewall Example.
From www.youtube.com
Manage Firewall with Puppet YouTube Puppet Firewall Example Puppetlabs' firewall introduces the resource firewall, which is used to manage and configure firewall rules from within the puppet dsl. This module manages firewalld, the userland interface that replaces iptables and ships with rhel7+. Puppetlabs' firewall module introduces the firewall resource, which is used to manage and configure firewall rules from within the puppet. This guide helps you get started. Puppet Firewall Example.
From feedingtrends.com
The 5 Best Firewalls for Small Businesses Puppet Firewall Example The module manages firewalld itself. With a firewall, admins define a set of policies (also known as firewall rules) that consist of things like application ports (tcp/udp),. If puppet is managing the iptables. This type provides the capability to manage firewall rules within puppet via iptables. With a firewall, admins define firewall rules, which sets a policy for things like. Puppet Firewall Example.
From github.com
GitHub webalexeu/puppetwindows_firewall Manage the windows firewall Puppet Firewall Example The module manages firewalld itself. Puppetlabs' firewall module introduces the firewall resource, which is used to manage and configure firewall rules from within the puppet. With a firewall, admins define firewall rules, which sets a policy for things like application ports (tcp/udp), network ports, ip addresses, and. This type provides the capability to manage firewall rules within puppet via iptables.. Puppet Firewall Example.
From exorltuem.blob.core.windows.net
Puppet Example Code at Victor Santamaria blog Puppet Firewall Example With a firewall, admins define a set of policies (also known as firewall rules) that consist of things like application ports (tcp/udp),. This type provides the capability to manage firewall rules within puppet via iptables. If puppet is managing the iptables. This module manages firewalld, the userland interface that replaces iptables and ships with rhel7+. This guide helps you get. Puppet Firewall Example.
From www.scribd.com
Lab Puppet Firewall PDF Firewall Port Puppet Firewall Example With a firewall, admins define a set of policies (also known as firewall rules) that consist of things like application ports (tcp/udp),. This guide helps you get started managing firewall rules with puppet. This module manages firewalld, the userland interface that replaces iptables and ships with rhel7+. If puppet is managing the iptables. This type provides the capability to manage. Puppet Firewall Example.
From houseofit.ph
Understanding Firewalls A Beginner's Guide Puppet Firewall Example Puppetlabs' firewall introduces the resource firewall, which is used to manage and configure firewall rules from within the puppet dsl. If puppet is managing the iptables. This guide helps you get started managing firewall rules with puppet. The module manages firewalld itself. This type provides the capability to manage firewall rules within puppet via iptables. Puppetlabs' firewall module introduces the. Puppet Firewall Example.
From github.com
puppetlabsfirewall 5.0.0 is not compatible with stdlib 9.0.0 · Issue Puppet Firewall Example This type provides the capability to manage firewall rules within puppet via iptables. If puppet is managing the iptables. With a firewall, admins define a set of policies (also known as firewall rules) that consist of things like application ports (tcp/udp),. The module manages firewalld itself. Puppetlabs' firewall module introduces the firewall resource, which is used to manage and configure. Puppet Firewall Example.
From www.youtube.com
Puppet. Firewall module syntax YouTube Puppet Firewall Example The module manages firewalld itself. Puppetlabs' firewall introduces the resource firewall, which is used to manage and configure firewall rules from within the puppet dsl. This type provides the capability to manage firewall rules within puppet via iptables. This guide helps you get started managing firewall rules with puppet. This module manages firewalld, the userland interface that replaces iptables and. Puppet Firewall Example.
From github.com
GitHub wahmaster/puppetfirewall Puppet Firewall Module Puppet Firewall Example If puppet is managing the iptables. This guide helps you get started managing firewall rules with puppet. This module manages firewalld, the userland interface that replaces iptables and ships with rhel7+. With a firewall, admins define a set of policies (also known as firewall rules) that consist of things like application ports (tcp/udp),. Puppetlabs' firewall introduces the resource firewall, which. Puppet Firewall Example.
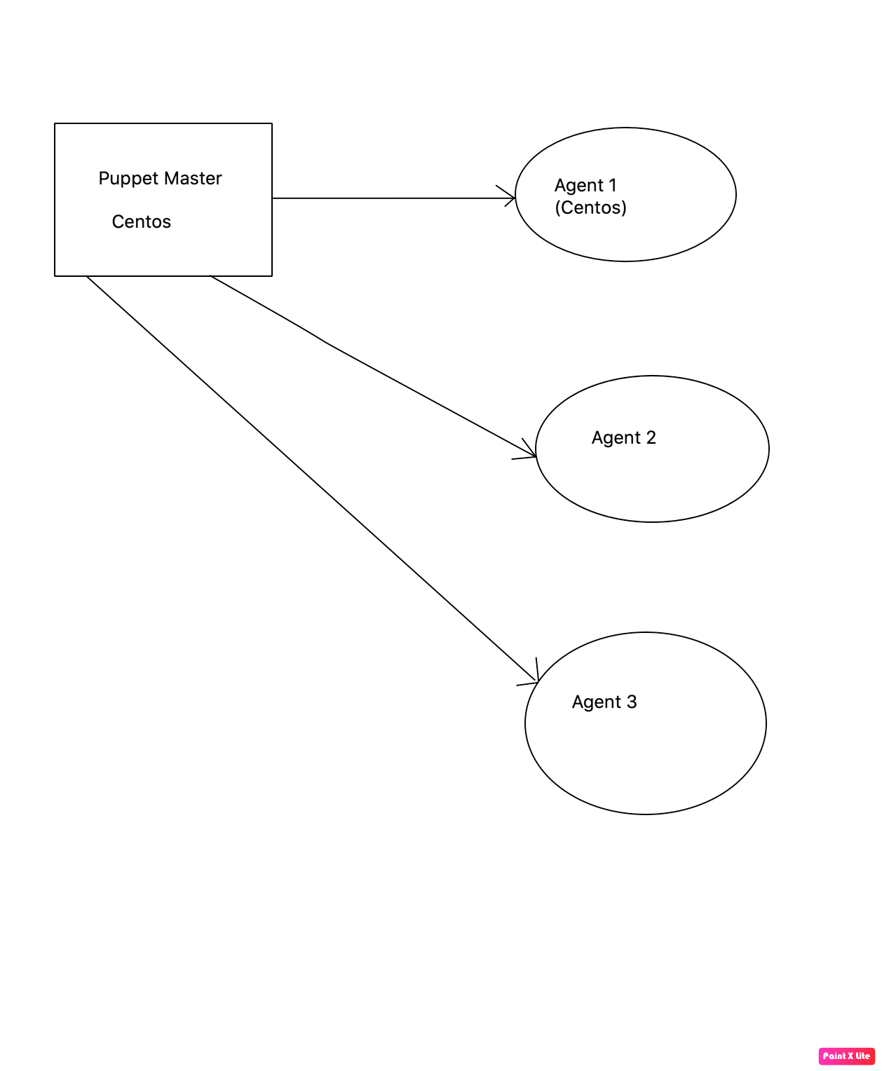
From stackoverflow.com
centos7 How to apply the different firewall rules on multiple agents Puppet Firewall Example This type provides the capability to manage firewall rules within puppet via iptables. Puppetlabs' firewall introduces the resource firewall, which is used to manage and configure firewall rules from within the puppet dsl. This module manages firewalld, the userland interface that replaces iptables and ships with rhel7+. The module manages firewalld itself. If puppet is managing the iptables. This guide. Puppet Firewall Example.
From kodekloud.com
Puppet setup firewall rules task failed 34 by salilpune1 KodeKloud Puppet Firewall Example With a firewall, admins define a set of policies (also known as firewall rules) that consist of things like application ports (tcp/udp),. Puppetlabs' firewall introduces the resource firewall, which is used to manage and configure firewall rules from within the puppet dsl. This type provides the capability to manage firewall rules within puppet via iptables. Puppetlabs' firewall module introduces the. Puppet Firewall Example.
From www.youtube.com
How to Manage Windows Firewall with Puppet YouTube Puppet Firewall Example The module manages firewalld itself. With a firewall, admins define firewall rules, which sets a policy for things like application ports (tcp/udp), network ports, ip addresses, and. This type provides the capability to manage firewall rules within puppet via iptables. This module manages firewalld, the userland interface that replaces iptables and ships with rhel7+. Puppetlabs' firewall introduces the resource firewall,. Puppet Firewall Example.
From www.slideserve.com
PPT Implementing a Distributed Firewall PowerPoint Presentation ID Puppet Firewall Example This module manages firewalld, the userland interface that replaces iptables and ships with rhel7+. If puppet is managing the iptables. With a firewall, admins define a set of policies (also known as firewall rules) that consist of things like application ports (tcp/udp),. Puppetlabs' firewall introduces the resource firewall, which is used to manage and configure firewall rules from within the. Puppet Firewall Example.
From www.puppet.com
System configuration Puppet Firewall Example Puppetlabs' firewall introduces the resource firewall, which is used to manage and configure firewall rules from within the puppet dsl. Puppetlabs' firewall module introduces the firewall resource, which is used to manage and configure firewall rules from within the puppet. This module manages firewalld, the userland interface that replaces iptables and ships with rhel7+. This type provides the capability to. Puppet Firewall Example.
From github.com
Proposal Archive this module · Issue 346 · voxpupuli/puppetfirewalld Puppet Firewall Example With a firewall, admins define firewall rules, which sets a policy for things like application ports (tcp/udp), network ports, ip addresses, and. Puppetlabs' firewall introduces the resource firewall, which is used to manage and configure firewall rules from within the puppet dsl. This type provides the capability to manage firewall rules within puppet via iptables. With a firewall, admins define. Puppet Firewall Example.
From kodekloud.com
Puppet Setup Firewall Rules KodeKloud Engineer KodeKloud DevOps Puppet Firewall Example This module manages firewalld, the userland interface that replaces iptables and ships with rhel7+. Puppetlabs' firewall introduces the resource firewall, which is used to manage and configure firewall rules from within the puppet dsl. This type provides the capability to manage firewall rules within puppet via iptables. The module manages firewalld itself. This guide helps you get started managing firewall. Puppet Firewall Example.
From www.puppet.com
System configuration Puppet Firewall Example This guide helps you get started managing firewall rules with puppet. This type provides the capability to manage firewall rules within puppet via iptables. If puppet is managing the iptables. The module manages firewalld itself. With a firewall, admins define a set of policies (also known as firewall rules) that consist of things like application ports (tcp/udp),. With a firewall,. Puppet Firewall Example.
From www.zenarmor.com
How to Test a Firewall? Puppet Firewall Example With a firewall, admins define firewall rules, which sets a policy for things like application ports (tcp/udp), network ports, ip addresses, and. If puppet is managing the iptables. This module manages firewalld, the userland interface that replaces iptables and ships with rhel7+. Puppetlabs' firewall introduces the resource firewall, which is used to manage and configure firewall rules from within the. Puppet Firewall Example.
From kodekloud.com
Puppet setup firewall rules task failed KodeKloud Engineer Puppet Firewall Example If puppet is managing the iptables. Puppetlabs' firewall module introduces the firewall resource, which is used to manage and configure firewall rules from within the puppet. With a firewall, admins define a set of policies (also known as firewall rules) that consist of things like application ports (tcp/udp),. The module manages firewalld itself. Puppetlabs' firewall introduces the resource firewall, which. Puppet Firewall Example.
From kodekloud.com
Puppet setup firewall rules task failed KodeKloud Engineer Puppet Firewall Example This type provides the capability to manage firewall rules within puppet via iptables. Puppetlabs' firewall introduces the resource firewall, which is used to manage and configure firewall rules from within the puppet dsl. This module manages firewalld, the userland interface that replaces iptables and ships with rhel7+. This guide helps you get started managing firewall rules with puppet. The module. Puppet Firewall Example.