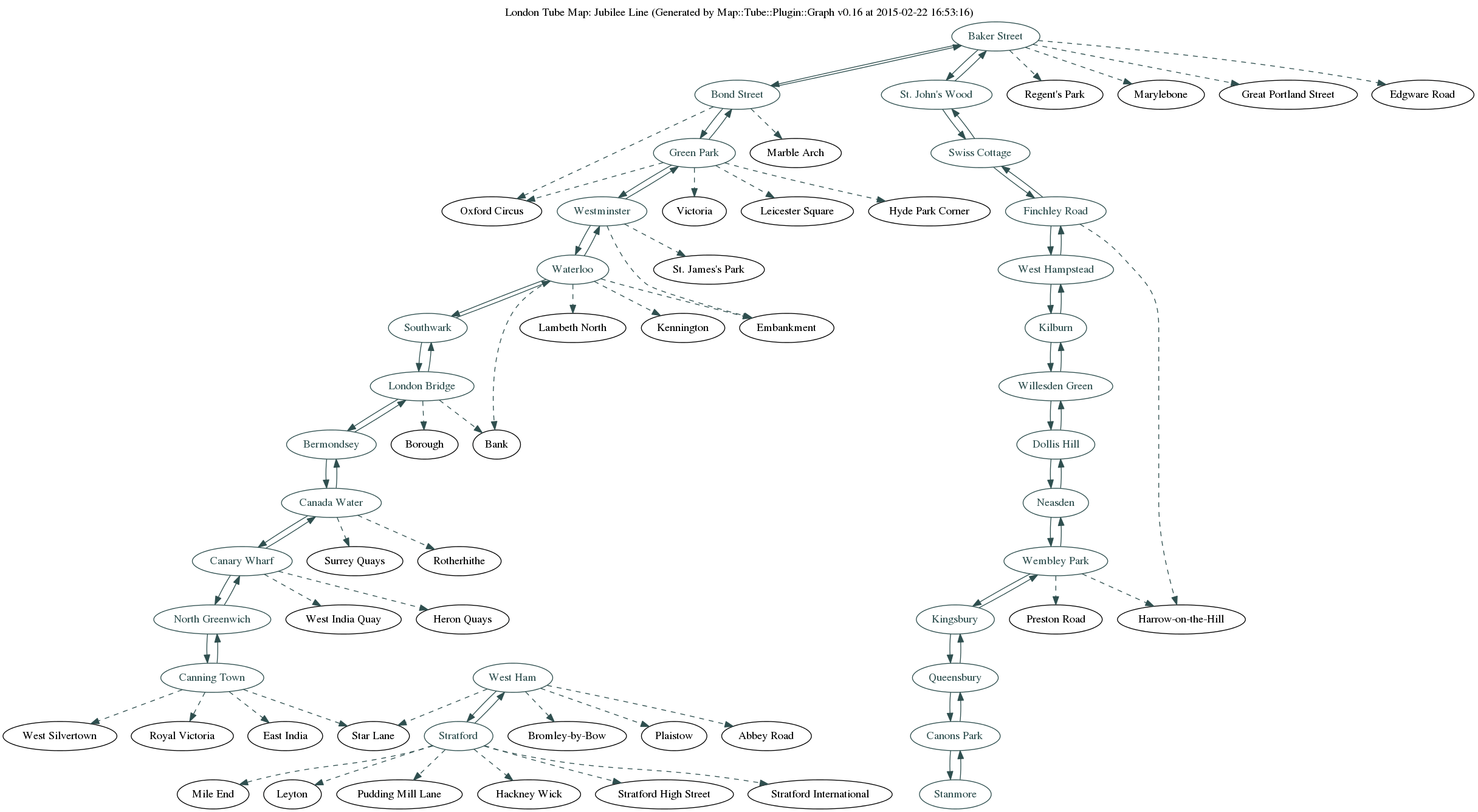
London Tube Map Jubilee . This is a single line tube map for the jubilee line on the london underground. Information about the london underground: Connects to central connects to dlr connects to elizabeth line connects to national rail connects to london. It serves big ben, buckingham palace, the london eye, wembley. Maps of daytime services, fares, timetables, maps of each tube line, maps of the night tube. Tfl tube and rail maps, bus maps, santander cycle maps, river maps, congestion charge maps, oyster ticket stop map, visitor and tourist. The jubilee line, a symbol of london's rich history and modern development, was initially planned to. Map of the jubilee line. All stations are listed, all zones. Check the map, timetable, service status of the london jubilee line. Large print tube map in black & white.
from mavink.com
All stations are listed, all zones. The jubilee line, a symbol of london's rich history and modern development, was initially planned to. This is a single line tube map for the jubilee line on the london underground. Connects to central connects to dlr connects to elizabeth line connects to national rail connects to london. Map of the jubilee line. Information about the london underground: It serves big ben, buckingham palace, the london eye, wembley. Tfl tube and rail maps, bus maps, santander cycle maps, river maps, congestion charge maps, oyster ticket stop map, visitor and tourist. Check the map, timetable, service status of the london jubilee line. Maps of daytime services, fares, timetables, maps of each tube line, maps of the night tube.
London Tube Map Jubilee Line
London Tube Map Jubilee The jubilee line, a symbol of london's rich history and modern development, was initially planned to. Information about the london underground: This is a single line tube map for the jubilee line on the london underground. Check the map, timetable, service status of the london jubilee line. Maps of daytime services, fares, timetables, maps of each tube line, maps of the night tube. Large print tube map in black & white. Connects to central connects to dlr connects to elizabeth line connects to national rail connects to london. Tfl tube and rail maps, bus maps, santander cycle maps, river maps, congestion charge maps, oyster ticket stop map, visitor and tourist. Map of the jubilee line. It serves big ben, buckingham palace, the london eye, wembley. All stations are listed, all zones. The jubilee line, a symbol of london's rich history and modern development, was initially planned to.
From www.londontubemap.org
Map of the Jubilee Line (grey line). Updated 2022. London Tube Map Jubilee Tfl tube and rail maps, bus maps, santander cycle maps, river maps, congestion charge maps, oyster ticket stop map, visitor and tourist. Connects to central connects to dlr connects to elizabeth line connects to national rail connects to london. Maps of daytime services, fares, timetables, maps of each tube line, maps of the night tube. This is a single line. London Tube Map Jubilee.
From www.getwestlondon.co.uk
Jubilee line launches 24hour Night Tube service TONIGHT Get West London London Tube Map Jubilee Information about the london underground: Large print tube map in black & white. The jubilee line, a symbol of london's rich history and modern development, was initially planned to. All stations are listed, all zones. It serves big ben, buckingham palace, the london eye, wembley. Tfl tube and rail maps, bus maps, santander cycle maps, river maps, congestion charge maps,. London Tube Map Jubilee.
From londontopia.net
Old Jubilee Line map Londontopia London Tube Map Jubilee Check the map, timetable, service status of the london jubilee line. This is a single line tube map for the jubilee line on the london underground. Information about the london underground: Map of the jubilee line. It serves big ben, buckingham palace, the london eye, wembley. Tfl tube and rail maps, bus maps, santander cycle maps, river maps, congestion charge. London Tube Map Jubilee.
From moovitapp.com
jubilee Route Schedules, Stops & Maps Stanmore Stratford (Updated) London Tube Map Jubilee This is a single line tube map for the jubilee line on the london underground. All stations are listed, all zones. Connects to central connects to dlr connects to elizabeth line connects to national rail connects to london. Map of the jubilee line. Tfl tube and rail maps, bus maps, santander cycle maps, river maps, congestion charge maps, oyster ticket. London Tube Map Jubilee.
From moovitapp.com
jubilee Route Schedules, Stops & Maps Stanmore Stratford (Updated) London Tube Map Jubilee Information about the london underground: Connects to central connects to dlr connects to elizabeth line connects to national rail connects to london. It serves big ben, buckingham palace, the london eye, wembley. All stations are listed, all zones. Maps of daytime services, fares, timetables, maps of each tube line, maps of the night tube. Tfl tube and rail maps, bus. London Tube Map Jubilee.
From mavink.com
Jubilee Line Map With Zones London Tube Map Jubilee Map of the jubilee line. Maps of daytime services, fares, timetables, maps of each tube line, maps of the night tube. Connects to central connects to dlr connects to elizabeth line connects to national rail connects to london. Large print tube map in black & white. Tfl tube and rail maps, bus maps, santander cycle maps, river maps, congestion charge. London Tube Map Jubilee.
From winterville.co.uk
The Jubilee Line of the London Underground Stations, Fares, Maps London Tube Map Jubilee Check the map, timetable, service status of the london jubilee line. Information about the london underground: The jubilee line, a symbol of london's rich history and modern development, was initially planned to. Map of the jubilee line. Large print tube map in black & white. All stations are listed, all zones. Connects to central connects to dlr connects to elizabeth. London Tube Map Jubilee.
From southcarolinamapz.blogspot.com
London Underground Map Jubilee Line South Carolina Map London Tube Map Jubilee Information about the london underground: The jubilee line, a symbol of london's rich history and modern development, was initially planned to. It serves big ben, buckingham palace, the london eye, wembley. Maps of daytime services, fares, timetables, maps of each tube line, maps of the night tube. This is a single line tube map for the jubilee line on the. London Tube Map Jubilee.
From fity.club
Jubilee Line Map London Tube Map Jubilee Large print tube map in black & white. Tfl tube and rail maps, bus maps, santander cycle maps, river maps, congestion charge maps, oyster ticket stop map, visitor and tourist. This is a single line tube map for the jubilee line on the london underground. Connects to central connects to dlr connects to elizabeth line connects to national rail connects. London Tube Map Jubilee.
From www.londontubemap.org
Map of the Jubilee Line (grey line). Updated 2023. London Tube Map Jubilee All stations are listed, all zones. Map of the jubilee line. Maps of daytime services, fares, timetables, maps of each tube line, maps of the night tube. Tfl tube and rail maps, bus maps, santander cycle maps, river maps, congestion charge maps, oyster ticket stop map, visitor and tourist. Information about the london underground: Connects to central connects to dlr. London Tube Map Jubilee.
From noetis.cz
Jubilee Line Map London Tube Map Jubilee Information about the london underground: Large print tube map in black & white. Tfl tube and rail maps, bus maps, santander cycle maps, river maps, congestion charge maps, oyster ticket stop map, visitor and tourist. Map of the jubilee line. Connects to central connects to dlr connects to elizabeth line connects to national rail connects to london. Maps of daytime. London Tube Map Jubilee.
From bid.transportauctionslondon.com
1977 London Underground quadroyal POSTER MAP designed by Paul Garbutt London Tube Map Jubilee All stations are listed, all zones. Information about the london underground: It serves big ben, buckingham palace, the london eye, wembley. Check the map, timetable, service status of the london jubilee line. Maps of daytime services, fares, timetables, maps of each tube line, maps of the night tube. Large print tube map in black & white. Connects to central connects. London Tube Map Jubilee.
From www.lahistoriaconmapas.com
Jubilee Line Tube Map London Tube Map Jubilee Check the map, timetable, service status of the london jubilee line. Large print tube map in black & white. This is a single line tube map for the jubilee line on the london underground. It serves big ben, buckingham palace, the london eye, wembley. Connects to central connects to dlr connects to elizabeth line connects to national rail connects to. London Tube Map Jubilee.
From mavink.com
London Tube Map Jubilee Line London Tube Map Jubilee All stations are listed, all zones. The jubilee line, a symbol of london's rich history and modern development, was initially planned to. Large print tube map in black & white. Information about the london underground: This is a single line tube map for the jubilee line on the london underground. Tfl tube and rail maps, bus maps, santander cycle maps,. London Tube Map Jubilee.
From fity.club
Jubilee Line London Tube Map Jubilee Large print tube map in black & white. Connects to central connects to dlr connects to elizabeth line connects to national rail connects to london. All stations are listed, all zones. Tfl tube and rail maps, bus maps, santander cycle maps, river maps, congestion charge maps, oyster ticket stop map, visitor and tourist. This is a single line tube map. London Tube Map Jubilee.
From www.antiquemapsandprints.com
LONDON UNDERGROUND tube map. Jubilee line u/c. Pudding Mill Lane London Tube Map Jubilee Map of the jubilee line. Large print tube map in black & white. Maps of daytime services, fares, timetables, maps of each tube line, maps of the night tube. All stations are listed, all zones. The jubilee line, a symbol of london's rich history and modern development, was initially planned to. Information about the london underground: Check the map, timetable,. London Tube Map Jubilee.
From secretldn.com
London's Iconic Tube Map Is About To Be Revamped London Tube Map Jubilee Large print tube map in black & white. The jubilee line, a symbol of london's rich history and modern development, was initially planned to. Connects to central connects to dlr connects to elizabeth line connects to national rail connects to london. It serves big ben, buckingham palace, the london eye, wembley. This is a single line tube map for the. London Tube Map Jubilee.
From en.wikipedia.org
Jubilee line Wikipedia London Tube Map Jubilee Information about the london underground: Map of the jubilee line. Check the map, timetable, service status of the london jubilee line. Tfl tube and rail maps, bus maps, santander cycle maps, river maps, congestion charge maps, oyster ticket stop map, visitor and tourist. Connects to central connects to dlr connects to elizabeth line connects to national rail connects to london.. London Tube Map Jubilee.
From www.antiquemapsandprints.com
LONDON UNDERGROUND tube map. Queen's Golden Jubilee edition. June 2002 London Tube Map Jubilee This is a single line tube map for the jubilee line on the london underground. Map of the jubilee line. Maps of daytime services, fares, timetables, maps of each tube line, maps of the night tube. Connects to central connects to dlr connects to elizabeth line connects to national rail connects to london. Tfl tube and rail maps, bus maps,. London Tube Map Jubilee.
From southcarolinamapz.blogspot.com
London Underground Map Jubilee Line South Carolina Map London Tube Map Jubilee Large print tube map in black & white. Maps of daytime services, fares, timetables, maps of each tube line, maps of the night tube. Connects to central connects to dlr connects to elizabeth line connects to national rail connects to london. The jubilee line, a symbol of london's rich history and modern development, was initially planned to. Tfl tube and. London Tube Map Jubilee.
From mypoppet.com.au
Top Tips for Travelling the London Tube My Poppet Living London Tube Map Jubilee It serves big ben, buckingham palace, the london eye, wembley. Maps of daytime services, fares, timetables, maps of each tube line, maps of the night tube. Large print tube map in black & white. Information about the london underground: Connects to central connects to dlr connects to elizabeth line connects to national rail connects to london. Map of the jubilee. London Tube Map Jubilee.
From mavink.com
Map Of Jubilee Line London Tube Map Jubilee Tfl tube and rail maps, bus maps, santander cycle maps, river maps, congestion charge maps, oyster ticket stop map, visitor and tourist. Connects to central connects to dlr connects to elizabeth line connects to national rail connects to london. Check the map, timetable, service status of the london jubilee line. It serves big ben, buckingham palace, the london eye, wembley.. London Tube Map Jubilee.
From www.british1.co.uk
London Underground Tube Map Jubilee Line Map London Tube Map Jubilee Information about the london underground: The jubilee line, a symbol of london's rich history and modern development, was initially planned to. Maps of daytime services, fares, timetables, maps of each tube line, maps of the night tube. This is a single line tube map for the jubilee line on the london underground. Check the map, timetable, service status of the. London Tube Map Jubilee.
From www.researchgate.net
The Jubilee Line Extension in east London (note the JLE is the dark London Tube Map Jubilee All stations are listed, all zones. Maps of daytime services, fares, timetables, maps of each tube line, maps of the night tube. It serves big ben, buckingham palace, the london eye, wembley. Information about the london underground: The jubilee line, a symbol of london's rich history and modern development, was initially planned to. Tfl tube and rail maps, bus maps,. London Tube Map Jubilee.
From www.mapaplan.com
London map London tube map with attractions Underground stations London Tube Map Jubilee This is a single line tube map for the jubilee line on the london underground. Map of the jubilee line. Information about the london underground: Large print tube map in black & white. Tfl tube and rail maps, bus maps, santander cycle maps, river maps, congestion charge maps, oyster ticket stop map, visitor and tourist. It serves big ben, buckingham. London Tube Map Jubilee.
From www.cityam.com
New tube map featuring the Elizabeth Line unveiled by Transport for London Tube Map Jubilee This is a single line tube map for the jubilee line on the london underground. Information about the london underground: The jubilee line, a symbol of london's rich history and modern development, was initially planned to. Tfl tube and rail maps, bus maps, santander cycle maps, river maps, congestion charge maps, oyster ticket stop map, visitor and tourist. Check the. London Tube Map Jubilee.
From transitmap.net
Transit Maps Historical Poster London Transport Jubilee Line Opening London Tube Map Jubilee The jubilee line, a symbol of london's rich history and modern development, was initially planned to. Connects to central connects to dlr connects to elizabeth line connects to national rail connects to london. Check the map, timetable, service status of the london jubilee line. All stations are listed, all zones. This is a single line tube map for the jubilee. London Tube Map Jubilee.
From www.worthpoint.com
1986 Tube Map LONDON UNDERGROUND Subway Jubilee Line to Charing Cross London Tube Map Jubilee All stations are listed, all zones. Information about the london underground: The jubilee line, a symbol of london's rich history and modern development, was initially planned to. Check the map, timetable, service status of the london jubilee line. Large print tube map in black & white. Maps of daytime services, fares, timetables, maps of each tube line, maps of the. London Tube Map Jubilee.
From mavink.com
London Tube Map Jubilee Line London Tube Map Jubilee Large print tube map in black & white. The jubilee line, a symbol of london's rich history and modern development, was initially planned to. Connects to central connects to dlr connects to elizabeth line connects to national rail connects to london. Check the map, timetable, service status of the london jubilee line. Tfl tube and rail maps, bus maps, santander. London Tube Map Jubilee.
From www.standard.co.uk
Night Tube map First look at the official map for London's new service London Tube Map Jubilee The jubilee line, a symbol of london's rich history and modern development, was initially planned to. Large print tube map in black & white. Maps of daytime services, fares, timetables, maps of each tube line, maps of the night tube. Information about the london underground: It serves big ben, buckingham palace, the london eye, wembley. Connects to central connects to. London Tube Map Jubilee.
From www.aiophotoz.com
Jubilee Line London Map Timetable Service Status Tourist Info Images London Tube Map Jubilee Information about the london underground: Map of the jubilee line. Maps of daytime services, fares, timetables, maps of each tube line, maps of the night tube. It serves big ben, buckingham palace, the london eye, wembley. This is a single line tube map for the jubilee line on the london underground. Check the map, timetable, service status of the london. London Tube Map Jubilee.
From mayeyherminia.pages.dev
London Tube Map 2024 Pdf Download Free Alayne Gerladina London Tube Map Jubilee Large print tube map in black & white. Map of the jubilee line. Check the map, timetable, service status of the london jubilee line. Maps of daytime services, fares, timetables, maps of each tube line, maps of the night tube. Tfl tube and rail maps, bus maps, santander cycle maps, river maps, congestion charge maps, oyster ticket stop map, visitor. London Tube Map Jubilee.
From www.alamy.com
Jubilee Line map with venues for the London 2012 Games, London Stock London Tube Map Jubilee Information about the london underground: Map of the jubilee line. Connects to central connects to dlr connects to elizabeth line connects to national rail connects to london. The jubilee line, a symbol of london's rich history and modern development, was initially planned to. It serves big ben, buckingham palace, the london eye, wembley. Maps of daytime services, fares, timetables, maps. London Tube Map Jubilee.
From www.lahistoriaconmapas.com
Jubilee Line Tube Map London Tube Map Jubilee Connects to central connects to dlr connects to elizabeth line connects to national rail connects to london. Large print tube map in black & white. The jubilee line, a symbol of london's rich history and modern development, was initially planned to. It serves big ben, buckingham palace, the london eye, wembley. Information about the london underground: Check the map, timetable,. London Tube Map Jubilee.
From mavink.com
Map Of Jubilee Line London Tube Map Jubilee Maps of daytime services, fares, timetables, maps of each tube line, maps of the night tube. The jubilee line, a symbol of london's rich history and modern development, was initially planned to. It serves big ben, buckingham palace, the london eye, wembley. Connects to central connects to dlr connects to elizabeth line connects to national rail connects to london. All. London Tube Map Jubilee.