Blu Ray Player Repair Service Near Me . find out how to contact sony authorized service centers for your product repairs, warranty information, service charges and. find the location of sony service and repair centers in india for your product. if you are looking to hire an experienced blu ray player repair service dealer near you, then consider counting on haarway’s. service provider of led tv repairing services, led tv repairing & audio system repair & services offered by anjaalis a to. Check your service and repair job status, faqs,.
from masterelectronicsrepair.blogspot.com
find out how to contact sony authorized service centers for your product repairs, warranty information, service charges and. service provider of led tv repairing services, led tv repairing & audio system repair & services offered by anjaalis a to. Check your service and repair job status, faqs,. find the location of sony service and repair centers in india for your product. if you are looking to hire an experienced blu ray player repair service dealer near you, then consider counting on haarway’s.
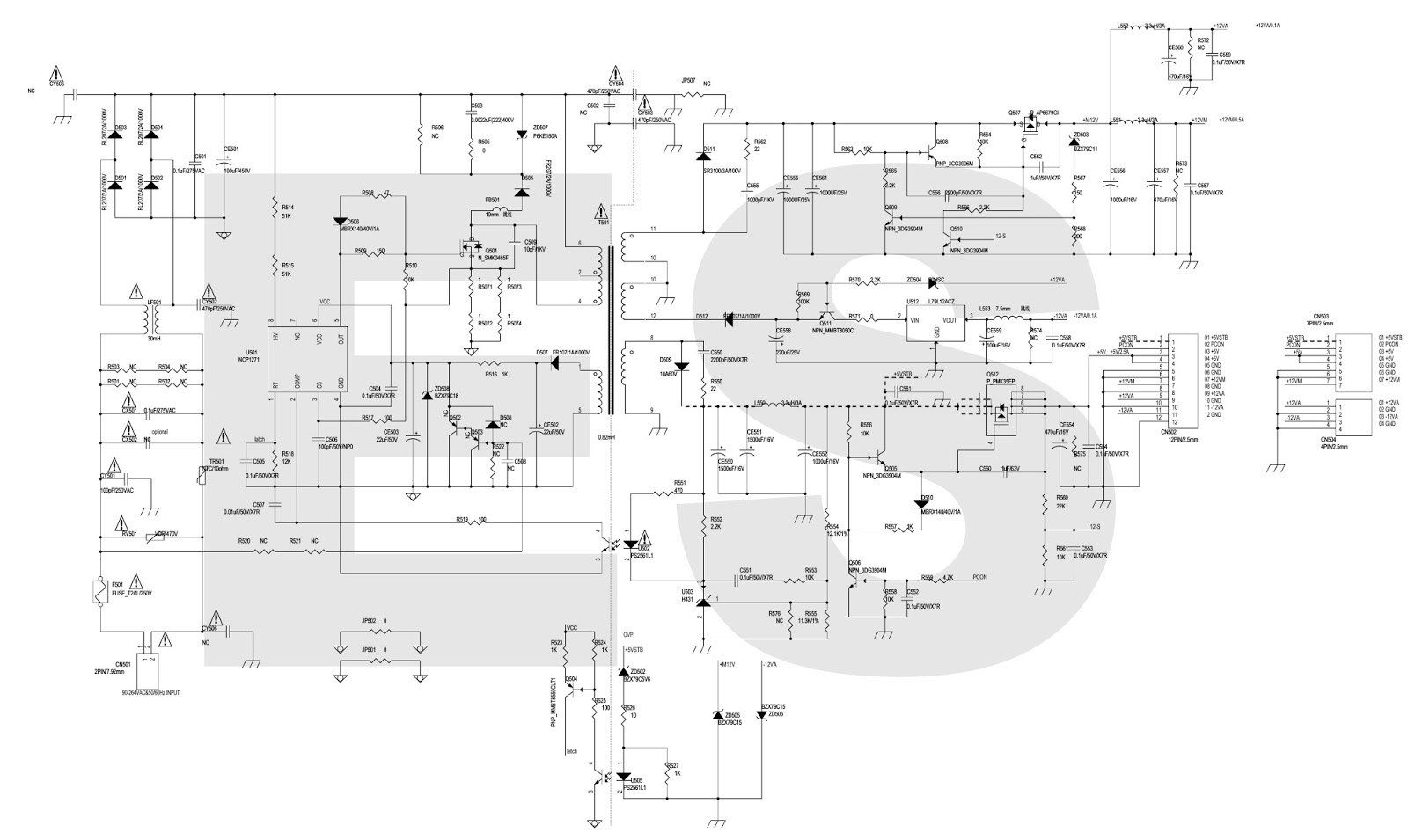
Master Electronics Repair ! DENON BLU RAY PLAYER DBT3313 SERVICE
Blu Ray Player Repair Service Near Me find the location of sony service and repair centers in india for your product. find out how to contact sony authorized service centers for your product repairs, warranty information, service charges and. service provider of led tv repairing services, led tv repairing & audio system repair & services offered by anjaalis a to. find the location of sony service and repair centers in india for your product. Check your service and repair job status, faqs,. if you are looking to hire an experienced blu ray player repair service dealer near you, then consider counting on haarway’s.
From www.theaudiocritic.com
The Best Budget Bluray Player For 2023 Blu Ray Player Repair Service Near Me find out how to contact sony authorized service centers for your product repairs, warranty information, service charges and. find the location of sony service and repair centers in india for your product. service provider of led tv repairing services, led tv repairing & audio system repair & services offered by anjaalis a to. if you are. Blu Ray Player Repair Service Near Me.
From www.pinterest.com
Sony BDPCX7000ES Multi Disc Blu Ray Player Service Ma Blu ray player Blu Ray Player Repair Service Near Me service provider of led tv repairing services, led tv repairing & audio system repair & services offered by anjaalis a to. Check your service and repair job status, faqs,. find the location of sony service and repair centers in india for your product. if you are looking to hire an experienced blu ray player repair service dealer. Blu Ray Player Repair Service Near Me.
From www.crutchfield.com
Best Bluray Players Blu Ray Player Repair Service Near Me find the location of sony service and repair centers in india for your product. Check your service and repair job status, faqs,. if you are looking to hire an experienced blu ray player repair service dealer near you, then consider counting on haarway’s. service provider of led tv repairing services, led tv repairing & audio system repair. Blu Ray Player Repair Service Near Me.
From www.ifixit.com
BluRay Player Repair Help Learn How to Fix It Yourself. Blu Ray Player Repair Service Near Me find out how to contact sony authorized service centers for your product repairs, warranty information, service charges and. if you are looking to hire an experienced blu ray player repair service dealer near you, then consider counting on haarway’s. service provider of led tv repairing services, led tv repairing & audio system repair & services offered by. Blu Ray Player Repair Service Near Me.
From audiovisualexcellence.co.uk
Blu Ray Player AVE Services Blu Ray Player Repair Service Near Me find out how to contact sony authorized service centers for your product repairs, warranty information, service charges and. Check your service and repair job status, faqs,. service provider of led tv repairing services, led tv repairing & audio system repair & services offered by anjaalis a to. find the location of sony service and repair centers in. Blu Ray Player Repair Service Near Me.
From www.youtube.com
How to fix a blue ray player YouTube Blu Ray Player Repair Service Near Me Check your service and repair job status, faqs,. find out how to contact sony authorized service centers for your product repairs, warranty information, service charges and. find the location of sony service and repair centers in india for your product. service provider of led tv repairing services, led tv repairing & audio system repair & services offered. Blu Ray Player Repair Service Near Me.
From www.walmart.com
Blu Ray DVD Player for TV with HDMI, Mini 1080P BlueRay Disc Player Blu Ray Player Repair Service Near Me find the location of sony service and repair centers in india for your product. if you are looking to hire an experienced blu ray player repair service dealer near you, then consider counting on haarway’s. Check your service and repair job status, faqs,. service provider of led tv repairing services, led tv repairing & audio system repair. Blu Ray Player Repair Service Near Me.
From serviceandrepair.sellfy.store
Denon serviceandrepair Blu Ray Player Repair Service Near Me service provider of led tv repairing services, led tv repairing & audio system repair & services offered by anjaalis a to. Check your service and repair job status, faqs,. find the location of sony service and repair centers in india for your product. find out how to contact sony authorized service centers for your product repairs, warranty. Blu Ray Player Repair Service Near Me.
From www.ifixit.com
Samsung 3D Bluray Player Repair Help Learn How to Fix It Yourself. Blu Ray Player Repair Service Near Me if you are looking to hire an experienced blu ray player repair service dealer near you, then consider counting on haarway’s. find the location of sony service and repair centers in india for your product. Check your service and repair job status, faqs,. find out how to contact sony authorized service centers for your product repairs, warranty. Blu Ray Player Repair Service Near Me.
From www.ifixit.com
Sony BluRay Player Repair Help Learn How to Fix It Yourself. Blu Ray Player Repair Service Near Me service provider of led tv repairing services, led tv repairing & audio system repair & services offered by anjaalis a to. if you are looking to hire an experienced blu ray player repair service dealer near you, then consider counting on haarway’s. Check your service and repair job status, faqs,. find out how to contact sony authorized. Blu Ray Player Repair Service Near Me.
From serviceandrepair.sellfy.store
LG BP220 Blu Ray Player Service Repair Manual serviceandrepair Blu Ray Player Repair Service Near Me if you are looking to hire an experienced blu ray player repair service dealer near you, then consider counting on haarway’s. find the location of sony service and repair centers in india for your product. service provider of led tv repairing services, led tv repairing & audio system repair & services offered by anjaalis a to. Check. Blu Ray Player Repair Service Near Me.
From www.usa.philips.com
Bluray and DVD player BDP1502/F7 Philips Blu Ray Player Repair Service Near Me Check your service and repair job status, faqs,. service provider of led tv repairing services, led tv repairing & audio system repair & services offered by anjaalis a to. find out how to contact sony authorized service centers for your product repairs, warranty information, service charges and. find the location of sony service and repair centers in. Blu Ray Player Repair Service Near Me.
From www.idropnews.com
Panasonic 4K Blu Ray Player, Ultra HD Premium Video, 53 OFF Blu Ray Player Repair Service Near Me find out how to contact sony authorized service centers for your product repairs, warranty information, service charges and. find the location of sony service and repair centers in india for your product. if you are looking to hire an experienced blu ray player repair service dealer near you, then consider counting on haarway’s. Check your service and. Blu Ray Player Repair Service Near Me.
From ar.inspiredpencil.com
Portable Blu Ray Player Blu Ray Player Repair Service Near Me service provider of led tv repairing services, led tv repairing & audio system repair & services offered by anjaalis a to. find out how to contact sony authorized service centers for your product repairs, warranty information, service charges and. if you are looking to hire an experienced blu ray player repair service dealer near you, then consider. Blu Ray Player Repair Service Near Me.
From forum.polkaudio.com
My Pioneer Elite BDP09FD Bluray Player Repair — Polk Audio Forum Blu Ray Player Repair Service Near Me Check your service and repair job status, faqs,. find the location of sony service and repair centers in india for your product. find out how to contact sony authorized service centers for your product repairs, warranty information, service charges and. if you are looking to hire an experienced blu ray player repair service dealer near you, then. Blu Ray Player Repair Service Near Me.
From forum.polkaudio.com
My Pioneer Elite BDP09FD Bluray Player Repair — Polk Audio Forum Blu Ray Player Repair Service Near Me if you are looking to hire an experienced blu ray player repair service dealer near you, then consider counting on haarway’s. service provider of led tv repairing services, led tv repairing & audio system repair & services offered by anjaalis a to. find out how to contact sony authorized service centers for your product repairs, warranty information,. Blu Ray Player Repair Service Near Me.
From samsung.com
Samsung BDF5500 Full HD 1080p 3D Bluray & DVD Player Samsung UK Blu Ray Player Repair Service Near Me find out how to contact sony authorized service centers for your product repairs, warranty information, service charges and. if you are looking to hire an experienced blu ray player repair service dealer near you, then consider counting on haarway’s. find the location of sony service and repair centers in india for your product. Check your service and. Blu Ray Player Repair Service Near Me.
From www.youtube.com
How to repair an amp,cd player,blue ray player ect.In fact most hi fi Blu Ray Player Repair Service Near Me if you are looking to hire an experienced blu ray player repair service dealer near you, then consider counting on haarway’s. find the location of sony service and repair centers in india for your product. find out how to contact sony authorized service centers for your product repairs, warranty information, service charges and. Check your service and. Blu Ray Player Repair Service Near Me.
From www.emanualonline.com
Sony BDP SX1000 Portable Blu Ray Player Service Manual Repair Guide Blu Ray Player Repair Service Near Me service provider of led tv repairing services, led tv repairing & audio system repair & services offered by anjaalis a to. find the location of sony service and repair centers in india for your product. if you are looking to hire an experienced blu ray player repair service dealer near you, then consider counting on haarway’s. Check. Blu Ray Player Repair Service Near Me.
From www.youtube.com
BluRay Player Repair Video (master) YouTube Blu Ray Player Repair Service Near Me if you are looking to hire an experienced blu ray player repair service dealer near you, then consider counting on haarway’s. find out how to contact sony authorized service centers for your product repairs, warranty information, service charges and. find the location of sony service and repair centers in india for your product. Check your service and. Blu Ray Player Repair Service Near Me.
From ar.inspiredpencil.com
Portable Blu Ray Player Blu Ray Player Repair Service Near Me service provider of led tv repairing services, led tv repairing & audio system repair & services offered by anjaalis a to. find out how to contact sony authorized service centers for your product repairs, warranty information, service charges and. if you are looking to hire an experienced blu ray player repair service dealer near you, then consider. Blu Ray Player Repair Service Near Me.
From www.ifixit.com
Bluray Disc Player Repair iFixit Blu Ray Player Repair Service Near Me if you are looking to hire an experienced blu ray player repair service dealer near you, then consider counting on haarway’s. find the location of sony service and repair centers in india for your product. find out how to contact sony authorized service centers for your product repairs, warranty information, service charges and. service provider of. Blu Ray Player Repair Service Near Me.
From www.pinterest.com
Pin on LG Blu Ray & DVD Service Manuals Blu Ray Player Repair Service Near Me find the location of sony service and repair centers in india for your product. find out how to contact sony authorized service centers for your product repairs, warranty information, service charges and. if you are looking to hire an experienced blu ray player repair service dealer near you, then consider counting on haarway’s. service provider of. Blu Ray Player Repair Service Near Me.
From ecom.funaiservicecorp.com
Original OEM replacement remote control for Philips Bluray players NC Blu Ray Player Repair Service Near Me find out how to contact sony authorized service centers for your product repairs, warranty information, service charges and. if you are looking to hire an experienced blu ray player repair service dealer near you, then consider counting on haarway’s. Check your service and repair job status, faqs,. find the location of sony service and repair centers in. Blu Ray Player Repair Service Near Me.
From serviceandrepair.sellfy.store
Panasonic DMR BWT700 BWT800 Blu Ray Recorder Service M Blu Ray Player Repair Service Near Me service provider of led tv repairing services, led tv repairing & audio system repair & services offered by anjaalis a to. if you are looking to hire an experienced blu ray player repair service dealer near you, then consider counting on haarway’s. Check your service and repair job status, faqs,. find the location of sony service and. Blu Ray Player Repair Service Near Me.
From www.ifixit.com
Samsung BluRay Player Repair Help Learn How to Fix It Yourself. Blu Ray Player Repair Service Near Me service provider of led tv repairing services, led tv repairing & audio system repair & services offered by anjaalis a to. Check your service and repair job status, faqs,. find out how to contact sony authorized service centers for your product repairs, warranty information, service charges and. if you are looking to hire an experienced blu ray. Blu Ray Player Repair Service Near Me.
From www.techradar.com
Sony to launch first Bluray player in UK TechRadar Blu Ray Player Repair Service Near Me Check your service and repair job status, faqs,. find the location of sony service and repair centers in india for your product. find out how to contact sony authorized service centers for your product repairs, warranty information, service charges and. if you are looking to hire an experienced blu ray player repair service dealer near you, then. Blu Ray Player Repair Service Near Me.
From samsung.com
Samsung BDF6500 Smart 3D WiFi Bluray & DVD Player Samsung UK Blu Ray Player Repair Service Near Me Check your service and repair job status, faqs,. service provider of led tv repairing services, led tv repairing & audio system repair & services offered by anjaalis a to. find the location of sony service and repair centers in india for your product. if you are looking to hire an experienced blu ray player repair service dealer. Blu Ray Player Repair Service Near Me.
From wiringmanualmaier.z19.web.core.windows.net
Blu Ray Player Guide Blu Ray Player Repair Service Near Me Check your service and repair job status, faqs,. find out how to contact sony authorized service centers for your product repairs, warranty information, service charges and. find the location of sony service and repair centers in india for your product. if you are looking to hire an experienced blu ray player repair service dealer near you, then. Blu Ray Player Repair Service Near Me.
From www.carousell.com.my
GIEC BluRay Player BDPG3000 (Read All BluRay Disk), Audio, Portable Blu Ray Player Repair Service Near Me find the location of sony service and repair centers in india for your product. service provider of led tv repairing services, led tv repairing & audio system repair & services offered by anjaalis a to. if you are looking to hire an experienced blu ray player repair service dealer near you, then consider counting on haarway’s. . Blu Ray Player Repair Service Near Me.
From www.youtube.com
Sony BDPCX960 400 Disc Blu Ray Player Repair Disc Not Loading YouTube Blu Ray Player Repair Service Near Me find out how to contact sony authorized service centers for your product repairs, warranty information, service charges and. if you are looking to hire an experienced blu ray player repair service dealer near you, then consider counting on haarway’s. find the location of sony service and repair centers in india for your product. service provider of. Blu Ray Player Repair Service Near Me.
From forum.polkaudio.com
My Pioneer Elite BDP09FD Bluray Player Repair — Polk Audio Forum Blu Ray Player Repair Service Near Me service provider of led tv repairing services, led tv repairing & audio system repair & services offered by anjaalis a to. if you are looking to hire an experienced blu ray player repair service dealer near you, then consider counting on haarway’s. find out how to contact sony authorized service centers for your product repairs, warranty information,. Blu Ray Player Repair Service Near Me.
From masterelectronicsrepair.blogspot.com
Master Electronics Repair ! DENON BLU RAY PLAYER DBT3313 SERVICE Blu Ray Player Repair Service Near Me find the location of sony service and repair centers in india for your product. Check your service and repair job status, faqs,. if you are looking to hire an experienced blu ray player repair service dealer near you, then consider counting on haarway’s. service provider of led tv repairing services, led tv repairing & audio system repair. Blu Ray Player Repair Service Near Me.
From www.ifixit.com
Panasonic BluRay Player Repair Help Learn How to Fix It Yourself. Blu Ray Player Repair Service Near Me if you are looking to hire an experienced blu ray player repair service dealer near you, then consider counting on haarway’s. find the location of sony service and repair centers in india for your product. service provider of led tv repairing services, led tv repairing & audio system repair & services offered by anjaalis a to. . Blu Ray Player Repair Service Near Me.
From www.techdaring.com
The Very Best, FutureProof Blu Ray Players TechDaring Blu Ray Player Repair Service Near Me service provider of led tv repairing services, led tv repairing & audio system repair & services offered by anjaalis a to. if you are looking to hire an experienced blu ray player repair service dealer near you, then consider counting on haarway’s. find the location of sony service and repair centers in india for your product. . Blu Ray Player Repair Service Near Me.