Mastercam Setup Sheet X+ . On all our workstations with. Currently i have the x+ file downloaded and in the shared mcamx9 file. Add the x+ toolbar, then you will have icons for the tool list and setup sheet. Please review the following articles and instructions on how to download and migrate mastercam to the latest release. Search the forum and you will find lots of. As far as the lang., there is a lang.dll if i remember correct. As we all know, communication is. The screenshot is not reduced in size and therefore displays a zoomed depiction of the part. It streamlines the communication between programming and the. To download and install mastercam you will need to log. X+ for mastercam is a premium setup sheet and tool list utility. I created a toolbar in mastercam with the x+.
from www.youtube.com
Add the x+ toolbar, then you will have icons for the tool list and setup sheet. The screenshot is not reduced in size and therefore displays a zoomed depiction of the part. It streamlines the communication between programming and the. I created a toolbar in mastercam with the x+. Please review the following articles and instructions on how to download and migrate mastercam to the latest release. As far as the lang., there is a lang.dll if i remember correct. On all our workstations with. Currently i have the x+ file downloaded and in the shared mcamx9 file. Search the forum and you will find lots of. X+ for mastercam is a premium setup sheet and tool list utility.
Hướng dẫn sử dụng X+ Setup Sheet trên Mastercam 2017 YouTube
Mastercam Setup Sheet X+ The screenshot is not reduced in size and therefore displays a zoomed depiction of the part. On all our workstations with. As we all know, communication is. Please review the following articles and instructions on how to download and migrate mastercam to the latest release. Currently i have the x+ file downloaded and in the shared mcamx9 file. X+ for mastercam is a premium setup sheet and tool list utility. It streamlines the communication between programming and the. To download and install mastercam you will need to log. As far as the lang., there is a lang.dll if i remember correct. I created a toolbar in mastercam with the x+. Search the forum and you will find lots of. Add the x+ toolbar, then you will have icons for the tool list and setup sheet. The screenshot is not reduced in size and therefore displays a zoomed depiction of the part.
From advertisinglasopa874.weebly.com
Mastercam x9 setup sheet advertisinglasopa Mastercam Setup Sheet X+ Please review the following articles and instructions on how to download and migrate mastercam to the latest release. Add the x+ toolbar, then you will have icons for the tool list and setup sheet. X+ for mastercam is a premium setup sheet and tool list utility. Currently i have the x+ file downloaded and in the shared mcamx9 file. To. Mastercam Setup Sheet X+.
From brown.whatisitwellington.com
Mastercam Setup Sheet Templates New Concept Mastercam Setup Sheet X+ X+ for mastercam is a premium setup sheet and tool list utility. To download and install mastercam you will need to log. Currently i have the x+ file downloaded and in the shared mcamx9 file. As far as the lang., there is a lang.dll if i remember correct. The screenshot is not reduced in size and therefore displays a zoomed. Mastercam Setup Sheet X+.
From qtemfg.com
How to Set up Mastercam X+ Five Axis Vise QTE Manufacturing Solutions Mastercam Setup Sheet X+ The screenshot is not reduced in size and therefore displays a zoomed depiction of the part. Please review the following articles and instructions on how to download and migrate mastercam to the latest release. To download and install mastercam you will need to log. It streamlines the communication between programming and the. As far as the lang., there is a. Mastercam Setup Sheet X+.
From siiengineer.blogspot.com
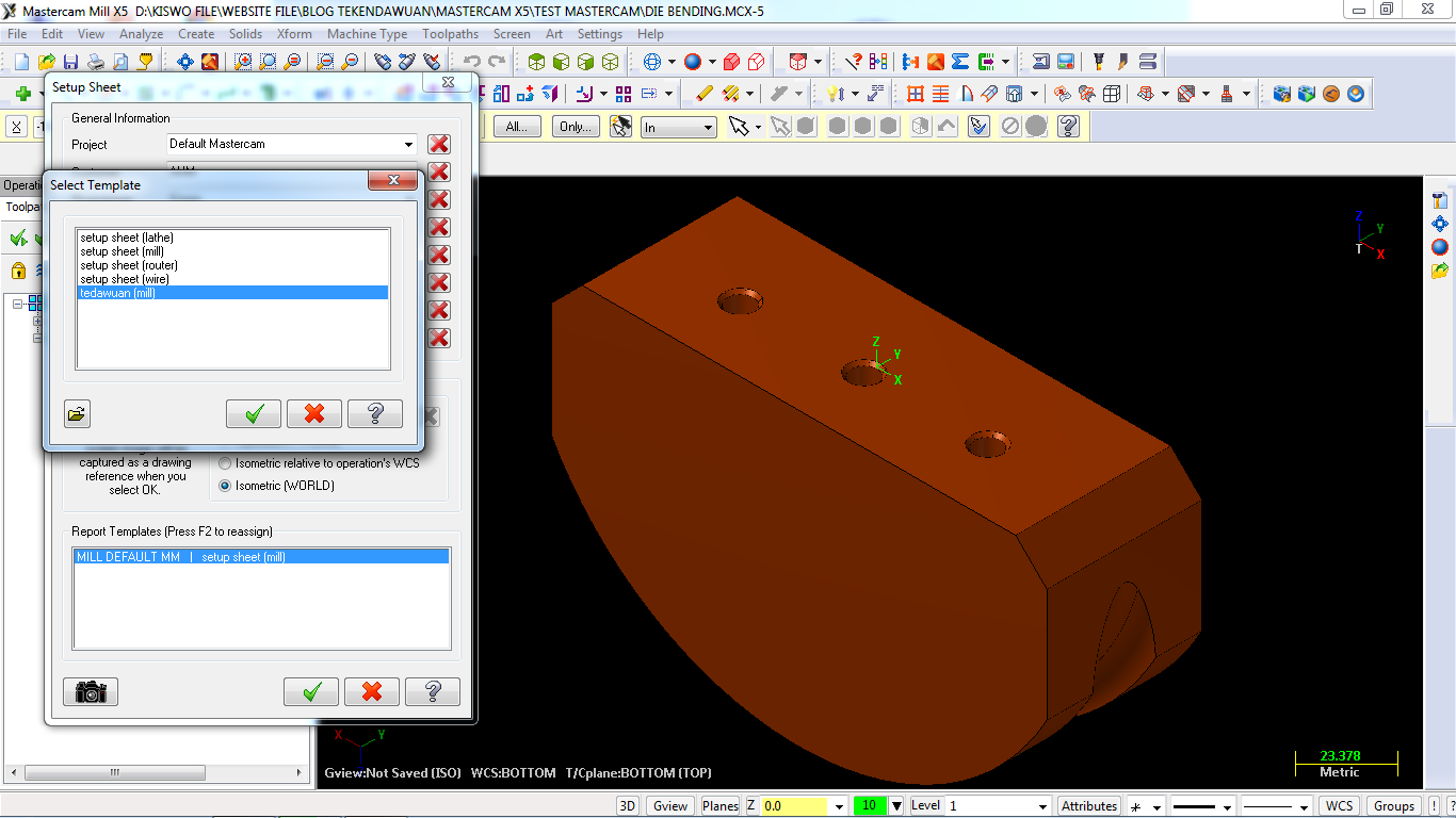
SI Engineer Setup Sheet Mastercam X5 Default VS Custom Mastercam Setup Sheet X+ Please review the following articles and instructions on how to download and migrate mastercam to the latest release. The screenshot is not reduced in size and therefore displays a zoomed depiction of the part. It streamlines the communication between programming and the. Search the forum and you will find lots of. On all our workstations with. X+ for mastercam is. Mastercam Setup Sheet X+.
From qtemfg.com
Mastercam X+ Setup Sheets and Tool Lists Mastercam Setup Sheet X+ Please review the following articles and instructions on how to download and migrate mastercam to the latest release. Search the forum and you will find lots of. Currently i have the x+ file downloaded and in the shared mcamx9 file. On all our workstations with. It streamlines the communication between programming and the. Add the x+ toolbar, then you will. Mastercam Setup Sheet X+.
From www.youtube.com
How To Install Mastercam Custom Setup Sheets And Mastercam Custom Tool Mastercam Setup Sheet X+ X+ for mastercam is a premium setup sheet and tool list utility. As far as the lang., there is a lang.dll if i remember correct. The screenshot is not reduced in size and therefore displays a zoomed depiction of the part. To download and install mastercam you will need to log. As we all know, communication is. Please review the. Mastercam Setup Sheet X+.
From www.emastercam.com
X+ for Mastercam Page 6 Industrial Forum Mastercam Setup Sheet X+ X+ for mastercam is a premium setup sheet and tool list utility. Search the forum and you will find lots of. Add the x+ toolbar, then you will have icons for the tool list and setup sheet. I created a toolbar in mastercam with the x+. The screenshot is not reduced in size and therefore displays a zoomed depiction of. Mastercam Setup Sheet X+.
From www.youtube.com
Mastercam Setup Sheet Creation YouTube Mastercam Setup Sheet X+ To download and install mastercam you will need to log. Currently i have the x+ file downloaded and in the shared mcamx9 file. As we all know, communication is. Please review the following articles and instructions on how to download and migrate mastercam to the latest release. X+ for mastercam is a premium setup sheet and tool list utility. Add. Mastercam Setup Sheet X+.
From www.youtube.com
Setup Sheet Report Mastercam YouTube Mastercam Setup Sheet X+ On all our workstations with. Please review the following articles and instructions on how to download and migrate mastercam to the latest release. Currently i have the x+ file downloaded and in the shared mcamx9 file. I created a toolbar in mastercam with the x+. Add the x+ toolbar, then you will have icons for the tool list and setup. Mastercam Setup Sheet X+.
From www.youtube.com
Setup Sheet in Mastercam How to create Setup Sheet Setup Sheet Mastercam Setup Sheet X+ Add the x+ toolbar, then you will have icons for the tool list and setup sheet. As far as the lang., there is a lang.dll if i remember correct. Please review the following articles and instructions on how to download and migrate mastercam to the latest release. I created a toolbar in mastercam with the x+. On all our workstations. Mastercam Setup Sheet X+.
From cammech.edu.vn
Hướng dẫn sử dụng Mastercam X+ Addons tạo đồ gá phiếu công nghệ Mastercam Setup Sheet X+ As far as the lang., there is a lang.dll if i remember correct. Search the forum and you will find lots of. The screenshot is not reduced in size and therefore displays a zoomed depiction of the part. Add the x+ toolbar, then you will have icons for the tool list and setup sheet. I created a toolbar in mastercam. Mastercam Setup Sheet X+.
From www.youtube.com
MasterCam Setup Sheet YouTube Mastercam Setup Sheet X+ It streamlines the communication between programming and the. To download and install mastercam you will need to log. Search the forum and you will find lots of. Currently i have the x+ file downloaded and in the shared mcamx9 file. Add the x+ toolbar, then you will have icons for the tool list and setup sheet. The screenshot is not. Mastercam Setup Sheet X+.
From dokumen.tips
(PDF) X+ setup sheet & tool list templates Mastercam CAD/CAM Mastercam Setup Sheet X+ As far as the lang., there is a lang.dll if i remember correct. Add the x+ toolbar, then you will have icons for the tool list and setup sheet. Currently i have the x+ file downloaded and in the shared mcamx9 file. I created a toolbar in mastercam with the x+. On all our workstations with. As we all know,. Mastercam Setup Sheet X+.
From www.mastercam.com
Mastercam Blog Updated Setup Sheet Tutorial for X5 MU1 Mastercam Setup Sheet X+ The screenshot is not reduced in size and therefore displays a zoomed depiction of the part. X+ for mastercam is a premium setup sheet and tool list utility. As we all know, communication is. It streamlines the communication between programming and the. Search the forum and you will find lots of. To download and install mastercam you will need to. Mastercam Setup Sheet X+.
From www.machiningpartner.com
Custom Mastercam Setup Sheets Custom Mastercam Posts ← Machining Partner Mastercam Setup Sheet X+ Add the x+ toolbar, then you will have icons for the tool list and setup sheet. I created a toolbar in mastercam with the x+. Please review the following articles and instructions on how to download and migrate mastercam to the latest release. As we all know, communication is. X+ for mastercam is a premium setup sheet and tool list. Mastercam Setup Sheet X+.
From streamingteacher.com
Mastercam 2018 Library Getting Started with Setup Sheets Mastercam Setup Sheet X+ Please review the following articles and instructions on how to download and migrate mastercam to the latest release. X+ for mastercam is a premium setup sheet and tool list utility. On all our workstations with. I created a toolbar in mastercam with the x+. The screenshot is not reduced in size and therefore displays a zoomed depiction of the part.. Mastercam Setup Sheet X+.
From www.3dportal.cn
分享两个Mastercam Setup X+自己做的程序单模板 Mastercam 三维网 Powered by Discuz! Mastercam Setup Sheet X+ I created a toolbar in mastercam with the x+. Search the forum and you will find lots of. Add the x+ toolbar, then you will have icons for the tool list and setup sheet. Please review the following articles and instructions on how to download and migrate mastercam to the latest release. As we all know, communication is. X+ for. Mastercam Setup Sheet X+.
From www.youtube.com
Mastercam X+ Setup Sheets & Tool Lists YouTube Mastercam Setup Sheet X+ To download and install mastercam you will need to log. The screenshot is not reduced in size and therefore displays a zoomed depiction of the part. It streamlines the communication between programming and the. Add the x+ toolbar, then you will have icons for the tool list and setup sheet. Search the forum and you will find lots of. As. Mastercam Setup Sheet X+.
From en.industryarena.com
Mastercam > Mastercam Setup Sheet Help Mastercam Setup Sheet X+ As we all know, communication is. Currently i have the x+ file downloaded and in the shared mcamx9 file. X+ for mastercam is a premium setup sheet and tool list utility. Please review the following articles and instructions on how to download and migrate mastercam to the latest release. To download and install mastercam you will need to log. On. Mastercam Setup Sheet X+.
From qtemfg.com
X+ For Mastercam QTE Manufacturing Solutions Mastercam Setup Sheet X+ Currently i have the x+ file downloaded and in the shared mcamx9 file. The screenshot is not reduced in size and therefore displays a zoomed depiction of the part. Please review the following articles and instructions on how to download and migrate mastercam to the latest release. To download and install mastercam you will need to log. Search the forum. Mastercam Setup Sheet X+.
From 3d-smartsolutions.com
Phần mềm MasterCAM Công Ty TNHH 3D Smart Solutions Mastercam Setup Sheet X+ It streamlines the communication between programming and the. As far as the lang., there is a lang.dll if i remember correct. Currently i have the x+ file downloaded and in the shared mcamx9 file. I created a toolbar in mastercam with the x+. X+ for mastercam is a premium setup sheet and tool list utility. Add the x+ toolbar, then. Mastercam Setup Sheet X+.
From qtemfg.com
X+ For Mastercam QTE Manufacturing Solutions Mastercam Setup Sheet X+ Please review the following articles and instructions on how to download and migrate mastercam to the latest release. Currently i have the x+ file downloaded and in the shared mcamx9 file. On all our workstations with. Add the x+ toolbar, then you will have icons for the tool list and setup sheet. I created a toolbar in mastercam with the. Mastercam Setup Sheet X+.
From cammechco.com
X+ addon cho Mastercam Tạo đồ gá và phiếu công nghệ Setup Sheet Mastercam Setup Sheet X+ Currently i have the x+ file downloaded and in the shared mcamx9 file. As we all know, communication is. Search the forum and you will find lots of. As far as the lang., there is a lang.dll if i remember correct. The screenshot is not reduced in size and therefore displays a zoomed depiction of the part. I created a. Mastercam Setup Sheet X+.
From www.youtube.com
Hướng dẫn sử dụng X+ Setup Sheet trên Mastercam 2017 YouTube Mastercam Setup Sheet X+ X+ for mastercam is a premium setup sheet and tool list utility. The screenshot is not reduced in size and therefore displays a zoomed depiction of the part. Currently i have the x+ file downloaded and in the shared mcamx9 file. As we all know, communication is. To download and install mastercam you will need to log. Add the x+. Mastercam Setup Sheet X+.
From www.youtube.com
Mastercam Auto create operation sheet PDF YouTube Mastercam Setup Sheet X+ As far as the lang., there is a lang.dll if i remember correct. The screenshot is not reduced in size and therefore displays a zoomed depiction of the part. Search the forum and you will find lots of. To download and install mastercam you will need to log. Add the x+ toolbar, then you will have icons for the tool. Mastercam Setup Sheet X+.
From www.3dportal.cn
分享两个Mastercam Setup X+自己做的程序单模板 Mastercam 三维网 Powered by Discuz! Mastercam Setup Sheet X+ Please review the following articles and instructions on how to download and migrate mastercam to the latest release. The screenshot is not reduced in size and therefore displays a zoomed depiction of the part. X+ for mastercam is a premium setup sheet and tool list utility. It streamlines the communication between programming and the. Currently i have the x+ file. Mastercam Setup Sheet X+.
From www.emastercam.com
Custom Setup Sheets vs. Mastercam ones Page 2 Industrial Forum Mastercam Setup Sheet X+ I created a toolbar in mastercam with the x+. To download and install mastercam you will need to log. Please review the following articles and instructions on how to download and migrate mastercam to the latest release. As far as the lang., there is a lang.dll if i remember correct. Currently i have the x+ file downloaded and in the. Mastercam Setup Sheet X+.
From cammech.edu.vn
Hướng dẫn sử dụng Mastercam X+ Addons tạo đồ gá phiếu công nghệ Mastercam Setup Sheet X+ Search the forum and you will find lots of. As far as the lang., there is a lang.dll if i remember correct. Add the x+ toolbar, then you will have icons for the tool list and setup sheet. X+ for mastercam is a premium setup sheet and tool list utility. Currently i have the x+ file downloaded and in the. Mastercam Setup Sheet X+.
From qtemfg.com
How to Setup Fixtures in Mastercam X+ QTE Mastercam Setup Sheet X+ Please review the following articles and instructions on how to download and migrate mastercam to the latest release. X+ for mastercam is a premium setup sheet and tool list utility. I created a toolbar in mastercam with the x+. As far as the lang., there is a lang.dll if i remember correct. To download and install mastercam you will need. Mastercam Setup Sheet X+.
From www.youtube.com
Erics Reminders Setup Sheets in Mastercam YouTube Mastercam Setup Sheet X+ Search the forum and you will find lots of. X+ for mastercam is a premium setup sheet and tool list utility. The screenshot is not reduced in size and therefore displays a zoomed depiction of the part. Please review the following articles and instructions on how to download and migrate mastercam to the latest release. It streamlines the communication between. Mastercam Setup Sheet X+.
From machiningpartner.com
How To Get Custom Mastercam Setup Sheets Custom Mastercam Posts Mastercam Setup Sheet X+ It streamlines the communication between programming and the. As far as the lang., there is a lang.dll if i remember correct. On all our workstations with. I created a toolbar in mastercam with the x+. Please review the following articles and instructions on how to download and migrate mastercam to the latest release. Search the forum and you will find. Mastercam Setup Sheet X+.
From www.machiningpartner.com
Custom Mastercam Setup Sheets Custom Mastercam Posts ← Machining Partner Mastercam Setup Sheet X+ To download and install mastercam you will need to log. The screenshot is not reduced in size and therefore displays a zoomed depiction of the part. X+ for mastercam is a premium setup sheet and tool list utility. Currently i have the x+ file downloaded and in the shared mcamx9 file. Please review the following articles and instructions on how. Mastercam Setup Sheet X+.
From www.youtube.com
Mastercam 2021 ToolList และ Setup Sheet X+ YouTube Mastercam Setup Sheet X+ X+ for mastercam is a premium setup sheet and tool list utility. It streamlines the communication between programming and the. To download and install mastercam you will need to log. Add the x+ toolbar, then you will have icons for the tool list and setup sheet. As far as the lang., there is a lang.dll if i remember correct. The. Mastercam Setup Sheet X+.
From cammech.edu.vn
Hướng dẫn sử dụng Mastercam X+ Addons tạo đồ gá phiếu công nghệ Mastercam Setup Sheet X+ Search the forum and you will find lots of. As far as the lang., there is a lang.dll if i remember correct. Currently i have the x+ file downloaded and in the shared mcamx9 file. As we all know, communication is. It streamlines the communication between programming and the. Please review the following articles and instructions on how to download. Mastercam Setup Sheet X+.
From cammechco.com
X+ addon cho Mastercam Tạo đồ gá và phiếu công nghệ Setup Sheet Mastercam Setup Sheet X+ Add the x+ toolbar, then you will have icons for the tool list and setup sheet. Please review the following articles and instructions on how to download and migrate mastercam to the latest release. To download and install mastercam you will need to log. Search the forum and you will find lots of. On all our workstations with. As far. Mastercam Setup Sheet X+.