Quill Getcontents Example . Setting the content of your quill editor using raw html. Var quill = new quill ({.}) //definition of the quill $(#identifier).on(submit,function() {. Use editor.getcontents() during the event to obtain a delta of the full document instead. There seem to be 2 best ways of getting around this. Depends what you want to get, here's an example showing a few ways: Try setting some text to h1, and in your console, run quill.getcontents(). This format is a subset of json, well suited for many applications. Reactquill will prevent you from making such a mistake, however if you are. You will see our custom static formats() function at work. The quill content is described by the deltas format. Setcontents () method is very powerful and can use the specified delta data to render the content of the editor.
from edrawmax.wondershare.com
Use editor.getcontents() during the event to obtain a delta of the full document instead. Setcontents () method is very powerful and can use the specified delta data to render the content of the editor. Reactquill will prevent you from making such a mistake, however if you are. Try setting some text to h1, and in your console, run quill.getcontents(). Var quill = new quill ({.}) //definition of the quill $(#identifier).on(submit,function() {. There seem to be 2 best ways of getting around this. This format is a subset of json, well suited for many applications. The quill content is described by the deltas format. Setting the content of your quill editor using raw html. Depends what you want to get, here's an example showing a few ways:
A Comprehensive Analysis of Quillbot Summarization Tool
Quill Getcontents Example There seem to be 2 best ways of getting around this. Try setting some text to h1, and in your console, run quill.getcontents(). You will see our custom static formats() function at work. There seem to be 2 best ways of getting around this. The quill content is described by the deltas format. Var quill = new quill ({.}) //definition of the quill $(#identifier).on(submit,function() {. Setting the content of your quill editor using raw html. Depends what you want to get, here's an example showing a few ways: This format is a subset of json, well suited for many applications. Setcontents () method is very powerful and can use the specified delta data to render the content of the editor. Use editor.getcontents() during the event to obtain a delta of the full document instead. Reactquill will prevent you from making such a mistake, however if you are.
From datatables.net
How do you implement Quill? — DataTables forums Quill Getcontents Example Try setting some text to h1, and in your console, run quill.getcontents(). Var quill = new quill ({.}) //definition of the quill $(#identifier).on(submit,function() {. You will see our custom static formats() function at work. Setting the content of your quill editor using raw html. This format is a subset of json, well suited for many applications. Depends what you want. Quill Getcontents Example.
From ambcrypto.com
Does Turnitin Detect QuillBot? A Complete Guide Quill Getcontents Example Setcontents () method is very powerful and can use the specified delta data to render the content of the editor. You will see our custom static formats() function at work. Setting the content of your quill editor using raw html. Reactquill will prevent you from making such a mistake, however if you are. Use editor.getcontents() during the event to obtain. Quill Getcontents Example.
From codesandbox.io
quilltopdf examples CodeSandbox Quill Getcontents Example You will see our custom static formats() function at work. Var quill = new quill ({.}) //definition of the quill $(#identifier).on(submit,function() {. This format is a subset of json, well suited for many applications. The quill content is described by the deltas format. Use editor.getcontents() during the event to obtain a delta of the full document instead. Try setting some. Quill Getcontents Example.
From codesandbox.io
Quill Forms example (forked) Codesandbox Quill Getcontents Example Reactquill will prevent you from making such a mistake, however if you are. This format is a subset of json, well suited for many applications. There seem to be 2 best ways of getting around this. Var quill = new quill ({.}) //definition of the quill $(#identifier).on(submit,function() {. Depends what you want to get, here's an example showing a few. Quill Getcontents Example.
From blog.csdn.net
quilleditor实现自定义按钮,上传图片到服务器,获取文本内容并展示_quill获取富文本内容CSDN博客 Quill Getcontents Example Reactquill will prevent you from making such a mistake, however if you are. Var quill = new quill ({.}) //definition of the quill $(#identifier).on(submit,function() {. Setcontents () method is very powerful and can use the specified delta data to render the content of the editor. Depends what you want to get, here's an example showing a few ways: The quill. Quill Getcontents Example.
From criticalthinking.cloud
summarizing and paraphrasing tool quillbot Quill Getcontents Example Setcontents () method is very powerful and can use the specified delta data to render the content of the editor. This format is a subset of json, well suited for many applications. Var quill = new quill ({.}) //definition of the quill $(#identifier).on(submit,function() {. Reactquill will prevent you from making such a mistake, however if you are. Depends what you. Quill Getcontents Example.
From pythonguides.com
How To Use Quill Editor In Django? Python Guides Quill Getcontents Example Reactquill will prevent you from making such a mistake, however if you are. Setting the content of your quill editor using raw html. Var quill = new quill ({.}) //definition of the quill $(#identifier).on(submit,function() {. You will see our custom static formats() function at work. Use editor.getcontents() during the event to obtain a delta of the full document instead. Setcontents. Quill Getcontents Example.
From blog.enterprisedna.co
QuillBot AI Everything You Need to Know (With Examples) Master Data Quill Getcontents Example Reactquill will prevent you from making such a mistake, however if you are. You will see our custom static formats() function at work. Depends what you want to get, here's an example showing a few ways: Setting the content of your quill editor using raw html. There seem to be 2 best ways of getting around this. This format is. Quill Getcontents Example.
From github.com
Cannot get html displaying in quilleditor · Issue 404 Quill Getcontents Example There seem to be 2 best ways of getting around this. Depends what you want to get, here's an example showing a few ways: Reactquill will prevent you from making such a mistake, however if you are. Use editor.getcontents() during the event to obtain a delta of the full document instead. You will see our custom static formats() function at. Quill Getcontents Example.
From codesandbox.io
vuequilleditor + quillpastesmart (forked) Codesandbox Quill Getcontents Example Depends what you want to get, here's an example showing a few ways: Reactquill will prevent you from making such a mistake, however if you are. The quill content is described by the deltas format. Use editor.getcontents() during the event to obtain a delta of the full document instead. This format is a subset of json, well suited for many. Quill Getcontents Example.
From www.youtube.com
Quill Training Video 2 Documents and best practice v3 YouTube Quill Getcontents Example Setcontents () method is very powerful and can use the specified delta data to render the content of the editor. Setting the content of your quill editor using raw html. Var quill = new quill ({.}) //definition of the quill $(#identifier).on(submit,function() {. The quill content is described by the deltas format. Use editor.getcontents() during the event to obtain a delta. Quill Getcontents Example.
From reactjsexample.com
Reactquill example for practice purpose Quill Getcontents Example Try setting some text to h1, and in your console, run quill.getcontents(). There seem to be 2 best ways of getting around this. Var quill = new quill ({.}) //definition of the quill $(#identifier).on(submit,function() {. Setting the content of your quill editor using raw html. Reactquill will prevent you from making such a mistake, however if you are. This format. Quill Getcontents Example.
From fyotpcagt.blob.core.windows.net
Sample Quill Orientation at Scott Fox blog Quill Getcontents Example Reactquill will prevent you from making such a mistake, however if you are. Try setting some text to h1, and in your console, run quill.getcontents(). You will see our custom static formats() function at work. Setcontents () method is very powerful and can use the specified delta data to render the content of the editor. This format is a subset. Quill Getcontents Example.
From fyotpcagt.blob.core.windows.net
Sample Quill Orientation at Scott Fox blog Quill Getcontents Example There seem to be 2 best ways of getting around this. Var quill = new quill ({.}) //definition of the quill $(#identifier).on(submit,function() {. Try setting some text to h1, and in your console, run quill.getcontents(). Setcontents () method is very powerful and can use the specified delta data to render the content of the editor. This format is a subset. Quill Getcontents Example.
From blog.enterprisedna.co
QuillBot AI Everything You Need to Know (With Examples) Master Data Quill Getcontents Example You will see our custom static formats() function at work. This format is a subset of json, well suited for many applications. Use editor.getcontents() during the event to obtain a delta of the full document instead. The quill content is described by the deltas format. Setting the content of your quill editor using raw html. There seem to be 2. Quill Getcontents Example.
From www.gate2ai.com
2024 Quillbot AI Review 6 Features, How to Use, Pros & Cons Quill Getcontents Example You will see our custom static formats() function at work. The quill content is described by the deltas format. Setting the content of your quill editor using raw html. Use editor.getcontents() during the event to obtain a delta of the full document instead. Depends what you want to get, here's an example showing a few ways: This format is a. Quill Getcontents Example.
From codesandbox.io
quillblotformatter examples CodeSandbox Quill Getcontents Example The quill content is described by the deltas format. Reactquill will prevent you from making such a mistake, however if you are. Depends what you want to get, here's an example showing a few ways: Setcontents () method is very powerful and can use the specified delta data to render the content of the editor. Use editor.getcontents() during the event. Quill Getcontents Example.
From stackblitz.com
Ngx Quill Example StackBlitz Quill Getcontents Example You will see our custom static formats() function at work. Var quill = new quill ({.}) //definition of the quill $(#identifier).on(submit,function() {. Depends what you want to get, here's an example showing a few ways: Try setting some text to h1, and in your console, run quill.getcontents(). There seem to be 2 best ways of getting around this. Setcontents (). Quill Getcontents Example.
From codesandbox.io
quill examples CodeSandbox Quill Getcontents Example This format is a subset of json, well suited for many applications. Use editor.getcontents() during the event to obtain a delta of the full document instead. Setcontents () method is very powerful and can use the specified delta data to render the content of the editor. Setting the content of your quill editor using raw html. Depends what you want. Quill Getcontents Example.
From metriculum.com
Quillbot Exciting paraphrasing tool will blow your mind Metriculum Quill Getcontents Example Var quill = new quill ({.}) //definition of the quill $(#identifier).on(submit,function() {. Reactquill will prevent you from making such a mistake, however if you are. The quill content is described by the deltas format. This format is a subset of json, well suited for many applications. Setcontents () method is very powerful and can use the specified delta data to. Quill Getcontents Example.
From nikolaroza.com
Quillbot Summarizer Summarize Text With Quillbot Today! Quill Getcontents Example Var quill = new quill ({.}) //definition of the quill $(#identifier).on(submit,function() {. Depends what you want to get, here's an example showing a few ways: There seem to be 2 best ways of getting around this. Use editor.getcontents() during the event to obtain a delta of the full document instead. The quill content is described by the deltas format. Setcontents. Quill Getcontents Example.
From github.com
How to apply Quill.js to an already content editable element? · Issue Quill Getcontents Example There seem to be 2 best ways of getting around this. Depends what you want to get, here's an example showing a few ways: Reactquill will prevent you from making such a mistake, however if you are. Setcontents () method is very powerful and can use the specified delta data to render the content of the editor. You will see. Quill Getcontents Example.
From edrawmax.wondershare.com
A Comprehensive Analysis of Quillbot Summarization Tool Quill Getcontents Example Reactquill will prevent you from making such a mistake, however if you are. The quill content is described by the deltas format. This format is a subset of json, well suited for many applications. You will see our custom static formats() function at work. Setting the content of your quill editor using raw html. Try setting some text to h1,. Quill Getcontents Example.
From www.npmjs.com
reactnativecnquill npm Quill Getcontents Example This format is a subset of json, well suited for many applications. Use editor.getcontents() during the event to obtain a delta of the full document instead. Setcontents () method is very powerful and can use the specified delta data to render the content of the editor. Try setting some text to h1, and in your console, run quill.getcontents(). Var quill. Quill Getcontents Example.
From fyotpcagt.blob.core.windows.net
Sample Quill Orientation at Scott Fox blog Quill Getcontents Example Setcontents () method is very powerful and can use the specified delta data to render the content of the editor. Depends what you want to get, here's an example showing a few ways: You will see our custom static formats() function at work. There seem to be 2 best ways of getting around this. Var quill = new quill ({.}). Quill Getcontents Example.
From codesandbox.io
Quill Forms example (forked) Codesandbox Quill Getcontents Example You will see our custom static formats() function at work. The quill content is described by the deltas format. Reactquill will prevent you from making such a mistake, however if you are. This format is a subset of json, well suited for many applications. Setting the content of your quill editor using raw html. Use editor.getcontents() during the event to. Quill Getcontents Example.
From fyotpcagt.blob.core.windows.net
Sample Quill Orientation at Scott Fox blog Quill Getcontents Example There seem to be 2 best ways of getting around this. Reactquill will prevent you from making such a mistake, however if you are. Depends what you want to get, here's an example showing a few ways: Use editor.getcontents() during the event to obtain a delta of the full document instead. Setcontents () method is very powerful and can use. Quill Getcontents Example.
From www.scalablepath.com
Using Quill to Build a WYSIWYG Editor [StepbyStep Tutorial] Quill Getcontents Example Setting the content of your quill editor using raw html. This format is a subset of json, well suited for many applications. The quill content is described by the deltas format. There seem to be 2 best ways of getting around this. Var quill = new quill ({.}) //definition of the quill $(#identifier).on(submit,function() {. Use editor.getcontents() during the event to. Quill Getcontents Example.
From edrawmax.wondershare.com
A Comprehensive Analysis of Quillbot Summarization Tool Quill Getcontents Example Setcontents () method is very powerful and can use the specified delta data to render the content of the editor. This format is a subset of json, well suited for many applications. Depends what you want to get, here's an example showing a few ways: Reactquill will prevent you from making such a mistake, however if you are. Setting the. Quill Getcontents Example.
From nikolaroza.com
Pros and Cons of Quillbot Worth Getting in in 2024 (Advantages and Quill Getcontents Example Try setting some text to h1, and in your console, run quill.getcontents(). Reactquill will prevent you from making such a mistake, however if you are. There seem to be 2 best ways of getting around this. Setting the content of your quill editor using raw html. Var quill = new quill ({.}) //definition of the quill $(#identifier).on(submit,function() {. Depends what. Quill Getcontents Example.
From codesandbox.io
Quill Forms example Typeform Clone in React JS and Typescript (forked Quill Getcontents Example Use editor.getcontents() during the event to obtain a delta of the full document instead. Depends what you want to get, here's an example showing a few ways: There seem to be 2 best ways of getting around this. Reactquill will prevent you from making such a mistake, however if you are. You will see our custom static formats() function at. Quill Getcontents Example.
From zhuanlan.zhihu.com
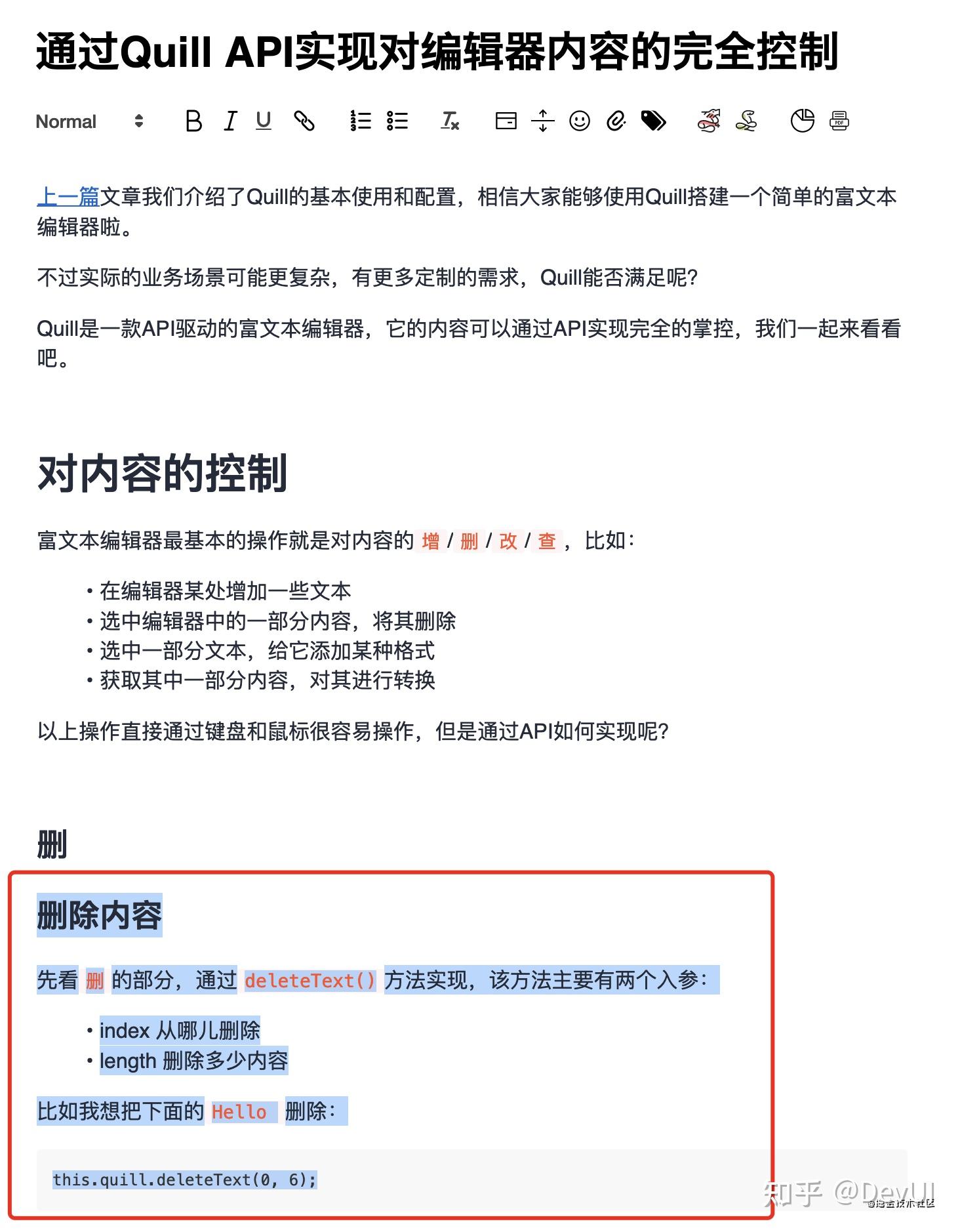
通过 Quill API 实现对编辑器内容的完全控制(附有查找替换功能的实现) 知乎 Quill Getcontents Example Setcontents () method is very powerful and can use the specified delta data to render the content of the editor. Try setting some text to h1, and in your console, run quill.getcontents(). Reactquill will prevent you from making such a mistake, however if you are. Use editor.getcontents() during the event to obtain a delta of the full document instead. This. Quill Getcontents Example.
From cointelegraph.com
What is QuillBot, and how to use it? Quill Getcontents Example You will see our custom static formats() function at work. There seem to be 2 best ways of getting around this. Use editor.getcontents() during the event to obtain a delta of the full document instead. Var quill = new quill ({.}) //definition of the quill $(#identifier).on(submit,function() {. The quill content is described by the deltas format. This format is a. Quill Getcontents Example.
From www.youtube.com
How To Insertion and Removal 150psi Retractable Quill YouTube Quill Getcontents Example The quill content is described by the deltas format. Reactquill will prevent you from making such a mistake, however if you are. Try setting some text to h1, and in your console, run quill.getcontents(). Setting the content of your quill editor using raw html. This format is a subset of json, well suited for many applications. You will see our. Quill Getcontents Example.
From blog.csdn.net
quill自定义清除格式功能,选中内容清除格式_quill.deletetextCSDN博客 Quill Getcontents Example Setting the content of your quill editor using raw html. Reactquill will prevent you from making such a mistake, however if you are. The quill content is described by the deltas format. Use editor.getcontents() during the event to obtain a delta of the full document instead. Setcontents () method is very powerful and can use the specified delta data to. Quill Getcontents Example.