Change Relay Polarity . you can accomplish this with a single dpdt relay. Normal position applies power in one polarity. i would recommend using a different latching relay, which is more suited to the sequencing you desire, or simply eliminate the relay and carry. if you have a switch or an alarm or keyless entry that has a negative output that you wish to use to switch a. if you want to switch the polarity with a relay what you need is a dpdt relay. This is double pole (two common connections) and double. Activate either of the relays will open the circuit. I'm pretty sure that there isn't a 5. As follows (simulate it here): actually need two spdt relays. Most aftermarket alarms and remote starter boxes use. how to change polarity from a negative, into a positive. in this video i show how to use a double pole double throw (dpdt) switch or relay as a polarity changer.
from www.youtube.com
if you want to switch the polarity with a relay what you need is a dpdt relay. As follows (simulate it here): you can accomplish this with a single dpdt relay. if you have a switch or an alarm or keyless entry that has a negative output that you wish to use to switch a. Most aftermarket alarms and remote starter boxes use. I'm pretty sure that there isn't a 5. Activate either of the relays will open the circuit. actually need two spdt relays. in this video i show how to use a double pole double throw (dpdt) switch or relay as a polarity changer. This is double pole (two common connections) and double.
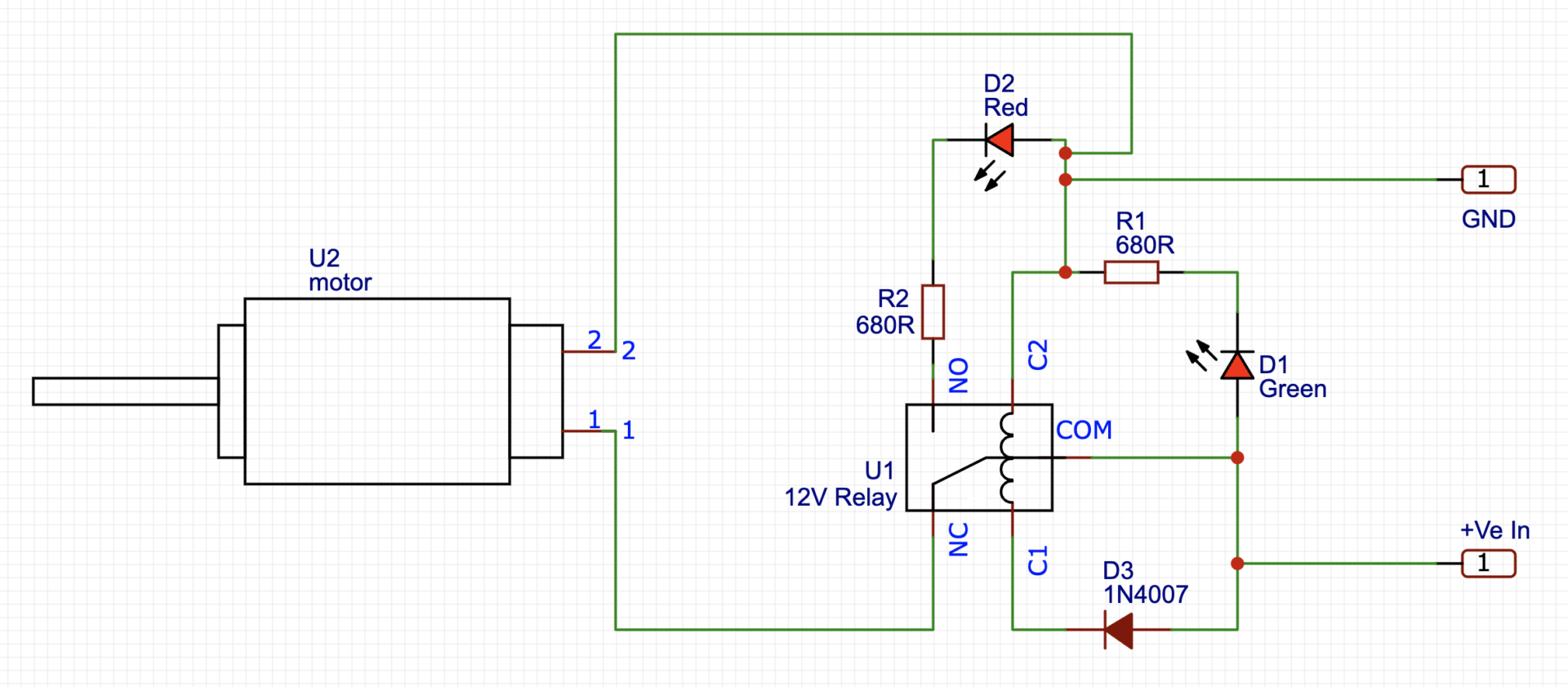
Reverse polarity motor operation with spark core and 2 relay shield
Change Relay Polarity As follows (simulate it here): if you want to switch the polarity with a relay what you need is a dpdt relay. i would recommend using a different latching relay, which is more suited to the sequencing you desire, or simply eliminate the relay and carry. This is double pole (two common connections) and double. you can accomplish this with a single dpdt relay. in this video i show how to use a double pole double throw (dpdt) switch or relay as a polarity changer. Normal position applies power in one polarity. if you have a switch or an alarm or keyless entry that has a negative output that you wish to use to switch a. actually need two spdt relays. Most aftermarket alarms and remote starter boxes use. Activate either of the relays will open the circuit. how to change polarity from a negative, into a positive. As follows (simulate it here): I'm pretty sure that there isn't a 5.
From forum.allaboutcircuits.com
PWM controlar to work with reverse polarity relay All About Circuits Change Relay Polarity if you want to switch the polarity with a relay what you need is a dpdt relay. how to change polarity from a negative, into a positive. This is double pole (two common connections) and double. Most aftermarket alarms and remote starter boxes use. if you have a switch or an alarm or keyless entry that has. Change Relay Polarity.
From www.youtube.com
Reversing polarity relay diagram YouTube Change Relay Polarity I'm pretty sure that there isn't a 5. As follows (simulate it here): if you want to switch the polarity with a relay what you need is a dpdt relay. Activate either of the relays will open the circuit. Most aftermarket alarms and remote starter boxes use. if you have a switch or an alarm or keyless entry. Change Relay Polarity.
From www.wiringcore.com
Reverse Polarity Relay Wiring Diagram » Wiring Core Change Relay Polarity This is double pole (two common connections) and double. Most aftermarket alarms and remote starter boxes use. Normal position applies power in one polarity. if you have a switch or an alarm or keyless entry that has a negative output that you wish to use to switch a. actually need two spdt relays. Activate either of the relays. Change Relay Polarity.
From www.intos.kr
DC 12V DPDT Multipurpose Delay Relay Module Timer Polarity switching Change Relay Polarity As follows (simulate it here): Activate either of the relays will open the circuit. Most aftermarket alarms and remote starter boxes use. This is double pole (two common connections) and double. how to change polarity from a negative, into a positive. I'm pretty sure that there isn't a 5. if you have a switch or an alarm or. Change Relay Polarity.
From www.wiringdraw.com
How To Wire A Reverse Polarity Switch » Wiring Draw And Schematic Change Relay Polarity how to change polarity from a negative, into a positive. Most aftermarket alarms and remote starter boxes use. As follows (simulate it here): Activate either of the relays will open the circuit. if you have a switch or an alarm or keyless entry that has a negative output that you wish to use to switch a. in. Change Relay Polarity.
From forum.allaboutcircuits.com
PWM controlar to work with reverse polarity relay All About Circuits Change Relay Polarity i would recommend using a different latching relay, which is more suited to the sequencing you desire, or simply eliminate the relay and carry. if you want to switch the polarity with a relay what you need is a dpdt relay. how to change polarity from a negative, into a positive. Activate either of the relays will. Change Relay Polarity.
From community.home-assistant.io
Simulating DPDT Rocker Switch with Reverse Polarity with Relays Change Relay Polarity As follows (simulate it here): Activate either of the relays will open the circuit. if you want to switch the polarity with a relay what you need is a dpdt relay. if you have a switch or an alarm or keyless entry that has a negative output that you wish to use to switch a. I'm pretty sure. Change Relay Polarity.
From www.youtube.com
Motor polarity reversing circuit using just SPDT switches (2 Solutions Change Relay Polarity if you want to switch the polarity with a relay what you need is a dpdt relay. Normal position applies power in one polarity. As follows (simulate it here): actually need two spdt relays. if you have a switch or an alarm or keyless entry that has a negative output that you wish to use to switch. Change Relay Polarity.
From guidemanualloewe.z21.web.core.windows.net
12v Dc Reverse Polarity Relay Wiring Change Relay Polarity Normal position applies power in one polarity. This is double pole (two common connections) and double. if you want to switch the polarity with a relay what you need is a dpdt relay. if you have a switch or an alarm or keyless entry that has a negative output that you wish to use to switch a. . Change Relay Polarity.
From electrical-engineering-portal.com
What is polarity and why it's important for transformers and protection Change Relay Polarity i would recommend using a different latching relay, which is more suited to the sequencing you desire, or simply eliminate the relay and carry. Normal position applies power in one polarity. I'm pretty sure that there isn't a 5. Activate either of the relays will open the circuit. you can accomplish this with a single dpdt relay. . Change Relay Polarity.
From www.youtube.com
12v Relay Explained!!! How To Wire a Relay, Troubleshoot, and Change Change Relay Polarity in this video i show how to use a double pole double throw (dpdt) switch or relay as a polarity changer. how to change polarity from a negative, into a positive. actually need two spdt relays. you can accomplish this with a single dpdt relay. i would recommend using a different latching relay, which is. Change Relay Polarity.
From www.desertcart.in
Buy Relay Module Polarity, 5VDC DPDT Relay Board Reversal Switch Board Change Relay Polarity Activate either of the relays will open the circuit. how to change polarity from a negative, into a positive. you can accomplish this with a single dpdt relay. actually need two spdt relays. in this video i show how to use a double pole double throw (dpdt) switch or relay as a polarity changer. Normal position. Change Relay Polarity.
From www.youtube.com
How to wire dual relay to reverse polarity on dc motor YouTube Change Relay Polarity This is double pole (two common connections) and double. As follows (simulate it here): Most aftermarket alarms and remote starter boxes use. I'm pretty sure that there isn't a 5. you can accomplish this with a single dpdt relay. in this video i show how to use a double pole double throw (dpdt) switch or relay as a. Change Relay Polarity.
From www.amazon.ca
eletechsup DC 524V 2A SelfLocking bistable Reverse Polarity Switch Change Relay Polarity you can accomplish this with a single dpdt relay. in this video i show how to use a double pole double throw (dpdt) switch or relay as a polarity changer. Activate either of the relays will open the circuit. actually need two spdt relays. how to change polarity from a negative, into a positive. This is. Change Relay Polarity.
From wirelibrarygarland.z6.web.core.windows.net
Reverse Polarity Relay Wiring Diagram Change Relay Polarity This is double pole (two common connections) and double. I'm pretty sure that there isn't a 5. if you have a switch or an alarm or keyless entry that has a negative output that you wish to use to switch a. how to change polarity from a negative, into a positive. actually need two spdt relays. Normal. Change Relay Polarity.
From www.youtube.com
Reverse polarity motor operation with spark core and 2 relay shield Change Relay Polarity I'm pretty sure that there isn't a 5. in this video i show how to use a double pole double throw (dpdt) switch or relay as a polarity changer. actually need two spdt relays. if you want to switch the polarity with a relay what you need is a dpdt relay. As follows (simulate it here): This. Change Relay Polarity.
From www.youtube.com
polarity reversing relay diagram for double throw switch YouTube Change Relay Polarity i would recommend using a different latching relay, which is more suited to the sequencing you desire, or simply eliminate the relay and carry. if you have a switch or an alarm or keyless entry that has a negative output that you wish to use to switch a. As follows (simulate it here): This is double pole (two. Change Relay Polarity.
From circuitbest.com
Simple Relay Polarity Remover circuit CircuitBest Change Relay Polarity if you want to switch the polarity with a relay what you need is a dpdt relay. This is double pole (two common connections) and double. Most aftermarket alarms and remote starter boxes use. actually need two spdt relays. Activate either of the relays will open the circuit. Normal position applies power in one polarity. if you. Change Relay Polarity.
From www.diagramelectric.co
reverse polarity relays Wiring Diagram Wiring Diagram Change Relay Polarity in this video i show how to use a double pole double throw (dpdt) switch or relay as a polarity changer. I'm pretty sure that there isn't a 5. i would recommend using a different latching relay, which is more suited to the sequencing you desire, or simply eliminate the relay and carry. if you have a. Change Relay Polarity.
From easywiring.info
Reverse Polarity Relay Wiring Diagram Easy Wiring Change Relay Polarity if you have a switch or an alarm or keyless entry that has a negative output that you wish to use to switch a. how to change polarity from a negative, into a positive. you can accomplish this with a single dpdt relay. As follows (simulate it here): This is double pole (two common connections) and double.. Change Relay Polarity.
From fyomulira.blob.core.windows.net
How To Wire A Reverse Polarity Relay at Steven Werner blog Change Relay Polarity As follows (simulate it here): This is double pole (two common connections) and double. Most aftermarket alarms and remote starter boxes use. you can accomplish this with a single dpdt relay. Activate either of the relays will open the circuit. actually need two spdt relays. how to change polarity from a negative, into a positive. if. Change Relay Polarity.
From www.diagramelectric.co
Reverse Polarity Relay Circuit Diagram Wiring Diagram Change Relay Polarity As follows (simulate it here): This is double pole (two common connections) and double. if you have a switch or an alarm or keyless entry that has a negative output that you wish to use to switch a. in this video i show how to use a double pole double throw (dpdt) switch or relay as a polarity. Change Relay Polarity.
From www.youtube.com
How To Change Polarity With a Relay Convert Negative Into Positive Change Relay Polarity if you have a switch or an alarm or keyless entry that has a negative output that you wish to use to switch a. i would recommend using a different latching relay, which is more suited to the sequencing you desire, or simply eliminate the relay and carry. how to change polarity from a negative, into a. Change Relay Polarity.
From userdataorganicist.z21.web.core.windows.net
How To Switch Polarity With A Relay Change Relay Polarity Most aftermarket alarms and remote starter boxes use. As follows (simulate it here): i would recommend using a different latching relay, which is more suited to the sequencing you desire, or simply eliminate the relay and carry. how to change polarity from a negative, into a positive. Activate either of the relays will open the circuit. This is. Change Relay Polarity.
From www.youtube.com
Reverse Polarity Switching / DPDT switch wiring by VOGMAN YouTube Change Relay Polarity Most aftermarket alarms and remote starter boxes use. As follows (simulate it here): in this video i show how to use a double pole double throw (dpdt) switch or relay as a polarity changer. actually need two spdt relays. Normal position applies power in one polarity. if you want to switch the polarity with a relay what. Change Relay Polarity.
From itecnotes.com
Electronic Invert polarity with DPDT relay Valuable Tech Notes Change Relay Polarity you can accomplish this with a single dpdt relay. Most aftermarket alarms and remote starter boxes use. Activate either of the relays will open the circuit. i would recommend using a different latching relay, which is more suited to the sequencing you desire, or simply eliminate the relay and carry. This is double pole (two common connections) and. Change Relay Polarity.
From www.youtube.com
Top 2 Relay projects Push Button On/off Two Way Motor Controller Change Relay Polarity Activate either of the relays will open the circuit. you can accomplish this with a single dpdt relay. if you want to switch the polarity with a relay what you need is a dpdt relay. Normal position applies power in one polarity. I'm pretty sure that there isn't a 5. how to change polarity from a negative,. Change Relay Polarity.
From manuallibmidges.z13.web.core.windows.net
Reversing Polarity With Relays Change Relay Polarity Activate either of the relays will open the circuit. This is double pole (two common connections) and double. actually need two spdt relays. you can accomplish this with a single dpdt relay. in this video i show how to use a double pole double throw (dpdt) switch or relay as a polarity changer. if you have. Change Relay Polarity.
From forum.arduino.cc
Polarity changer 9V DC Project Guidance Arduino Forum Change Relay Polarity I'm pretty sure that there isn't a 5. i would recommend using a different latching relay, which is more suited to the sequencing you desire, or simply eliminate the relay and carry. if you want to switch the polarity with a relay what you need is a dpdt relay. you can accomplish this with a single dpdt. Change Relay Polarity.
From www.smarts4k.com
How To Wire A Reverse Polarity Switch 4K Wallpapers Review Change Relay Polarity As follows (simulate it here): if you want to switch the polarity with a relay what you need is a dpdt relay. Activate either of the relays will open the circuit. in this video i show how to use a double pole double throw (dpdt) switch or relay as a polarity changer. i would recommend using a. Change Relay Polarity.
From install.verizonconnect.com
Overview guide Relays Device Help Change Relay Polarity Normal position applies power in one polarity. how to change polarity from a negative, into a positive. if you have a switch or an alarm or keyless entry that has a negative output that you wish to use to switch a. in this video i show how to use a double pole double throw (dpdt) switch or. Change Relay Polarity.
From guidewiringtimothy.z21.web.core.windows.net
Reverse Polarity Switch Wiring Diagram Change Relay Polarity As follows (simulate it here): how to change polarity from a negative, into a positive. I'm pretty sure that there isn't a 5. if you have a switch or an alarm or keyless entry that has a negative output that you wish to use to switch a. you can accomplish this with a single dpdt relay. . Change Relay Polarity.
From fyomulira.blob.core.windows.net
How To Wire A Reverse Polarity Relay at Steven Werner blog Change Relay Polarity if you have a switch or an alarm or keyless entry that has a negative output that you wish to use to switch a. Normal position applies power in one polarity. i would recommend using a different latching relay, which is more suited to the sequencing you desire, or simply eliminate the relay and carry. how to. Change Relay Polarity.
From www.youtube.com
How to change the polarity of the trip relays of Easergy P3U relay Change Relay Polarity Normal position applies power in one polarity. As follows (simulate it here): I'm pretty sure that there isn't a 5. if you want to switch the polarity with a relay what you need is a dpdt relay. Most aftermarket alarms and remote starter boxes use. i would recommend using a different latching relay, which is more suited to. Change Relay Polarity.
From www.youtube.com
DIFFERANTIAL RELAY CT POLARITY AND EFFECT OF CT POLARITY REVERSE FOR Change Relay Polarity As follows (simulate it here): in this video i show how to use a double pole double throw (dpdt) switch or relay as a polarity changer. Normal position applies power in one polarity. I'm pretty sure that there isn't a 5. Most aftermarket alarms and remote starter boxes use. you can accomplish this with a single dpdt relay.. Change Relay Polarity.