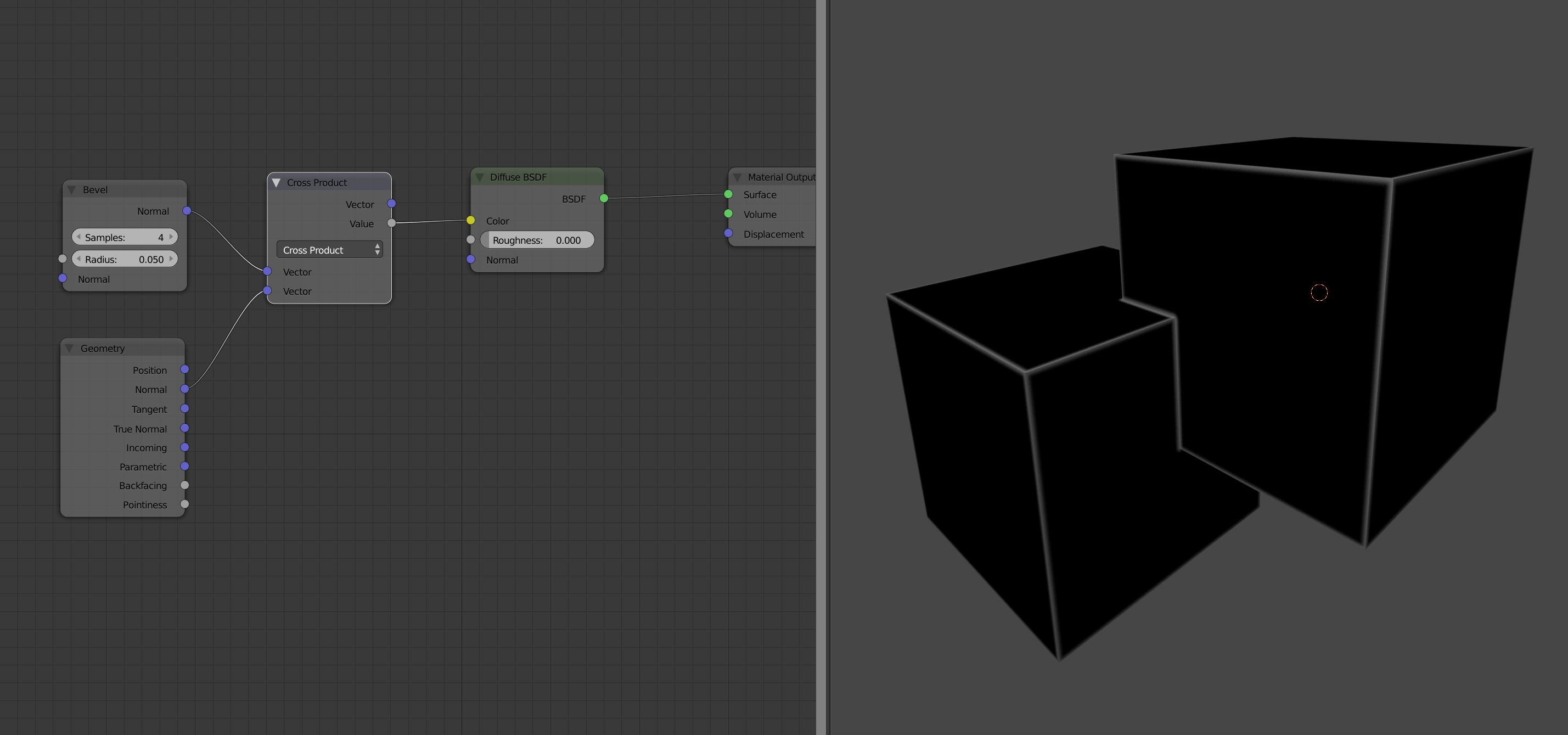
Blender Bevel Node . Like bump mapping, this does not modify the actual geometry, only the. I mean the split to instances. The bevel shader node for cycles appears to be a blender 2.8 feature that is present in blender 2.79 development builds. As a blender artist, you must have experienced the limitations in the bevel modifier or the bevel tool in the edit mode. By simply adding the bevel node to a normal input we can control the bevel within rendering. A bevel is an effect that smooths out edges and corners. # bevel shader bringing out specular highlights on the edges. I am interested in reconstructing the effect as detailed as possible. The bevel shader node can be used for rendering rounded corners. I would like to use geometry nodes to add beveled edges to a cube, exactly (!) like the modifier bevel would do. Reference bevel input node (blender manual) A minimal node setup for working with the bevel node. Real world edges are very seldom exactly sharp. Learn geometry nodes by building a simple bevel node group.note: The bevel tool allows you to create chamfered or rounded corners on geometry.
from youtube.com
Like bump mapping, this does not modify the actual geometry, only the. The bevel tool allows you to create chamfered or rounded corners on geometry. As a blender artist, you must have experienced the limitations in the bevel modifier or the bevel tool in the edit mode. Learn geometry nodes by building a simple bevel node group.note: I mean the split to instances. By simply adding the bevel node to a normal input we can control the bevel within rendering. A minimal node setup for working with the bevel node. # bevel shader bringing out specular highlights on the edges. A bevel is an effect that smooths out edges and corners. Real world edges are very seldom exactly sharp.
Blender 2.6 Tutorial 40 Bevel Tool (Updated) YouTube
Blender Bevel Node The bevel tool allows you to create chamfered or rounded corners on geometry. The bevel shader node can be used for rendering rounded corners. Like bump mapping, this does not modify the actual geometry, only the. # bevel shader bringing out specular highlights on the edges. Real world edges are very seldom exactly sharp. I would like to use geometry nodes to add beveled edges to a cube, exactly (!) like the modifier bevel would do. A minimal node setup for working with the bevel node. By simply adding the bevel node to a normal input we can control the bevel within rendering. As a blender artist, you must have experienced the limitations in the bevel modifier or the bevel tool in the edit mode. Reference bevel input node (blender manual) I mean the split to instances. I am interested in reconstructing the effect as detailed as possible. Learn geometry nodes by building a simple bevel node group.note: The bevel shader node for cycles appears to be a blender 2.8 feature that is present in blender 2.79 development builds. A bevel is an effect that smooths out edges and corners. The bevel tool allows you to create chamfered or rounded corners on geometry.
From www.youtube.com
Blender 2.8x Tutorial The Bevel Node ( Cycles ) YouTube Blender Bevel Node Learn geometry nodes by building a simple bevel node group.note: I would like to use geometry nodes to add beveled edges to a cube, exactly (!) like the modifier bevel would do. Reference bevel input node (blender manual) I am interested in reconstructing the effect as detailed as possible. The bevel shader node for cycles appears to be a blender. Blender Bevel Node.
From www.youtube.com
How to use Bevel on Blender Bevel Blender Tutorial YouTube Blender Bevel Node Like bump mapping, this does not modify the actual geometry, only the. As a blender artist, you must have experienced the limitations in the bevel modifier or the bevel tool in the edit mode. The bevel shader node can be used for rendering rounded corners. # bevel shader bringing out specular highlights on the edges. The bevel tool allows you. Blender Bevel Node.
From artisticrender.com
How to bevel in Blender using the tool and modifier Blender Bevel Node A minimal node setup for working with the bevel node. # bevel shader bringing out specular highlights on the edges. The bevel shader node for cycles appears to be a blender 2.8 feature that is present in blender 2.79 development builds. I mean the split to instances. Reference bevel input node (blender manual) By simply adding the bevel node to. Blender Bevel Node.
From www.youtube.com
Bevel Node Shader Material Nodes Nodevember Blender 3 Tutorial Blender Bevel Node # bevel shader bringing out specular highlights on the edges. Learn geometry nodes by building a simple bevel node group.note: A minimal node setup for working with the bevel node. I mean the split to instances. Like bump mapping, this does not modify the actual geometry, only the. I am interested in reconstructing the effect as detailed as possible. Reference. Blender Bevel Node.
From blenderartists.org
Cycles bevel node Set on Wood texture Materials and Textures Blender Bevel Node A bevel is an effect that smooths out edges and corners. Real world edges are very seldom exactly sharp. I am interested in reconstructing the effect as detailed as possible. A minimal node setup for working with the bevel node. I would like to use geometry nodes to add beveled edges to a cube, exactly (!) like the modifier bevel. Blender Bevel Node.
From blenderartists.org
Blender How to apply bevel to intersecting edges of a geometry nodes Blender Bevel Node I am interested in reconstructing the effect as detailed as possible. A bevel is an effect that smooths out edges and corners. The bevel shader node for cycles appears to be a blender 2.8 feature that is present in blender 2.79 development builds. I mean the split to instances. Learn geometry nodes by building a simple bevel node group.note: Real. Blender Bevel Node.
From www.youtube.com
Blender Tutorial How to Bevel in Blender YouTube Blender Bevel Node I am interested in reconstructing the effect as detailed as possible. A bevel is an effect that smooths out edges and corners. The bevel shader node can be used for rendering rounded corners. The bevel shader node for cycles appears to be a blender 2.8 feature that is present in blender 2.79 development builds. Like bump mapping, this does not. Blender Bevel Node.
From www.youtube.com
Bevel Triple Edging Trick For Modeling _ Blender Topology Tutorial Blender Bevel Node I would like to use geometry nodes to add beveled edges to a cube, exactly (!) like the modifier bevel would do. The bevel tool allows you to create chamfered or rounded corners on geometry. # bevel shader bringing out specular highlights on the edges. I am interested in reconstructing the effect as detailed as possible. The bevel shader node. Blender Bevel Node.
From www.9to5software.com
How to Bevel in Blender? Blender Bevel Node As a blender artist, you must have experienced the limitations in the bevel modifier or the bevel tool in the edit mode. I mean the split to instances. # bevel shader bringing out specular highlights on the edges. The bevel shader node for cycles appears to be a blender 2.8 feature that is present in blender 2.79 development builds. Like. Blender Bevel Node.
From www.youtube.com
Blender Unleashed How to Bevel in Geometry nodes YouTube Blender Bevel Node As a blender artist, you must have experienced the limitations in the bevel modifier or the bevel tool in the edit mode. A minimal node setup for working with the bevel node. I mean the split to instances. Reference bevel input node (blender manual) # bevel shader bringing out specular highlights on the edges. A bevel is an effect that. Blender Bevel Node.
From blender.stackexchange.com
cycles render engine How to use bevel node without joining objects Blender Bevel Node Learn geometry nodes by building a simple bevel node group.note: By simply adding the bevel node to a normal input we can control the bevel within rendering. The bevel tool allows you to create chamfered or rounded corners on geometry. A minimal node setup for working with the bevel node. I would like to use geometry nodes to add beveled. Blender Bevel Node.
From linuxhint.com
Blender Bevel Tool Blender Bevel Node Like bump mapping, this does not modify the actual geometry, only the. I am interested in reconstructing the effect as detailed as possible. A bevel is an effect that smooths out edges and corners. Real world edges are very seldom exactly sharp. I mean the split to instances. A minimal node setup for working with the bevel node. The bevel. Blender Bevel Node.
From artisticrender.com
How to bevel in Blender using the tool and modifier Blender Bevel Node The bevel tool allows you to create chamfered or rounded corners on geometry. As a blender artist, you must have experienced the limitations in the bevel modifier or the bevel tool in the edit mode. By simply adding the bevel node to a normal input we can control the bevel within rendering. I mean the split to instances. Like bump. Blender Bevel Node.
From typerus.ru
Blender bevel an edge Blender Bevel Node As a blender artist, you must have experienced the limitations in the bevel modifier or the bevel tool in the edit mode. A minimal node setup for working with the bevel node. I am interested in reconstructing the effect as detailed as possible. # bevel shader bringing out specular highlights on the edges. Real world edges are very seldom exactly. Blender Bevel Node.
From artisticrender.com
How to bevel in Blender using the tool and modifier Blender Bevel Node I am interested in reconstructing the effect as detailed as possible. A bevel is an effect that smooths out edges and corners. Like bump mapping, this does not modify the actual geometry, only the. I mean the split to instances. By simply adding the bevel node to a normal input we can control the bevel within rendering. Reference bevel input. Blender Bevel Node.
From blenderartists.org
Blender How to apply bevel to intersecting edges of a geometry nodes Blender Bevel Node # bevel shader bringing out specular highlights on the edges. A minimal node setup for working with the bevel node. I mean the split to instances. The bevel shader node for cycles appears to be a blender 2.8 feature that is present in blender 2.79 development builds. Like bump mapping, this does not modify the actual geometry, only the. Real. Blender Bevel Node.
From www.youtube.com
Blender's Bevel Shader Easy way to add bevel any object Blender Blender Bevel Node I mean the split to instances. Like bump mapping, this does not modify the actual geometry, only the. I am interested in reconstructing the effect as detailed as possible. By simply adding the bevel node to a normal input we can control the bevel within rendering. Learn geometry nodes by building a simple bevel node group.note: As a blender artist,. Blender Bevel Node.
From www.youtube.com
Using the BEVEL MODIFIER in Blender Blender Modifier Tutorial YouTube Blender Bevel Node The bevel shader node can be used for rendering rounded corners. I mean the split to instances. The bevel tool allows you to create chamfered or rounded corners on geometry. # bevel shader bringing out specular highlights on the edges. Learn geometry nodes by building a simple bevel node group.note: By simply adding the bevel node to a normal input. Blender Bevel Node.
From designsync.com.au
Add bevel node to Cycles rendering in Blender 2.8 DESIGN SYNC Blender Bevel Node Learn geometry nodes by building a simple bevel node group.note: I would like to use geometry nodes to add beveled edges to a cube, exactly (!) like the modifier bevel would do. I am interested in reconstructing the effect as detailed as possible. The bevel tool allows you to create chamfered or rounded corners on geometry. # bevel shader bringing. Blender Bevel Node.
From www.blendernation.com
How to set up a Edge Wear node in Blender BlenderNation Blender Bevel Node A bevel is an effect that smooths out edges and corners. I would like to use geometry nodes to add beveled edges to a cube, exactly (!) like the modifier bevel would do. The bevel shader node can be used for rendering rounded corners. Like bump mapping, this does not modify the actual geometry, only the. As a blender artist,. Blender Bevel Node.
From www.youtube.com
Blender 3D Beginner Tutorial Bevel And Math node YouTube Blender Bevel Node The bevel shader node for cycles appears to be a blender 2.8 feature that is present in blender 2.79 development builds. Real world edges are very seldom exactly sharp. I am interested in reconstructing the effect as detailed as possible. A minimal node setup for working with the bevel node. Like bump mapping, this does not modify the actual geometry,. Blender Bevel Node.
From cgian.com
How to make Chamfer using Blender Bevel Tool and Modifier Blender Bevel Node Learn geometry nodes by building a simple bevel node group.note: By simply adding the bevel node to a normal input we can control the bevel within rendering. Like bump mapping, this does not modify the actual geometry, only the. I would like to use geometry nodes to add beveled edges to a cube, exactly (!) like the modifier bevel would. Blender Bevel Node.
From www.youtube.com
BevelShader Radius nach Vertex Weights KurzTutorial Blender Blender Bevel Node The bevel tool allows you to create chamfered or rounded corners on geometry. Real world edges are very seldom exactly sharp. I am interested in reconstructing the effect as detailed as possible. I would like to use geometry nodes to add beveled edges to a cube, exactly (!) like the modifier bevel would do. Learn geometry nodes by building a. Blender Bevel Node.
From linuxhint.com
Blender Bevel Tool Blender Bevel Node By simply adding the bevel node to a normal input we can control the bevel within rendering. A bevel is an effect that smooths out edges and corners. Real world edges are very seldom exactly sharp. The bevel shader node for cycles appears to be a blender 2.8 feature that is present in blender 2.79 development builds. Like bump mapping,. Blender Bevel Node.
From www.youtube.com
CREATE SMOOTH EDGES WITH THE BEVEL TOOL BLENDER BEGINNER TUTORIAL Blender Bevel Node Learn geometry nodes by building a simple bevel node group.note: A minimal node setup for working with the bevel node. I am interested in reconstructing the effect as detailed as possible. By simply adding the bevel node to a normal input we can control the bevel within rendering. Reference bevel input node (blender manual) # bevel shader bringing out specular. Blender Bevel Node.
From blenderartists.org
Bevel node combine with normal map in the same socket of the principled Blender Bevel Node Reference bevel input node (blender manual) # bevel shader bringing out specular highlights on the edges. I am interested in reconstructing the effect as detailed as possible. As a blender artist, you must have experienced the limitations in the bevel modifier or the bevel tool in the edit mode. I mean the split to instances. Like bump mapping, this does. Blender Bevel Node.
From artisticrender.com
How to bevel in Blender using the tool and modifier Blender Bevel Node A bevel is an effect that smooths out edges and corners. The bevel shader node for cycles appears to be a blender 2.8 feature that is present in blender 2.79 development builds. Real world edges are very seldom exactly sharp. # bevel shader bringing out specular highlights on the edges. The bevel tool allows you to create chamfered or rounded. Blender Bevel Node.
From blenderartists.org
Cycles bevel node Set on Wood texture Materials and Textures Blender Bevel Node Real world edges are very seldom exactly sharp. The bevel shader node for cycles appears to be a blender 2.8 feature that is present in blender 2.79 development builds. By simply adding the bevel node to a normal input we can control the bevel within rendering. A minimal node setup for working with the bevel node. The bevel shader node. Blender Bevel Node.
From blender.stackexchange.com
How to use the Bevel node in 2.79b Blender Stack Exchange Blender Bevel Node I mean the split to instances. I am interested in reconstructing the effect as detailed as possible. Learn geometry nodes by building a simple bevel node group.note: # bevel shader bringing out specular highlights on the edges. Reference bevel input node (blender manual) By simply adding the bevel node to a normal input we can control the bevel within rendering.. Blender Bevel Node.
From www.youtube.com
Complete Bevel Guide Blender basics How to Bevel the Vertex, Edge Blender Bevel Node A bevel is an effect that smooths out edges and corners. I mean the split to instances. The bevel shader node for cycles appears to be a blender 2.8 feature that is present in blender 2.79 development builds. A minimal node setup for working with the bevel node. By simply adding the bevel node to a normal input we can. Blender Bevel Node.
From blenderartists.org
How to set edge bevel weights with geometry nodes? Modeling Blender Blender Bevel Node I mean the split to instances. The bevel shader node for cycles appears to be a blender 2.8 feature that is present in blender 2.79 development builds. Real world edges are very seldom exactly sharp. # bevel shader bringing out specular highlights on the edges. I am interested in reconstructing the effect as detailed as possible. A bevel is an. Blender Bevel Node.
From linuxhint.com
Blender Bevel Tool Blender Bevel Node I am interested in reconstructing the effect as detailed as possible. Reference bevel input node (blender manual) The bevel shader node can be used for rendering rounded corners. I mean the split to instances. # bevel shader bringing out specular highlights on the edges. Real world edges are very seldom exactly sharp. The bevel tool allows you to create chamfered. Blender Bevel Node.
From youtube.com
Blender 2.6 Tutorial 40 Bevel Tool (Updated) YouTube Blender Bevel Node The bevel shader node can be used for rendering rounded corners. Like bump mapping, this does not modify the actual geometry, only the. I would like to use geometry nodes to add beveled edges to a cube, exactly (!) like the modifier bevel would do. I am interested in reconstructing the effect as detailed as possible. Real world edges are. Blender Bevel Node.
From rogodigital.design
How to Bevel Edges in Blender rogodigital.design Blender 3D Tutorials Blender Bevel Node Real world edges are very seldom exactly sharp. The bevel tool allows you to create chamfered or rounded corners on geometry. A bevel is an effect that smooths out edges and corners. I mean the split to instances. A minimal node setup for working with the bevel node. I am interested in reconstructing the effect as detailed as possible. As. Blender Bevel Node.
From www.youtube.com
Beveling Edges in Blender 2.8 Beginner to Advanced YouTube Blender Bevel Node Reference bevel input node (blender manual) I would like to use geometry nodes to add beveled edges to a cube, exactly (!) like the modifier bevel would do. The bevel shader node can be used for rendering rounded corners. By simply adding the bevel node to a normal input we can control the bevel within rendering. As a blender artist,. Blender Bevel Node.