Cooling Fan Controller Circuit Diagram . Whether you are building a 3d printer, an led controller, or any other electronic device, having a clear. Take control with a diy fan controller circuit! When the temperature rises, this ntc thermistor provides low resistance to the power source, causing the fan speed to rise. Learn how to control the speed of your fans for optimal cooling and noise reduction in your computer or electronic projects. Learn how to use an analog circuit to measure temperature and control the speed of a cooling fan by generating a variable supply. Many people use fan control circuit diagrams when creating cooling systems for their electronics. Learn about pwm control, circuit components, and explore resources to build one safely. With these ingredients, you can also design a basic fan control circuit with or without sensing and feedback. Explore the workings of a fan controller circuit with a detailed schematic. Reduce fan noise or boost cooling. This cooling fan speed control circuit has four thermistors of 470 ohms. This circuit is designed to control small cooling fan (any size that operates in 12v supply), speed of the fan is controlled by the ntc (negative temperature coefficient). A cooling fan circuit diagram is an essential part of any electronics project.
from schematicpartlas.z13.web.core.windows.net
Learn about pwm control, circuit components, and explore resources to build one safely. When the temperature rises, this ntc thermistor provides low resistance to the power source, causing the fan speed to rise. This cooling fan speed control circuit has four thermistors of 470 ohms. With these ingredients, you can also design a basic fan control circuit with or without sensing and feedback. Reduce fan noise or boost cooling. Whether you are building a 3d printer, an led controller, or any other electronic device, having a clear. Many people use fan control circuit diagrams when creating cooling systems for their electronics. Learn how to use an analog circuit to measure temperature and control the speed of a cooling fan by generating a variable supply. Take control with a diy fan controller circuit! Learn how to control the speed of your fans for optimal cooling and noise reduction in your computer or electronic projects.
Automatic Cooling Fan Controller Circuit Diagram
Cooling Fan Controller Circuit Diagram With these ingredients, you can also design a basic fan control circuit with or without sensing and feedback. A cooling fan circuit diagram is an essential part of any electronics project. With these ingredients, you can also design a basic fan control circuit with or without sensing and feedback. Learn how to use an analog circuit to measure temperature and control the speed of a cooling fan by generating a variable supply. Explore the workings of a fan controller circuit with a detailed schematic. Take control with a diy fan controller circuit! This circuit is designed to control small cooling fan (any size that operates in 12v supply), speed of the fan is controlled by the ntc (negative temperature coefficient). Learn about pwm control, circuit components, and explore resources to build one safely. Learn how to control the speed of your fans for optimal cooling and noise reduction in your computer or electronic projects. This cooling fan speed control circuit has four thermistors of 470 ohms. When the temperature rises, this ntc thermistor provides low resistance to the power source, causing the fan speed to rise. Whether you are building a 3d printer, an led controller, or any other electronic device, having a clear. Many people use fan control circuit diagrams when creating cooling systems for their electronics. Reduce fan noise or boost cooling.
From manualdataoddfellows.z21.web.core.windows.net
Dc Motor Controller Diagram Cooling Fan Controller Circuit Diagram With these ingredients, you can also design a basic fan control circuit with or without sensing and feedback. When the temperature rises, this ntc thermistor provides low resistance to the power source, causing the fan speed to rise. Learn how to use an analog circuit to measure temperature and control the speed of a cooling fan by generating a variable. Cooling Fan Controller Circuit Diagram.
From joiljvknr.blob.core.windows.net
Cooling Fan Control Circuit at Jack Herrera blog Cooling Fan Controller Circuit Diagram A cooling fan circuit diagram is an essential part of any electronics project. When the temperature rises, this ntc thermistor provides low resistance to the power source, causing the fan speed to rise. This circuit is designed to control small cooling fan (any size that operates in 12v supply), speed of the fan is controlled by the ntc (negative temperature. Cooling Fan Controller Circuit Diagram.
From schematicpartlas.z13.web.core.windows.net
Automatic Cooling Fan Controller Circuit Diagram Cooling Fan Controller Circuit Diagram When the temperature rises, this ntc thermistor provides low resistance to the power source, causing the fan speed to rise. This circuit is designed to control small cooling fan (any size that operates in 12v supply), speed of the fan is controlled by the ntc (negative temperature coefficient). Whether you are building a 3d printer, an led controller, or any. Cooling Fan Controller Circuit Diagram.
From in.pinterest.com
Automatic Fan Controller Circuit Diagram using Temperature Sensor Cooling Fan Controller Circuit Diagram This circuit is designed to control small cooling fan (any size that operates in 12v supply), speed of the fan is controlled by the ntc (negative temperature coefficient). Explore the workings of a fan controller circuit with a detailed schematic. Learn how to control the speed of your fans for optimal cooling and noise reduction in your computer or electronic. Cooling Fan Controller Circuit Diagram.
From community.element14.com
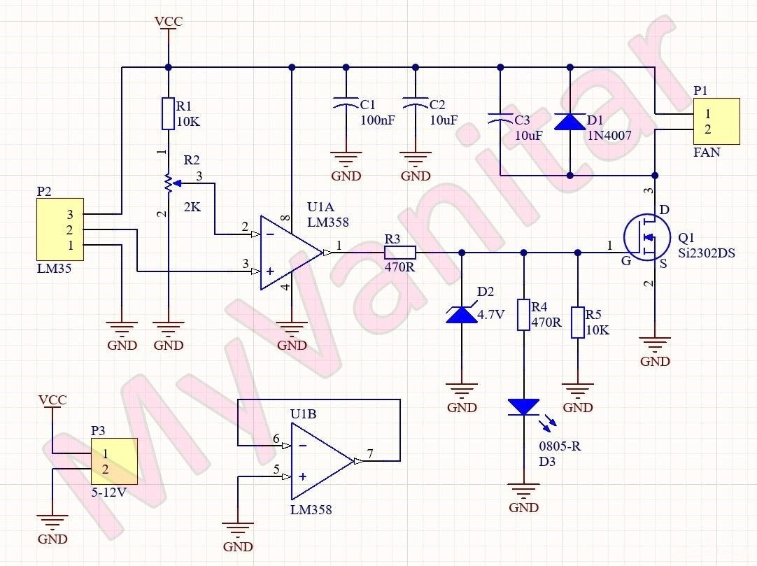
Cooling FAN Controller Using an LM35 (No MCU) element14 Community Cooling Fan Controller Circuit Diagram This cooling fan speed control circuit has four thermistors of 470 ohms. This circuit is designed to control small cooling fan (any size that operates in 12v supply), speed of the fan is controlled by the ntc (negative temperature coefficient). Learn how to use an analog circuit to measure temperature and control the speed of a cooling fan by generating. Cooling Fan Controller Circuit Diagram.
From www.circuitdiagram.co
Cpu Fan Schematic Cooling Fan Controller Circuit Diagram With these ingredients, you can also design a basic fan control circuit with or without sensing and feedback. A cooling fan circuit diagram is an essential part of any electronics project. Learn how to control the speed of your fans for optimal cooling and noise reduction in your computer or electronic projects. Learn about pwm control, circuit components, and explore. Cooling Fan Controller Circuit Diagram.
From wiringdb2leve1nexn.z4.web.core.windows.net
How To Wire Auto Electric Cooling Fan Cooling Fan Controller Circuit Diagram This cooling fan speed control circuit has four thermistors of 470 ohms. With these ingredients, you can also design a basic fan control circuit with or without sensing and feedback. Learn about pwm control, circuit components, and explore resources to build one safely. Learn how to control the speed of your fans for optimal cooling and noise reduction in your. Cooling Fan Controller Circuit Diagram.
From joiljvknr.blob.core.windows.net
Cooling Fan Control Circuit at Jack Herrera blog Cooling Fan Controller Circuit Diagram Learn how to control the speed of your fans for optimal cooling and noise reduction in your computer or electronic projects. A cooling fan circuit diagram is an essential part of any electronics project. Learn about pwm control, circuit components, and explore resources to build one safely. When the temperature rises, this ntc thermistor provides low resistance to the power. Cooling Fan Controller Circuit Diagram.
From userlibrarymehler.z19.web.core.windows.net
Auto Cooling Fan Wiring Diagram Cooling Fan Controller Circuit Diagram Learn how to use an analog circuit to measure temperature and control the speed of a cooling fan by generating a variable supply. Learn about pwm control, circuit components, and explore resources to build one safely. Take control with a diy fan controller circuit! Reduce fan noise or boost cooling. This cooling fan speed control circuit has four thermistors of. Cooling Fan Controller Circuit Diagram.
From wiringchart101.storage.googleapis.com
4 pin pwm fan circuit diagram Cooling Fan Controller Circuit Diagram Many people use fan control circuit diagrams when creating cooling systems for their electronics. A cooling fan circuit diagram is an essential part of any electronics project. Whether you are building a 3d printer, an led controller, or any other electronic device, having a clear. Reduce fan noise or boost cooling. This cooling fan speed control circuit has four thermistors. Cooling Fan Controller Circuit Diagram.
From www.circuitdiagram.co
Radiator Fan Controller Circuit Diagram Circuit Diagram Cooling Fan Controller Circuit Diagram When the temperature rises, this ntc thermistor provides low resistance to the power source, causing the fan speed to rise. Whether you are building a 3d printer, an led controller, or any other electronic device, having a clear. Many people use fan control circuit diagrams when creating cooling systems for their electronics. Reduce fan noise or boost cooling. This cooling. Cooling Fan Controller Circuit Diagram.
From www.circuitdiagram.co
Schematic Diagram Of An Electric Fan Circuit Diagram Cooling Fan Controller Circuit Diagram Reduce fan noise or boost cooling. Take control with a diy fan controller circuit! Learn how to use an analog circuit to measure temperature and control the speed of a cooling fan by generating a variable supply. This circuit is designed to control small cooling fan (any size that operates in 12v supply), speed of the fan is controlled by. Cooling Fan Controller Circuit Diagram.
From schematicsaethnodmn.z22.web.core.windows.net
Aftermarket Cooling Fan Relay Wiring Diagram Cooling Fan Controller Circuit Diagram This cooling fan speed control circuit has four thermistors of 470 ohms. This circuit is designed to control small cooling fan (any size that operates in 12v supply), speed of the fan is controlled by the ntc (negative temperature coefficient). Learn about pwm control, circuit components, and explore resources to build one safely. When the temperature rises, this ntc thermistor. Cooling Fan Controller Circuit Diagram.
From joiljvknr.blob.core.windows.net
Cooling Fan Control Circuit at Jack Herrera blog Cooling Fan Controller Circuit Diagram Learn about pwm control, circuit components, and explore resources to build one safely. Learn how to use an analog circuit to measure temperature and control the speed of a cooling fan by generating a variable supply. Learn how to control the speed of your fans for optimal cooling and noise reduction in your computer or electronic projects. This circuit is. Cooling Fan Controller Circuit Diagram.
From in.pinterest.com
Temperature Controlled DC Fan using Thermistor Temperature control Cooling Fan Controller Circuit Diagram Learn how to use an analog circuit to measure temperature and control the speed of a cooling fan by generating a variable supply. When the temperature rises, this ntc thermistor provides low resistance to the power source, causing the fan speed to rise. This circuit is designed to control small cooling fan (any size that operates in 12v supply), speed. Cooling Fan Controller Circuit Diagram.
From www.circuitdiagram.co
Simple Thermistor Circuit Diagram Circuit Diagram Cooling Fan Controller Circuit Diagram With these ingredients, you can also design a basic fan control circuit with or without sensing and feedback. Learn about pwm control, circuit components, and explore resources to build one safely. A cooling fan circuit diagram is an essential part of any electronics project. Whether you are building a 3d printer, an led controller, or any other electronic device, having. Cooling Fan Controller Circuit Diagram.
From www.electroschematics.com
Smart Cooling Fan Circuit Cooling Fan Controller Circuit Diagram Reduce fan noise or boost cooling. A cooling fan circuit diagram is an essential part of any electronics project. Learn how to control the speed of your fans for optimal cooling and noise reduction in your computer or electronic projects. With these ingredients, you can also design a basic fan control circuit with or without sensing and feedback. This cooling. Cooling Fan Controller Circuit Diagram.
From manual.imagenes4k.com
Laptop Fan Wiring Diagram Wiring Efan Astrosafari Sponsored How PC Fans Cooling Fan Controller Circuit Diagram A cooling fan circuit diagram is an essential part of any electronics project. Many people use fan control circuit diagrams when creating cooling systems for their electronics. When the temperature rises, this ntc thermistor provides low resistance to the power source, causing the fan speed to rise. Explore the workings of a fan controller circuit with a detailed schematic. Learn. Cooling Fan Controller Circuit Diagram.
From circuitlibavebury.z21.web.core.windows.net
Electric Cooling Fan Control Wiring Diagram Cooling Fan Controller Circuit Diagram When the temperature rises, this ntc thermistor provides low resistance to the power source, causing the fan speed to rise. Take control with a diy fan controller circuit! This circuit is designed to control small cooling fan (any size that operates in 12v supply), speed of the fan is controlled by the ntc (negative temperature coefficient). Learn about pwm control,. Cooling Fan Controller Circuit Diagram.
From www.circuitdiagram.co
Cooling Fan Controller Circuit Diagram Circuit Diagram Cooling Fan Controller Circuit Diagram Explore the workings of a fan controller circuit with a detailed schematic. Learn how to control the speed of your fans for optimal cooling and noise reduction in your computer or electronic projects. Learn how to use an analog circuit to measure temperature and control the speed of a cooling fan by generating a variable supply. Whether you are building. Cooling Fan Controller Circuit Diagram.
From diagramlibstella.z13.web.core.windows.net
Cj7 Electric Cooling Fan Diagram Cooling Fan Controller Circuit Diagram Learn about pwm control, circuit components, and explore resources to build one safely. This circuit is designed to control small cooling fan (any size that operates in 12v supply), speed of the fan is controlled by the ntc (negative temperature coefficient). A cooling fan circuit diagram is an essential part of any electronics project. Explore the workings of a fan. Cooling Fan Controller Circuit Diagram.
From www.youtube.com
How to make temperature sensor circuit fan control at home thermistor Cooling Fan Controller Circuit Diagram Whether you are building a 3d printer, an led controller, or any other electronic device, having a clear. With these ingredients, you can also design a basic fan control circuit with or without sensing and feedback. Take control with a diy fan controller circuit! Reduce fan noise or boost cooling. Many people use fan control circuit diagrams when creating cooling. Cooling Fan Controller Circuit Diagram.
From www.organised-sound.com
Simple Air Conditioning Circuit Diagram Wiring Diagram Cooling Fan Controller Circuit Diagram This circuit is designed to control small cooling fan (any size that operates in 12v supply), speed of the fan is controlled by the ntc (negative temperature coefficient). Learn how to control the speed of your fans for optimal cooling and noise reduction in your computer or electronic projects. A cooling fan circuit diagram is an essential part of any. Cooling Fan Controller Circuit Diagram.
From enginelibirresolute.z21.web.core.windows.net
Schematic Diagram Of Control Fan And Light Cooling Fan Controller Circuit Diagram Learn how to use an analog circuit to measure temperature and control the speed of a cooling fan by generating a variable supply. Whether you are building a 3d printer, an led controller, or any other electronic device, having a clear. Many people use fan control circuit diagrams when creating cooling systems for their electronics. Learn about pwm control, circuit. Cooling Fan Controller Circuit Diagram.
From joiljvknr.blob.core.windows.net
Cooling Fan Control Circuit at Jack Herrera blog Cooling Fan Controller Circuit Diagram Take control with a diy fan controller circuit! Learn about pwm control, circuit components, and explore resources to build one safely. This circuit is designed to control small cooling fan (any size that operates in 12v supply), speed of the fan is controlled by the ntc (negative temperature coefficient). With these ingredients, you can also design a basic fan control. Cooling Fan Controller Circuit Diagram.
From www.circuitdiagram.co
Cooling Fan Circuit Diagram Circuit Diagram Cooling Fan Controller Circuit Diagram Learn about pwm control, circuit components, and explore resources to build one safely. This circuit is designed to control small cooling fan (any size that operates in 12v supply), speed of the fan is controlled by the ntc (negative temperature coefficient). Reduce fan noise or boost cooling. Whether you are building a 3d printer, an led controller, or any other. Cooling Fan Controller Circuit Diagram.
From guidebarbolasblogv4.z13.web.core.windows.net
Fan Controller Circuit Diagram Cooling Fan Controller Circuit Diagram Learn how to control the speed of your fans for optimal cooling and noise reduction in your computer or electronic projects. Learn about pwm control, circuit components, and explore resources to build one safely. Explore the workings of a fan controller circuit with a detailed schematic. When the temperature rises, this ntc thermistor provides low resistance to the power source,. Cooling Fan Controller Circuit Diagram.
From diagramavtakturlt.z14.web.core.windows.net
Wiring A Fan On A Dual Switch Cooling Fan Controller Circuit Diagram With these ingredients, you can also design a basic fan control circuit with or without sensing and feedback. Whether you are building a 3d printer, an led controller, or any other electronic device, having a clear. This cooling fan speed control circuit has four thermistors of 470 ohms. Explore the workings of a fan controller circuit with a detailed schematic.. Cooling Fan Controller Circuit Diagram.
From wiringguidelargos.z19.web.core.windows.net
Dc Fan Circuit Diagram Cooling Fan Controller Circuit Diagram Many people use fan control circuit diagrams when creating cooling systems for their electronics. With these ingredients, you can also design a basic fan control circuit with or without sensing and feedback. This cooling fan speed control circuit has four thermistors of 470 ohms. Learn how to use an analog circuit to measure temperature and control the speed of a. Cooling Fan Controller Circuit Diagram.
From diagramlibrarymorris.z13.web.core.windows.net
Automatic Cooling Fan Controller Circuit Diagram Cooling Fan Controller Circuit Diagram When the temperature rises, this ntc thermistor provides low resistance to the power source, causing the fan speed to rise. This circuit is designed to control small cooling fan (any size that operates in 12v supply), speed of the fan is controlled by the ntc (negative temperature coefficient). Reduce fan noise or boost cooling. A cooling fan circuit diagram is. Cooling Fan Controller Circuit Diagram.
From www.circuitdiagram.co
Radiator Fan Controller Circuit Diagram Circuit Diagram Cooling Fan Controller Circuit Diagram A cooling fan circuit diagram is an essential part of any electronics project. Learn about pwm control, circuit components, and explore resources to build one safely. Learn how to control the speed of your fans for optimal cooling and noise reduction in your computer or electronic projects. This circuit is designed to control small cooling fan (any size that operates. Cooling Fan Controller Circuit Diagram.
From www.circuitdiagram.co
Radiator Fan Controller Circuit Diagram Cooling Fan Controller Circuit Diagram Whether you are building a 3d printer, an led controller, or any other electronic device, having a clear. This cooling fan speed control circuit has four thermistors of 470 ohms. Many people use fan control circuit diagrams when creating cooling systems for their electronics. With these ingredients, you can also design a basic fan control circuit with or without sensing. Cooling Fan Controller Circuit Diagram.
From www.circuitdiagram.co
Heat Sensor With Fan Cooling Circuit Diagram Circuit Diagram Cooling Fan Controller Circuit Diagram This cooling fan speed control circuit has four thermistors of 470 ohms. Many people use fan control circuit diagrams when creating cooling systems for their electronics. Take control with a diy fan controller circuit! Whether you are building a 3d printer, an led controller, or any other electronic device, having a clear. Learn about pwm control, circuit components, and explore. Cooling Fan Controller Circuit Diagram.
From loemeimcs.blob.core.windows.net
How To Wire Radiator Fan Relay at Jean Coleman blog Cooling Fan Controller Circuit Diagram Many people use fan control circuit diagrams when creating cooling systems for their electronics. With these ingredients, you can also design a basic fan control circuit with or without sensing and feedback. This circuit is designed to control small cooling fan (any size that operates in 12v supply), speed of the fan is controlled by the ntc (negative temperature coefficient).. Cooling Fan Controller Circuit Diagram.
From guidebarbolasblogv4.z13.web.core.windows.net
Fan Controller Circuit Diagram Cooling Fan Controller Circuit Diagram Learn how to use an analog circuit to measure temperature and control the speed of a cooling fan by generating a variable supply. Whether you are building a 3d printer, an led controller, or any other electronic device, having a clear. Take control with a diy fan controller circuit! Reduce fan noise or boost cooling. Learn how to control the. Cooling Fan Controller Circuit Diagram.