Ir Audio Transmitter Receiver . Wireless audio is already a technically advanced field where bluetooth and rf. today in this article, we will learn how to build a wonderful wireless audio transfer circuit from smartphone to speaker using ir leds. You can play music from your ipod, handheld. The circuit can play songs. learn how to build a crude wireless audio transfer circuit using ir leds and a photodiode. Using this circuit you should be able to play songs from your ipod, mobile or computer to an external speaker without having to connect them directly through an aux cable. Using this information i built a. 4/5 (1,522) 4/5 (1,522) this tutorial explains the simple functioning of an ir transmitter and a receiver using a 555 timer ic. ir based wireless audio transmitter and receiver: using this information i was able to build an ir transmitter for an audio device (like my samsung galaxy ace).
from www.buildcircuit.com
Using this circuit you should be able to play songs from your ipod, mobile or computer to an external speaker without having to connect them directly through an aux cable. using this information i was able to build an ir transmitter for an audio device (like my samsung galaxy ace). this tutorial explains the simple functioning of an ir transmitter and a receiver using a 555 timer ic. The circuit can play songs. You can play music from your ipod, handheld. today in this article, we will learn how to build a wonderful wireless audio transfer circuit from smartphone to speaker using ir leds. Using this information i built a. 4/5 (1,522) learn how to build a crude wireless audio transfer circuit using ir leds and a photodiode. ir based wireless audio transmitter and receiver:
How to use infrared based music transmitter and receiver
Ir Audio Transmitter Receiver Using this information i built a. Wireless audio is already a technically advanced field where bluetooth and rf. Using this information i built a. Using this circuit you should be able to play songs from your ipod, mobile or computer to an external speaker without having to connect them directly through an aux cable. The circuit can play songs. this tutorial explains the simple functioning of an ir transmitter and a receiver using a 555 timer ic. 4/5 (1,522) learn how to build a crude wireless audio transfer circuit using ir leds and a photodiode. today in this article, we will learn how to build a wonderful wireless audio transfer circuit from smartphone to speaker using ir leds. using this information i was able to build an ir transmitter for an audio device (like my samsung galaxy ace). You can play music from your ipod, handheld. 4/5 (1,522) ir based wireless audio transmitter and receiver:
From www.circuitdiagram.co
Ir Audio Transmitter And Receiver Circuit Diagram Circuit Diagram Ir Audio Transmitter Receiver You can play music from your ipod, handheld. using this information i was able to build an ir transmitter for an audio device (like my samsung galaxy ace). this tutorial explains the simple functioning of an ir transmitter and a receiver using a 555 timer ic. ir based wireless audio transmitter and receiver: learn how to. Ir Audio Transmitter Receiver.
From www.buildcircuit.com
How to use infrared based music transmitter and receiver Ir Audio Transmitter Receiver learn how to build a crude wireless audio transfer circuit using ir leds and a photodiode. today in this article, we will learn how to build a wonderful wireless audio transfer circuit from smartphone to speaker using ir leds. The circuit can play songs. Wireless audio is already a technically advanced field where bluetooth and rf. 4/5 . Ir Audio Transmitter Receiver.
From axgear.ca
AV Transmitter Wireless Video Audio Sender Receiver IR Remote 2.4G Ir Audio Transmitter Receiver using this information i was able to build an ir transmitter for an audio device (like my samsung galaxy ace). Using this information i built a. 4/5 (1,522) learn how to build a crude wireless audio transfer circuit using ir leds and a photodiode. Using this circuit you should be able to play songs from your ipod,. Ir Audio Transmitter Receiver.
From forum.allaboutcircuits.com
Need Help For IR Audio Transmitter & Receiver All About Circuits Ir Audio Transmitter Receiver 4/5 (1,522) Using this information i built a. today in this article, we will learn how to build a wonderful wireless audio transfer circuit from smartphone to speaker using ir leds. learn how to build a crude wireless audio transfer circuit using ir leds and a photodiode. using this information i was able to build an. Ir Audio Transmitter Receiver.
From gra-afch.com
IR Receiver 3.5 mm GRA & AFCH Ir Audio Transmitter Receiver Using this circuit you should be able to play songs from your ipod, mobile or computer to an external speaker without having to connect them directly through an aux cable. learn how to build a crude wireless audio transfer circuit using ir leds and a photodiode. Using this information i built a. You can play music from your ipod,. Ir Audio Transmitter Receiver.
From www.youtube.com
Infrared Audio Transmitter and Receiver using Frequency Modulation Ir Audio Transmitter Receiver Using this circuit you should be able to play songs from your ipod, mobile or computer to an external speaker without having to connect them directly through an aux cable. 4/5 (1,522) ir based wireless audio transmitter and receiver: this tutorial explains the simple functioning of an ir transmitter and a receiver using a 555 timer ic.. Ir Audio Transmitter Receiver.
From alexnld.com
Measy AV550 5.8GHz Wireless Audio / Video Transmitter and Receiver with Ir Audio Transmitter Receiver 4/5 (1,522) The circuit can play songs. You can play music from your ipod, handheld. using this information i was able to build an ir transmitter for an audio device (like my samsung galaxy ace). this tutorial explains the simple functioning of an ir transmitter and a receiver using a 555 timer ic. learn how to. Ir Audio Transmitter Receiver.
From chileb.cl
New 3pcs DIY Infrared Transmitter Receiver Kit Wireless Audio Ir Audio Transmitter Receiver Using this circuit you should be able to play songs from your ipod, mobile or computer to an external speaker without having to connect them directly through an aux cable. You can play music from your ipod, handheld. Wireless audio is already a technically advanced field where bluetooth and rf. learn how to build a crude wireless audio transfer. Ir Audio Transmitter Receiver.
From www.circuits-diy.com
Simple IR Audio Transmitter & Receiver Using Solar Cells Ir Audio Transmitter Receiver ir based wireless audio transmitter and receiver: You can play music from your ipod, handheld. Using this circuit you should be able to play songs from your ipod, mobile or computer to an external speaker without having to connect them directly through an aux cable. 4/5 (1,522) Wireless audio is already a technically advanced field where bluetooth and. Ir Audio Transmitter Receiver.
From smarthomecabling.com
HE05BT(HE05BT) FORESIGHT CCTV Inc. HDMI & RS232 , IR, Audio CAT5 over Ir Audio Transmitter Receiver ir based wireless audio transmitter and receiver: using this information i was able to build an ir transmitter for an audio device (like my samsung galaxy ace). Using this information i built a. learn how to build a crude wireless audio transfer circuit using ir leds and a photodiode. 4/5 (1,522) Wireless audio is already a. Ir Audio Transmitter Receiver.
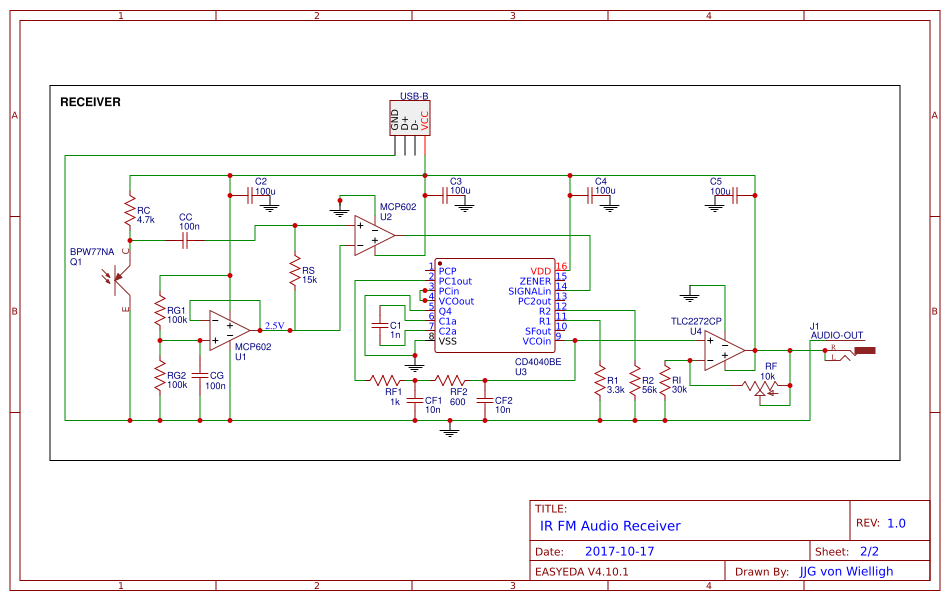
From oshwlab.com
IR FM Audio Transmitter + Receiver EasyEDA open source hardware lab Ir Audio Transmitter Receiver learn how to build a crude wireless audio transfer circuit using ir leds and a photodiode. Wireless audio is already a technically advanced field where bluetooth and rf. The circuit can play songs. today in this article, we will learn how to build a wonderful wireless audio transfer circuit from smartphone to speaker using ir leds. ir. Ir Audio Transmitter Receiver.
From chileb.cl
New 3pcs DIY Infrared Transmitter Receiver Kit Wireless Audio Ir Audio Transmitter Receiver ir based wireless audio transmitter and receiver: Using this information i built a. this tutorial explains the simple functioning of an ir transmitter and a receiver using a 555 timer ic. 4/5 (1,522) You can play music from your ipod, handheld. Using this circuit you should be able to play songs from your ipod, mobile or computer. Ir Audio Transmitter Receiver.
From juangg-projects.blogspot.com
Infrared audio transmitter and receiver Ir Audio Transmitter Receiver Wireless audio is already a technically advanced field where bluetooth and rf. Using this information i built a. ir based wireless audio transmitter and receiver: The circuit can play songs. Using this circuit you should be able to play songs from your ipod, mobile or computer to an external speaker without having to connect them directly through an aux. Ir Audio Transmitter Receiver.
From cablematic.com
IR infrared repeater with 3 receiver ports and 6 transmitters Cablematic Ir Audio Transmitter Receiver Using this information i built a. today in this article, we will learn how to build a wonderful wireless audio transfer circuit from smartphone to speaker using ir leds. 4/5 (1,522) using this information i was able to build an ir transmitter for an audio device (like my samsung galaxy ace). 4/5 (1,522) ir based. Ir Audio Transmitter Receiver.
From www.icstation.com
TAI01 5V Infrared Audio Transceiver DIY Kit IR Sound Voice Transmitter Ir Audio Transmitter Receiver this tutorial explains the simple functioning of an ir transmitter and a receiver using a 555 timer ic. learn how to build a crude wireless audio transfer circuit using ir leds and a photodiode. today in this article, we will learn how to build a wonderful wireless audio transfer circuit from smartphone to speaker using ir leds.. Ir Audio Transmitter Receiver.
From www.buildcircuit.com
Infrared based music transmitter and receiver Ir Audio Transmitter Receiver ir based wireless audio transmitter and receiver: using this information i was able to build an ir transmitter for an audio device (like my samsung galaxy ace). The circuit can play songs. You can play music from your ipod, handheld. learn how to build a crude wireless audio transfer circuit using ir leds and a photodiode. Wireless. Ir Audio Transmitter Receiver.
From williamsav.com
FourChannel Infrared Receiver Williams AV Ir Audio Transmitter Receiver Using this information i built a. Wireless audio is already a technically advanced field where bluetooth and rf. 4/5 (1,522) The circuit can play songs. 4/5 (1,522) Using this circuit you should be able to play songs from your ipod, mobile or computer to an external speaker without having to connect them directly through an aux cable. . Ir Audio Transmitter Receiver.
From oshwlab.com
IR FM Audio Transmitter + Receiver EasyEDA open source hardware lab Ir Audio Transmitter Receiver 4/5 (1,522) today in this article, we will learn how to build a wonderful wireless audio transfer circuit from smartphone to speaker using ir leds. Using this information i built a. using this information i was able to build an ir transmitter for an audio device (like my samsung galaxy ace). You can play music from your. Ir Audio Transmitter Receiver.
From www.instructables.com
Build Your Own IR Sound, Voice Transmitter 6 Steps Instructables Ir Audio Transmitter Receiver this tutorial explains the simple functioning of an ir transmitter and a receiver using a 555 timer ic. today in this article, we will learn how to build a wonderful wireless audio transfer circuit from smartphone to speaker using ir leds. The circuit can play songs. 4/5 (1,522) learn how to build a crude wireless audio. Ir Audio Transmitter Receiver.
From www.icstation.com
TAI01 5V Infrared Audio Transceiver DIY Kit IR Sound Voice Transmitter Ir Audio Transmitter Receiver 4/5 (1,522) using this information i was able to build an ir transmitter for an audio device (like my samsung galaxy ace). today in this article, we will learn how to build a wonderful wireless audio transfer circuit from smartphone to speaker using ir leds. ir based wireless audio transmitter and receiver: Using this circuit you. Ir Audio Transmitter Receiver.
From alexnld.com
Measy AV2202 2.4GHz Wireless Audio / Video Transmitter + 2 Receiver Ir Audio Transmitter Receiver Wireless audio is already a technically advanced field where bluetooth and rf. You can play music from your ipod, handheld. using this information i was able to build an ir transmitter for an audio device (like my samsung galaxy ace). 4/5 (1,522) this tutorial explains the simple functioning of an ir transmitter and a receiver using a. Ir Audio Transmitter Receiver.
From www.onetransistor.eu
Audio Card Infrared Receiver · One Transistor Ir Audio Transmitter Receiver this tutorial explains the simple functioning of an ir transmitter and a receiver using a 555 timer ic. using this information i was able to build an ir transmitter for an audio device (like my samsung galaxy ace). learn how to build a crude wireless audio transfer circuit using ir leds and a photodiode. today in. Ir Audio Transmitter Receiver.
From www.buildcircuit.com
How to use infrared based music transmitter and receiver Ir Audio Transmitter Receiver using this information i was able to build an ir transmitter for an audio device (like my samsung galaxy ace). learn how to build a crude wireless audio transfer circuit using ir leds and a photodiode. 4/5 (1,522) ir based wireless audio transmitter and receiver: The circuit can play songs. 4/5 (1,522) Wireless audio is. Ir Audio Transmitter Receiver.
From www.circuits-diy.com
IRbased Wireless Audio Transmitter and Receiver Ir Audio Transmitter Receiver using this information i was able to build an ir transmitter for an audio device (like my samsung galaxy ace). ir based wireless audio transmitter and receiver: this tutorial explains the simple functioning of an ir transmitter and a receiver using a 555 timer ic. You can play music from your ipod, handheld. The circuit can play. Ir Audio Transmitter Receiver.
From www.circuits-diy.com
Simple IR Audio Transmitter & Receiver Using Solar Cells Ir Audio Transmitter Receiver 4/5 (1,522) 4/5 (1,522) learn how to build a crude wireless audio transfer circuit using ir leds and a photodiode. ir based wireless audio transmitter and receiver: Wireless audio is already a technically advanced field where bluetooth and rf. using this information i was able to build an ir transmitter for an audio device (like. Ir Audio Transmitter Receiver.
From www.hackster.io
IRBased Wireless Audio Transmitter and Receiver Hackster.io Ir Audio Transmitter Receiver Wireless audio is already a technically advanced field where bluetooth and rf. today in this article, we will learn how to build a wonderful wireless audio transfer circuit from smartphone to speaker using ir leds. ir based wireless audio transmitter and receiver: The circuit can play songs. Using this circuit you should be able to play songs from. Ir Audio Transmitter Receiver.
From www.thanksbuyer.com
PAT260 2.4G Audio and Video Transmitter and Receiver with IR Remoter Ir Audio Transmitter Receiver The circuit can play songs. today in this article, we will learn how to build a wonderful wireless audio transfer circuit from smartphone to speaker using ir leds. 4/5 (1,522) You can play music from your ipod, handheld. Using this circuit you should be able to play songs from your ipod, mobile or computer to an external speaker. Ir Audio Transmitter Receiver.
From chileb.cl
New 3pcs DIY Infrared Transmitter Receiver Kit Wireless Audio Ir Audio Transmitter Receiver 4/5 (1,522) ir based wireless audio transmitter and receiver: today in this article, we will learn how to build a wonderful wireless audio transfer circuit from smartphone to speaker using ir leds. Using this circuit you should be able to play songs from your ipod, mobile or computer to an external speaker without having to connect them. Ir Audio Transmitter Receiver.
From ifuturetech.org
Buy IR TRANSMITTER RECEIVER PAIR iFuture Technology Ir Audio Transmitter Receiver Using this circuit you should be able to play songs from your ipod, mobile or computer to an external speaker without having to connect them directly through an aux cable. The circuit can play songs. ir based wireless audio transmitter and receiver: using this information i was able to build an ir transmitter for an audio device (like. Ir Audio Transmitter Receiver.
From www.cablewholesale.com
What are Infrared Emitters, Receivers, and Repeaters? Ir Audio Transmitter Receiver today in this article, we will learn how to build a wonderful wireless audio transfer circuit from smartphone to speaker using ir leds. Using this circuit you should be able to play songs from your ipod, mobile or computer to an external speaker without having to connect them directly through an aux cable. learn how to build a. Ir Audio Transmitter Receiver.
From www.electronicshub.org
Simple IR Audio Transmitter and Receiver Circuit Ir Audio Transmitter Receiver Using this circuit you should be able to play songs from your ipod, mobile or computer to an external speaker without having to connect them directly through an aux cable. Using this information i built a. ir based wireless audio transmitter and receiver: Wireless audio is already a technically advanced field where bluetooth and rf. 4/5 (1,522) . Ir Audio Transmitter Receiver.
From chileb.cl
New 3pcs DIY Infrared Transmitter Receiver Kit Wireless Audio Ir Audio Transmitter Receiver ir based wireless audio transmitter and receiver: Wireless audio is already a technically advanced field where bluetooth and rf. 4/5 (1,522) using this information i was able to build an ir transmitter for an audio device (like my samsung galaxy ace). learn how to build a crude wireless audio transfer circuit using ir leds and a. Ir Audio Transmitter Receiver.
From www.circuitdiagram.co
Simple Ir Audio Transmitter And Receiver Circuit Circuit Diagram Ir Audio Transmitter Receiver using this information i was able to build an ir transmitter for an audio device (like my samsung galaxy ace). Wireless audio is already a technically advanced field where bluetooth and rf. Using this information i built a. 4/5 (1,522) 4/5 (1,522) ir based wireless audio transmitter and receiver: Using this circuit you should be able. Ir Audio Transmitter Receiver.
From www.smarthomecabling.com
4K HDMI, DVI, VGA with USB, RS232, IR, Audio Transmitter/Receiver Ir Audio Transmitter Receiver this tutorial explains the simple functioning of an ir transmitter and a receiver using a 555 timer ic. Wireless audio is already a technically advanced field where bluetooth and rf. today in this article, we will learn how to build a wonderful wireless audio transfer circuit from smartphone to speaker using ir leds. using this information i. Ir Audio Transmitter Receiver.
From www.indiamart.com
Ir Transmitter And Receiver at Rs 10/piece IR Receiver ID 23189988148 Ir Audio Transmitter Receiver today in this article, we will learn how to build a wonderful wireless audio transfer circuit from smartphone to speaker using ir leds. Using this circuit you should be able to play songs from your ipod, mobile or computer to an external speaker without having to connect them directly through an aux cable. 4/5 (1,522) this tutorial. Ir Audio Transmitter Receiver.