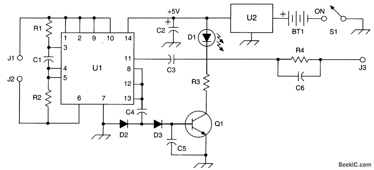
Crystal Tester Circuit Block Diagram . This crystal tester gives led light indicator. With an intact crystal, the dc voltage at the base of the transistor t2 is high enough to cause the transistor to conduct. The first inverter gate is initially. Quartz crystal tester is needed if you want to know whether the crystal is good or bad (broken). The proposed simple crystal tester circuit can be used for accurately testing the operating frequency of any standard crystal,. Together, the transistor q1 and the crystal to be tested form a. The base terminals of the two bc547 transistors that make up this crystal tester circuit serve as a test terminal for the crystal. In this circuit, the crystal oscillates at its series resonance frequency. Testing of a crystal is simple: Using this portable crystal tester circuit, you can test and verify the operation of a crystal between the frequencies of 1mhz and. See its circuit diagram below. If led1 glows, your crystal is good and you can use it in a circuit. Insert the crystal at cut points shown in the circuit diagram and press test switch s1. If the crystal under test is good, the led indicator will light,.
from circuitsan.blogspot.com
Using this portable crystal tester circuit, you can test and verify the operation of a crystal between the frequencies of 1mhz and. The first inverter gate is initially. In this circuit, the crystal oscillates at its series resonance frequency. See its circuit diagram below. If the crystal under test is good, the led indicator will light,. With an intact crystal, the dc voltage at the base of the transistor t2 is high enough to cause the transistor to conduct. Quartz crystal tester is needed if you want to know whether the crystal is good or bad (broken). The proposed simple crystal tester circuit can be used for accurately testing the operating frequency of any standard crystal,. Insert the crystal at cut points shown in the circuit diagram and press test switch s1. Together, the transistor q1 and the crystal to be tested form a.
Simple Crystal Tester Circuit Diagram Super Circuit Diagram
Crystal Tester Circuit Block Diagram If led1 glows, your crystal is good and you can use it in a circuit. The proposed simple crystal tester circuit can be used for accurately testing the operating frequency of any standard crystal,. This crystal tester gives led light indicator. Testing of a crystal is simple: Quartz crystal tester is needed if you want to know whether the crystal is good or bad (broken). With an intact crystal, the dc voltage at the base of the transistor t2 is high enough to cause the transistor to conduct. The first inverter gate is initially. Using this portable crystal tester circuit, you can test and verify the operation of a crystal between the frequencies of 1mhz and. Together, the transistor q1 and the crystal to be tested form a. See its circuit diagram below. In this circuit, the crystal oscillates at its series resonance frequency. If led1 glows, your crystal is good and you can use it in a circuit. Insert the crystal at cut points shown in the circuit diagram and press test switch s1. If the crystal under test is good, the led indicator will light,. The base terminals of the two bc547 transistors that make up this crystal tester circuit serve as a test terminal for the crystal.
From bestengineeringprojects.com
Universal Crystal Test Circuit Using CA4007 Crystal Tester Circuit Block Diagram With an intact crystal, the dc voltage at the base of the transistor t2 is high enough to cause the transistor to conduct. In this circuit, the crystal oscillates at its series resonance frequency. This crystal tester gives led light indicator. Using this portable crystal tester circuit, you can test and verify the operation of a crystal between the frequencies. Crystal Tester Circuit Block Diagram.
From www.radiolocman.com
Crystal Tester Crystal Tester Circuit Block Diagram The base terminals of the two bc547 transistors that make up this crystal tester circuit serve as a test terminal for the crystal. Quartz crystal tester is needed if you want to know whether the crystal is good or bad (broken). Testing of a crystal is simple: If led1 glows, your crystal is good and you can use it in. Crystal Tester Circuit Block Diagram.
From www.zpag.net
Simple Crystal Test Circuits 01 Crystal Tester Circuit Block Diagram The first inverter gate is initially. With an intact crystal, the dc voltage at the base of the transistor t2 is high enough to cause the transistor to conduct. If the crystal under test is good, the led indicator will light,. The proposed simple crystal tester circuit can be used for accurately testing the operating frequency of any standard crystal,.. Crystal Tester Circuit Block Diagram.
From enginelibvanessa101.z19.web.core.windows.net
32.768k Crystal Test Circuit Diagram Crystal Tester Circuit Block Diagram The first inverter gate is initially. See its circuit diagram below. Quartz crystal tester is needed if you want to know whether the crystal is good or bad (broken). Insert the crystal at cut points shown in the circuit diagram and press test switch s1. Using this portable crystal tester circuit, you can test and verify the operation of a. Crystal Tester Circuit Block Diagram.
From circuitdiagrams.in
How to Make An Electronic Component Tester Using Arduino Crystal Tester Circuit Block Diagram This crystal tester gives led light indicator. See its circuit diagram below. Using this portable crystal tester circuit, you can test and verify the operation of a crystal between the frequencies of 1mhz and. Testing of a crystal is simple: Insert the crystal at cut points shown in the circuit diagram and press test switch s1. If led1 glows, your. Crystal Tester Circuit Block Diagram.
From www.circuitdiagram.co
Crystal Oscillator Tester Circuit Diagram Circuit Diagram Crystal Tester Circuit Block Diagram Quartz crystal tester is needed if you want to know whether the crystal is good or bad (broken). The first inverter gate is initially. In this circuit, the crystal oscillates at its series resonance frequency. If the crystal under test is good, the led indicator will light,. See its circuit diagram below. This crystal tester gives led light indicator. Together,. Crystal Tester Circuit Block Diagram.
From www.circuit-finder.com
How to build Crystal Tester circuit diagram Crystal Tester Circuit Block Diagram Insert the crystal at cut points shown in the circuit diagram and press test switch s1. In this circuit, the crystal oscillates at its series resonance frequency. Together, the transistor q1 and the crystal to be tested form a. The first inverter gate is initially. The base terminals of the two bc547 transistors that make up this crystal tester circuit. Crystal Tester Circuit Block Diagram.
From enginelistosterhagen.z13.web.core.windows.net
Crystal Tester Circuit Diagram Crystal Tester Circuit Block Diagram Insert the crystal at cut points shown in the circuit diagram and press test switch s1. The first inverter gate is initially. The proposed simple crystal tester circuit can be used for accurately testing the operating frequency of any standard crystal,. See its circuit diagram below. Together, the transistor q1 and the crystal to be tested form a. If led1. Crystal Tester Circuit Block Diagram.
From www.hobby-circuits.com
Crystal Tester circuit diagram and instructions Crystal Tester Circuit Block Diagram The base terminals of the two bc547 transistors that make up this crystal tester circuit serve as a test terminal for the crystal. Using this portable crystal tester circuit, you can test and verify the operation of a crystal between the frequencies of 1mhz and. Testing of a crystal is simple: The proposed simple crystal tester circuit can be used. Crystal Tester Circuit Block Diagram.
From enginelibvanessa101.z19.web.core.windows.net
32.768k Crystal Test Circuit Diagram Crystal Tester Circuit Block Diagram If the crystal under test is good, the led indicator will light,. Insert the crystal at cut points shown in the circuit diagram and press test switch s1. With an intact crystal, the dc voltage at the base of the transistor t2 is high enough to cause the transistor to conduct. Together, the transistor q1 and the crystal to be. Crystal Tester Circuit Block Diagram.
From schematickatowice51.z21.web.core.windows.net
Testing Crystal Oscillators In Circuit Crystal Tester Circuit Block Diagram The proposed simple crystal tester circuit can be used for accurately testing the operating frequency of any standard crystal,. Quartz crystal tester is needed if you want to know whether the crystal is good or bad (broken). With an intact crystal, the dc voltage at the base of the transistor t2 is high enough to cause the transistor to conduct.. Crystal Tester Circuit Block Diagram.
From www.circuits-diy.com
Crystal Tester Circuit Crystal Tester Circuit Block Diagram If the crystal under test is good, the led indicator will light,. If led1 glows, your crystal is good and you can use it in a circuit. The first inverter gate is initially. With an intact crystal, the dc voltage at the base of the transistor t2 is high enough to cause the transistor to conduct. This crystal tester gives. Crystal Tester Circuit Block Diagram.
From www.seekic.com
CRYSTAL_ACTIVITY_TESTER Analog_Circuit Basic_Circuit Circuit Crystal Tester Circuit Block Diagram With an intact crystal, the dc voltage at the base of the transistor t2 is high enough to cause the transistor to conduct. See its circuit diagram below. The first inverter gate is initially. Using this portable crystal tester circuit, you can test and verify the operation of a crystal between the frequencies of 1mhz and. If led1 glows, your. Crystal Tester Circuit Block Diagram.
From zl2pd.com
Crystal Tester Crystal Tester Circuit Block Diagram The proposed simple crystal tester circuit can be used for accurately testing the operating frequency of any standard crystal,. With an intact crystal, the dc voltage at the base of the transistor t2 is high enough to cause the transistor to conduct. Insert the crystal at cut points shown in the circuit diagram and press test switch s1. Quartz crystal. Crystal Tester Circuit Block Diagram.
From circuitsan.blogspot.com
Simple Crystal Tester Circuit Diagram Super Circuit Diagram Crystal Tester Circuit Block Diagram With an intact crystal, the dc voltage at the base of the transistor t2 is high enough to cause the transistor to conduct. The first inverter gate is initially. Quartz crystal tester is needed if you want to know whether the crystal is good or bad (broken). Using this portable crystal tester circuit, you can test and verify the operation. Crystal Tester Circuit Block Diagram.
From shenazbeatriz.blogspot.com
20+ ic tester block diagram ShenazBeatriz Crystal Tester Circuit Block Diagram Using this portable crystal tester circuit, you can test and verify the operation of a crystal between the frequencies of 1mhz and. If the crystal under test is good, the led indicator will light,. The first inverter gate is initially. With an intact crystal, the dc voltage at the base of the transistor t2 is high enough to cause the. Crystal Tester Circuit Block Diagram.
From www.qsl.net
Crystal Testing Circuits Crystal Tester Circuit Block Diagram The base terminals of the two bc547 transistors that make up this crystal tester circuit serve as a test terminal for the crystal. Together, the transistor q1 and the crystal to be tested form a. The proposed simple crystal tester circuit can be used for accurately testing the operating frequency of any standard crystal,. See its circuit diagram below. Using. Crystal Tester Circuit Block Diagram.
From circuitlistadrienne.z13.web.core.windows.net
How To Make A Block Diagram Of A Circuit Crystal Tester Circuit Block Diagram Insert the crystal at cut points shown in the circuit diagram and press test switch s1. Using this portable crystal tester circuit, you can test and verify the operation of a crystal between the frequencies of 1mhz and. Quartz crystal tester is needed if you want to know whether the crystal is good or bad (broken). Together, the transistor q1. Crystal Tester Circuit Block Diagram.
From www.circuits-diy.com
Crystal Tester Circuit using BC548 Transistor Crystal Tester Circuit Block Diagram Together, the transistor q1 and the crystal to be tested form a. Quartz crystal tester is needed if you want to know whether the crystal is good or bad (broken). This crystal tester gives led light indicator. The proposed simple crystal tester circuit can be used for accurately testing the operating frequency of any standard crystal,. The base terminals of. Crystal Tester Circuit Block Diagram.
From wiringfixmount.z13.web.core.windows.net
Component Tester Circuit Diagram Crystal Tester Circuit Block Diagram Using this portable crystal tester circuit, you can test and verify the operation of a crystal between the frequencies of 1mhz and. The first inverter gate is initially. Insert the crystal at cut points shown in the circuit diagram and press test switch s1. If led1 glows, your crystal is good and you can use it in a circuit. With. Crystal Tester Circuit Block Diagram.
From in.pinterest.com
Crystal tester circuit with PCB 2 ideas Crystals Crystal Tester Circuit Block Diagram Together, the transistor q1 and the crystal to be tested form a. Insert the crystal at cut points shown in the circuit diagram and press test switch s1. In this circuit, the crystal oscillates at its series resonance frequency. Testing of a crystal is simple: Quartz crystal tester is needed if you want to know whether the crystal is good. Crystal Tester Circuit Block Diagram.
From www.hobby-circuits.com
Crystal Tester circuit diagram and instructions Crystal Tester Circuit Block Diagram The first inverter gate is initially. Together, the transistor q1 and the crystal to be tested form a. This crystal tester gives led light indicator. The proposed simple crystal tester circuit can be used for accurately testing the operating frequency of any standard crystal,. With an intact crystal, the dc voltage at the base of the transistor t2 is high. Crystal Tester Circuit Block Diagram.
From www.on1bes.be
Toko tester v3.0 Crystal Tester Circuit Block Diagram See its circuit diagram below. This crystal tester gives led light indicator. If led1 glows, your crystal is good and you can use it in a circuit. If the crystal under test is good, the led indicator will light,. Insert the crystal at cut points shown in the circuit diagram and press test switch s1. The base terminals of the. Crystal Tester Circuit Block Diagram.
From zl2pd.com
Crystal Tester Crystal Tester Circuit Block Diagram If the crystal under test is good, the led indicator will light,. Using this portable crystal tester circuit, you can test and verify the operation of a crystal between the frequencies of 1mhz and. The proposed simple crystal tester circuit can be used for accurately testing the operating frequency of any standard crystal,. If led1 glows, your crystal is good. Crystal Tester Circuit Block Diagram.
From www.robkalmeijer.nl
A tester for Crystal F, Q and R Crystal Tester Circuit Block Diagram Using this portable crystal tester circuit, you can test and verify the operation of a crystal between the frequencies of 1mhz and. See its circuit diagram below. With an intact crystal, the dc voltage at the base of the transistor t2 is high enough to cause the transistor to conduct. The base terminals of the two bc547 transistors that make. Crystal Tester Circuit Block Diagram.
From oshwlab.com
crystal tester EasyEDA open source hardware lab Crystal Tester Circuit Block Diagram Quartz crystal tester is needed if you want to know whether the crystal is good or bad (broken). If the crystal under test is good, the led indicator will light,. Using this portable crystal tester circuit, you can test and verify the operation of a crystal between the frequencies of 1mhz and. See its circuit diagram below. Together, the transistor. Crystal Tester Circuit Block Diagram.
From electronics.stackexchange.com
circuit analysis Get practical crystal tester working Electrical Crystal Tester Circuit Block Diagram Using this portable crystal tester circuit, you can test and verify the operation of a crystal between the frequencies of 1mhz and. If led1 glows, your crystal is good and you can use it in a circuit. In this circuit, the crystal oscillates at its series resonance frequency. Insert the crystal at cut points shown in the circuit diagram and. Crystal Tester Circuit Block Diagram.
From wiringfixfuscous.z5.web.core.windows.net
Frequency Counter Crystal Tester Kit Circuit Schematic Crystal Tester Circuit Block Diagram This crystal tester gives led light indicator. Together, the transistor q1 and the crystal to be tested form a. In this circuit, the crystal oscillates at its series resonance frequency. The first inverter gate is initially. Quartz crystal tester is needed if you want to know whether the crystal is good or bad (broken). See its circuit diagram below. Testing. Crystal Tester Circuit Block Diagram.
From hackaday.io
Gallery Crystal tester Hackaday.io Crystal Tester Circuit Block Diagram With an intact crystal, the dc voltage at the base of the transistor t2 is high enough to cause the transistor to conduct. Using this portable crystal tester circuit, you can test and verify the operation of a crystal between the frequencies of 1mhz and. This crystal tester gives led light indicator. Quartz crystal tester is needed if you want. Crystal Tester Circuit Block Diagram.
From awsh.org
crystal tester Crystal Tester Circuit Block Diagram The proposed simple crystal tester circuit can be used for accurately testing the operating frequency of any standard crystal,. If the crystal under test is good, the led indicator will light,. Testing of a crystal is simple: Insert the crystal at cut points shown in the circuit diagram and press test switch s1. The first inverter gate is initially. Together,. Crystal Tester Circuit Block Diagram.
From www.circuits-diy.com
Crystal Tester Circuit Crystal Tester Circuit Block Diagram If the crystal under test is good, the led indicator will light,. Using this portable crystal tester circuit, you can test and verify the operation of a crystal between the frequencies of 1mhz and. This crystal tester gives led light indicator. Insert the crystal at cut points shown in the circuit diagram and press test switch s1. Testing of a. Crystal Tester Circuit Block Diagram.
From www.radiolocman.com
Crystal Tester Crystal Tester Circuit Block Diagram See its circuit diagram below. If the crystal under test is good, the led indicator will light,. With an intact crystal, the dc voltage at the base of the transistor t2 is high enough to cause the transistor to conduct. If led1 glows, your crystal is good and you can use it in a circuit. Quartz crystal tester is needed. Crystal Tester Circuit Block Diagram.
From www.eleccircuit.com
Crystal tester circuit with PCB 2 ideas Crystal Tester Circuit Block Diagram The first inverter gate is initially. Together, the transistor q1 and the crystal to be tested form a. In this circuit, the crystal oscillates at its series resonance frequency. Using this portable crystal tester circuit, you can test and verify the operation of a crystal between the frequencies of 1mhz and. This crystal tester gives led light indicator. Insert the. Crystal Tester Circuit Block Diagram.
From www.electronicsforu.com
Portable Crystal Tester Detailed Circuit Diagram Available Crystal Tester Circuit Block Diagram With an intact crystal, the dc voltage at the base of the transistor t2 is high enough to cause the transistor to conduct. This crystal tester gives led light indicator. Using this portable crystal tester circuit, you can test and verify the operation of a crystal between the frequencies of 1mhz and. The proposed simple crystal tester circuit can be. Crystal Tester Circuit Block Diagram.
From www.next.gr
Crystal tester under Meters Circuits 11971 Next.gr Crystal Tester Circuit Block Diagram If the crystal under test is good, the led indicator will light,. Together, the transistor q1 and the crystal to be tested form a. Quartz crystal tester is needed if you want to know whether the crystal is good or bad (broken). In this circuit, the crystal oscillates at its series resonance frequency. The proposed simple crystal tester circuit can. Crystal Tester Circuit Block Diagram.