Fishery Simulation . Fishery is a stylized aquarium simulation game. However, fast can be used for. Players step into the role of captains and crew members and compete against other fishing companies. The fisheries library in r, a collection of tools for quantitative fisheries science, developed in the r language, that facilitates the construction of bio. Harness your creativity to build and maintain beautiful aquatic habitats. Each fishing company begins each game with equal cash, fishing boats, and technology. Users can manipulate variables such. Principles that have been primarily used for large fishery stock assessment and applied these to sport fisheries.
from gmapeslabs.weebly.com
Players step into the role of captains and crew members and compete against other fishing companies. Harness your creativity to build and maintain beautiful aquatic habitats. Principles that have been primarily used for large fishery stock assessment and applied these to sport fisheries. Users can manipulate variables such. The fisheries library in r, a collection of tools for quantitative fisheries science, developed in the r language, that facilitates the construction of bio. Fishery is a stylized aquarium simulation game. Each fishing company begins each game with equal cash, fishing boats, and technology. However, fast can be used for.
Fishery Simulation Lab AP Environmental Science Labs
Fishery Simulation Users can manipulate variables such. Players step into the role of captains and crew members and compete against other fishing companies. Principles that have been primarily used for large fishery stock assessment and applied these to sport fisheries. However, fast can be used for. Each fishing company begins each game with equal cash, fishing boats, and technology. The fisheries library in r, a collection of tools for quantitative fisheries science, developed in the r language, that facilitates the construction of bio. Harness your creativity to build and maintain beautiful aquatic habitats. Fishery is a stylized aquarium simulation game. Users can manipulate variables such.
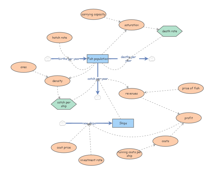
From insightmaker.com
Fisheries simulation Insight Maker Fishery Simulation Principles that have been primarily used for large fishery stock assessment and applied these to sport fisheries. Each fishing company begins each game with equal cash, fishing boats, and technology. Players step into the role of captains and crew members and compete against other fishing companies. Users can manipulate variables such. However, fast can be used for. The fisheries library. Fishery Simulation.
From www.pinterest.com
SEPUP Fishery Simulation High school biology, Cell, Biology classroom Fishery Simulation Fishery is a stylized aquarium simulation game. Users can manipulate variables such. Each fishing company begins each game with equal cash, fishing boats, and technology. The fisheries library in r, a collection of tools for quantitative fisheries science, developed in the r language, that facilitates the construction of bio. Players step into the role of captains and crew members and. Fishery Simulation.
From store.steampowered.com
FISHERY on Steam Fishery Simulation Harness your creativity to build and maintain beautiful aquatic habitats. Principles that have been primarily used for large fishery stock assessment and applied these to sport fisheries. Fishery is a stylized aquarium simulation game. Users can manipulate variables such. The fisheries library in r, a collection of tools for quantitative fisheries science, developed in the r language, that facilitates the. Fishery Simulation.
From www.researchgate.net
(PDF) Atrophic model of the Arabian Sea Ecosystem off Kamataka and Fishery Simulation Principles that have been primarily used for large fishery stock assessment and applied these to sport fisheries. Users can manipulate variables such. Players step into the role of captains and crew members and compete against other fishing companies. Fishery is a stylized aquarium simulation game. The fisheries library in r, a collection of tools for quantitative fisheries science, developed in. Fishery Simulation.
From apeslabwriteups.weebly.com
Fishery Simulation Environmental Science Lab Reports Fishery Simulation The fisheries library in r, a collection of tools for quantitative fisheries science, developed in the r language, that facilitates the construction of bio. However, fast can be used for. Users can manipulate variables such. Principles that have been primarily used for large fishery stock assessment and applied these to sport fisheries. Each fishing company begins each game with equal. Fishery Simulation.
From store.steampowered.com
FISHERY on Steam Fishery Simulation Users can manipulate variables such. Fishery is a stylized aquarium simulation game. Harness your creativity to build and maintain beautiful aquatic habitats. Players step into the role of captains and crew members and compete against other fishing companies. However, fast can be used for. Principles that have been primarily used for large fishery stock assessment and applied these to sport. Fishery Simulation.
From www.researchgate.net
Screen shot of the fisheries simulation package. The graphical display Fishery Simulation Fishery is a stylized aquarium simulation game. Users can manipulate variables such. Principles that have been primarily used for large fishery stock assessment and applied these to sport fisheries. However, fast can be used for. Harness your creativity to build and maintain beautiful aquatic habitats. Players step into the role of captains and crew members and compete against other fishing. Fishery Simulation.
From www.fisheries.noaa.gov
Multispecies and Ecosystem Modeling for the Northeast Shelf Ecosystem Fishery Simulation The fisheries library in r, a collection of tools for quantitative fisheries science, developed in the r language, that facilitates the construction of bio. Each fishing company begins each game with equal cash, fishing boats, and technology. Harness your creativity to build and maintain beautiful aquatic habitats. However, fast can be used for. Fishery is a stylized aquarium simulation game.. Fishery Simulation.
From store.steampowered.com
FISHERY on Steam Fishery Simulation Each fishing company begins each game with equal cash, fishing boats, and technology. Fishery is a stylized aquarium simulation game. Users can manipulate variables such. Harness your creativity to build and maintain beautiful aquatic habitats. Players step into the role of captains and crew members and compete against other fishing companies. However, fast can be used for. Principles that have. Fishery Simulation.
From www.researchgate.net
Screen shot of the fisheries simulation package. The graphical display Fishery Simulation Harness your creativity to build and maintain beautiful aquatic habitats. However, fast can be used for. Each fishing company begins each game with equal cash, fishing boats, and technology. Users can manipulate variables such. The fisheries library in r, a collection of tools for quantitative fisheries science, developed in the r language, that facilitates the construction of bio. Principles that. Fishery Simulation.
From www.fisheries.noaa.gov
Using Artificial Intelligence to Study Protected Species in the Fishery Simulation However, fast can be used for. Users can manipulate variables such. Fishery is a stylized aquarium simulation game. Each fishing company begins each game with equal cash, fishing boats, and technology. The fisheries library in r, a collection of tools for quantitative fisheries science, developed in the r language, that facilitates the construction of bio. Harness your creativity to build. Fishery Simulation.
From store.steampowered.com
FISHERY on Steam Fishery Simulation However, fast can be used for. Players step into the role of captains and crew members and compete against other fishing companies. The fisheries library in r, a collection of tools for quantitative fisheries science, developed in the r language, that facilitates the construction of bio. Fishery is a stylized aquarium simulation game. Harness your creativity to build and maintain. Fishery Simulation.
From www.ensaprocsimulation.com
Fisheries management Ensaproc Simulation Fishery Simulation Players step into the role of captains and crew members and compete against other fishing companies. Harness your creativity to build and maintain beautiful aquatic habitats. However, fast can be used for. The fisheries library in r, a collection of tools for quantitative fisheries science, developed in the r language, that facilitates the construction of bio. Users can manipulate variables. Fishery Simulation.
From fredbrownapeslabs.weebly.com
Fishery Simulation Lab APES LABS Fishery Simulation Principles that have been primarily used for large fishery stock assessment and applied these to sport fisheries. However, fast can be used for. Players step into the role of captains and crew members and compete against other fishing companies. Harness your creativity to build and maintain beautiful aquatic habitats. The fisheries library in r, a collection of tools for quantitative. Fishery Simulation.
From mhallapeslabs.weebly.com
Fishery Simulation Lab AP Environmental Science Labs Fishery Simulation Fishery is a stylized aquarium simulation game. Each fishing company begins each game with equal cash, fishing boats, and technology. Users can manipulate variables such. Principles that have been primarily used for large fishery stock assessment and applied these to sport fisheries. However, fast can be used for. Players step into the role of captains and crew members and compete. Fishery Simulation.
From labwriteupsrs.weebly.com
Fishery simulation AP Lab Right Ups R.S. Fishery Simulation Each fishing company begins each game with equal cash, fishing boats, and technology. Harness your creativity to build and maintain beautiful aquatic habitats. However, fast can be used for. Users can manipulate variables such. Principles that have been primarily used for large fishery stock assessment and applied these to sport fisheries. The fisheries library in r, a collection of tools. Fishery Simulation.
From gmapeslabs.weebly.com
Fishery Simulation Lab AP Environmental Science Labs Fishery Simulation However, fast can be used for. Users can manipulate variables such. Fishery is a stylized aquarium simulation game. Principles that have been primarily used for large fishery stock assessment and applied these to sport fisheries. Players step into the role of captains and crew members and compete against other fishing companies. Harness your creativity to build and maintain beautiful aquatic. Fishery Simulation.
From mhallapeslabs.weebly.com
Fishery Simulation Lab AP Environmental Science Labs Fishery Simulation Fishery is a stylized aquarium simulation game. Players step into the role of captains and crew members and compete against other fishing companies. Users can manipulate variables such. Each fishing company begins each game with equal cash, fishing boats, and technology. Principles that have been primarily used for large fishery stock assessment and applied these to sport fisheries. However, fast. Fishery Simulation.
From gmapeslabs.weebly.com
Fishery Simulation Lab AP Environmental Science Labs Fishery Simulation Users can manipulate variables such. However, fast can be used for. Harness your creativity to build and maintain beautiful aquatic habitats. Players step into the role of captains and crew members and compete against other fishing companies. Principles that have been primarily used for large fishery stock assessment and applied these to sport fisheries. The fisheries library in r, a. Fishery Simulation.
From www.scribd.com
Fishery Simulation Lab PDF Predation Simulation Fishery Simulation Each fishing company begins each game with equal cash, fishing boats, and technology. Fishery is a stylized aquarium simulation game. Players step into the role of captains and crew members and compete against other fishing companies. The fisheries library in r, a collection of tools for quantitative fisheries science, developed in the r language, that facilitates the construction of bio.. Fishery Simulation.
From www.youtube.com
How to use Fishery Simulation application YouTube Fishery Simulation Principles that have been primarily used for large fishery stock assessment and applied these to sport fisheries. Each fishing company begins each game with equal cash, fishing boats, and technology. Users can manipulate variables such. Players step into the role of captains and crew members and compete against other fishing companies. However, fast can be used for. Fishery is a. Fishery Simulation.
From www.researchgate.net
Results from Fishery Management Simulation Experiments (A) Download Fishery Simulation Harness your creativity to build and maintain beautiful aquatic habitats. Each fishing company begins each game with equal cash, fishing boats, and technology. Principles that have been primarily used for large fishery stock assessment and applied these to sport fisheries. Fishery is a stylized aquarium simulation game. Users can manipulate variables such. However, fast can be used for. Players step. Fishery Simulation.
From mhallapeslabs.weebly.com
Fishery Simulation Lab AP Environmental Science Labs Fishery Simulation Harness your creativity to build and maintain beautiful aquatic habitats. Fishery is a stylized aquarium simulation game. Players step into the role of captains and crew members and compete against other fishing companies. Each fishing company begins each game with equal cash, fishing boats, and technology. Users can manipulate variables such. The fisheries library in r, a collection of tools. Fishery Simulation.
From www.youtube.com
Dovetail Games Fishing gameplay YouTube Fishery Simulation Each fishing company begins each game with equal cash, fishing boats, and technology. Principles that have been primarily used for large fishery stock assessment and applied these to sport fisheries. Users can manipulate variables such. Players step into the role of captains and crew members and compete against other fishing companies. The fisheries library in r, a collection of tools. Fishery Simulation.
From fredbrownapeslabs.weebly.com
Fishery Simulation Lab APES LABS Fishery Simulation Fishery is a stylized aquarium simulation game. However, fast can be used for. Principles that have been primarily used for large fishery stock assessment and applied these to sport fisheries. Players step into the role of captains and crew members and compete against other fishing companies. Each fishing company begins each game with equal cash, fishing boats, and technology. The. Fishery Simulation.
From apeslabwriteups.weebly.com
Fishery Simulation Environmental Science Lab Reports Fishery Simulation Each fishing company begins each game with equal cash, fishing boats, and technology. Principles that have been primarily used for large fishery stock assessment and applied these to sport fisheries. Users can manipulate variables such. Fishery is a stylized aquarium simulation game. The fisheries library in r, a collection of tools for quantitative fisheries science, developed in the r language,. Fishery Simulation.
From insightmaker.com
Fishery simulation Insight Maker Fishery Simulation Players step into the role of captains and crew members and compete against other fishing companies. The fisheries library in r, a collection of tools for quantitative fisheries science, developed in the r language, that facilitates the construction of bio. Harness your creativity to build and maintain beautiful aquatic habitats. Fishery is a stylized aquarium simulation game. Users can manipulate. Fishery Simulation.
From csapeslabs.weebly.com
Fishery Simulation APES Labs 201314 Fishery Simulation Users can manipulate variables such. Players step into the role of captains and crew members and compete against other fishing companies. Principles that have been primarily used for large fishery stock assessment and applied these to sport fisheries. The fisheries library in r, a collection of tools for quantitative fisheries science, developed in the r language, that facilitates the construction. Fishery Simulation.
From store.steampowered.com
FISHERY on Steam Fishery Simulation Harness your creativity to build and maintain beautiful aquatic habitats. Users can manipulate variables such. Each fishing company begins each game with equal cash, fishing boats, and technology. However, fast can be used for. Players step into the role of captains and crew members and compete against other fishing companies. Principles that have been primarily used for large fishery stock. Fishery Simulation.
From www.researchgate.net
Early warning signals for the fishery simulation of Biggs et al. [ 27 Fishery Simulation Fishery is a stylized aquarium simulation game. Players step into the role of captains and crew members and compete against other fishing companies. Users can manipulate variables such. Harness your creativity to build and maintain beautiful aquatic habitats. The fisheries library in r, a collection of tools for quantitative fisheries science, developed in the r language, that facilitates the construction. Fishery Simulation.
From labwriteupsrs.weebly.com
Fishery simulation AP Lab Right Ups R.S. Fishery Simulation Harness your creativity to build and maintain beautiful aquatic habitats. Principles that have been primarily used for large fishery stock assessment and applied these to sport fisheries. Fishery is a stylized aquarium simulation game. Users can manipulate variables such. The fisheries library in r, a collection of tools for quantitative fisheries science, developed in the r language, that facilitates the. Fishery Simulation.
From mhallapeslabs.weebly.com
Fishery Simulation Lab AP Environmental Science Labs Fishery Simulation However, fast can be used for. Players step into the role of captains and crew members and compete against other fishing companies. Each fishing company begins each game with equal cash, fishing boats, and technology. Harness your creativity to build and maintain beautiful aquatic habitats. Fishery is a stylized aquarium simulation game. Users can manipulate variables such. The fisheries library. Fishery Simulation.
From gmapeslabs.weebly.com
Fishery Simulation Lab AP Environmental Science Labs Fishery Simulation Players step into the role of captains and crew members and compete against other fishing companies. Users can manipulate variables such. Principles that have been primarily used for large fishery stock assessment and applied these to sport fisheries. Each fishing company begins each game with equal cash, fishing boats, and technology. Fishery is a stylized aquarium simulation game. Harness your. Fishery Simulation.
From fredbrownapeslabs.weebly.com
Fishery Simulation Lab APES LABS Fishery Simulation Each fishing company begins each game with equal cash, fishing boats, and technology. However, fast can be used for. Players step into the role of captains and crew members and compete against other fishing companies. Fishery is a stylized aquarium simulation game. The fisheries library in r, a collection of tools for quantitative fisheries science, developed in the r language,. Fishery Simulation.
From gmapeslabs.weebly.com
Fishery Simulation Lab AP Environmental Science Labs Fishery Simulation Principles that have been primarily used for large fishery stock assessment and applied these to sport fisheries. Players step into the role of captains and crew members and compete against other fishing companies. Each fishing company begins each game with equal cash, fishing boats, and technology. However, fast can be used for. Harness your creativity to build and maintain beautiful. Fishery Simulation.