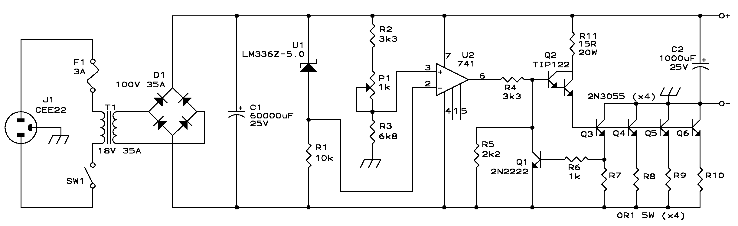
How Do Linear Power Supplies Work . You can use this as a. It is simple because circuits are not too complicated. This makes the circuit both simple to. In this article, you’ll learn about the different stages involved in a basic linear power supply. You’ll learn each of their function along with example circuits. Learn how these power supplies convert ac voltage into regulated dc. Dive into the world of linear power supply design and explore its components, working principles, advantages, and applications. A linear power supply circuit consists of several key components that work together to convert an ac input voltage to a regulated dc output voltage. A power supply is an electrical device that converts the electric current that comes from a power source to the voltage value necessary for powering a load, like a motor or an electronic device. The linear power supply is widely used.
from github.com
You’ll learn each of their function along with example circuits. The linear power supply is widely used. This makes the circuit both simple to. A power supply is an electrical device that converts the electric current that comes from a power source to the voltage value necessary for powering a load, like a motor or an electronic device. Learn how these power supplies convert ac voltage into regulated dc. A linear power supply circuit consists of several key components that work together to convert an ac input voltage to a regulated dc output voltage. You can use this as a. Dive into the world of linear power supply design and explore its components, working principles, advantages, and applications. In this article, you’ll learn about the different stages involved in a basic linear power supply. It is simple because circuits are not too complicated.
GitHub RavinduMPK/LinearPowerSupplyDesign Design of linear power
How Do Linear Power Supplies Work This makes the circuit both simple to. In this article, you’ll learn about the different stages involved in a basic linear power supply. Dive into the world of linear power supply design and explore its components, working principles, advantages, and applications. This makes the circuit both simple to. Learn how these power supplies convert ac voltage into regulated dc. A linear power supply circuit consists of several key components that work together to convert an ac input voltage to a regulated dc output voltage. A power supply is an electrical device that converts the electric current that comes from a power source to the voltage value necessary for powering a load, like a motor or an electronic device. You’ll learn each of their function along with example circuits. The linear power supply is widely used. It is simple because circuits are not too complicated. You can use this as a.
From blog.damnsoft.org
030V 3A Linear Power Supply Kit A BIT OF MYSTERY How Do Linear Power Supplies Work A power supply is an electrical device that converts the electric current that comes from a power source to the voltage value necessary for powering a load, like a motor or an electronic device. A linear power supply circuit consists of several key components that work together to convert an ac input voltage to a regulated dc output voltage. You’ll. How Do Linear Power Supplies Work.
From www.youtube.com
Difference between Linear Power Supply and Switched Mode Power Supply How Do Linear Power Supplies Work You’ll learn each of their function along with example circuits. A linear power supply circuit consists of several key components that work together to convert an ac input voltage to a regulated dc output voltage. The linear power supply is widely used. Dive into the world of linear power supply design and explore its components, working principles, advantages, and applications.. How Do Linear Power Supplies Work.
From www.youtube.com
65v Linear Power Supplies YouTube How Do Linear Power Supplies Work This makes the circuit both simple to. You’ll learn each of their function along with example circuits. Dive into the world of linear power supply design and explore its components, working principles, advantages, and applications. The linear power supply is widely used. It is simple because circuits are not too complicated. You can use this as a. In this article,. How Do Linear Power Supplies Work.
From www.youtube.com
Linear Power Supply Design & Built Part.2 YouTube How Do Linear Power Supplies Work Learn how these power supplies convert ac voltage into regulated dc. Dive into the world of linear power supply design and explore its components, working principles, advantages, and applications. A power supply is an electrical device that converts the electric current that comes from a power source to the voltage value necessary for powering a load, like a motor or. How Do Linear Power Supplies Work.
From www.eevblog.com
All about Linear Power Supplies Page 1 How Do Linear Power Supplies Work In this article, you’ll learn about the different stages involved in a basic linear power supply. You can use this as a. This makes the circuit both simple to. The linear power supply is widely used. You’ll learn each of their function along with example circuits. It is simple because circuits are not too complicated. A linear power supply circuit. How Do Linear Power Supplies Work.
From studylib.net
DIGITAL LINEAR POWER SUPPLIES How Do Linear Power Supplies Work The linear power supply is widely used. This makes the circuit both simple to. A power supply is an electrical device that converts the electric current that comes from a power source to the voltage value necessary for powering a load, like a motor or an electronic device. Learn how these power supplies convert ac voltage into regulated dc. Dive. How Do Linear Power Supplies Work.
From plasmamusic.com
Roland MKS80 Power Supply Upgrade Plasma Music Limited How Do Linear Power Supplies Work This makes the circuit both simple to. The linear power supply is widely used. A power supply is an electrical device that converts the electric current that comes from a power source to the voltage value necessary for powering a load, like a motor or an electronic device. Learn how these power supplies convert ac voltage into regulated dc. It. How Do Linear Power Supplies Work.
From www.makeuseof.com
Linear vs. Switching Power Supplies What’s the Difference? How Do Linear Power Supplies Work You can use this as a. It is simple because circuits are not too complicated. Dive into the world of linear power supply design and explore its components, working principles, advantages, and applications. A linear power supply circuit consists of several key components that work together to convert an ac input voltage to a regulated dc output voltage. You’ll learn. How Do Linear Power Supplies Work.
From www.youtube.com
Understanding Linear Power Supplies YouTube How Do Linear Power Supplies Work Learn how these power supplies convert ac voltage into regulated dc. In this article, you’ll learn about the different stages involved in a basic linear power supply. The linear power supply is widely used. You’ll learn each of their function along with example circuits. A power supply is an electrical device that converts the electric current that comes from a. How Do Linear Power Supplies Work.
From wiringfixunchancy.z13.web.core.windows.net
Design A Power Supply Of +5 Volts How Do Linear Power Supplies Work The linear power supply is widely used. It is simple because circuits are not too complicated. Dive into the world of linear power supply design and explore its components, working principles, advantages, and applications. A power supply is an electrical device that converts the electric current that comes from a power source to the voltage value necessary for powering a. How Do Linear Power Supplies Work.
From www.circuitbasics.com
How to Build a Linear Power Supply Circuit Basics How Do Linear Power Supplies Work It is simple because circuits are not too complicated. The linear power supply is widely used. In this article, you’ll learn about the different stages involved in a basic linear power supply. This makes the circuit both simple to. A power supply is an electrical device that converts the electric current that comes from a power source to the voltage. How Do Linear Power Supplies Work.
From www.twintex.com.tw
Dual Output Linear DC Power Supplies TP600W_2CH_Series How Do Linear Power Supplies Work You can use this as a. A linear power supply circuit consists of several key components that work together to convert an ac input voltage to a regulated dc output voltage. It is simple because circuits are not too complicated. This makes the circuit both simple to. A power supply is an electrical device that converts the electric current that. How Do Linear Power Supplies Work.
From www.makeuseof.com
Linear vs. Switching Power Supplies What’s the Difference? How Do Linear Power Supplies Work A power supply is an electrical device that converts the electric current that comes from a power source to the voltage value necessary for powering a load, like a motor or an electronic device. Dive into the world of linear power supply design and explore its components, working principles, advantages, and applications. You’ll learn each of their function along with. How Do Linear Power Supplies Work.
From electronics.stackexchange.com
How to properly model an linear power supply with LDO in LTspice How Do Linear Power Supplies Work Learn how these power supplies convert ac voltage into regulated dc. In this article, you’ll learn about the different stages involved in a basic linear power supply. You’ll learn each of their function along with example circuits. This makes the circuit both simple to. A linear power supply circuit consists of several key components that work together to convert an. How Do Linear Power Supplies Work.
From www.slideshare.net
Power linearpower_supplies How Do Linear Power Supplies Work You can use this as a. It is simple because circuits are not too complicated. A power supply is an electrical device that converts the electric current that comes from a power source to the voltage value necessary for powering a load, like a motor or an electronic device. Dive into the world of linear power supply design and explore. How Do Linear Power Supplies Work.
From www.instructables.com
I Made a Linear Regulated Power Supply 6 Steps Instructables How Do Linear Power Supplies Work The linear power supply is widely used. A power supply is an electrical device that converts the electric current that comes from a power source to the voltage value necessary for powering a load, like a motor or an electronic device. Learn how these power supplies convert ac voltage into regulated dc. You’ll learn each of their function along with. How Do Linear Power Supplies Work.
From www.globalspec.com
Linear Power Supplies Selection Guide Types, Features, Applications How Do Linear Power Supplies Work Dive into the world of linear power supply design and explore its components, working principles, advantages, and applications. A power supply is an electrical device that converts the electric current that comes from a power source to the voltage value necessary for powering a load, like a motor or an electronic device. You can use this as a. This makes. How Do Linear Power Supplies Work.
From electronics.stackexchange.com
Linear Power Supply Advice Electrical Engineering Stack Exchange How Do Linear Power Supplies Work A linear power supply circuit consists of several key components that work together to convert an ac input voltage to a regulated dc output voltage. It is simple because circuits are not too complicated. You can use this as a. Learn how these power supplies convert ac voltage into regulated dc. This makes the circuit both simple to. Dive into. How Do Linear Power Supplies Work.
From www.repeater-builder.com
Paralleling Two Astron Linear Power Supplies How Do Linear Power Supplies Work It is simple because circuits are not too complicated. This makes the circuit both simple to. You can use this as a. You’ll learn each of their function along with example circuits. A linear power supply circuit consists of several key components that work together to convert an ac input voltage to a regulated dc output voltage. In this article,. How Do Linear Power Supplies Work.
From hackaday.com
18linearpowersupplydesign0idcsrmm7m0mp4shot0003_thumbnail Hackaday How Do Linear Power Supplies Work This makes the circuit both simple to. It is simple because circuits are not too complicated. Learn how these power supplies convert ac voltage into regulated dc. A linear power supply circuit consists of several key components that work together to convert an ac input voltage to a regulated dc output voltage. You’ll learn each of their function along with. How Do Linear Power Supplies Work.
From www.electricity-magnetism.org
What are the advantages and disadvantages of linear and switching power How Do Linear Power Supplies Work A power supply is an electrical device that converts the electric current that comes from a power source to the voltage value necessary for powering a load, like a motor or an electronic device. In this article, you’ll learn about the different stages involved in a basic linear power supply. A linear power supply circuit consists of several key components. How Do Linear Power Supplies Work.
From cetdtclx.blob.core.windows.net
How Does Switching Power Supplies Work at Harry Croskey blog How Do Linear Power Supplies Work You can use this as a. The linear power supply is widely used. A linear power supply circuit consists of several key components that work together to convert an ac input voltage to a regulated dc output voltage. It is simple because circuits are not too complicated. A power supply is an electrical device that converts the electric current that. How Do Linear Power Supplies Work.
From www.pinterest.com
What is switching power supply vs linear, how does it work How Do Linear Power Supplies Work You’ll learn each of their function along with example circuits. It is simple because circuits are not too complicated. In this article, you’ll learn about the different stages involved in a basic linear power supply. The linear power supply is widely used. Learn how these power supplies convert ac voltage into regulated dc. A linear power supply circuit consists of. How Do Linear Power Supplies Work.
From www.tehencom.com
Keithley 2230603 linear laboratory power supply with galvanic isolation How Do Linear Power Supplies Work You can use this as a. A power supply is an electrical device that converts the electric current that comes from a power source to the voltage value necessary for powering a load, like a motor or an electronic device. In this article, you’ll learn about the different stages involved in a basic linear power supply. Learn how these power. How Do Linear Power Supplies Work.
From www.circuitbasics.com
How to Build a Linear Power Supply Circuit Basics How Do Linear Power Supplies Work A linear power supply circuit consists of several key components that work together to convert an ac input voltage to a regulated dc output voltage. You can use this as a. In this article, you’ll learn about the different stages involved in a basic linear power supply. You’ll learn each of their function along with example circuits. Learn how these. How Do Linear Power Supplies Work.
From github.com
GitHub RavinduMPK/LinearPowerSupplyDesign Design of linear power How Do Linear Power Supplies Work You can use this as a. The linear power supply is widely used. You’ll learn each of their function along with example circuits. This makes the circuit both simple to. Dive into the world of linear power supply design and explore its components, working principles, advantages, and applications. In this article, you’ll learn about the different stages involved in a. How Do Linear Power Supplies Work.
From electronics-diy.com
12V 2A Linear Power Supply How Do Linear Power Supplies Work In this article, you’ll learn about the different stages involved in a basic linear power supply. A linear power supply circuit consists of several key components that work together to convert an ac input voltage to a regulated dc output voltage. This makes the circuit both simple to. Dive into the world of linear power supply design and explore its. How Do Linear Power Supplies Work.
From control.com
Power Supplies Understanding the Differences Between Linear and How Do Linear Power Supplies Work Learn how these power supplies convert ac voltage into regulated dc. A linear power supply circuit consists of several key components that work together to convert an ac input voltage to a regulated dc output voltage. A power supply is an electrical device that converts the electric current that comes from a power source to the voltage value necessary for. How Do Linear Power Supplies Work.
From www.actpower.com
Linear Vs Switching Power Supplies Comprehensive Comparison How Do Linear Power Supplies Work Dive into the world of linear power supply design and explore its components, working principles, advantages, and applications. A power supply is an electrical device that converts the electric current that comes from a power source to the voltage value necessary for powering a load, like a motor or an electronic device. You’ll learn each of their function along with. How Do Linear Power Supplies Work.
From www.youtube.com
Linear Power Supply အကြောင်း YouTube How Do Linear Power Supplies Work This makes the circuit both simple to. You’ll learn each of their function along with example circuits. It is simple because circuits are not too complicated. In this article, you’ll learn about the different stages involved in a basic linear power supply. The linear power supply is widely used. You can use this as a. A linear power supply circuit. How Do Linear Power Supplies Work.
From www.electronics-diy.com
13.8V 20A Linear Power Supply How Do Linear Power Supplies Work This makes the circuit both simple to. A linear power supply circuit consists of several key components that work together to convert an ac input voltage to a regulated dc output voltage. Learn how these power supplies convert ac voltage into regulated dc. It is simple because circuits are not too complicated. Dive into the world of linear power supply. How Do Linear Power Supplies Work.
From wiid.ru
5 Volt doityourself linear power supply. DIY laboratory power supply How Do Linear Power Supplies Work You’ll learn each of their function along with example circuits. A power supply is an electrical device that converts the electric current that comes from a power source to the voltage value necessary for powering a load, like a motor or an electronic device. You can use this as a. A linear power supply circuit consists of several key components. How Do Linear Power Supplies Work.
From www.aliexpress.com
Linear Power Supply 5v Studer900 Hifi Linear Power Supply 12v 5v How Do Linear Power Supplies Work Dive into the world of linear power supply design and explore its components, working principles, advantages, and applications. A linear power supply circuit consists of several key components that work together to convert an ac input voltage to a regulated dc output voltage. The linear power supply is widely used. It is simple because circuits are not too complicated. A. How Do Linear Power Supplies Work.
From exohrootb.blob.core.windows.net
How Do Linear Rails Work at Ellyn Jones blog How Do Linear Power Supplies Work This makes the circuit both simple to. A linear power supply circuit consists of several key components that work together to convert an ac input voltage to a regulated dc output voltage. The linear power supply is widely used. Learn how these power supplies convert ac voltage into regulated dc. It is simple because circuits are not too complicated. In. How Do Linear Power Supplies Work.
From www.pinterest.com
What is switching power supply vs linear, how does it work How Do Linear Power Supplies Work Dive into the world of linear power supply design and explore its components, working principles, advantages, and applications. It is simple because circuits are not too complicated. You’ll learn each of their function along with example circuits. A linear power supply circuit consists of several key components that work together to convert an ac input voltage to a regulated dc. How Do Linear Power Supplies Work.