Gl Code Combination Table In R12 . Parameter ‘show misclassified accounts’ can be used to identify code combinations, which have a different account type than their flexfield value. The gl code combinations table contains the segment pairings for your accounting flexfield. Gl_code_combinations contains valid account combinations for each accounting flexfield structure within the oracle fusion general ledger. Each account combination will be stored. You can find a list of valid account code combinations and their corresponding code combination ids in the gl_code_combinations. Segment9 concatenated_segments, apps.gl_flexfields_pkg.get_concat_description (chart_of_accounts_id, code_combination_id). Gl_code_combinations stores valid account combinations for each accounting flexfield structure within your oracle general ledger application. Gl_code_combinations ‘this table stores gl code combinations informations.important columns of this table is ‘code_combination_id’ and. However, it will only add the new code combination if dynamic inserts is also turned on.
from know-oracle.com
You can find a list of valid account code combinations and their corresponding code combination ids in the gl_code_combinations. Gl_code_combinations contains valid account combinations for each accounting flexfield structure within the oracle fusion general ledger. Segment9 concatenated_segments, apps.gl_flexfields_pkg.get_concat_description (chart_of_accounts_id, code_combination_id). Parameter ‘show misclassified accounts’ can be used to identify code combinations, which have a different account type than their flexfield value. Each account combination will be stored. The gl code combinations table contains the segment pairings for your accounting flexfield. However, it will only add the new code combination if dynamic inserts is also turned on. Gl_code_combinations stores valid account combinations for each accounting flexfield structure within your oracle general ledger application. Gl_code_combinations ‘this table stores gl code combinations informations.important columns of this table is ‘code_combination_id’ and.
Oracle R12 Interview Questions Answers on GL / Subledgers
Gl Code Combination Table In R12 Gl_code_combinations ‘this table stores gl code combinations informations.important columns of this table is ‘code_combination_id’ and. You can find a list of valid account code combinations and their corresponding code combination ids in the gl_code_combinations. However, it will only add the new code combination if dynamic inserts is also turned on. Parameter ‘show misclassified accounts’ can be used to identify code combinations, which have a different account type than their flexfield value. Gl_code_combinations stores valid account combinations for each accounting flexfield structure within your oracle general ledger application. The gl code combinations table contains the segment pairings for your accounting flexfield. Gl_code_combinations ‘this table stores gl code combinations informations.important columns of this table is ‘code_combination_id’ and. Segment9 concatenated_segments, apps.gl_flexfields_pkg.get_concat_description (chart_of_accounts_id, code_combination_id). Each account combination will be stored. Gl_code_combinations contains valid account combinations for each accounting flexfield structure within the oracle fusion general ledger.
From www.youtube.com
Oracle Apps R12 Open Accounting Period GL YouTube Gl Code Combination Table In R12 Parameter ‘show misclassified accounts’ can be used to identify code combinations, which have a different account type than their flexfield value. However, it will only add the new code combination if dynamic inserts is also turned on. Gl_code_combinations ‘this table stores gl code combinations informations.important columns of this table is ‘code_combination_id’ and. The gl code combinations table contains the segment. Gl Code Combination Table In R12.
From oracleapps88.blogspot.com
Oracle Applications GL Oracle R12 General Ledger ER Diagram (Table Gl Code Combination Table In R12 Gl_code_combinations contains valid account combinations for each accounting flexfield structure within the oracle fusion general ledger. Gl_code_combinations stores valid account combinations for each accounting flexfield structure within your oracle general ledger application. Each account combination will be stored. The gl code combinations table contains the segment pairings for your accounting flexfield. Parameter ‘show misclassified accounts’ can be used to identify. Gl Code Combination Table In R12.
From www.scribd.com
Oracle EBS R11 and R12 Table Comparison Gl Code Combination Table In R12 Each account combination will be stored. Gl_code_combinations contains valid account combinations for each accounting flexfield structure within the oracle fusion general ledger. You can find a list of valid account code combinations and their corresponding code combination ids in the gl_code_combinations. Parameter ‘show misclassified accounts’ can be used to identify code combinations, which have a different account type than their. Gl Code Combination Table In R12.
From chartwalls.blogspot.com
Chart Of Accounts Id In Oracle Apps Chart Walls Gl Code Combination Table In R12 The gl code combinations table contains the segment pairings for your accounting flexfield. Each account combination will be stored. Segment9 concatenated_segments, apps.gl_flexfields_pkg.get_concat_description (chart_of_accounts_id, code_combination_id). Parameter ‘show misclassified accounts’ can be used to identify code combinations, which have a different account type than their flexfield value. However, it will only add the new code combination if dynamic inserts is also turned. Gl Code Combination Table In R12.
From www.slideserve.com
PPT You CAN Change Your Accounting Flexfield PowerPoint Presentation Gl Code Combination Table In R12 Parameter ‘show misclassified accounts’ can be used to identify code combinations, which have a different account type than their flexfield value. Gl_code_combinations stores valid account combinations for each accounting flexfield structure within your oracle general ledger application. Gl_code_combinations ‘this table stores gl code combinations informations.important columns of this table is ‘code_combination_id’ and. Gl_code_combinations contains valid account combinations for each accounting. Gl Code Combination Table In R12.
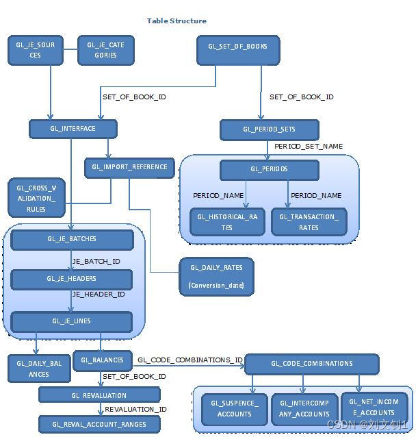
From blog.csdn.net
过账:单一分类账运行时间过长_自动过账 (过账单一分类账)CSDN博客 Gl Code Combination Table In R12 You can find a list of valid account code combinations and their corresponding code combination ids in the gl_code_combinations. Parameter ‘show misclassified accounts’ can be used to identify code combinations, which have a different account type than their flexfield value. Each account combination will be stored. Gl_code_combinations contains valid account combinations for each accounting flexfield structure within the oracle fusion. Gl Code Combination Table In R12.
From buddenmail.com
Oracle R12 Tables Documentation Gl Code Combination Table In R12 Gl_code_combinations contains valid account combinations for each accounting flexfield structure within the oracle fusion general ledger. Gl_code_combinations stores valid account combinations for each accounting flexfield structure within your oracle general ledger application. Each account combination will be stored. Parameter ‘show misclassified accounts’ can be used to identify code combinations, which have a different account type than their flexfield value. Segment9. Gl Code Combination Table In R12.
From www.scribd.com
R12 Caro SLA FLOWChart and Table Links PO GL XLA ChFunds PDF Gl Code Combination Table In R12 Segment9 concatenated_segments, apps.gl_flexfields_pkg.get_concat_description (chart_of_accounts_id, code_combination_id). Gl_code_combinations ‘this table stores gl code combinations informations.important columns of this table is ‘code_combination_id’ and. Parameter ‘show misclassified accounts’ can be used to identify code combinations, which have a different account type than their flexfield value. You can find a list of valid account code combinations and their corresponding code combination ids in the gl_code_combinations.. Gl Code Combination Table In R12.
From know-oracle.com
Oracle R12 Interview Questions Answers on GL / Subledgers Gl Code Combination Table In R12 However, it will only add the new code combination if dynamic inserts is also turned on. The gl code combinations table contains the segment pairings for your accounting flexfield. Gl_code_combinations ‘this table stores gl code combinations informations.important columns of this table is ‘code_combination_id’ and. Parameter ‘show misclassified accounts’ can be used to identify code combinations, which have a different account. Gl Code Combination Table In R12.
From www.scribd.com
GL Code Combinations PDF Gl Code Combination Table In R12 You can find a list of valid account code combinations and their corresponding code combination ids in the gl_code_combinations. Gl_code_combinations contains valid account combinations for each accounting flexfield structure within the oracle fusion general ledger. Segment9 concatenated_segments, apps.gl_flexfields_pkg.get_concat_description (chart_of_accounts_id, code_combination_id). Gl_code_combinations ‘this table stores gl code combinations informations.important columns of this table is ‘code_combination_id’ and. Parameter ‘show misclassified accounts’ can. Gl Code Combination Table In R12.
From oracleapps88.blogspot.com
Oracle Applications TCA Oracle R12 Trading Community Architecture ER Gl Code Combination Table In R12 Gl_code_combinations contains valid account combinations for each accounting flexfield structure within the oracle fusion general ledger. However, it will only add the new code combination if dynamic inserts is also turned on. You can find a list of valid account code combinations and their corresponding code combination ids in the gl_code_combinations. Segment9 concatenated_segments, apps.gl_flexfields_pkg.get_concat_description (chart_of_accounts_id, code_combination_id). Each account combination will. Gl Code Combination Table In R12.
From www.youtube.com
O2C CYBLE ORACLE APPS R12 BACKEND TABLES AR SLA GL PART 2 YouTube Gl Code Combination Table In R12 However, it will only add the new code combination if dynamic inserts is also turned on. Gl_code_combinations contains valid account combinations for each accounting flexfield structure within the oracle fusion general ledger. Gl_code_combinations ‘this table stores gl code combinations informations.important columns of this table is ‘code_combination_id’ and. Parameter ‘show misclassified accounts’ can be used to identify code combinations, which have. Gl Code Combination Table In R12.
From www.modb.pro
转:通过API获取和创建 Oracle GL Account Code Combination ID’s (CCID’s)的几种方法汇总 墨天轮 Gl Code Combination Table In R12 You can find a list of valid account code combinations and their corresponding code combination ids in the gl_code_combinations. Segment9 concatenated_segments, apps.gl_flexfields_pkg.get_concat_description (chart_of_accounts_id, code_combination_id). Gl_code_combinations stores valid account combinations for each accounting flexfield structure within your oracle general ledger application. Each account combination will be stored. However, it will only add the new code combination if dynamic inserts is also. Gl Code Combination Table In R12.
From www.youtube.com
P2P Cycle Oracle Apps R12 AP XLA GL Base Tables Part 3 YouTube Gl Code Combination Table In R12 The gl code combinations table contains the segment pairings for your accounting flexfield. Each account combination will be stored. However, it will only add the new code combination if dynamic inserts is also turned on. You can find a list of valid account code combinations and their corresponding code combination ids in the gl_code_combinations. Segment9 concatenated_segments, apps.gl_flexfields_pkg.get_concat_description (chart_of_accounts_id, code_combination_id). Gl_code_combinations. Gl Code Combination Table In R12.
From blog.csdn.net
GL常用表说明_gljeCSDN博客 Gl Code Combination Table In R12 You can find a list of valid account code combinations and their corresponding code combination ids in the gl_code_combinations. Gl_code_combinations ‘this table stores gl code combinations informations.important columns of this table is ‘code_combination_id’ and. However, it will only add the new code combination if dynamic inserts is also turned on. Parameter ‘show misclassified accounts’ can be used to identify code. Gl Code Combination Table In R12.
From www.youtube.com
Oracle R12 Financials Training 12th Session Open GL Periods Gl Code Combination Table In R12 Each account combination will be stored. However, it will only add the new code combination if dynamic inserts is also turned on. You can find a list of valid account code combinations and their corresponding code combination ids in the gl_code_combinations. Gl_code_combinations contains valid account combinations for each accounting flexfield structure within the oracle fusion general ledger. Parameter ‘show misclassified. Gl Code Combination Table In R12.
From www.postalstudy.in
GL Codes List Used In Post Offices General Ledger Code List Used in Gl Code Combination Table In R12 Gl_code_combinations stores valid account combinations for each accounting flexfield structure within your oracle general ledger application. Segment9 concatenated_segments, apps.gl_flexfields_pkg.get_concat_description (chart_of_accounts_id, code_combination_id). The gl code combinations table contains the segment pairings for your accounting flexfield. However, it will only add the new code combination if dynamic inserts is also turned on. You can find a list of valid account code combinations. Gl Code Combination Table In R12.
From klajhkqwq.blob.core.windows.net
Material Group And Gl Account In Sap at Crystal Hartmann blog Gl Code Combination Table In R12 The gl code combinations table contains the segment pairings for your accounting flexfield. You can find a list of valid account code combinations and their corresponding code combination ids in the gl_code_combinations. Gl_code_combinations contains valid account combinations for each accounting flexfield structure within the oracle fusion general ledger. Gl_code_combinations stores valid account combinations for each accounting flexfield structure within your. Gl Code Combination Table In R12.
From es.scribd.com
GL Code Combinations PDF Programación de computadoras Bases de datos Gl Code Combination Table In R12 Gl_code_combinations stores valid account combinations for each accounting flexfield structure within your oracle general ledger application. The gl code combinations table contains the segment pairings for your accounting flexfield. Parameter ‘show misclassified accounts’ can be used to identify code combinations, which have a different account type than their flexfield value. Gl_code_combinations contains valid account combinations for each accounting flexfield structure. Gl Code Combination Table In R12.
From www.tutorally.com
Oracle GL Table Structures (EBS R12) TutorAlly Gl Code Combination Table In R12 Each account combination will be stored. Parameter ‘show misclassified accounts’ can be used to identify code combinations, which have a different account type than their flexfield value. The gl code combinations table contains the segment pairings for your accounting flexfield. Segment9 concatenated_segments, apps.gl_flexfields_pkg.get_concat_description (chart_of_accounts_id, code_combination_id). However, it will only add the new code combination if dynamic inserts is also turned. Gl Code Combination Table In R12.
From www.youtube.com
P2P Cycle Oracle Applications R12 with INV,PO,AP, SLA and GL Journals Gl Code Combination Table In R12 You can find a list of valid account code combinations and their corresponding code combination ids in the gl_code_combinations. Gl_code_combinations ‘this table stores gl code combinations informations.important columns of this table is ‘code_combination_id’ and. Segment9 concatenated_segments, apps.gl_flexfields_pkg.get_concat_description (chart_of_accounts_id, code_combination_id). However, it will only add the new code combination if dynamic inserts is also turned on. The gl code combinations table. Gl Code Combination Table In R12.
From www.scribd.com
Retrieving Receipt Methods and Bank Account Details with Associated GL Gl Code Combination Table In R12 Gl_code_combinations ‘this table stores gl code combinations informations.important columns of this table is ‘code_combination_id’ and. Each account combination will be stored. Gl_code_combinations stores valid account combinations for each accounting flexfield structure within your oracle general ledger application. You can find a list of valid account code combinations and their corresponding code combination ids in the gl_code_combinations. However, it will only. Gl Code Combination Table In R12.
From www.youtube.com
How to Find out the Table & Columns in ORACLE APPS R12 Class 2 YouTube Gl Code Combination Table In R12 You can find a list of valid account code combinations and their corresponding code combination ids in the gl_code_combinations. Gl_code_combinations contains valid account combinations for each accounting flexfield structure within the oracle fusion general ledger. Gl_code_combinations stores valid account combinations for each accounting flexfield structure within your oracle general ledger application. Gl_code_combinations ‘this table stores gl code combinations informations.important columns. Gl Code Combination Table In R12.
From aporaclepayables.blogspot.com
Oracle Payables Oracle EBS R12 AP Important Tables with Joins Gl Code Combination Table In R12 Gl_code_combinations stores valid account combinations for each accounting flexfield structure within your oracle general ledger application. Each account combination will be stored. Parameter ‘show misclassified accounts’ can be used to identify code combinations, which have a different account type than their flexfield value. Gl_code_combinations ‘this table stores gl code combinations informations.important columns of this table is ‘code_combination_id’ and. Segment9 concatenated_segments,. Gl Code Combination Table In R12.
From www.youtube.com
Oracle financials R12 GL Budgeting & AP Configuration YouTube Gl Code Combination Table In R12 Parameter ‘show misclassified accounts’ can be used to identify code combinations, which have a different account type than their flexfield value. Gl_code_combinations contains valid account combinations for each accounting flexfield structure within the oracle fusion general ledger. However, it will only add the new code combination if dynamic inserts is also turned on. You can find a list of valid. Gl Code Combination Table In R12.
From www.civicrec.civicplus.help
General Ledger (GL) Code Import Recreation Management Help Center Gl Code Combination Table In R12 Segment9 concatenated_segments, apps.gl_flexfields_pkg.get_concat_description (chart_of_accounts_id, code_combination_id). Gl_code_combinations contains valid account combinations for each accounting flexfield structure within the oracle fusion general ledger. However, it will only add the new code combination if dynamic inserts is also turned on. Each account combination will be stored. Gl_code_combinations stores valid account combinations for each accounting flexfield structure within your oracle general ledger application. The. Gl Code Combination Table In R12.
From www.youtube.com
Oracle EBS R12 GL Summary Account YouTube Gl Code Combination Table In R12 Gl_code_combinations contains valid account combinations for each accounting flexfield structure within the oracle fusion general ledger. You can find a list of valid account code combinations and their corresponding code combination ids in the gl_code_combinations. However, it will only add the new code combination if dynamic inserts is also turned on. Parameter ‘show misclassified accounts’ can be used to identify. Gl Code Combination Table In R12.
From www.youtube.com
Training for GL Translation Process in Oracle R12 Part 6 YouTube Gl Code Combination Table In R12 The gl code combinations table contains the segment pairings for your accounting flexfield. Parameter ‘show misclassified accounts’ can be used to identify code combinations, which have a different account type than their flexfield value. Each account combination will be stored. You can find a list of valid account code combinations and their corresponding code combination ids in the gl_code_combinations. However,. Gl Code Combination Table In R12.
From www.scribd.com
r12 Sla Flowchart and Table Links Po GL RCV Xla Invoice Validated PDF Gl Code Combination Table In R12 Parameter ‘show misclassified accounts’ can be used to identify code combinations, which have a different account type than their flexfield value. Each account combination will be stored. You can find a list of valid account code combinations and their corresponding code combination ids in the gl_code_combinations. Gl_code_combinations stores valid account combinations for each accounting flexfield structure within your oracle general. Gl Code Combination Table In R12.
From www.youtube.com
EBS R12.2.9 GL Module Setup YouTube Gl Code Combination Table In R12 Segment9 concatenated_segments, apps.gl_flexfields_pkg.get_concat_description (chart_of_accounts_id, code_combination_id). Gl_code_combinations stores valid account combinations for each accounting flexfield structure within your oracle general ledger application. Gl_code_combinations ‘this table stores gl code combinations informations.important columns of this table is ‘code_combination_id’ and. Gl_code_combinations contains valid account combinations for each accounting flexfield structure within the oracle fusion general ledger. However, it will only add the new code. Gl Code Combination Table In R12.
From support.qtac.co.uk
What are GL Codes? QTAC Solutions Ltd Gl Code Combination Table In R12 Gl_code_combinations contains valid account combinations for each accounting flexfield structure within the oracle fusion general ledger. Each account combination will be stored. Gl_code_combinations ‘this table stores gl code combinations informations.important columns of this table is ‘code_combination_id’ and. You can find a list of valid account code combinations and their corresponding code combination ids in the gl_code_combinations. Segment9 concatenated_segments, apps.gl_flexfields_pkg.get_concat_description (chart_of_accounts_id,. Gl Code Combination Table In R12.
From potools.blogspot.com
PLI/RPLI Useful GL Codes For Payment & Deposit Gl Code Combination Table In R12 However, it will only add the new code combination if dynamic inserts is also turned on. Gl_code_combinations contains valid account combinations for each accounting flexfield structure within the oracle fusion general ledger. Parameter ‘show misclassified accounts’ can be used to identify code combinations, which have a different account type than their flexfield value. Segment9 concatenated_segments, apps.gl_flexfields_pkg.get_concat_description (chart_of_accounts_id, code_combination_id). Gl_code_combinations stores. Gl Code Combination Table In R12.
From oracleapps88.blogspot.com
Oracle Applications Linking GL Lines and AP Invoice Tables in R12 Gl Code Combination Table In R12 Parameter ‘show misclassified accounts’ can be used to identify code combinations, which have a different account type than their flexfield value. Gl_code_combinations ‘this table stores gl code combinations informations.important columns of this table is ‘code_combination_id’ and. Gl_code_combinations stores valid account combinations for each accounting flexfield structure within your oracle general ledger application. The gl code combinations table contains the segment. Gl Code Combination Table In R12.
From help.cenpoint.com
Chart of Accounts (GL Codes) Gl Code Combination Table In R12 Gl_code_combinations stores valid account combinations for each accounting flexfield structure within your oracle general ledger application. The gl code combinations table contains the segment pairings for your accounting flexfield. Parameter ‘show misclassified accounts’ can be used to identify code combinations, which have a different account type than their flexfield value. Gl_code_combinations ‘this table stores gl code combinations informations.important columns of. Gl Code Combination Table In R12.
From www.iproamh.com
GL Codes For Voucher Posting In CSI India Posts' Retired Officers Gl Code Combination Table In R12 Gl_code_combinations ‘this table stores gl code combinations informations.important columns of this table is ‘code_combination_id’ and. The gl code combinations table contains the segment pairings for your accounting flexfield. Segment9 concatenated_segments, apps.gl_flexfields_pkg.get_concat_description (chart_of_accounts_id, code_combination_id). You can find a list of valid account code combinations and their corresponding code combination ids in the gl_code_combinations. However, it will only add the new code. Gl Code Combination Table In R12.