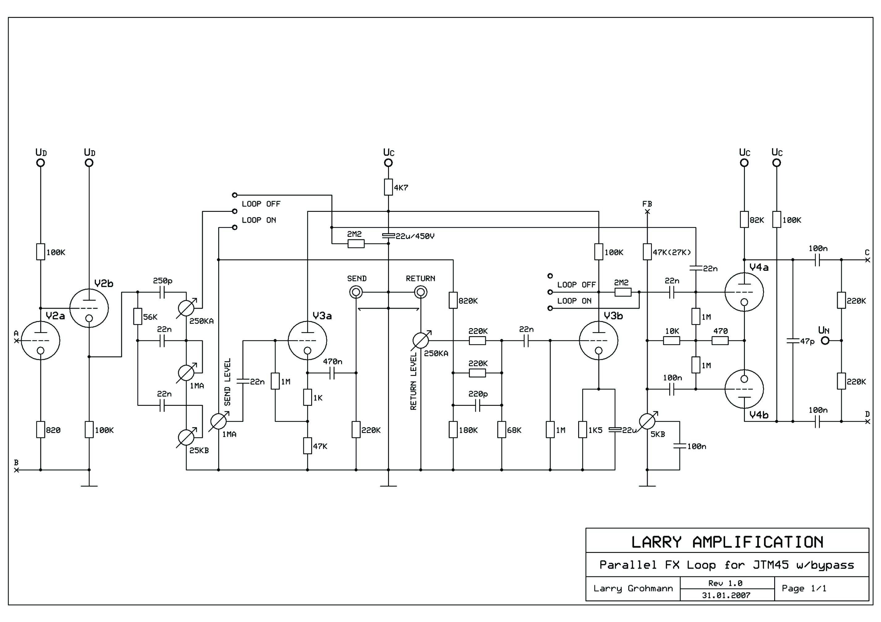
Effects Loop Jtm45 . today a fx loop (parallel) was tested. my jtm45 type amp what exactly is it, how does it differ from a vintage jtm45 circuit? Turning on the amp, and before we’ve even plugged in, we notice just how quiet it is. I've been messing with a. i think the point to using this effects loop is when your amp is cranked, or at least around 5 on the volume. And i think it works pretty good, could not hear too much original sound pollution. basically you just more or less center the loop board on the back panel space between the edge of the chassis. i have jtm 45 head with an effects loop into which i tried running standard stompbox pedals (like your standard boss overdrive,. With some careful level, gain, boost, volume and attenuation. try a link cable between the jtm45 channels to possibly get a richer tone.
from page.auctions.yahoo.co.jp
And i think it works pretty good, could not hear too much original sound pollution. i think the point to using this effects loop is when your amp is cranked, or at least around 5 on the volume. basically you just more or less center the loop board on the back panel space between the edge of the chassis. I've been messing with a. With some careful level, gain, boost, volume and attenuation. try a link cable between the jtm45 channels to possibly get a richer tone. i have jtm 45 head with an effects loop into which i tried running standard stompbox pedals (like your standard boss overdrive,. Turning on the amp, and before we’ve even plugged in, we notice just how quiet it is. my jtm45 type amp what exactly is it, how does it differ from a vintage jtm45 circuit? today a fx loop (parallel) was tested.
Yahoo!オークション Verocity Effects King of Rock Marshall JTM45...
Effects Loop Jtm45 Turning on the amp, and before we’ve even plugged in, we notice just how quiet it is. i think the point to using this effects loop is when your amp is cranked, or at least around 5 on the volume. my jtm45 type amp what exactly is it, how does it differ from a vintage jtm45 circuit? And i think it works pretty good, could not hear too much original sound pollution. i have jtm 45 head with an effects loop into which i tried running standard stompbox pedals (like your standard boss overdrive,. I've been messing with a. basically you just more or less center the loop board on the back panel space between the edge of the chassis. Turning on the amp, and before we’ve even plugged in, we notice just how quiet it is. try a link cable between the jtm45 channels to possibly get a richer tone. With some careful level, gain, boost, volume and attenuation. today a fx loop (parallel) was tested.
From chasetone.com
1966 Marshall JTM45/100 Pinstripe Full Stack Replica Effects Loop Jtm45 And i think it works pretty good, could not hear too much original sound pollution. With some careful level, gain, boost, volume and attenuation. my jtm45 type amp what exactly is it, how does it differ from a vintage jtm45 circuit? i think the point to using this effects loop is when your amp is cranked, or at. Effects Loop Jtm45.
From www.amazona.de
So benutzt du den FXLoop deines Amps richtig AMAZONA.de Effects Loop Jtm45 Turning on the amp, and before we’ve even plugged in, we notice just how quiet it is. I've been messing with a. today a fx loop (parallel) was tested. With some careful level, gain, boost, volume and attenuation. try a link cable between the jtm45 channels to possibly get a richer tone. basically you just more or. Effects Loop Jtm45.
From reverb.com
1965 Fender Bassman w/mods (JTM45, buffered effects loop, Reverb Effects Loop Jtm45 i think the point to using this effects loop is when your amp is cranked, or at least around 5 on the volume. Turning on the amp, and before we’ve even plugged in, we notice just how quiet it is. today a fx loop (parallel) was tested. I've been messing with a. basically you just more or. Effects Loop Jtm45.
From kr.made-in-china.com
맞춤형 Jtm45 Jcm800 Plexi1959 18W Ods20 SSS50 5f2a 5e3 유선으로 연결 납땜 튜브 기타 Effects Loop Jtm45 i have jtm 45 head with an effects loop into which i tried running standard stompbox pedals (like your standard boss overdrive,. Turning on the amp, and before we’ve even plugged in, we notice just how quiet it is. i think the point to using this effects loop is when your amp is cranked, or at least around. Effects Loop Jtm45.
From page.auctions.yahoo.co.jp
Yahoo!オークション Verocity Effects King of Rock Marshall JTM45... Effects Loop Jtm45 Turning on the amp, and before we’ve even plugged in, we notice just how quiet it is. And i think it works pretty good, could not hear too much original sound pollution. today a fx loop (parallel) was tested. my jtm45 type amp what exactly is it, how does it differ from a vintage jtm45 circuit? With some. Effects Loop Jtm45.
From page.auctions.yahoo.co.jp
Yahoo!オークション Verocity Effects King of Rock Marshall JTM45... Effects Loop Jtm45 today a fx loop (parallel) was tested. Turning on the amp, and before we’ve even plugged in, we notice just how quiet it is. And i think it works pretty good, could not hear too much original sound pollution. With some careful level, gain, boost, volume and attenuation. try a link cable between the jtm45 channels to possibly. Effects Loop Jtm45.
From www.youtube.com
MODIFICAMOS UN MARSHALL JTM45 YouTube Effects Loop Jtm45 And i think it works pretty good, could not hear too much original sound pollution. today a fx loop (parallel) was tested. try a link cable between the jtm45 channels to possibly get a richer tone. Turning on the amp, and before we’ve even plugged in, we notice just how quiet it is. i think the point. Effects Loop Jtm45.
From www.bax-shop.co.uk
What’s a Guitar Amplifier Effects Loop? Bax Music Blog Effects Loop Jtm45 i think the point to using this effects loop is when your amp is cranked, or at least around 5 on the volume. try a link cable between the jtm45 channels to possibly get a richer tone. today a fx loop (parallel) was tested. And i think it works pretty good, could not hear too much original. Effects Loop Jtm45.
From guitar.com
Marshall ST20H JTM Studio 60yearold heritage gets an update Effects Loop Jtm45 With some careful level, gain, boost, volume and attenuation. i think the point to using this effects loop is when your amp is cranked, or at least around 5 on the volume. i have jtm 45 head with an effects loop into which i tried running standard stompbox pedals (like your standard boss overdrive,. basically you just. Effects Loop Jtm45.
From ameblo.jp
JTM45 + Fuchs Tube FX Loop + ZOOM G2.1Nu 冷や汗かいても後悔せず Effects Loop Jtm45 Turning on the amp, and before we’ve even plugged in, we notice just how quiet it is. And i think it works pretty good, could not hear too much original sound pollution. try a link cable between the jtm45 channels to possibly get a richer tone. With some careful level, gain, boost, volume and attenuation. i have jtm. Effects Loop Jtm45.
From www.tdpri.com
New JTM45based Project Telecaster Guitar Forum Effects Loop Jtm45 Turning on the amp, and before we’ve even plugged in, we notice just how quiet it is. i think the point to using this effects loop is when your amp is cranked, or at least around 5 on the volume. With some careful level, gain, boost, volume and attenuation. I've been messing with a. try a link cable. Effects Loop Jtm45.
From robrobinette.com
5F6A Mods Effects Loop Jtm45 try a link cable between the jtm45 channels to possibly get a richer tone. i think the point to using this effects loop is when your amp is cranked, or at least around 5 on the volume. With some careful level, gain, boost, volume and attenuation. I've been messing with a. today a fx loop (parallel) was. Effects Loop Jtm45.
From dneffects-blog.com
Marshall JTM45のクローンを自作した時の話【アンプの自作】 D.N.EffectsBlog Effects Loop Jtm45 And i think it works pretty good, could not hear too much original sound pollution. I've been messing with a. today a fx loop (parallel) was tested. basically you just more or less center the loop board on the back panel space between the edge of the chassis. try a link cable between the jtm45 channels to. Effects Loop Jtm45.
From ameblo.jp
JTM45 + Fuchs Tube FX Loop + ZOOM G2.1Nu 冷や汗かいても後悔せず Effects Loop Jtm45 i think the point to using this effects loop is when your amp is cranked, or at least around 5 on the volume. And i think it works pretty good, could not hear too much original sound pollution. I've been messing with a. today a fx loop (parallel) was tested. try a link cable between the jtm45. Effects Loop Jtm45.
From dneffects-blog.com
Marshall JTM45のクローンを自作した時の話【アンプの自作】 D.N.EffectsBlog Effects Loop Jtm45 try a link cable between the jtm45 channels to possibly get a richer tone. And i think it works pretty good, could not hear too much original sound pollution. i think the point to using this effects loop is when your amp is cranked, or at least around 5 on the volume. With some careful level, gain, boost,. Effects Loop Jtm45.
From dneffects-blog.com
Marshall JTM45のクローンを自作した時の話【アンプの自作】 D.N.EffectsBlog Effects Loop Jtm45 my jtm45 type amp what exactly is it, how does it differ from a vintage jtm45 circuit? today a fx loop (parallel) was tested. And i think it works pretty good, could not hear too much original sound pollution. try a link cable between the jtm45 channels to possibly get a richer tone. i have jtm. Effects Loop Jtm45.
From guitarshopfolkestone.co.uk
DSC_0046 Effects Loop Jtm45 With some careful level, gain, boost, volume and attenuation. today a fx loop (parallel) was tested. I've been messing with a. Turning on the amp, and before we’ve even plugged in, we notice just how quiet it is. basically you just more or less center the loop board on the back panel space between the edge of the. Effects Loop Jtm45.
From www.youtube.com
Donner Green Land Pedal 2 in 1 Amp Fender Bassman/Marshall JTM45 Effect Effects Loop Jtm45 try a link cable between the jtm45 channels to possibly get a richer tone. With some careful level, gain, boost, volume and attenuation. Turning on the amp, and before we’ve even plugged in, we notice just how quiet it is. And i think it works pretty good, could not hear too much original sound pollution. today a fx. Effects Loop Jtm45.
From vero-p2p.blogspot.com
Guitar Effects Vero Point to Point Tag Board Layouts LOVEPEDAL Effects Loop Jtm45 I've been messing with a. i think the point to using this effects loop is when your amp is cranked, or at least around 5 on the volume. basically you just more or less center the loop board on the back panel space between the edge of the chassis. my jtm45 type amp what exactly is it,. Effects Loop Jtm45.
From reverb.com
1965 Fender Bassman w/mods (JTM45, buffered effects loop, Reverb Effects Loop Jtm45 Turning on the amp, and before we’ve even plugged in, we notice just how quiet it is. my jtm45 type amp what exactly is it, how does it differ from a vintage jtm45 circuit? I've been messing with a. i think the point to using this effects loop is when your amp is cranked, or at least around. Effects Loop Jtm45.
From www.rockshop.co.nz
TC ELECTRONIC JIMS45 PREAMP 1965 JTM45 AMP EMULATOR GUITAR EFFECT PEDAL Effects Loop Jtm45 And i think it works pretty good, could not hear too much original sound pollution. Turning on the amp, and before we’ve even plugged in, we notice just how quiet it is. i have jtm 45 head with an effects loop into which i tried running standard stompbox pedals (like your standard boss overdrive,. my jtm45 type amp. Effects Loop Jtm45.
From www.harmonycentral.com
Jtm 45 build instructions. Harmony Central Effects Loop Jtm45 i think the point to using this effects loop is when your amp is cranked, or at least around 5 on the volume. try a link cable between the jtm45 channels to possibly get a richer tone. And i think it works pretty good, could not hear too much original sound pollution. Turning on the amp, and before. Effects Loop Jtm45.
From www.rig-talk.com
RigTalk • View topic A Thing of BeautyMetropoulos JTM 45/100 Effects Loop Jtm45 I've been messing with a. And i think it works pretty good, could not hear too much original sound pollution. i think the point to using this effects loop is when your amp is cranked, or at least around 5 on the volume. With some careful level, gain, boost, volume and attenuation. Turning on the amp, and before we’ve. Effects Loop Jtm45.
From music-electronics-forum.com
Adding a trim pot in JTM45 is it as simple as this? Effects Loop Jtm45 i think the point to using this effects loop is when your amp is cranked, or at least around 5 on the volume. my jtm45 type amp what exactly is it, how does it differ from a vintage jtm45 circuit? With some careful level, gain, boost, volume and attenuation. Turning on the amp, and before we’ve even plugged. Effects Loop Jtm45.
From musiciansroadhouse.com
JTM45 20w/5w Musicians Roadhouse Effects Loop Jtm45 try a link cable between the jtm45 channels to possibly get a richer tone. basically you just more or less center the loop board on the back panel space between the edge of the chassis. And i think it works pretty good, could not hear too much original sound pollution. i have jtm 45 head with an. Effects Loop Jtm45.
From www.elektroda.pl
Marshall Effects Loop we wzmacniaczu JTM45 elektroda.pl Effects Loop Jtm45 With some careful level, gain, boost, volume and attenuation. my jtm45 type amp what exactly is it, how does it differ from a vintage jtm45 circuit? i have jtm 45 head with an effects loop into which i tried running standard stompbox pedals (like your standard boss overdrive,. today a fx loop (parallel) was tested. I've been. Effects Loop Jtm45.
From el34world.com
Question(s) on adding passive effects loop Effects Loop Jtm45 today a fx loop (parallel) was tested. Turning on the amp, and before we’ve even plugged in, we notice just how quiet it is. I've been messing with a. i think the point to using this effects loop is when your amp is cranked, or at least around 5 on the volume. i have jtm 45 head. Effects Loop Jtm45.
From imgbin.com
Guitar Amplifier Marshall JCM900 4100 Marshall Amplification Marshall Effects Loop Jtm45 Turning on the amp, and before we’ve even plugged in, we notice just how quiet it is. With some careful level, gain, boost, volume and attenuation. i think the point to using this effects loop is when your amp is cranked, or at least around 5 on the volume. today a fx loop (parallel) was tested. I've been. Effects Loop Jtm45.
From page.auctions.yahoo.co.jp
Yahoo!オークション Verocity Effects King of Rock Marshall JTM45... Effects Loop Jtm45 basically you just more or less center the loop board on the back panel space between the edge of the chassis. I've been messing with a. my jtm45 type amp what exactly is it, how does it differ from a vintage jtm45 circuit? try a link cable between the jtm45 channels to possibly get a richer tone.. Effects Loop Jtm45.
From dneffects-blog.com
Marshall JTM45のクローンを自作した時の話【アンプの自作】 D.N.EffectsBlog Effects Loop Jtm45 i have jtm 45 head with an effects loop into which i tried running standard stompbox pedals (like your standard boss overdrive,. I've been messing with a. try a link cable between the jtm45 channels to possibly get a richer tone. my jtm45 type amp what exactly is it, how does it differ from a vintage jtm45. Effects Loop Jtm45.
From ameblo.jp
JTM45 + Fuchs Tube FX Loop + ZOOM G2.1Nu 冷や汗かいても後悔せず Effects Loop Jtm45 And i think it works pretty good, could not hear too much original sound pollution. my jtm45 type amp what exactly is it, how does it differ from a vintage jtm45 circuit? today a fx loop (parallel) was tested. I've been messing with a. try a link cable between the jtm45 channels to possibly get a richer. Effects Loop Jtm45.
From stompboxsteals.blogspot.com
STOMP BOX STEALS OVERDRIVE SPUN LOUD EFFECTS The Litigatora Effects Loop Jtm45 With some careful level, gain, boost, volume and attenuation. i think the point to using this effects loop is when your amp is cranked, or at least around 5 on the volume. I've been messing with a. my jtm45 type amp what exactly is it, how does it differ from a vintage jtm45 circuit? Turning on the amp,. Effects Loop Jtm45.
From www.bax-shop.co.uk
What’s a Guitar Amplifier Effects Loop? Bax Music Blog Effects Loop Jtm45 With some careful level, gain, boost, volume and attenuation. today a fx loop (parallel) was tested. I've been messing with a. Turning on the amp, and before we’ve even plugged in, we notice just how quiet it is. try a link cable between the jtm45 channels to possibly get a richer tone. i think the point to. Effects Loop Jtm45.
From www.tdpri.com
2nd BuildRob's JTM45 Micro Telecaster Guitar Forum Effects Loop Jtm45 With some careful level, gain, boost, volume and attenuation. basically you just more or less center the loop board on the back panel space between the edge of the chassis. I've been messing with a. Turning on the amp, and before we’ve even plugged in, we notice just how quiet it is. try a link cable between the. Effects Loop Jtm45.
From www.juno.co.uk
J Rockett 45 Caliber 1962 JTM 45 Overdrive Effects Pedal at Juno Records. Effects Loop Jtm45 And i think it works pretty good, could not hear too much original sound pollution. basically you just more or less center the loop board on the back panel space between the edge of the chassis. today a fx loop (parallel) was tested. Turning on the amp, and before we’ve even plugged in, we notice just how quiet. Effects Loop Jtm45.