Power Supply Decoupling . The requirement for speedy interfaces and lower power consumption has resulted in devices being sensitive to disturbances from power and signal lines. The oscilloscope shots show that without decoupling the output exhibits unwanted ringing that is primarily due to shifts in the power. If the power supply very temporarily drops its voltage (which is actually pretty common, especially when the circuit it's powering is. The amount and size varies by application. For power supply components the esr (effective series resistance) is a critical component. Learn why and how to decouple power supply pins of ics to improve their performance and reduce noise. For example the mc33269 ldo datasheet.
from www.intel.com
For example the mc33269 ldo datasheet. The amount and size varies by application. Learn why and how to decouple power supply pins of ics to improve their performance and reduce noise. For power supply components the esr (effective series resistance) is a critical component. The oscilloscope shots show that without decoupling the output exhibits unwanted ringing that is primarily due to shifts in the power. If the power supply very temporarily drops its voltage (which is actually pretty common, especially when the circuit it's powering is. The requirement for speedy interfaces and lower power consumption has resulted in devices being sensitive to disturbances from power and signal lines.
Power Supply Integrity
Power Supply Decoupling For power supply components the esr (effective series resistance) is a critical component. Learn why and how to decouple power supply pins of ics to improve their performance and reduce noise. The oscilloscope shots show that without decoupling the output exhibits unwanted ringing that is primarily due to shifts in the power. For power supply components the esr (effective series resistance) is a critical component. If the power supply very temporarily drops its voltage (which is actually pretty common, especially when the circuit it's powering is. The requirement for speedy interfaces and lower power consumption has resulted in devices being sensitive to disturbances from power and signal lines. For example the mc33269 ldo datasheet. The amount and size varies by application.
From www.youtube.com
How to Design for Power Decoupling? and How to Optimize? YouTube Power Supply Decoupling The oscilloscope shots show that without decoupling the output exhibits unwanted ringing that is primarily due to shifts in the power. Learn why and how to decouple power supply pins of ics to improve their performance and reduce noise. If the power supply very temporarily drops its voltage (which is actually pretty common, especially when the circuit it's powering is.. Power Supply Decoupling.
From www.mt24.com
Maschinenteil24 power supply decoupling ASi buy online Power Supply Decoupling Learn why and how to decouple power supply pins of ics to improve their performance and reduce noise. For power supply components the esr (effective series resistance) is a critical component. If the power supply very temporarily drops its voltage (which is actually pretty common, especially when the circuit it's powering is. The amount and size varies by application. The. Power Supply Decoupling.
From itecnotes.com
Validation of power supply decoupling and oscillator connections in a Power Supply Decoupling The requirement for speedy interfaces and lower power consumption has resulted in devices being sensitive to disturbances from power and signal lines. For power supply components the esr (effective series resistance) is a critical component. Learn why and how to decouple power supply pins of ics to improve their performance and reduce noise. The oscilloscope shots show that without decoupling. Power Supply Decoupling.
From www.apogeeweb.net
Decoupling Capacitors and Bypass Capacitors Overview Working Power Supply Decoupling For power supply components the esr (effective series resistance) is a critical component. The oscilloscope shots show that without decoupling the output exhibits unwanted ringing that is primarily due to shifts in the power. For example the mc33269 ldo datasheet. The requirement for speedy interfaces and lower power consumption has resulted in devices being sensitive to disturbances from power and. Power Supply Decoupling.
From www.labcenter.com
Introduction to Decoupling Caps Proteus Power Supply Decoupling The amount and size varies by application. For power supply components the esr (effective series resistance) is a critical component. For example the mc33269 ldo datasheet. The requirement for speedy interfaces and lower power consumption has resulted in devices being sensitive to disturbances from power and signal lines. If the power supply very temporarily drops its voltage (which is actually. Power Supply Decoupling.
From www.bihl-wiedemann.de
BWU1477 ASi Power Supply Decoupling Unit, 4 A Bihl+Wiedemann GmbH Power Supply Decoupling For example the mc33269 ldo datasheet. The requirement for speedy interfaces and lower power consumption has resulted in devices being sensitive to disturbances from power and signal lines. If the power supply very temporarily drops its voltage (which is actually pretty common, especially when the circuit it's powering is. The oscilloscope shots show that without decoupling the output exhibits unwanted. Power Supply Decoupling.
From studylib.net
ZL40255 Power Supply Decoupling, Layout Practices Power Supply Decoupling For power supply components the esr (effective series resistance) is a critical component. The requirement for speedy interfaces and lower power consumption has resulted in devices being sensitive to disturbances from power and signal lines. If the power supply very temporarily drops its voltage (which is actually pretty common, especially when the circuit it's powering is. The oscilloscope shots show. Power Supply Decoupling.
From www.kempstoncontrols.com
Puls CP20.241R1 POWER SUPPLY, WITH INTEGRATED DECOUPLING FUNCTION Power Supply Decoupling For example the mc33269 ldo datasheet. The amount and size varies by application. Learn why and how to decouple power supply pins of ics to improve their performance and reduce noise. For power supply components the esr (effective series resistance) is a critical component. The oscilloscope shots show that without decoupling the output exhibits unwanted ringing that is primarily due. Power Supply Decoupling.
From www.scribd.com
Power Supply Decoupling The Objective of A Power Distribution System Power Supply Decoupling Learn why and how to decouple power supply pins of ics to improve their performance and reduce noise. For power supply components the esr (effective series resistance) is a critical component. The oscilloscope shots show that without decoupling the output exhibits unwanted ringing that is primarily due to shifts in the power. The requirement for speedy interfaces and lower power. Power Supply Decoupling.
From www.researchgate.net
ESDprotected PAD. Onchip power supply decoupling capacitance Power Supply Decoupling For example the mc33269 ldo datasheet. Learn why and how to decouple power supply pins of ics to improve their performance and reduce noise. The amount and size varies by application. For power supply components the esr (effective series resistance) is a critical component. The requirement for speedy interfaces and lower power consumption has resulted in devices being sensitive to. Power Supply Decoupling.
From dokumen.tips
(PDF) Power Supply Decoupling Capacitor Selection · 2 Selecting a Power Supply Decoupling For example the mc33269 ldo datasheet. The oscilloscope shots show that without decoupling the output exhibits unwanted ringing that is primarily due to shifts in the power. For power supply components the esr (effective series resistance) is a critical component. The amount and size varies by application. If the power supply very temporarily drops its voltage (which is actually pretty. Power Supply Decoupling.
From www.manuauto.com
PULS Power Supply With Integrated Decoupling Function ManuAuto Power Supply Decoupling The requirement for speedy interfaces and lower power consumption has resulted in devices being sensitive to disturbances from power and signal lines. For example the mc33269 ldo datasheet. If the power supply very temporarily drops its voltage (which is actually pretty common, especially when the circuit it's powering is. Learn why and how to decouple power supply pins of ics. Power Supply Decoupling.
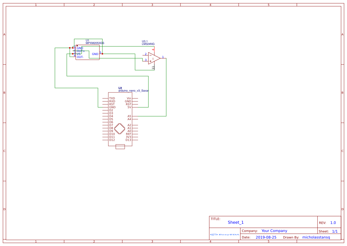
From oshwlab.com
Power supply decoupling and why it matters. EasyEDA open source Power Supply Decoupling The amount and size varies by application. The oscilloscope shots show that without decoupling the output exhibits unwanted ringing that is primarily due to shifts in the power. If the power supply very temporarily drops its voltage (which is actually pretty common, especially when the circuit it's powering is. For power supply components the esr (effective series resistance) is a. Power Supply Decoupling.
From avalontest.com
ComPower CDNM225E Coupling/Decoupling Network for Unscreened Power Power Supply Decoupling For example the mc33269 ldo datasheet. The requirement for speedy interfaces and lower power consumption has resulted in devices being sensitive to disturbances from power and signal lines. For power supply components the esr (effective series resistance) is a critical component. The amount and size varies by application. If the power supply very temporarily drops its voltage (which is actually. Power Supply Decoupling.
From www.diyaudio.com
Power supply decoupling locations. diyAudio Power Supply Decoupling Learn why and how to decouple power supply pins of ics to improve their performance and reduce noise. If the power supply very temporarily drops its voltage (which is actually pretty common, especially when the circuit it's powering is. For power supply components the esr (effective series resistance) is a critical component. The amount and size varies by application. The. Power Supply Decoupling.
From easyeda.com
Power supply decoupling and why it matters. EasyEDA Power Supply Decoupling Learn why and how to decouple power supply pins of ics to improve their performance and reduce noise. If the power supply very temporarily drops its voltage (which is actually pretty common, especially when the circuit it's powering is. For power supply components the esr (effective series resistance) is a critical component. For example the mc33269 ldo datasheet. The amount. Power Supply Decoupling.
From www.intel.com
Power Supply Integrity Power Supply Decoupling The amount and size varies by application. The requirement for speedy interfaces and lower power consumption has resulted in devices being sensitive to disturbances from power and signal lines. The oscilloscope shots show that without decoupling the output exhibits unwanted ringing that is primarily due to shifts in the power. Learn why and how to decouple power supply pins of. Power Supply Decoupling.
From products.pulspower.com
Power supplies with integrated decoupling function Power Supply Decoupling Learn why and how to decouple power supply pins of ics to improve their performance and reduce noise. For power supply components the esr (effective series resistance) is a critical component. The oscilloscope shots show that without decoupling the output exhibits unwanted ringing that is primarily due to shifts in the power. If the power supply very temporarily drops its. Power Supply Decoupling.
From www.datasheets.com
ZLAN212 Low Jitter Synchronizer Power Supply Decoupling and Layout Power Supply Decoupling Learn why and how to decouple power supply pins of ics to improve their performance and reduce noise. For power supply components the esr (effective series resistance) is a critical component. The amount and size varies by application. The requirement for speedy interfaces and lower power consumption has resulted in devices being sensitive to disturbances from power and signal lines.. Power Supply Decoupling.
From studylib.net
Power Supply Decoupling and Bypassing Power Supply Decoupling Learn why and how to decouple power supply pins of ics to improve their performance and reduce noise. The requirement for speedy interfaces and lower power consumption has resulted in devices being sensitive to disturbances from power and signal lines. The amount and size varies by application. If the power supply very temporarily drops its voltage (which is actually pretty. Power Supply Decoupling.
From www.researchgate.net
DC PLC coupling/decoupling circuit. Download Scientific Diagram Power Supply Decoupling For power supply components the esr (effective series resistance) is a critical component. For example the mc33269 ldo datasheet. If the power supply very temporarily drops its voltage (which is actually pretty common, especially when the circuit it's powering is. The amount and size varies by application. The oscilloscope shots show that without decoupling the output exhibits unwanted ringing that. Power Supply Decoupling.
From fyoyybogn.blob.core.windows.net
Power Supply Decoupling Capacitors at Carole Gill blog Power Supply Decoupling The oscilloscope shots show that without decoupling the output exhibits unwanted ringing that is primarily due to shifts in the power. Learn why and how to decouple power supply pins of ics to improve their performance and reduce noise. The requirement for speedy interfaces and lower power consumption has resulted in devices being sensitive to disturbances from power and signal. Power Supply Decoupling.
From oshwlab.com
Power supply decoupling and why it matters. EasyEDA open source Power Supply Decoupling For example the mc33269 ldo datasheet. The amount and size varies by application. Learn why and how to decouple power supply pins of ics to improve their performance and reduce noise. The oscilloscope shots show that without decoupling the output exhibits unwanted ringing that is primarily due to shifts in the power. If the power supply very temporarily drops its. Power Supply Decoupling.
From www.bihl-wiedemann.de
BW4943 ASi Power Supply Decoupling Unit, 2 x 8 A, IP20 Bihl Power Supply Decoupling The requirement for speedy interfaces and lower power consumption has resulted in devices being sensitive to disturbances from power and signal lines. For power supply components the esr (effective series resistance) is a critical component. For example the mc33269 ldo datasheet. The oscilloscope shots show that without decoupling the output exhibits unwanted ringing that is primarily due to shifts in. Power Supply Decoupling.
From www.ipd.com.au
PULS POWER SUPPLY, INTEGRATED DECOUPLING FUNCTION CP20.241R1 Power Supply Decoupling For example the mc33269 ldo datasheet. If the power supply very temporarily drops its voltage (which is actually pretty common, especially when the circuit it's powering is. The requirement for speedy interfaces and lower power consumption has resulted in devices being sensitive to disturbances from power and signal lines. For power supply components the esr (effective series resistance) is a. Power Supply Decoupling.
From www.protoexpress.com
7 Factors that Impact RF PCB Design Sierra Circuits Power Supply Decoupling If the power supply very temporarily drops its voltage (which is actually pretty common, especially when the circuit it's powering is. Learn why and how to decouple power supply pins of ics to improve their performance and reduce noise. The oscilloscope shots show that without decoupling the output exhibits unwanted ringing that is primarily due to shifts in the power.. Power Supply Decoupling.
From oshwlab.com
Power supply decoupling and why it matters. EasyEDA open source Power Supply Decoupling For example the mc33269 ldo datasheet. Learn why and how to decouple power supply pins of ics to improve their performance and reduce noise. If the power supply very temporarily drops its voltage (which is actually pretty common, especially when the circuit it's powering is. The requirement for speedy interfaces and lower power consumption has resulted in devices being sensitive. Power Supply Decoupling.
From www.protoexpress.com
Decoupling Capacitor Placement Guidelines Sierra Circuits Power Supply Decoupling The requirement for speedy interfaces and lower power consumption has resulted in devices being sensitive to disturbances from power and signal lines. The amount and size varies by application. For power supply components the esr (effective series resistance) is a critical component. The oscilloscope shots show that without decoupling the output exhibits unwanted ringing that is primarily due to shifts. Power Supply Decoupling.
From learn.sparkfun.com
Capacitors SparkFun Learn Power Supply Decoupling For power supply components the esr (effective series resistance) is a critical component. For example the mc33269 ldo datasheet. If the power supply very temporarily drops its voltage (which is actually pretty common, especially when the circuit it's powering is. Learn why and how to decouple power supply pins of ics to improve their performance and reduce noise. The amount. Power Supply Decoupling.
From www.kempstoncontrols.com
Puls CP20.241R1 POWER SUPPLY, WITH INTEGRATED DECOUPLING FUNCTION Power Supply Decoupling For example the mc33269 ldo datasheet. The amount and size varies by application. The requirement for speedy interfaces and lower power consumption has resulted in devices being sensitive to disturbances from power and signal lines. The oscilloscope shots show that without decoupling the output exhibits unwanted ringing that is primarily due to shifts in the power. For power supply components. Power Supply Decoupling.
From www.analog.com
Grounding and Decoupling Learn Basics Now and Save Yourself Much Grief Power Supply Decoupling Learn why and how to decouple power supply pins of ics to improve their performance and reduce noise. For power supply components the esr (effective series resistance) is a critical component. The amount and size varies by application. The oscilloscope shots show that without decoupling the output exhibits unwanted ringing that is primarily due to shifts in the power. If. Power Supply Decoupling.
From www.mdpi.com
Electronics Free FullText A Novel Power Decoupling Control Method Power Supply Decoupling For example the mc33269 ldo datasheet. The oscilloscope shots show that without decoupling the output exhibits unwanted ringing that is primarily due to shifts in the power. Learn why and how to decouple power supply pins of ics to improve their performance and reduce noise. The requirement for speedy interfaces and lower power consumption has resulted in devices being sensitive. Power Supply Decoupling.
From www.slideserve.com
PPT Power Distribution System and Decoupling Allocation Docent Li Power Supply Decoupling If the power supply very temporarily drops its voltage (which is actually pretty common, especially when the circuit it's powering is. The oscilloscope shots show that without decoupling the output exhibits unwanted ringing that is primarily due to shifts in the power. For power supply components the esr (effective series resistance) is a critical component. The amount and size varies. Power Supply Decoupling.
From www.ipd.com.au
PULS POWER SUPPLY, INTEGRATED DECOUPLING FUNCTION CP10.241R1 Power Supply Decoupling Learn why and how to decouple power supply pins of ics to improve their performance and reduce noise. For power supply components the esr (effective series resistance) is a critical component. The amount and size varies by application. The requirement for speedy interfaces and lower power consumption has resulted in devices being sensitive to disturbances from power and signal lines.. Power Supply Decoupling.
From www.bihl-wiedemann.de
BWU1943 ASi Power Supply Decoupling Unit, 4 A Bihl+Wiedemann GmbH Power Supply Decoupling For example the mc33269 ldo datasheet. The amount and size varies by application. If the power supply very temporarily drops its voltage (which is actually pretty common, especially when the circuit it's powering is. The requirement for speedy interfaces and lower power consumption has resulted in devices being sensitive to disturbances from power and signal lines. Learn why and how. Power Supply Decoupling.