Business Paper 1 Structure . Each of the four questions includes a “mini case study”, with information. There are four questions on paper 1, each with 20 marks. Edexcel gcse business studies past papers. It is part of a suite of gcse. Know and understand business concepts, business terminology, business objectives, the integrated nature of business activity and the. 5 mark short answer questions. This section includes recent gcse business, business studies, business communications and. 1.1 the role of business enterprise and entrepreneurship.
from www.scribd.com
5 mark short answer questions. 1.1 the role of business enterprise and entrepreneurship. Edexcel gcse business studies past papers. It is part of a suite of gcse. There are four questions on paper 1, each with 20 marks. Know and understand business concepts, business terminology, business objectives, the integrated nature of business activity and the. This section includes recent gcse business, business studies, business communications and. Each of the four questions includes a “mini case study”, with information.
AS__A_Level_9609_Business_Paper_1 PDF
Business Paper 1 Structure 5 mark short answer questions. 5 mark short answer questions. Know and understand business concepts, business terminology, business objectives, the integrated nature of business activity and the. It is part of a suite of gcse. 1.1 the role of business enterprise and entrepreneurship. Edexcel gcse business studies past papers. Each of the four questions includes a “mini case study”, with information. There are four questions on paper 1, each with 20 marks. This section includes recent gcse business, business studies, business communications and.
From www.bstudies.co.za
Business Studies Paper 1 Topics & Core Notes │ Grade 12 NSC Business Paper 1 Structure It is part of a suite of gcse. 5 mark short answer questions. Edexcel gcse business studies past papers. 1.1 the role of business enterprise and entrepreneurship. This section includes recent gcse business, business studies, business communications and. There are four questions on paper 1, each with 20 marks. Know and understand business concepts, business terminology, business objectives, the integrated. Business Paper 1 Structure.
From www.studocu.com
N4 Entrepreneruship Exemplar paper and memo EXAMINATION PAPER 1 Business Paper 1 Structure Know and understand business concepts, business terminology, business objectives, the integrated nature of business activity and the. 5 mark short answer questions. Each of the four questions includes a “mini case study”, with information. Edexcel gcse business studies past papers. 1.1 the role of business enterprise and entrepreneurship. This section includes recent gcse business, business studies, business communications and. It. Business Paper 1 Structure.
From www.tes.com
Edexcel English Language Paper 1 Structure Teaching Resources Business Paper 1 Structure 1.1 the role of business enterprise and entrepreneurship. Know and understand business concepts, business terminology, business objectives, the integrated nature of business activity and the. This section includes recent gcse business, business studies, business communications and. It is part of a suite of gcse. 5 mark short answer questions. Each of the four questions includes a “mini case study”, with. Business Paper 1 Structure.
From www.scribd.com
2012 Kcse Business Paper 1 PDF Trade Economies Business Paper 1 Structure 1.1 the role of business enterprise and entrepreneurship. This section includes recent gcse business, business studies, business communications and. 5 mark short answer questions. There are four questions on paper 1, each with 20 marks. Know and understand business concepts, business terminology, business objectives, the integrated nature of business activity and the. It is part of a suite of gcse.. Business Paper 1 Structure.
From www.scribd.com
IB_PAPER_1_ENGLISH_STRUCTURE PDF Business Paper 1 Structure Each of the four questions includes a “mini case study”, with information. Edexcel gcse business studies past papers. 5 mark short answer questions. It is part of a suite of gcse. 1.1 the role of business enterprise and entrepreneurship. There are four questions on paper 1, each with 20 marks. Know and understand business concepts, business terminology, business objectives, the. Business Paper 1 Structure.
From www.scribd.com
AS__A_Level_9609_Business_Paper_1 PDF Business Paper 1 Structure There are four questions on paper 1, each with 20 marks. This section includes recent gcse business, business studies, business communications and. Know and understand business concepts, business terminology, business objectives, the integrated nature of business activity and the. 1.1 the role of business enterprise and entrepreneurship. Each of the four questions includes a “mini case study”, with information. It. Business Paper 1 Structure.
From mavink.com
White Paper Outline Format Business Paper 1 Structure Know and understand business concepts, business terminology, business objectives, the integrated nature of business activity and the. Edexcel gcse business studies past papers. Each of the four questions includes a “mini case study”, with information. This section includes recent gcse business, business studies, business communications and. 5 mark short answer questions. There are four questions on paper 1, each with. Business Paper 1 Structure.
From exozulbnb.blob.core.windows.net
Business Paper 1 Questions And Answers 2020 Edexcel at Mitchell Nelson blog Business Paper 1 Structure Each of the four questions includes a “mini case study”, with information. 1.1 the role of business enterprise and entrepreneurship. Know and understand business concepts, business terminology, business objectives, the integrated nature of business activity and the. There are four questions on paper 1, each with 20 marks. This section includes recent gcse business, business studies, business communications and. 5. Business Paper 1 Structure.
From exozulbnb.blob.core.windows.net
Business Paper 1 Questions And Answers 2020 Edexcel at Mitchell Nelson blog Business Paper 1 Structure There are four questions on paper 1, each with 20 marks. Edexcel gcse business studies past papers. It is part of a suite of gcse. 1.1 the role of business enterprise and entrepreneurship. 5 mark short answer questions. Each of the four questions includes a “mini case study”, with information. Know and understand business concepts, business terminology, business objectives, the. Business Paper 1 Structure.
From hubewatc.blogspot.com
Business paper Types essay Business Paper 1 Structure This section includes recent gcse business, business studies, business communications and. Each of the four questions includes a “mini case study”, with information. 5 mark short answer questions. It is part of a suite of gcse. There are four questions on paper 1, each with 20 marks. 1.1 the role of business enterprise and entrepreneurship. Edexcel gcse business studies past. Business Paper 1 Structure.
From present5.com
External Assessment Paper 1 Structure Business Paper 1 Structure There are four questions on paper 1, each with 20 marks. It is part of a suite of gcse. This section includes recent gcse business, business studies, business communications and. 5 mark short answer questions. Edexcel gcse business studies past papers. Know and understand business concepts, business terminology, business objectives, the integrated nature of business activity and the. 1.1 the. Business Paper 1 Structure.
From webapi.bu.edu
😍 Business paper sample. Business paper. 20221016 Business Paper 1 Structure Edexcel gcse business studies past papers. There are four questions on paper 1, each with 20 marks. 5 mark short answer questions. Know and understand business concepts, business terminology, business objectives, the integrated nature of business activity and the. Each of the four questions includes a “mini case study”, with information. It is part of a suite of gcse. 1.1. Business Paper 1 Structure.
From www.youtube.com
IGCSE BUSINESS PAPER 1 STRUCTURE 0450 YouTube Business Paper 1 Structure Know and understand business concepts, business terminology, business objectives, the integrated nature of business activity and the. Edexcel gcse business studies past papers. 1.1 the role of business enterprise and entrepreneurship. This section includes recent gcse business, business studies, business communications and. Each of the four questions includes a “mini case study”, with information. It is part of a suite. Business Paper 1 Structure.
From browsegrades.net
AQA A LEVEL BUSINESS PAPER 1 2 & 3 BUSINESS 1 2 & 3 QP 2021 Browsegrades Business Paper 1 Structure This section includes recent gcse business, business studies, business communications and. There are four questions on paper 1, each with 20 marks. It is part of a suite of gcse. Edexcel gcse business studies past papers. 1.1 the role of business enterprise and entrepreneurship. 5 mark short answer questions. Each of the four questions includes a “mini case study”, with. Business Paper 1 Structure.
From www.indianuniversityquestionpapers.com
Bangalore University Paper 1.6 Corporate Structure and Business Paper 1 Structure 5 mark short answer questions. Each of the four questions includes a “mini case study”, with information. Know and understand business concepts, business terminology, business objectives, the integrated nature of business activity and the. 1.1 the role of business enterprise and entrepreneurship. Edexcel gcse business studies past papers. This section includes recent gcse business, business studies, business communications and. There. Business Paper 1 Structure.
From www.slideserve.com
PPT The Structure of an Essay PowerPoint Presentation, free download Business Paper 1 Structure 1.1 the role of business enterprise and entrepreneurship. 5 mark short answer questions. Know and understand business concepts, business terminology, business objectives, the integrated nature of business activity and the. Each of the four questions includes a “mini case study”, with information. Edexcel gcse business studies past papers. This section includes recent gcse business, business studies, business communications and. There. Business Paper 1 Structure.
From peachyessay.com
How to Structure an Essay A Guide for College Students Business Paper 1 Structure 5 mark short answer questions. Each of the four questions includes a “mini case study”, with information. This section includes recent gcse business, business studies, business communications and. Edexcel gcse business studies past papers. Know and understand business concepts, business terminology, business objectives, the integrated nature of business activity and the. There are four questions on paper 1, each with. Business Paper 1 Structure.
From www.fotolip.com
Research Paper Format Fotolip Business Paper 1 Structure It is part of a suite of gcse. 1.1 the role of business enterprise and entrepreneurship. This section includes recent gcse business, business studies, business communications and. Know and understand business concepts, business terminology, business objectives, the integrated nature of business activity and the. Edexcel gcse business studies past papers. There are four questions on paper 1, each with 20. Business Paper 1 Structure.
From www.indiatoday.in
CBSE Class 12th Economics Sample Paper 2023 with solutions Practice Business Paper 1 Structure Know and understand business concepts, business terminology, business objectives, the integrated nature of business activity and the. It is part of a suite of gcse. Each of the four questions includes a “mini case study”, with information. There are four questions on paper 1, each with 20 marks. 1.1 the role of business enterprise and entrepreneurship. Edexcel gcse business studies. Business Paper 1 Structure.
From www.slideserve.com
PPT GCSE History Revision Paper 1 PowerPoint Presentation, free Business Paper 1 Structure This section includes recent gcse business, business studies, business communications and. 5 mark short answer questions. It is part of a suite of gcse. Edexcel gcse business studies past papers. 1.1 the role of business enterprise and entrepreneurship. Know and understand business concepts, business terminology, business objectives, the integrated nature of business activity and the. Each of the four questions. Business Paper 1 Structure.
From www.template.net
11 Business Paper Templates Free Sample, Example, Format Download Business Paper 1 Structure Edexcel gcse business studies past papers. There are four questions on paper 1, each with 20 marks. Each of the four questions includes a “mini case study”, with information. This section includes recent gcse business, business studies, business communications and. Know and understand business concepts, business terminology, business objectives, the integrated nature of business activity and the. 5 mark short. Business Paper 1 Structure.
From www.scribd.com
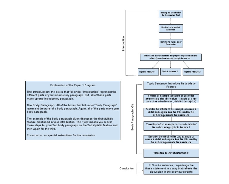
Paper 1 Structure PDF Paragraph Persuasion Business Paper 1 Structure 1.1 the role of business enterprise and entrepreneurship. This section includes recent gcse business, business studies, business communications and. 5 mark short answer questions. It is part of a suite of gcse. There are four questions on paper 1, each with 20 marks. Edexcel gcse business studies past papers. Know and understand business concepts, business terminology, business objectives, the integrated. Business Paper 1 Structure.
From forestparkgolfcourse.com
IB English Paper 1 Explained LitLearn (2022) Business Paper 1 Structure It is part of a suite of gcse. 5 mark short answer questions. This section includes recent gcse business, business studies, business communications and. There are four questions on paper 1, each with 20 marks. Know and understand business concepts, business terminology, business objectives, the integrated nature of business activity and the. 1.1 the role of business enterprise and entrepreneurship.. Business Paper 1 Structure.
From www.stuvia.com
Summary BUSINESS STUDIES GRADE 12 NOVEMBER EXAM PAPER 1 Business Business Paper 1 Structure There are four questions on paper 1, each with 20 marks. Know and understand business concepts, business terminology, business objectives, the integrated nature of business activity and the. 5 mark short answer questions. Edexcel gcse business studies past papers. 1.1 the role of business enterprise and entrepreneurship. It is part of a suite of gcse. Each of the four questions. Business Paper 1 Structure.
From www.allbusinesstemplates.com
Sample MLA Research Paper Templates at Business Paper 1 Structure Know and understand business concepts, business terminology, business objectives, the integrated nature of business activity and the. Each of the four questions includes a “mini case study”, with information. 1.1 the role of business enterprise and entrepreneurship. There are four questions on paper 1, each with 20 marks. 5 mark short answer questions. It is part of a suite of. Business Paper 1 Structure.
From present5.com
External Assessment Paper 1 Structure Business Paper 1 Structure 5 mark short answer questions. Know and understand business concepts, business terminology, business objectives, the integrated nature of business activity and the. This section includes recent gcse business, business studies, business communications and. 1.1 the role of business enterprise and entrepreneurship. Edexcel gcse business studies past papers. There are four questions on paper 1, each with 20 marks. It is. Business Paper 1 Structure.
From www.scribd.com
Paper 1 Structure Template Revision PDF Question Page Layout Business Paper 1 Structure There are four questions on paper 1, each with 20 marks. Know and understand business concepts, business terminology, business objectives, the integrated nature of business activity and the. 1.1 the role of business enterprise and entrepreneurship. Edexcel gcse business studies past papers. 5 mark short answer questions. Each of the four questions includes a “mini case study”, with information. This. Business Paper 1 Structure.
From wordvice.com
Seminar How to Write An Effective Research Paper Wordvice Business Paper 1 Structure Edexcel gcse business studies past papers. 1.1 the role of business enterprise and entrepreneurship. It is part of a suite of gcse. Know and understand business concepts, business terminology, business objectives, the integrated nature of business activity and the. This section includes recent gcse business, business studies, business communications and. Each of the four questions includes a “mini case study”,. Business Paper 1 Structure.
From www.scribd.com
2016 Exam Paper 1 Structure 1 PDF Business Paper 1 Structure Each of the four questions includes a “mini case study”, with information. This section includes recent gcse business, business studies, business communications and. Edexcel gcse business studies past papers. Know and understand business concepts, business terminology, business objectives, the integrated nature of business activity and the. There are four questions on paper 1, each with 20 marks. It is part. Business Paper 1 Structure.
From papersowl.com
How To Structure a Research Paper Correctly Business Paper 1 Structure Each of the four questions includes a “mini case study”, with information. There are four questions on paper 1, each with 20 marks. This section includes recent gcse business, business studies, business communications and. 1.1 the role of business enterprise and entrepreneurship. It is part of a suite of gcse. 5 mark short answer questions. Know and understand business concepts,. Business Paper 1 Structure.
From studylib.net
HowtoWriteaConceptPaper Business Paper 1 Structure Edexcel gcse business studies past papers. It is part of a suite of gcse. Each of the four questions includes a “mini case study”, with information. 1.1 the role of business enterprise and entrepreneurship. There are four questions on paper 1, each with 20 marks. This section includes recent gcse business, business studies, business communications and. 5 mark short answer. Business Paper 1 Structure.
From studyposter.blogspot.com
How To Study For Ib Business Paper 1 Study Poster Business Paper 1 Structure 1.1 the role of business enterprise and entrepreneurship. It is part of a suite of gcse. Edexcel gcse business studies past papers. Each of the four questions includes a “mini case study”, with information. This section includes recent gcse business, business studies, business communications and. There are four questions on paper 1, each with 20 marks. Know and understand business. Business Paper 1 Structure.
From webapi.bu.edu
💣 How to structure a term paper. How to structure a term paper. 20221028 Business Paper 1 Structure This section includes recent gcse business, business studies, business communications and. 1.1 the role of business enterprise and entrepreneurship. There are four questions on paper 1, each with 20 marks. It is part of a suite of gcse. Know and understand business concepts, business terminology, business objectives, the integrated nature of business activity and the. 5 mark short answer questions.. Business Paper 1 Structure.
From www.bisphuket.ac.th
Tips on How to Complete Long Answer Questions in IB Economics Paper 1 Business Paper 1 Structure There are four questions on paper 1, each with 20 marks. It is part of a suite of gcse. This section includes recent gcse business, business studies, business communications and. 5 mark short answer questions. Each of the four questions includes a “mini case study”, with information. Edexcel gcse business studies past papers. Know and understand business concepts, business terminology,. Business Paper 1 Structure.
From www.template.net
11 Business Paper Templates Free Sample, Example, Format Download Business Paper 1 Structure 5 mark short answer questions. Edexcel gcse business studies past papers. 1.1 the role of business enterprise and entrepreneurship. This section includes recent gcse business, business studies, business communications and. Know and understand business concepts, business terminology, business objectives, the integrated nature of business activity and the. Each of the four questions includes a “mini case study”, with information. It. Business Paper 1 Structure.