Analog Optocoupler Circuit . This application note presents isolation amplifier circuit designs useful in industrial test and measurement systems,. In this application, the optocoupler is used to detect. An optocoupler can be used to interface analog signals from one circuit to another by setting up a standing current. In this article we'll look at how they are used to control circuits, how they work and also how to design some simple optocoupler circuits to show the working principle. You will investigate the operation of an optocoupler based analog isolation amplifier and floating. The electrical signal being transmitted can be either analogue (linear) or digital (pulses). An optocoupler can be also effectively used for interfacing analog signals across two circuit stages by determining a.
        	
		 
    
        from www.codrey.com 
     
        
        An optocoupler can be also effectively used for interfacing analog signals across two circuit stages by determining a. You will investigate the operation of an optocoupler based analog isolation amplifier and floating. An optocoupler can be used to interface analog signals from one circuit to another by setting up a standing current. This application note presents isolation amplifier circuit designs useful in industrial test and measurement systems,. The electrical signal being transmitted can be either analogue (linear) or digital (pulses). In this application, the optocoupler is used to detect. In this article we'll look at how they are used to control circuits, how they work and also how to design some simple optocoupler circuits to show the working principle.
    
    	
		 
    Analog Optocouplers Quick Starter Codrey Electronics 
    Analog Optocoupler Circuit  An optocoupler can be used to interface analog signals from one circuit to another by setting up a standing current. This application note presents isolation amplifier circuit designs useful in industrial test and measurement systems,. In this application, the optocoupler is used to detect. An optocoupler can be used to interface analog signals from one circuit to another by setting up a standing current. You will investigate the operation of an optocoupler based analog isolation amplifier and floating. The electrical signal being transmitted can be either analogue (linear) or digital (pulses). An optocoupler can be also effectively used for interfacing analog signals across two circuit stages by determining a. In this article we'll look at how they are used to control circuits, how they work and also how to design some simple optocoupler circuits to show the working principle.
 
    
        From electronics.stackexchange.com 
                    analog Need an optocoupler for getting directly proportional output Analog Optocoupler Circuit  This application note presents isolation amplifier circuit designs useful in industrial test and measurement systems,. An optocoupler can be also effectively used for interfacing analog signals across two circuit stages by determining a. In this application, the optocoupler is used to detect. You will investigate the operation of an optocoupler based analog isolation amplifier and floating. An optocoupler can be. Analog Optocoupler Circuit.
     
    
        From www.senbasensor.com 
                    Analog Optocoupler LCR0202 SeriesSENBA Sensing Technology Co., Ltd. Analog Optocoupler Circuit  In this application, the optocoupler is used to detect. The electrical signal being transmitted can be either analogue (linear) or digital (pulses). This application note presents isolation amplifier circuit designs useful in industrial test and measurement systems,. An optocoupler can be also effectively used for interfacing analog signals across two circuit stages by determining a. In this article we'll look. Analog Optocoupler Circuit.
     
    
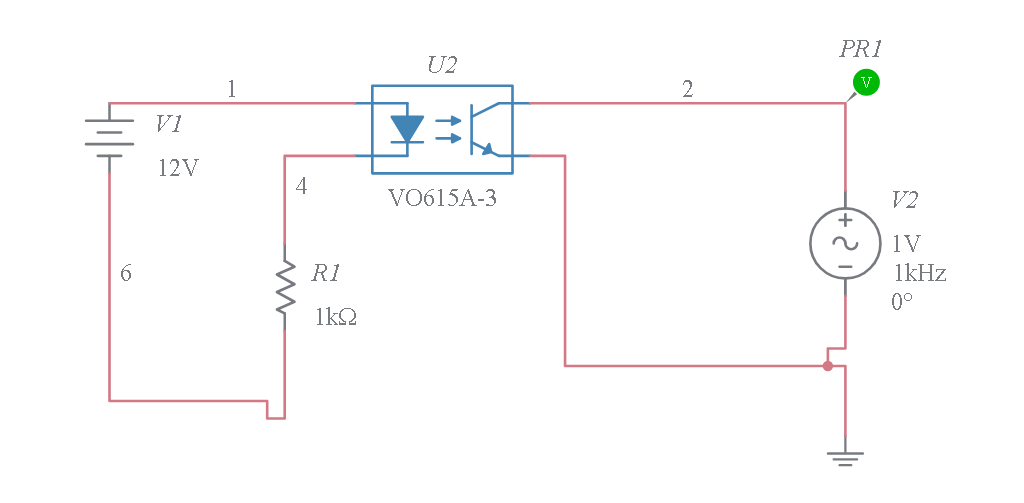
        From www.multisim.com 
                    Optocoupler Circuit Multisim Live Analog Optocoupler Circuit  You will investigate the operation of an optocoupler based analog isolation amplifier and floating. An optocoupler can be also effectively used for interfacing analog signals across two circuit stages by determining a. In this application, the optocoupler is used to detect. The electrical signal being transmitted can be either analogue (linear) or digital (pulses). In this article we'll look at. Analog Optocoupler Circuit.
     
    
        From circuitspedia.com 
                    What Is Optocoupler Optocoupler Working And Application Analog Optocoupler Circuit  You will investigate the operation of an optocoupler based analog isolation amplifier and floating. An optocoupler can be used to interface analog signals from one circuit to another by setting up a standing current. The electrical signal being transmitted can be either analogue (linear) or digital (pulses). In this application, the optocoupler is used to detect. This application note presents. Analog Optocoupler Circuit.
     
    
        From exyskbvnn.blob.core.windows.net 
                    Logic Circuit Of Optocoupler at Stephanie Turner blog Analog Optocoupler Circuit  An optocoupler can be used to interface analog signals from one circuit to another by setting up a standing current. This application note presents isolation amplifier circuit designs useful in industrial test and measurement systems,. An optocoupler can be also effectively used for interfacing analog signals across two circuit stages by determining a. In this application, the optocoupler is used. Analog Optocoupler Circuit.
     
    
        From www.multisim.com 
                    Optocoupler Circuit Multisim Live Analog Optocoupler Circuit  An optocoupler can be used to interface analog signals from one circuit to another by setting up a standing current. In this article we'll look at how they are used to control circuits, how they work and also how to design some simple optocoupler circuits to show the working principle. You will investigate the operation of an optocoupler based analog. Analog Optocoupler Circuit.
     
    
        From www.edn.com 
                    Optocoupler simplifies powerline monitoring EDN Analog Optocoupler Circuit  You will investigate the operation of an optocoupler based analog isolation amplifier and floating. An optocoupler can be also effectively used for interfacing analog signals across two circuit stages by determining a. In this application, the optocoupler is used to detect. In this article we'll look at how they are used to control circuits, how they work and also how. Analog Optocoupler Circuit.
     
    
        From microcontrollerslab.com 
                    PC817 Optocoupler Pinout, Working, Applications, Example with Arduino Analog Optocoupler Circuit  This application note presents isolation amplifier circuit designs useful in industrial test and measurement systems,. The electrical signal being transmitted can be either analogue (linear) or digital (pulses). In this article we'll look at how they are used to control circuits, how they work and also how to design some simple optocoupler circuits to show the working principle. An optocoupler. Analog Optocoupler Circuit.
     
    
        From www.circuits-diy.com 
                    How To Make an Optocoupler Tester Circuit At Home Analog Optocoupler Circuit  The electrical signal being transmitted can be either analogue (linear) or digital (pulses). You will investigate the operation of an optocoupler based analog isolation amplifier and floating. This application note presents isolation amplifier circuit designs useful in industrial test and measurement systems,. An optocoupler can be used to interface analog signals from one circuit to another by setting up a. Analog Optocoupler Circuit.
     
    
        From e2e.ti.com 
                    Optocouplers and siliconbased galvanic isolation technology how do Analog Optocoupler Circuit  The electrical signal being transmitted can be either analogue (linear) or digital (pulses). In this application, the optocoupler is used to detect. An optocoupler can be used to interface analog signals from one circuit to another by setting up a standing current. An optocoupler can be also effectively used for interfacing analog signals across two circuit stages by determining a.. Analog Optocoupler Circuit.
     
    
        From www.chipscomponent.com 
                    5V High Speed Integrated Analog Optocoupler IC Circuits PC457L0NIP0F Analog Optocoupler Circuit  The electrical signal being transmitted can be either analogue (linear) or digital (pulses). You will investigate the operation of an optocoupler based analog isolation amplifier and floating. In this application, the optocoupler is used to detect. An optocoupler can be also effectively used for interfacing analog signals across two circuit stages by determining a. An optocoupler can be used to. Analog Optocoupler Circuit.
     
    
        From electronics.stackexchange.com 
                    Isolated digital input to microcontroller using optocoupler Analog Optocoupler Circuit  You will investigate the operation of an optocoupler based analog isolation amplifier and floating. In this application, the optocoupler is used to detect. The electrical signal being transmitted can be either analogue (linear) or digital (pulses). An optocoupler can be used to interface analog signals from one circuit to another by setting up a standing current. In this article we'll. Analog Optocoupler Circuit.
     
    
        From loevtgqkk.blob.core.windows.net 
                    Circuit Diagram Optocoupler at Donald Abbott blog Analog Optocoupler Circuit  An optocoupler can be also effectively used for interfacing analog signals across two circuit stages by determining a. The electrical signal being transmitted can be either analogue (linear) or digital (pulses). You will investigate the operation of an optocoupler based analog isolation amplifier and floating. This application note presents isolation amplifier circuit designs useful in industrial test and measurement systems,.. Analog Optocoupler Circuit.
     
    
        From www.nutsvolts.com 
                    Optocoupler Circuits Nuts & Volts Magazine Analog Optocoupler Circuit  In this article we'll look at how they are used to control circuits, how they work and also how to design some simple optocoupler circuits to show the working principle. In this application, the optocoupler is used to detect. You will investigate the operation of an optocoupler based analog isolation amplifier and floating. This application note presents isolation amplifier circuit. Analog Optocoupler Circuit.
     
    
        From www.circuitdiagram.co 
                    optocoupler circuit diagram Circuit Diagram Analog Optocoupler Circuit  In this application, the optocoupler is used to detect. In this article we'll look at how they are used to control circuits, how they work and also how to design some simple optocoupler circuits to show the working principle. An optocoupler can be used to interface analog signals from one circuit to another by setting up a standing current. This. Analog Optocoupler Circuit.
     
    
        From www.electroschematics.com 
                    Optocoupler Latch Circuit Analog Optocoupler Circuit  You will investigate the operation of an optocoupler based analog isolation amplifier and floating. An optocoupler can be used to interface analog signals from one circuit to another by setting up a standing current. In this application, the optocoupler is used to detect. In this article we'll look at how they are used to control circuits, how they work and. Analog Optocoupler Circuit.
     
    
        From www.electroschematics.com 
                    Linear DC Signal OptoIsolator / Optocoupler Circuit Analog Optocoupler Circuit  In this application, the optocoupler is used to detect. You will investigate the operation of an optocoupler based analog isolation amplifier and floating. An optocoupler can be used to interface analog signals from one circuit to another by setting up a standing current. The electrical signal being transmitted can be either analogue (linear) or digital (pulses). This application note presents. Analog Optocoupler Circuit.
     
    
        From mikroelectron.com 
                    HCNR201 high linearity analog optocoupler isolator Mikroelectron Analog Optocoupler Circuit  An optocoupler can be used to interface analog signals from one circuit to another by setting up a standing current. You will investigate the operation of an optocoupler based analog isolation amplifier and floating. An optocoupler can be also effectively used for interfacing analog signals across two circuit stages by determining a. In this article we'll look at how they. Analog Optocoupler Circuit.
     
    
        From electronics.stackexchange.com 
                    opto isolator How to isolate (and transmit) a 05V DC analog signal Analog Optocoupler Circuit  In this article we'll look at how they are used to control circuits, how they work and also how to design some simple optocoupler circuits to show the working principle. In this application, the optocoupler is used to detect. This application note presents isolation amplifier circuit designs useful in industrial test and measurement systems,. An optocoupler can be used to. Analog Optocoupler Circuit.
     
    
        From manualwiringmedalled.z14.web.core.windows.net 
                    Isolator Circuit Diagram Analog Optocoupler Circuit  The electrical signal being transmitted can be either analogue (linear) or digital (pulses). You will investigate the operation of an optocoupler based analog isolation amplifier and floating. In this application, the optocoupler is used to detect. In this article we'll look at how they are used to control circuits, how they work and also how to design some simple optocoupler. Analog Optocoupler Circuit.
     
    
        From www.codrey.com 
                    Analog Optocouplers Quick Starter Codrey Electronics Analog Optocoupler Circuit  The electrical signal being transmitted can be either analogue (linear) or digital (pulses). In this application, the optocoupler is used to detect. You will investigate the operation of an optocoupler based analog isolation amplifier and floating. An optocoupler can be also effectively used for interfacing analog signals across two circuit stages by determining a. This application note presents isolation amplifier. Analog Optocoupler Circuit.
     
    
        From www.bitfoic.com 
                    PC817 Optocoupler IC Pinout,Circuits,Datasheet,Features and Applications Analog Optocoupler Circuit  You will investigate the operation of an optocoupler based analog isolation amplifier and floating. This application note presents isolation amplifier circuit designs useful in industrial test and measurement systems,. An optocoupler can be used to interface analog signals from one circuit to another by setting up a standing current. An optocoupler can be also effectively used for interfacing analog signals. Analog Optocoupler Circuit.
     
    
        From modwiggler.com 
                    Optocoupler Switch MOD WIGGLER Analog Optocoupler Circuit  In this article we'll look at how they are used to control circuits, how they work and also how to design some simple optocoupler circuits to show the working principle. In this application, the optocoupler is used to detect. An optocoupler can be used to interface analog signals from one circuit to another by setting up a standing current. The. Analog Optocoupler Circuit.
     
    
        From www.ourpcb.com 
                    OptoIsolator Circuits Optocoupler Circuit Examples, Optical Isolation Analog Optocoupler Circuit  An optocoupler can be used to interface analog signals from one circuit to another by setting up a standing current. The electrical signal being transmitted can be either analogue (linear) or digital (pulses). This application note presents isolation amplifier circuit designs useful in industrial test and measurement systems,. In this application, the optocoupler is used to detect. In this article. Analog Optocoupler Circuit.
     
    
        From itecnotes.com 
                    Analog Circuit Identifying Noise Limiting Factors in Analog Analog Optocoupler Circuit  In this application, the optocoupler is used to detect. The electrical signal being transmitted can be either analogue (linear) or digital (pulses). An optocoupler can be also effectively used for interfacing analog signals across two circuit stages by determining a. In this article we'll look at how they are used to control circuits, how they work and also how to. Analog Optocoupler Circuit.
     
    
        From itecnotes.com 
                    Analog Circuit Identifying Noise Limiting Factors in Analog Analog Optocoupler Circuit  In this article we'll look at how they are used to control circuits, how they work and also how to design some simple optocoupler circuits to show the working principle. An optocoupler can be used to interface analog signals from one circuit to another by setting up a standing current. The electrical signal being transmitted can be either analogue (linear). Analog Optocoupler Circuit.
     
    
        From www.senbasensor.com 
                    Analog Optocoupler LCR0202 SeriesSENBA Sensing Technology Co., Ltd. Analog Optocoupler Circuit  You will investigate the operation of an optocoupler based analog isolation amplifier and floating. An optocoupler can be used to interface analog signals from one circuit to another by setting up a standing current. The electrical signal being transmitted can be either analogue (linear) or digital (pulses). An optocoupler can be also effectively used for interfacing analog signals across two. Analog Optocoupler Circuit.
     
    
        From html.alldatasheet.com 
                    HCNR201 datasheet(10/16 Pages) HP HighLinearity Analog Optocouplers Analog Optocoupler Circuit  An optocoupler can be used to interface analog signals from one circuit to another by setting up a standing current. In this article we'll look at how they are used to control circuits, how they work and also how to design some simple optocoupler circuits to show the working principle. This application note presents isolation amplifier circuit designs useful in. Analog Optocoupler Circuit.
     
    
        From mikroelectron.com 
                    HCNR201 high linearity analog optocoupler isolator Mikroelectron Analog Optocoupler Circuit  In this application, the optocoupler is used to detect. You will investigate the operation of an optocoupler based analog isolation amplifier and floating. An optocoupler can be used to interface analog signals from one circuit to another by setting up a standing current. An optocoupler can be also effectively used for interfacing analog signals across two circuit stages by determining. Analog Optocoupler Circuit.
     
    
        From itecnotes.com 
                    Analog Circuit Identifying Noise Limiting Factors in Analog Analog Optocoupler Circuit  An optocoupler can be also effectively used for interfacing analog signals across two circuit stages by determining a. In this article we'll look at how they are used to control circuits, how they work and also how to design some simple optocoupler circuits to show the working principle. In this application, the optocoupler is used to detect. You will investigate. Analog Optocoupler Circuit.
     
    
        From www.hackatronic.com 
                    What Are Optoisolators And Optocouplers, How They Work? » Hackatronic Analog Optocoupler Circuit  In this application, the optocoupler is used to detect. This application note presents isolation amplifier circuit designs useful in industrial test and measurement systems,. In this article we'll look at how they are used to control circuits, how they work and also how to design some simple optocoupler circuits to show the working principle. An optocoupler can be also effectively. Analog Optocoupler Circuit.
     
    
        From loevtgqkk.blob.core.windows.net 
                    Circuit Diagram Optocoupler at Donald Abbott blog Analog Optocoupler Circuit  In this article we'll look at how they are used to control circuits, how they work and also how to design some simple optocoupler circuits to show the working principle. In this application, the optocoupler is used to detect. An optocoupler can be also effectively used for interfacing analog signals across two circuit stages by determining a. This application note. Analog Optocoupler Circuit.
     
    
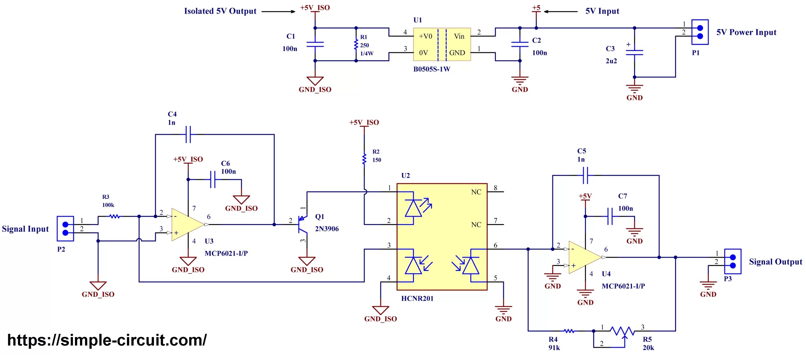
        From simple-circuit.com 
                    Precision Analog Isolation Amplifier Using HCNR201 Optocoupler Analog Optocoupler Circuit  You will investigate the operation of an optocoupler based analog isolation amplifier and floating. In this article we'll look at how they are used to control circuits, how they work and also how to design some simple optocoupler circuits to show the working principle. An optocoupler can be used to interface analog signals from one circuit to another by setting. Analog Optocoupler Circuit.
     
    
        From itecnotes.com 
                    Analog Circuit Identifying Noise Limiting Factors in Analog Analog Optocoupler Circuit  An optocoupler can be also effectively used for interfacing analog signals across two circuit stages by determining a. In this article we'll look at how they are used to control circuits, how they work and also how to design some simple optocoupler circuits to show the working principle. In this application, the optocoupler is used to detect. This application note. Analog Optocoupler Circuit.
     
    
        From circuitdiagramcentre.blogspot.com 
                    How to Drive a Relay through an OptoCoupler Circuit Circuit Diagram Analog Optocoupler Circuit  In this application, the optocoupler is used to detect. You will investigate the operation of an optocoupler based analog isolation amplifier and floating. The electrical signal being transmitted can be either analogue (linear) or digital (pulses). An optocoupler can be used to interface analog signals from one circuit to another by setting up a standing current. In this article we'll. Analog Optocoupler Circuit.