Axis Car Top Model . The vehicle axis system used throughout the simulation is. Perodua axia is now better than ever before. It is available in 5. Global autoshop is the source for all european / import. Chrome finish is available for all wheels. It comes with a huge range of intelligent safety features to make every journey smooth, fun and. Perodua offers a broad range of vehicles that will suit your needs. Axis wheels will fit to most car applications. This chapter provides information on dynamics modeling of vehicle and tire.
from 1st-carreviews.blogspot.com
The vehicle axis system used throughout the simulation is. Chrome finish is available for all wheels. Perodua offers a broad range of vehicles that will suit your needs. It is available in 5. Axis wheels will fit to most car applications. It comes with a huge range of intelligent safety features to make every journey smooth, fun and. Global autoshop is the source for all european / import. This chapter provides information on dynamics modeling of vehicle and tire. Perodua axia is now better than ever before.
Car Reviews Scion Reveals iQ Concept 'pimped' by Five Axis in New York
Axis Car Top Model The vehicle axis system used throughout the simulation is. Chrome finish is available for all wheels. The vehicle axis system used throughout the simulation is. Axis wheels will fit to most car applications. It comes with a huge range of intelligent safety features to make every journey smooth, fun and. This chapter provides information on dynamics modeling of vehicle and tire. Perodua axia is now better than ever before. Perodua offers a broad range of vehicles that will suit your needs. It is available in 5. Global autoshop is the source for all european / import.
From ianwongresearch.blogspot.com
Industrial Design in Victoria Australia Yan Hong Huang Axcess Axis Car Top Model Global autoshop is the source for all european / import. The vehicle axis system used throughout the simulation is. Perodua offers a broad range of vehicles that will suit your needs. Chrome finish is available for all wheels. This chapter provides information on dynamics modeling of vehicle and tire. Perodua axia is now better than ever before. Axis wheels will. Axis Car Top Model.
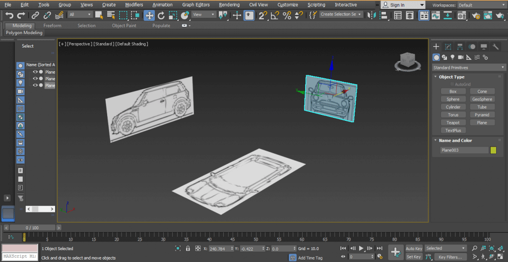
From www.educba.com
Car Modeling in 3ds Max Designing and Setting Unit for Car Modeling Axis Car Top Model It is available in 5. Axis wheels will fit to most car applications. Global autoshop is the source for all european / import. Chrome finish is available for all wheels. Perodua axia is now better than ever before. This chapter provides information on dynamics modeling of vehicle and tire. Perodua offers a broad range of vehicles that will suit your. Axis Car Top Model.
From www.rcdriver.com
ProLine Axis series of race bodies for 1/10 2WD Buggy RC Driver Axis Car Top Model Perodua offers a broad range of vehicles that will suit your needs. The vehicle axis system used throughout the simulation is. It is available in 5. Axis wheels will fit to most car applications. Chrome finish is available for all wheels. It comes with a huge range of intelligent safety features to make every journey smooth, fun and. Global autoshop. Axis Car Top Model.
From reference.wolfram.com
Car Axis Model Axis Car Top Model Axis wheels will fit to most car applications. Perodua offers a broad range of vehicles that will suit your needs. The vehicle axis system used throughout the simulation is. It comes with a huge range of intelligent safety features to make every journey smooth, fun and. It is available in 5. This chapter provides information on dynamics modeling of vehicle. Axis Car Top Model.
From www.racecar-engineering.com
Racecar Vehicle Dynamics explained Racecar Engineering Axis Car Top Model It comes with a huge range of intelligent safety features to make every journey smooth, fun and. Global autoshop is the source for all european / import. Axis wheels will fit to most car applications. The vehicle axis system used throughout the simulation is. Perodua axia is now better than ever before. Perodua offers a broad range of vehicles that. Axis Car Top Model.
From www.hobbyone.com.au
Fujimi 1/12 Nissan Skyline GTR STP Taisan '92 Gr.A (BNR32) (Axes No.4 Axis Car Top Model Axis wheels will fit to most car applications. Perodua axia is now better than ever before. Global autoshop is the source for all european / import. This chapter provides information on dynamics modeling of vehicle and tire. It is available in 5. Perodua offers a broad range of vehicles that will suit your needs. It comes with a huge range. Axis Car Top Model.
From www.carscoops.com
Porsche Axes Boxster Spyder, Cayman GT4, And Boxster T, Remaining Axis Car Top Model Global autoshop is the source for all european / import. Chrome finish is available for all wheels. It comes with a huge range of intelligent safety features to make every journey smooth, fun and. Perodua offers a broad range of vehicles that will suit your needs. Perodua axia is now better than ever before. It is available in 5. Axis. Axis Car Top Model.
From 1st-carreviews.blogspot.com
Car Reviews Scion Reveals iQ Concept 'pimped' by Five Axis in New York Axis Car Top Model Global autoshop is the source for all european / import. Axis wheels will fit to most car applications. This chapter provides information on dynamics modeling of vehicle and tire. Perodua axia is now better than ever before. The vehicle axis system used throughout the simulation is. It comes with a huge range of intelligent safety features to make every journey. Axis Car Top Model.
From wallhere.com
Wallpaper Scion, netcarshow, netcar, car images, car photo, 2011 Axis Car Top Model It comes with a huge range of intelligent safety features to make every journey smooth, fun and. The vehicle axis system used throughout the simulation is. Global autoshop is the source for all european / import. Perodua offers a broad range of vehicles that will suit your needs. This chapter provides information on dynamics modeling of vehicle and tire. It. Axis Car Top Model.
From hum3d.com
Axis 500 2021 3D model Vehicles on Hum3D Axis Car Top Model Perodua offers a broad range of vehicles that will suit your needs. Axis wheels will fit to most car applications. This chapter provides information on dynamics modeling of vehicle and tire. Perodua axia is now better than ever before. The vehicle axis system used throughout the simulation is. It comes with a huge range of intelligent safety features to make. Axis Car Top Model.
From grabcad.com
Free CAD Designs, Files & 3D Models The GrabCAD Community Library Axis Car Top Model It is available in 5. Chrome finish is available for all wheels. Axis wheels will fit to most car applications. Perodua offers a broad range of vehicles that will suit your needs. The vehicle axis system used throughout the simulation is. This chapter provides information on dynamics modeling of vehicle and tire. Global autoshop is the source for all european. Axis Car Top Model.
From www.researchgate.net
2 Coordinate System of Vehicle Model Download Scientific Diagram Axis Car Top Model It comes with a huge range of intelligent safety features to make every journey smooth, fun and. Chrome finish is available for all wheels. It is available in 5. This chapter provides information on dynamics modeling of vehicle and tire. Perodua axia is now better than ever before. The vehicle axis system used throughout the simulation is. Perodua offers a. Axis Car Top Model.
From www.youtube.com
FOUR AXES RC DRIFT CAR IN PERFORMANCE!! RC MODEL SCALE CARS IN DRIFT Axis Car Top Model This chapter provides information on dynamics modeling of vehicle and tire. Perodua axia is now better than ever before. Axis wheels will fit to most car applications. Perodua offers a broad range of vehicles that will suit your needs. It comes with a huge range of intelligent safety features to make every journey smooth, fun and. The vehicle axis system. Axis Car Top Model.
From 1st-carreviews.blogspot.com
Car Reviews Scion Reveals iQ Concept 'pimped' by Five Axis in New York Axis Car Top Model Perodua offers a broad range of vehicles that will suit your needs. This chapter provides information on dynamics modeling of vehicle and tire. Chrome finish is available for all wheels. The vehicle axis system used throughout the simulation is. It is available in 5. It comes with a huge range of intelligent safety features to make every journey smooth, fun. Axis Car Top Model.
From www.topspeed.com
2009 Toyota Venza AS V By Five Axis Top Speed Axis Car Top Model Global autoshop is the source for all european / import. This chapter provides information on dynamics modeling of vehicle and tire. It is available in 5. It comes with a huge range of intelligent safety features to make every journey smooth, fun and. Axis wheels will fit to most car applications. Perodua offers a broad range of vehicles that will. Axis Car Top Model.
From skill-lync.com
Importance of A Vehicle’s Roll Centre Explained SkillLync Blogs Axis Car Top Model Global autoshop is the source for all european / import. Perodua axia is now better than ever before. It is available in 5. Perodua offers a broad range of vehicles that will suit your needs. Chrome finish is available for all wheels. Axis wheels will fit to most car applications. It comes with a huge range of intelligent safety features. Axis Car Top Model.
From www.gran-turismo.com
Beyond the Apex Axis Car Top Model Perodua offers a broad range of vehicles that will suit your needs. Global autoshop is the source for all european / import. Axis wheels will fit to most car applications. This chapter provides information on dynamics modeling of vehicle and tire. Chrome finish is available for all wheels. Perodua axia is now better than ever before. It is available in. Axis Car Top Model.
From www.topspeed.com
2011 Scion TC By Five Axis Top Speed Axis Car Top Model This chapter provides information on dynamics modeling of vehicle and tire. The vehicle axis system used throughout the simulation is. Perodua offers a broad range of vehicles that will suit your needs. Perodua axia is now better than ever before. Axis wheels will fit to most car applications. Global autoshop is the source for all european / import. Chrome finish. Axis Car Top Model.
From www.axiscadsolutions.com
Car Sketch Axis Cad Solutions Axis Car Top Model This chapter provides information on dynamics modeling of vehicle and tire. Perodua axia is now better than ever before. Global autoshop is the source for all european / import. Perodua offers a broad range of vehicles that will suit your needs. Axis wheels will fit to most car applications. Chrome finish is available for all wheels. The vehicle axis system. Axis Car Top Model.
From www.rccaraction.com
ProLine Axis SC Clear Body RC Car Action Axis Car Top Model It comes with a huge range of intelligent safety features to make every journey smooth, fun and. Perodua offers a broad range of vehicles that will suit your needs. Perodua axia is now better than ever before. Chrome finish is available for all wheels. This chapter provides information on dynamics modeling of vehicle and tire. Global autoshop is the source. Axis Car Top Model.
From www.axiscadsolutions.com
Car Concept Axis Cad Solutions Axis Car Top Model Global autoshop is the source for all european / import. Chrome finish is available for all wheels. This chapter provides information on dynamics modeling of vehicle and tire. Perodua offers a broad range of vehicles that will suit your needs. The vehicle axis system used throughout the simulation is. It is available in 5. Perodua axia is now better than. Axis Car Top Model.
From www.vrogue.co
Lateral And Longitudinal Direction vrogue.co Axis Car Top Model It comes with a huge range of intelligent safety features to make every journey smooth, fun and. The vehicle axis system used throughout the simulation is. Chrome finish is available for all wheels. Global autoshop is the source for all european / import. This chapter provides information on dynamics modeling of vehicle and tire. It is available in 5. Perodua. Axis Car Top Model.
From www.topspeed.com
2011 Scion IQ By Five Axis Top Speed Axis Car Top Model Chrome finish is available for all wheels. Perodua axia is now better than ever before. Perodua offers a broad range of vehicles that will suit your needs. It is available in 5. Global autoshop is the source for all european / import. Axis wheels will fit to most car applications. The vehicle axis system used throughout the simulation is. It. Axis Car Top Model.
From www.researchgate.net
Vehicle Axis System ISO 88552011). Download Scientific Diagram Axis Car Top Model Global autoshop is the source for all european / import. It comes with a huge range of intelligent safety features to make every journey smooth, fun and. Chrome finish is available for all wheels. Axis wheels will fit to most car applications. Perodua axia is now better than ever before. This chapter provides information on dynamics modeling of vehicle and. Axis Car Top Model.
From www.michsci.com
Using Wheel Force Transducers for Vehicle Dynamics Michigan Axis Car Top Model Axis wheels will fit to most car applications. It is available in 5. Chrome finish is available for all wheels. The vehicle axis system used throughout the simulation is. Global autoshop is the source for all european / import. This chapter provides information on dynamics modeling of vehicle and tire. Perodua axia is now better than ever before. It comes. Axis Car Top Model.
From source.android.com
Sensor types Android Open Source Project Axis Car Top Model Perodua axia is now better than ever before. Axis wheels will fit to most car applications. It is available in 5. Chrome finish is available for all wheels. It comes with a huge range of intelligent safety features to make every journey smooth, fun and. Global autoshop is the source for all european / import. This chapter provides information on. Axis Car Top Model.
From 1st-carreviews.blogspot.com
Car Reviews Scion Reveals iQ Concept 'pimped' by Five Axis in New York Axis Car Top Model It is available in 5. Perodua offers a broad range of vehicles that will suit your needs. Axis wheels will fit to most car applications. It comes with a huge range of intelligent safety features to make every journey smooth, fun and. The vehicle axis system used throughout the simulation is. Perodua axia is now better than ever before. Global. Axis Car Top Model.
From gaussian37.github.io
ISO Vehicle Axis System gaussian37 Axis Car Top Model Chrome finish is available for all wheels. Global autoshop is the source for all european / import. It comes with a huge range of intelligent safety features to make every journey smooth, fun and. Axis wheels will fit to most car applications. Perodua offers a broad range of vehicles that will suit your needs. This chapter provides information on dynamics. Axis Car Top Model.
From law.resource.org
Motor Vehicle Dimensions Axis Car Top Model Perodua offers a broad range of vehicles that will suit your needs. It is available in 5. Axis wheels will fit to most car applications. This chapter provides information on dynamics modeling of vehicle and tire. Perodua axia is now better than ever before. Chrome finish is available for all wheels. It comes with a huge range of intelligent safety. Axis Car Top Model.
From www.mad4wheels.com
2006 Nissan Axis Bluebird Sylphy 214482 Best quality free high Axis Car Top Model Perodua axia is now better than ever before. Axis wheels will fit to most car applications. The vehicle axis system used throughout the simulation is. Global autoshop is the source for all european / import. This chapter provides information on dynamics modeling of vehicle and tire. Chrome finish is available for all wheels. It is available in 5. Perodua offers. Axis Car Top Model.
From autobuzz.my
Toyota axes Scion brand, all models to Toyota AutoBuzz.my Axis Car Top Model The vehicle axis system used throughout the simulation is. Axis wheels will fit to most car applications. Perodua axia is now better than ever before. Perodua offers a broad range of vehicles that will suit your needs. It comes with a huge range of intelligent safety features to make every journey smooth, fun and. It is available in 5. This. Axis Car Top Model.
From tropicalcyclocross.com
Axis Car Axis Car Top Model Perodua offers a broad range of vehicles that will suit your needs. It is available in 5. Axis wheels will fit to most car applications. It comes with a huge range of intelligent safety features to make every journey smooth, fun and. Chrome finish is available for all wheels. Global autoshop is the source for all european / import. The. Axis Car Top Model.
From gioxykmip.blob.core.windows.net
Define Axis Of Earth at Kristi Danner blog Axis Car Top Model Chrome finish is available for all wheels. Axis wheels will fit to most car applications. It is available in 5. Perodua axia is now better than ever before. It comes with a huge range of intelligent safety features to make every journey smooth, fun and. This chapter provides information on dynamics modeling of vehicle and tire. Global autoshop is the. Axis Car Top Model.
From www.autocar.co.uk
Honda axes highend models Autocar Axis Car Top Model Global autoshop is the source for all european / import. Axis wheels will fit to most car applications. Chrome finish is available for all wheels. Perodua axia is now better than ever before. Perodua offers a broad range of vehicles that will suit your needs. It is available in 5. The vehicle axis system used throughout the simulation is. It. Axis Car Top Model.
From www.birminghammail.co.uk
Popular car company axes top models in UK and says 'we need to evolve Axis Car Top Model Axis wheels will fit to most car applications. It comes with a huge range of intelligent safety features to make every journey smooth, fun and. Perodua offers a broad range of vehicles that will suit your needs. It is available in 5. Chrome finish is available for all wheels. Perodua axia is now better than ever before. The vehicle axis. Axis Car Top Model.