What Is Considered Close Contact By The Hse . You are a household close contact if you live in the same home as a person who has tested positive, use a kitchen or bathroom in. Put simply, contact tracing is when health authorities try to trace who’s been in close contact with someone who has infection to see who else may be. It also includes people you live or sleep with, people you share a kitchen or bathroom with, or sexual partners.
from www3.nhk.or.jp
You are a household close contact if you live in the same home as a person who has tested positive, use a kitchen or bathroom in. It also includes people you live or sleep with, people you share a kitchen or bathroom with, or sexual partners. Put simply, contact tracing is when health authorities try to trace who’s been in close contact with someone who has infection to see who else may be.
COVID19 close contacts how they're defined and how long to isolate
What Is Considered Close Contact By The Hse Put simply, contact tracing is when health authorities try to trace who’s been in close contact with someone who has infection to see who else may be. Put simply, contact tracing is when health authorities try to trace who’s been in close contact with someone who has infection to see who else may be. You are a household close contact if you live in the same home as a person who has tested positive, use a kitchen or bathroom in. It also includes people you live or sleep with, people you share a kitchen or bathroom with, or sexual partners.
From www.limerick.ie
COVID19 (Coronavirus) HSE's Public Health Advice leaflet Limerick.ie What Is Considered Close Contact By The Hse It also includes people you live or sleep with, people you share a kitchen or bathroom with, or sexual partners. Put simply, contact tracing is when health authorities try to trace who’s been in close contact with someone who has infection to see who else may be. You are a household close contact if you live in the same home. What Is Considered Close Contact By The Hse.
From chattanoogastate.edu
What to Do if You've Been in Close Contact with COVID19? Chattanooga What Is Considered Close Contact By The Hse Put simply, contact tracing is when health authorities try to trace who’s been in close contact with someone who has infection to see who else may be. You are a household close contact if you live in the same home as a person who has tested positive, use a kitchen or bathroom in. It also includes people you live or. What Is Considered Close Contact By The Hse.
From www.mappedin.com
Contact Tracing, Digital Maps, and a Safer Indoors Mappedin What Is Considered Close Contact By The Hse You are a household close contact if you live in the same home as a person who has tested positive, use a kitchen or bathroom in. It also includes people you live or sleep with, people you share a kitchen or bathroom with, or sexual partners. Put simply, contact tracing is when health authorities try to trace who’s been in. What Is Considered Close Contact By The Hse.
From www.cdc.gov
What To Do if You are a Close Contact of a Person With Monkeypox What Is Considered Close Contact By The Hse It also includes people you live or sleep with, people you share a kitchen or bathroom with, or sexual partners. Put simply, contact tracing is when health authorities try to trace who’s been in close contact with someone who has infection to see who else may be. You are a household close contact if you live in the same home. What Is Considered Close Contact By The Hse.
From www.onechc.org
How to Know if You Are a Close Contact. What Is Considered Close Contact By The Hse It also includes people you live or sleep with, people you share a kitchen or bathroom with, or sexual partners. Put simply, contact tracing is when health authorities try to trace who’s been in close contact with someone who has infection to see who else may be. You are a household close contact if you live in the same home. What Is Considered Close Contact By The Hse.
From wexnermedical.osu.edu
What’s considered ‘close contact’ for COVID19? Ohio State Medical Center What Is Considered Close Contact By The Hse You are a household close contact if you live in the same home as a person who has tested positive, use a kitchen or bathroom in. It also includes people you live or sleep with, people you share a kitchen or bathroom with, or sexual partners. Put simply, contact tracing is when health authorities try to trace who’s been in. What Is Considered Close Contact By The Hse.
From www.dreamstime.com
Text Caption Presenting Close Contact. Conceptual Photo Having a What Is Considered Close Contact By The Hse Put simply, contact tracing is when health authorities try to trace who’s been in close contact with someone who has infection to see who else may be. You are a household close contact if you live in the same home as a person who has tested positive, use a kitchen or bathroom in. It also includes people you live or. What Is Considered Close Contact By The Hse.
From covid-19.acgov.org
Contact Tracing COVID19 Alameda County Public Health What Is Considered Close Contact By The Hse Put simply, contact tracing is when health authorities try to trace who’s been in close contact with someone who has infection to see who else may be. It also includes people you live or sleep with, people you share a kitchen or bathroom with, or sexual partners. You are a household close contact if you live in the same home. What Is Considered Close Contact By The Hse.
From codeblue.galencentre.org
What To Do If You Test Positive For Covid19 Or You’re A Close Contact What Is Considered Close Contact By The Hse Put simply, contact tracing is when health authorities try to trace who’s been in close contact with someone who has infection to see who else may be. You are a household close contact if you live in the same home as a person who has tested positive, use a kitchen or bathroom in. It also includes people you live or. What Is Considered Close Contact By The Hse.
From www.safetysuppliesunlimited.net
SOCIAL DISTANCING AVOID CLOSE CONTACT POSTER Safety Supplies Unlimited What Is Considered Close Contact By The Hse It also includes people you live or sleep with, people you share a kitchen or bathroom with, or sexual partners. You are a household close contact if you live in the same home as a person who has tested positive, use a kitchen or bathroom in. Put simply, contact tracing is when health authorities try to trace who’s been in. What Is Considered Close Contact By The Hse.
From www.princeton.edu
COVID19 Coronavirus Information Princeton University What Is Considered Close Contact By The Hse Put simply, contact tracing is when health authorities try to trace who’s been in close contact with someone who has infection to see who else may be. You are a household close contact if you live in the same home as a person who has tested positive, use a kitchen or bathroom in. It also includes people you live or. What Is Considered Close Contact By The Hse.
From content.govdelivery.com
What is a COVID19 "close contact"? What Is Considered Close Contact By The Hse You are a household close contact if you live in the same home as a person who has tested positive, use a kitchen or bathroom in. Put simply, contact tracing is when health authorities try to trace who’s been in close contact with someone who has infection to see who else may be. It also includes people you live or. What Is Considered Close Contact By The Hse.
From www3.nhk.or.jp
COVID19 close contacts how they're defined and how long to isolate What Is Considered Close Contact By The Hse You are a household close contact if you live in the same home as a person who has tested positive, use a kitchen or bathroom in. Put simply, contact tracing is when health authorities try to trace who’s been in close contact with someone who has infection to see who else may be. It also includes people you live or. What Is Considered Close Contact By The Hse.
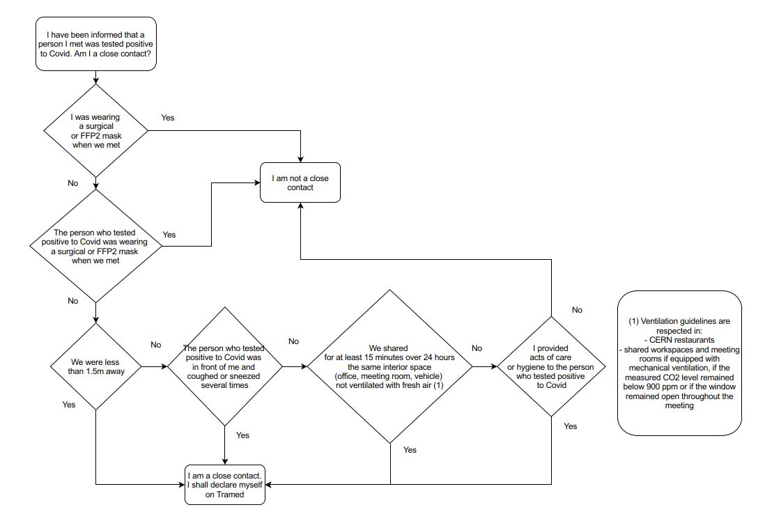
From hse.cern
Flowchart close contact (Covid19) HSE unit at CERN What Is Considered Close Contact By The Hse You are a household close contact if you live in the same home as a person who has tested positive, use a kitchen or bathroom in. It also includes people you live or sleep with, people you share a kitchen or bathroom with, or sexual partners. Put simply, contact tracing is when health authorities try to trace who’s been in. What Is Considered Close Contact By The Hse.
From bacoor.gov.ph
DOH Health Advisory Ikaw ba ay isang “Close Contact” ? Bacoor What Is Considered Close Contact By The Hse You are a household close contact if you live in the same home as a person who has tested positive, use a kitchen or bathroom in. Put simply, contact tracing is when health authorities try to trace who’s been in close contact with someone who has infection to see who else may be. It also includes people you live or. What Is Considered Close Contact By The Hse.
From www.anfe.org.au
Close Contact Requirements ANFE Community Care What Is Considered Close Contact By The Hse Put simply, contact tracing is when health authorities try to trace who’s been in close contact with someone who has infection to see who else may be. You are a household close contact if you live in the same home as a person who has tested positive, use a kitchen or bathroom in. It also includes people you live or. What Is Considered Close Contact By The Hse.
From www.youtube.com
Covid Close Contact Procedures YouTube What Is Considered Close Contact By The Hse Put simply, contact tracing is when health authorities try to trace who’s been in close contact with someone who has infection to see who else may be. You are a household close contact if you live in the same home as a person who has tested positive, use a kitchen or bathroom in. It also includes people you live or. What Is Considered Close Contact By The Hse.
From www.ecdc.europa.eu
Contact tracing for COVID19 What Is Considered Close Contact By The Hse It also includes people you live or sleep with, people you share a kitchen or bathroom with, or sexual partners. Put simply, contact tracing is when health authorities try to trace who’s been in close contact with someone who has infection to see who else may be. You are a household close contact if you live in the same home. What Is Considered Close Contact By The Hse.
From www.murjoy.ie
HSE Roadmap & Procedure Murjoy What Is Considered Close Contact By The Hse You are a household close contact if you live in the same home as a person who has tested positive, use a kitchen or bathroom in. It also includes people you live or sleep with, people you share a kitchen or bathroom with, or sexual partners. Put simply, contact tracing is when health authorities try to trace who’s been in. What Is Considered Close Contact By The Hse.
From vitals.lifehacker.com
What the CDC's New Definition of 'Close Contact' Really Means What Is Considered Close Contact By The Hse You are a household close contact if you live in the same home as a person who has tested positive, use a kitchen or bathroom in. It also includes people you live or sleep with, people you share a kitchen or bathroom with, or sexual partners. Put simply, contact tracing is when health authorities try to trace who’s been in. What Is Considered Close Contact By The Hse.
From www.gx94radio.com
Sask. Updates Process for Notifying Close Contacts at Schools GX94 What Is Considered Close Contact By The Hse It also includes people you live or sleep with, people you share a kitchen or bathroom with, or sexual partners. You are a household close contact if you live in the same home as a person who has tested positive, use a kitchen or bathroom in. Put simply, contact tracing is when health authorities try to trace who’s been in. What Is Considered Close Contact By The Hse.
From extra.ie
HSE asks people who tested positive over the weekend to inform close What Is Considered Close Contact By The Hse Put simply, contact tracing is when health authorities try to trace who’s been in close contact with someone who has infection to see who else may be. It also includes people you live or sleep with, people you share a kitchen or bathroom with, or sexual partners. You are a household close contact if you live in the same home. What Is Considered Close Contact By The Hse.
From www.dvidshub.net
DVIDS Graphics What Is Considered Close Contact By The Hse It also includes people you live or sleep with, people you share a kitchen or bathroom with, or sexual partners. Put simply, contact tracing is when health authorities try to trace who’s been in close contact with someone who has infection to see who else may be. You are a household close contact if you live in the same home. What Is Considered Close Contact By The Hse.
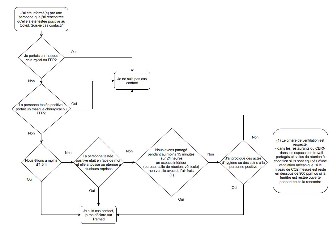
From hse.cern
Logigramme cas contact (Covid19) HSE unit at CERN What Is Considered Close Contact By The Hse It also includes people you live or sleep with, people you share a kitchen or bathroom with, or sexual partners. Put simply, contact tracing is when health authorities try to trace who’s been in close contact with someone who has infection to see who else may be. You are a household close contact if you live in the same home. What Is Considered Close Contact By The Hse.
From www.sligoppn.com
Close Contact Guidance Sligo PPN What Is Considered Close Contact By The Hse It also includes people you live or sleep with, people you share a kitchen or bathroom with, or sexual partners. Put simply, contact tracing is when health authorities try to trace who’s been in close contact with someone who has infection to see who else may be. You are a household close contact if you live in the same home. What Is Considered Close Contact By The Hse.
From health.hawaii.gov
How it Spreads Disease Outbreak Control Division COVID19 What Is Considered Close Contact By The Hse It also includes people you live or sleep with, people you share a kitchen or bathroom with, or sexual partners. Put simply, contact tracing is when health authorities try to trace who’s been in close contact with someone who has infection to see who else may be. You are a household close contact if you live in the same home. What Is Considered Close Contact By The Hse.
From www.healthytips4us.com
Coronavirus Prevention 5 Most Effective Methods To Avoid Coronavirus What Is Considered Close Contact By The Hse You are a household close contact if you live in the same home as a person who has tested positive, use a kitchen or bathroom in. Put simply, contact tracing is when health authorities try to trace who’s been in close contact with someone who has infection to see who else may be. It also includes people you live or. What Is Considered Close Contact By The Hse.
From twitter.com
HSE Ireland on Twitter "If you test positive for COVID19 you will get What Is Considered Close Contact By The Hse Put simply, contact tracing is when health authorities try to trace who’s been in close contact with someone who has infection to see who else may be. You are a household close contact if you live in the same home as a person who has tested positive, use a kitchen or bathroom in. It also includes people you live or. What Is Considered Close Contact By The Hse.
From careplusvn.com
Definition of "close contact" to someone with COVID19 What Is Considered Close Contact By The Hse Put simply, contact tracing is when health authorities try to trace who’s been in close contact with someone who has infection to see who else may be. It also includes people you live or sleep with, people you share a kitchen or bathroom with, or sexual partners. You are a household close contact if you live in the same home. What Is Considered Close Contact By The Hse.
From www.samessenger.com
Your questions answered Who is a close contact? News What Is Considered Close Contact By The Hse It also includes people you live or sleep with, people you share a kitchen or bathroom with, or sexual partners. You are a household close contact if you live in the same home as a person who has tested positive, use a kitchen or bathroom in. Put simply, contact tracing is when health authorities try to trace who’s been in. What Is Considered Close Contact By The Hse.
From www.kolejseroja.unimas.my
SEROJA COVID19 What Is Considered Close Contact By The Hse You are a household close contact if you live in the same home as a person who has tested positive, use a kitchen or bathroom in. Put simply, contact tracing is when health authorities try to trace who’s been in close contact with someone who has infection to see who else may be. It also includes people you live or. What Is Considered Close Contact By The Hse.
From barkleyrisk.com
CDC Updates Definition of Close Contact Barkley Risk Management and What Is Considered Close Contact By The Hse You are a household close contact if you live in the same home as a person who has tested positive, use a kitchen or bathroom in. Put simply, contact tracing is when health authorities try to trace who’s been in close contact with someone who has infection to see who else may be. It also includes people you live or. What Is Considered Close Contact By The Hse.
From www.thejournal.ie
Coronavirus What is contact tracing and who is considered a 'close What Is Considered Close Contact By The Hse It also includes people you live or sleep with, people you share a kitchen or bathroom with, or sexual partners. You are a household close contact if you live in the same home as a person who has tested positive, use a kitchen or bathroom in. Put simply, contact tracing is when health authorities try to trace who’s been in. What Is Considered Close Contact By The Hse.
From source.colostate.edu
Contact tracing team trying to stay ahead of COVID19 What Is Considered Close Contact By The Hse Put simply, contact tracing is when health authorities try to trace who’s been in close contact with someone who has infection to see who else may be. You are a household close contact if you live in the same home as a person who has tested positive, use a kitchen or bathroom in. It also includes people you live or. What Is Considered Close Contact By The Hse.
From blogs.winona.edu
What is Close Contact? Wellness What Is Considered Close Contact By The Hse You are a household close contact if you live in the same home as a person who has tested positive, use a kitchen or bathroom in. Put simply, contact tracing is when health authorities try to trace who’s been in close contact with someone who has infection to see who else may be. It also includes people you live or. What Is Considered Close Contact By The Hse.