Supermarket Inventory System . Discover how oracle's grocery retail solutions can lift your profit margins with advanced inventory management software and help you achieve 100% efficient inventory usage and grocery. Can a grocery store inventory management system solve your inventory woes? An optimized inventory system can help fulfill customer orders on time, reduce food waste, and save costs by preventing understocking and overstocking. Find out in our guide to the top features and tips for managing your grocery store. Grocery inventory management is the process of tracking and managing the quantity, value, and location of each item in a grocery. In this article, we’ll dive into our top steps to optimize your inventory management. What are the challenges of supermarket inventory management?
from www.asp.com.au
In this article, we’ll dive into our top steps to optimize your inventory management. Can a grocery store inventory management system solve your inventory woes? What are the challenges of supermarket inventory management? An optimized inventory system can help fulfill customer orders on time, reduce food waste, and save costs by preventing understocking and overstocking. Discover how oracle's grocery retail solutions can lift your profit margins with advanced inventory management software and help you achieve 100% efficient inventory usage and grocery. Grocery inventory management is the process of tracking and managing the quantity, value, and location of each item in a grocery. Find out in our guide to the top features and tips for managing your grocery store.
Inventory Control How A Supermarket Manages Its Inventory
Supermarket Inventory System An optimized inventory system can help fulfill customer orders on time, reduce food waste, and save costs by preventing understocking and overstocking. Grocery inventory management is the process of tracking and managing the quantity, value, and location of each item in a grocery. In this article, we’ll dive into our top steps to optimize your inventory management. Can a grocery store inventory management system solve your inventory woes? Find out in our guide to the top features and tips for managing your grocery store. Discover how oracle's grocery retail solutions can lift your profit margins with advanced inventory management software and help you achieve 100% efficient inventory usage and grocery. An optimized inventory system can help fulfill customer orders on time, reduce food waste, and save costs by preventing understocking and overstocking. What are the challenges of supermarket inventory management?
From www.itretail.com
Grocery Store Inventory Management System 5 Features [+ 5 Tips] Supermarket Inventory System Grocery inventory management is the process of tracking and managing the quantity, value, and location of each item in a grocery. An optimized inventory system can help fulfill customer orders on time, reduce food waste, and save costs by preventing understocking and overstocking. Can a grocery store inventory management system solve your inventory woes? Find out in our guide to. Supermarket Inventory System.
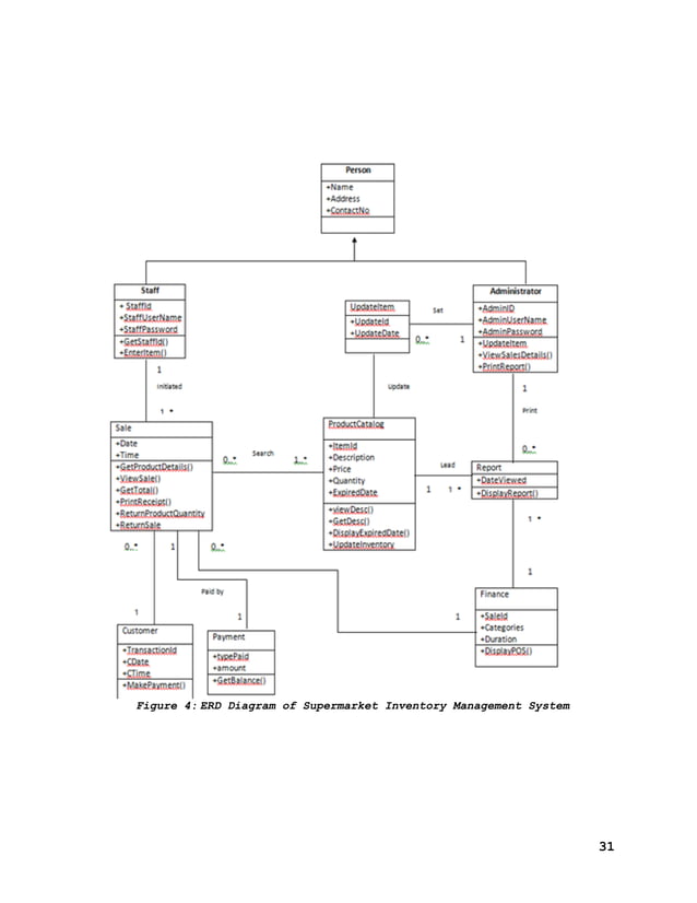
From prompttechsolution.blogspot.com
Inventory Management in Grocery Store Supermarket Inventory System What are the challenges of supermarket inventory management? Find out in our guide to the top features and tips for managing your grocery store. Grocery inventory management is the process of tracking and managing the quantity, value, and location of each item in a grocery. Can a grocery store inventory management system solve your inventory woes? Discover how oracle's grocery. Supermarket Inventory System.
From www.youtube.com
How To Make store inventory management system in excel YouTube Supermarket Inventory System An optimized inventory system can help fulfill customer orders on time, reduce food waste, and save costs by preventing understocking and overstocking. Discover how oracle's grocery retail solutions can lift your profit margins with advanced inventory management software and help you achieve 100% efficient inventory usage and grocery. Find out in our guide to the top features and tips for. Supermarket Inventory System.
From www.leafio.ai
[2024] Grocery Store Inventory Management All Aspects Explained Supermarket Inventory System Discover how oracle's grocery retail solutions can lift your profit margins with advanced inventory management software and help you achieve 100% efficient inventory usage and grocery. What are the challenges of supermarket inventory management? Can a grocery store inventory management system solve your inventory woes? An optimized inventory system can help fulfill customer orders on time, reduce food waste, and. Supermarket Inventory System.
From github.com
Supermarket_Inventory_System/UserLoginServlet.java at master · LaiYH97/Supermarket_Inventory Supermarket Inventory System In this article, we’ll dive into our top steps to optimize your inventory management. Discover how oracle's grocery retail solutions can lift your profit margins with advanced inventory management software and help you achieve 100% efficient inventory usage and grocery. An optimized inventory system can help fulfill customer orders on time, reduce food waste, and save costs by preventing understocking. Supermarket Inventory System.
From blog.magestore.com
POS and Inventory System Integration (What, Why and How) Supermarket Inventory System Can a grocery store inventory management system solve your inventory woes? Grocery inventory management is the process of tracking and managing the quantity, value, and location of each item in a grocery. An optimized inventory system can help fulfill customer orders on time, reduce food waste, and save costs by preventing understocking and overstocking. What are the challenges of supermarket. Supermarket Inventory System.
From zetran.com
Exploring Retail Store Management System & Inventory Management Zetran Supermarket Inventory System Grocery inventory management is the process of tracking and managing the quantity, value, and location of each item in a grocery. Discover how oracle's grocery retail solutions can lift your profit margins with advanced inventory management software and help you achieve 100% efficient inventory usage and grocery. Can a grocery store inventory management system solve your inventory woes? In this. Supermarket Inventory System.
From www.xstak.com
How To Keep Track Of Inventory For Grocery Stores Supermarket Inventory System Discover how oracle's grocery retail solutions can lift your profit margins with advanced inventory management software and help you achieve 100% efficient inventory usage and grocery. What are the challenges of supermarket inventory management? Find out in our guide to the top features and tips for managing your grocery store. Can a grocery store inventory management system solve your inventory. Supermarket Inventory System.
From www.netsuite.com
Retail Inventory Management What It Is, Steps, Practices and Tips NetSuite Supermarket Inventory System Discover how oracle's grocery retail solutions can lift your profit margins with advanced inventory management software and help you achieve 100% efficient inventory usage and grocery. Grocery inventory management is the process of tracking and managing the quantity, value, and location of each item in a grocery. Find out in our guide to the top features and tips for managing. Supermarket Inventory System.
From fieldcheck.biz
Steps And Tips To Use Store Inventory Management System Supermarket Inventory System What are the challenges of supermarket inventory management? Grocery inventory management is the process of tracking and managing the quantity, value, and location of each item in a grocery. Discover how oracle's grocery retail solutions can lift your profit margins with advanced inventory management software and help you achieve 100% efficient inventory usage and grocery. Find out in our guide. Supermarket Inventory System.
From www.youtube.com
Grocery Store Inventory Management System Project in VB 6.0 MS Access College Projects for Supermarket Inventory System Can a grocery store inventory management system solve your inventory woes? What are the challenges of supermarket inventory management? Grocery inventory management is the process of tracking and managing the quantity, value, and location of each item in a grocery. Discover how oracle's grocery retail solutions can lift your profit margins with advanced inventory management software and help you achieve. Supermarket Inventory System.
From github.com
GitHub DinukaGayashan/SupermarketInventoryManagementSystem A supermarket inventory Supermarket Inventory System An optimized inventory system can help fulfill customer orders on time, reduce food waste, and save costs by preventing understocking and overstocking. What are the challenges of supermarket inventory management? Find out in our guide to the top features and tips for managing your grocery store. In this article, we’ll dive into our top steps to optimize your inventory management.. Supermarket Inventory System.
From www.youtube.com
grocery store inventory excel YouTube Supermarket Inventory System Discover how oracle's grocery retail solutions can lift your profit margins with advanced inventory management software and help you achieve 100% efficient inventory usage and grocery. In this article, we’ll dive into our top steps to optimize your inventory management. Can a grocery store inventory management system solve your inventory woes? Grocery inventory management is the process of tracking and. Supermarket Inventory System.
From github.com
supermarketinventorymanagementsystem/ssmproject.sql at master · YFwillmakeit/supermarket Supermarket Inventory System Grocery inventory management is the process of tracking and managing the quantity, value, and location of each item in a grocery. What are the challenges of supermarket inventory management? Can a grocery store inventory management system solve your inventory woes? Discover how oracle's grocery retail solutions can lift your profit margins with advanced inventory management software and help you achieve. Supermarket Inventory System.
From arirms.com
Top Components of Grocery Store Inventory Management Supermarket Inventory System In this article, we’ll dive into our top steps to optimize your inventory management. Grocery inventory management is the process of tracking and managing the quantity, value, and location of each item in a grocery. Find out in our guide to the top features and tips for managing your grocery store. An optimized inventory system can help fulfill customer orders. Supermarket Inventory System.
From github.com
Smallsupermarketinventorymanagementsystem/init.tcl at master · LieLieLiekey/Small Supermarket Inventory System In this article, we’ll dive into our top steps to optimize your inventory management. Discover how oracle's grocery retail solutions can lift your profit margins with advanced inventory management software and help you achieve 100% efficient inventory usage and grocery. An optimized inventory system can help fulfill customer orders on time, reduce food waste, and save costs by preventing understocking. Supermarket Inventory System.
From www.youtube.com
Grocery Sales and Inventory System using PHP/MySQL Free Source Code Download YouTube Supermarket Inventory System Discover how oracle's grocery retail solutions can lift your profit margins with advanced inventory management software and help you achieve 100% efficient inventory usage and grocery. Can a grocery store inventory management system solve your inventory woes? Grocery inventory management is the process of tracking and managing the quantity, value, and location of each item in a grocery. In this. Supermarket Inventory System.
From posbytz.com
Supermarket Billing Software The Key to Supermarket Operations PosBytz Supermarket Inventory System In this article, we’ll dive into our top steps to optimize your inventory management. What are the challenges of supermarket inventory management? Find out in our guide to the top features and tips for managing your grocery store. An optimized inventory system can help fulfill customer orders on time, reduce food waste, and save costs by preventing understocking and overstocking.. Supermarket Inventory System.
From www.leafio.ai
Efficient Grocery Inventory Management Minimizing Waste Supermarket Inventory System In this article, we’ll dive into our top steps to optimize your inventory management. What are the challenges of supermarket inventory management? Find out in our guide to the top features and tips for managing your grocery store. Discover how oracle's grocery retail solutions can lift your profit margins with advanced inventory management software and help you achieve 100% efficient. Supermarket Inventory System.
From www.asp.com.au
Inventory Control How A Supermarket Manages Its Inventory Supermarket Inventory System An optimized inventory system can help fulfill customer orders on time, reduce food waste, and save costs by preventing understocking and overstocking. What are the challenges of supermarket inventory management? Grocery inventory management is the process of tracking and managing the quantity, value, and location of each item in a grocery. In this article, we’ll dive into our top steps. Supermarket Inventory System.
From s2ct.tech
S2CT Retail Grocery Store Smart Logistics and Inventory Management Hybrid Clouds Big Data Supermarket Inventory System Discover how oracle's grocery retail solutions can lift your profit margins with advanced inventory management software and help you achieve 100% efficient inventory usage and grocery. An optimized inventory system can help fulfill customer orders on time, reduce food waste, and save costs by preventing understocking and overstocking. Find out in our guide to the top features and tips for. Supermarket Inventory System.
From geeksourcecodes.com
Sales and Inventory System for Grocery Store Free Source Code &Tutorials & Trending Supermarket Inventory System An optimized inventory system can help fulfill customer orders on time, reduce food waste, and save costs by preventing understocking and overstocking. Can a grocery store inventory management system solve your inventory woes? What are the challenges of supermarket inventory management? Grocery inventory management is the process of tracking and managing the quantity, value, and location of each item in. Supermarket Inventory System.
From retailpos.co.in
Supermarket Billing Software in Chennai, India Retail POS Pvt Ltd Supermarket Inventory System Grocery inventory management is the process of tracking and managing the quantity, value, and location of each item in a grocery. Find out in our guide to the top features and tips for managing your grocery store. Can a grocery store inventory management system solve your inventory woes? Discover how oracle's grocery retail solutions can lift your profit margins with. Supermarket Inventory System.
From xeroinventorycontrol.blogspot.com
Buy Supermarket Sales Inventory Management System in Supermarket Inventory System An optimized inventory system can help fulfill customer orders on time, reduce food waste, and save costs by preventing understocking and overstocking. Find out in our guide to the top features and tips for managing your grocery store. In this article, we’ll dive into our top steps to optimize your inventory management. What are the challenges of supermarket inventory management?. Supermarket Inventory System.
From www.slideshare.net
Supermarket Inventory Management System Development.pdf Supermarket Inventory System Discover how oracle's grocery retail solutions can lift your profit margins with advanced inventory management software and help you achieve 100% efficient inventory usage and grocery. Can a grocery store inventory management system solve your inventory woes? Grocery inventory management is the process of tracking and managing the quantity, value, and location of each item in a grocery. What are. Supermarket Inventory System.
From sidneydequeirozpedrosa.weebly.com
Habits that are Good for your Supermarket Inventory Management Supermarket Inventory System In this article, we’ll dive into our top steps to optimize your inventory management. Can a grocery store inventory management system solve your inventory woes? An optimized inventory system can help fulfill customer orders on time, reduce food waste, and save costs by preventing understocking and overstocking. Discover how oracle's grocery retail solutions can lift your profit margins with advanced. Supermarket Inventory System.
From oscar.pk
Importance of Inventory Management for a Grocery Store Oscar Supermarket Inventory System What are the challenges of supermarket inventory management? An optimized inventory system can help fulfill customer orders on time, reduce food waste, and save costs by preventing understocking and overstocking. Can a grocery store inventory management system solve your inventory woes? Find out in our guide to the top features and tips for managing your grocery store. Grocery inventory management. Supermarket Inventory System.
From www.slideteam.net
Inventory Flow Chart For Retail Store Presentation Graphics Presentation PowerPoint Example Supermarket Inventory System What are the challenges of supermarket inventory management? In this article, we’ll dive into our top steps to optimize your inventory management. An optimized inventory system can help fulfill customer orders on time, reduce food waste, and save costs by preventing understocking and overstocking. Grocery inventory management is the process of tracking and managing the quantity, value, and location of. Supermarket Inventory System.
From www.decipherzone.com
Grocery Inventory Management Software Supermarket Inventory System Find out in our guide to the top features and tips for managing your grocery store. What are the challenges of supermarket inventory management? Can a grocery store inventory management system solve your inventory woes? Grocery inventory management is the process of tracking and managing the quantity, value, and location of each item in a grocery. In this article, we’ll. Supermarket Inventory System.
From www.youtube.com
Sales & Inventory Management System(Supermarket) YouTube Supermarket Inventory System An optimized inventory system can help fulfill customer orders on time, reduce food waste, and save costs by preventing understocking and overstocking. Discover how oracle's grocery retail solutions can lift your profit margins with advanced inventory management software and help you achieve 100% efficient inventory usage and grocery. Can a grocery store inventory management system solve your inventory woes? Grocery. Supermarket Inventory System.
From www.sourcecodester.com
Sales and Inventory System for Grocery Store Free Source Code & Tutorials Supermarket Inventory System An optimized inventory system can help fulfill customer orders on time, reduce food waste, and save costs by preventing understocking and overstocking. Grocery inventory management is the process of tracking and managing the quantity, value, and location of each item in a grocery. Can a grocery store inventory management system solve your inventory woes? What are the challenges of supermarket. Supermarket Inventory System.
From posquote.com
5 Best Supermarket POS Systems Compare Top Software Picks Supermarket Inventory System An optimized inventory system can help fulfill customer orders on time, reduce food waste, and save costs by preventing understocking and overstocking. What are the challenges of supermarket inventory management? Find out in our guide to the top features and tips for managing your grocery store. Discover how oracle's grocery retail solutions can lift your profit margins with advanced inventory. Supermarket Inventory System.
From www.xstak.com
5 Best Omnichannel Supermarket Management Systems Supermarket Inventory System Discover how oracle's grocery retail solutions can lift your profit margins with advanced inventory management software and help you achieve 100% efficient inventory usage and grocery. What are the challenges of supermarket inventory management? Find out in our guide to the top features and tips for managing your grocery store. Grocery inventory management is the process of tracking and managing. Supermarket Inventory System.
From exceltemplates.net
Convenience Store Inventory List Convenience Store Stock List Supermarket Inventory System Discover how oracle's grocery retail solutions can lift your profit margins with advanced inventory management software and help you achieve 100% efficient inventory usage and grocery. Can a grocery store inventory management system solve your inventory woes? Find out in our guide to the top features and tips for managing your grocery store. What are the challenges of supermarket inventory. Supermarket Inventory System.
From www.sourcecodester.com
Sales and Inventory System for Grocery Store Free source code, tutorials and articles Supermarket Inventory System In this article, we’ll dive into our top steps to optimize your inventory management. Find out in our guide to the top features and tips for managing your grocery store. Grocery inventory management is the process of tracking and managing the quantity, value, and location of each item in a grocery. Can a grocery store inventory management system solve your. Supermarket Inventory System.