Voltage Regulator Ratings . Voltage regulator control senses system voltage and is able to operate the tap changer to correct voltage within the specified range. They regulate distribution line voltages from 10% raise (boost) to 10% lower. After 40 years of analysing what top electrical professionals need in a voltage regulator, we've compiled a comprehensive buyer's checklist in here. The ge design fully complies with. Ge’s family of voltage regulators set the industry standard in terms of robust design and product reliability. What should you look for to ensure it meets your expectations and avoids the pitfalls of underperformance?. They minimize the amount of energy lost as heat, which helps to conserve power. The output voltage should be close to the value specified by the. Voltage regulators are highly efficient at converting input voltage to a stable output voltage. But how do you choose the right one? Once the probes are connected, look at the reading displayed on your multimeter.
from www.youtube.com
The ge design fully complies with. Ge’s family of voltage regulators set the industry standard in terms of robust design and product reliability. But how do you choose the right one? Voltage regulator control senses system voltage and is able to operate the tap changer to correct voltage within the specified range. What should you look for to ensure it meets your expectations and avoids the pitfalls of underperformance?. They minimize the amount of energy lost as heat, which helps to conserve power. The output voltage should be close to the value specified by the. Once the probes are connected, look at the reading displayed on your multimeter. After 40 years of analysing what top electrical professionals need in a voltage regulator, we've compiled a comprehensive buyer's checklist in here. Voltage regulators are highly efficient at converting input voltage to a stable output voltage.
LM7806 voltage regulator working and wave form animation,how to work voltage regulator YouTube
Voltage Regulator Ratings Once the probes are connected, look at the reading displayed on your multimeter. Voltage regulator control senses system voltage and is able to operate the tap changer to correct voltage within the specified range. The ge design fully complies with. They regulate distribution line voltages from 10% raise (boost) to 10% lower. Voltage regulators are highly efficient at converting input voltage to a stable output voltage. But how do you choose the right one? What should you look for to ensure it meets your expectations and avoids the pitfalls of underperformance?. Ge’s family of voltage regulators set the industry standard in terms of robust design and product reliability. The output voltage should be close to the value specified by the. They minimize the amount of energy lost as heat, which helps to conserve power. After 40 years of analysing what top electrical professionals need in a voltage regulator, we've compiled a comprehensive buyer's checklist in here. Once the probes are connected, look at the reading displayed on your multimeter.
From www.electronicshub.org
7805 Voltage Regulator IC Circuit Working and Applications Voltage Regulator Ratings They regulate distribution line voltages from 10% raise (boost) to 10% lower. What should you look for to ensure it meets your expectations and avoids the pitfalls of underperformance?. Ge’s family of voltage regulators set the industry standard in terms of robust design and product reliability. The ge design fully complies with. After 40 years of analysing what top electrical. Voltage Regulator Ratings.
From www.aliexpress.com
New DIY DC/AC To DC LM317 Power Continuous Adjustable Voltage Regulator 1.25V 37V With Voltage Regulator Ratings The ge design fully complies with. They minimize the amount of energy lost as heat, which helps to conserve power. Voltage regulators are highly efficient at converting input voltage to a stable output voltage. Once the probes are connected, look at the reading displayed on your multimeter. But how do you choose the right one? The output voltage should be. Voltage Regulator Ratings.
From bkmiami.com
1000VA Automatic Voltage Regulator BK Miami Voltage Regulator Ratings Voltage regulators are highly efficient at converting input voltage to a stable output voltage. What should you look for to ensure it meets your expectations and avoids the pitfalls of underperformance?. The output voltage should be close to the value specified by the. Ge’s family of voltage regulators set the industry standard in terms of robust design and product reliability.. Voltage Regulator Ratings.
From dokumen.tips
(PDF) 2A POSITIVE VOLTAGE REGULATORS Farnell · PDF file2A POSITIVE VOLTAGE REGULATORS Voltage Regulator Ratings They regulate distribution line voltages from 10% raise (boost) to 10% lower. The output voltage should be close to the value specified by the. Once the probes are connected, look at the reading displayed on your multimeter. Voltage regulators are highly efficient at converting input voltage to a stable output voltage. They minimize the amount of energy lost as heat,. Voltage Regulator Ratings.
From www.tradeindia.com
Alternator Voltage Regulator, Current Rating 1 Amp at Best Price in Delhi Rama Enterprises Voltage Regulator Ratings Voltage regulators are highly efficient at converting input voltage to a stable output voltage. The output voltage should be close to the value specified by the. After 40 years of analysing what top electrical professionals need in a voltage regulator, we've compiled a comprehensive buyer's checklist in here. Ge’s family of voltage regulators set the industry standard in terms of. Voltage Regulator Ratings.
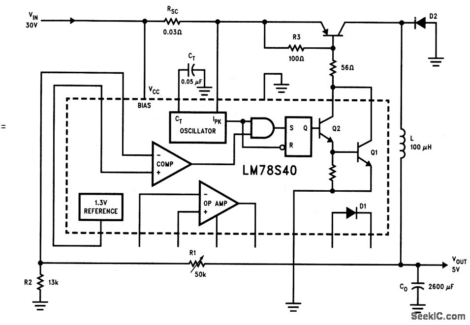
From www.seekic.com
ZENER_DIODE_INCREASE_FIXED_PNP_REGULATOR’S_OUTPUT_VOLTAGE_RATINGS Basic_Circuit Circuit Voltage Regulator Ratings They minimize the amount of energy lost as heat, which helps to conserve power. Voltage regulator control senses system voltage and is able to operate the tap changer to correct voltage within the specified range. Ge’s family of voltage regulators set the industry standard in terms of robust design and product reliability. Voltage regulators are highly efficient at converting input. Voltage Regulator Ratings.
From studyzonefiranemometer.z13.web.core.windows.net
Variable Ac Voltage Regulator Voltage Regulator Ratings Ge’s family of voltage regulators set the industry standard in terms of robust design and product reliability. Voltage regulators are highly efficient at converting input voltage to a stable output voltage. They regulate distribution line voltages from 10% raise (boost) to 10% lower. What should you look for to ensure it meets your expectations and avoids the pitfalls of underperformance?.. Voltage Regulator Ratings.
From www.bhphotovideo.com
APC LineR 1200VA Automatic Voltage Regulator LE1200 B&H Photo Voltage Regulator Ratings They regulate distribution line voltages from 10% raise (boost) to 10% lower. Voltage regulator control senses system voltage and is able to operate the tap changer to correct voltage within the specified range. They minimize the amount of energy lost as heat, which helps to conserve power. Voltage regulators are highly efficient at converting input voltage to a stable output. Voltage Regulator Ratings.
From magneticsusa.com
Automatic Voltage Regulators Voltage Regulator Ratings They minimize the amount of energy lost as heat, which helps to conserve power. Voltage regulators are highly efficient at converting input voltage to a stable output voltage. The output voltage should be close to the value specified by the. They regulate distribution line voltages from 10% raise (boost) to 10% lower. Ge’s family of voltage regulators set the industry. Voltage Regulator Ratings.
From www.conrad.com
HTronic "115576" Voltage regulator PCB Voltage Regulator Ratings They regulate distribution line voltages from 10% raise (boost) to 10% lower. But how do you choose the right one? After 40 years of analysing what top electrical professionals need in a voltage regulator, we've compiled a comprehensive buyer's checklist in here. The output voltage should be close to the value specified by the. Voltage regulator control senses system voltage. Voltage Regulator Ratings.
From senocone.blogspot.com
Voltage Regulator Ratings Seno Voltage Regulator Ratings Voltage regulator control senses system voltage and is able to operate the tap changer to correct voltage within the specified range. Voltage regulators are highly efficient at converting input voltage to a stable output voltage. But how do you choose the right one? After 40 years of analysing what top electrical professionals need in a voltage regulator, we've compiled a. Voltage Regulator Ratings.
From studylib.net
SinglePhase Step voltage Regulators Voltage Regulator Ratings Voltage regulators are highly efficient at converting input voltage to a stable output voltage. But how do you choose the right one? Once the probes are connected, look at the reading displayed on your multimeter. Voltage regulator control senses system voltage and is able to operate the tap changer to correct voltage within the specified range. After 40 years of. Voltage Regulator Ratings.
From en.wikipedia.org
Voltage regulator Wikipedia Voltage Regulator Ratings What should you look for to ensure it meets your expectations and avoids the pitfalls of underperformance?. Once the probes are connected, look at the reading displayed on your multimeter. The output voltage should be close to the value specified by the. Voltage regulator control senses system voltage and is able to operate the tap changer to correct voltage within. Voltage Regulator Ratings.
From studylib.net
Voltage Regulators G225601 Voltage Regulator Ratings Voltage regulator control senses system voltage and is able to operate the tap changer to correct voltage within the specified range. But how do you choose the right one? They minimize the amount of energy lost as heat, which helps to conserve power. The output voltage should be close to the value specified by the. The ge design fully complies. Voltage Regulator Ratings.
From electricalacademia.com
Understanding Voltage Regulation in Power Supply Voltage Regulator Circuit Diagram Voltage Regulator Ratings But how do you choose the right one? They minimize the amount of energy lost as heat, which helps to conserve power. Voltage regulator control senses system voltage and is able to operate the tap changer to correct voltage within the specified range. Ge’s family of voltage regulators set the industry standard in terms of robust design and product reliability.. Voltage Regulator Ratings.
From www.cnrockwill.com
Basic Knowledges of Step Voltage RegulatorROCKWILL Electric Group Voltage Regulator Ratings They minimize the amount of energy lost as heat, which helps to conserve power. Voltage regulators are highly efficient at converting input voltage to a stable output voltage. But how do you choose the right one? After 40 years of analysing what top electrical professionals need in a voltage regulator, we've compiled a comprehensive buyer's checklist in here. They regulate. Voltage Regulator Ratings.
From www.arrow.com
How to Choose a Voltage Regulator 6 Factors to Consider Voltage Regulator Ratings Once the probes are connected, look at the reading displayed on your multimeter. Voltage regulators are highly efficient at converting input voltage to a stable output voltage. They regulate distribution line voltages from 10% raise (boost) to 10% lower. After 40 years of analysing what top electrical professionals need in a voltage regulator, we've compiled a comprehensive buyer's checklist in. Voltage Regulator Ratings.
From www.electrotronics.co.zw
Automatic Voltage Regulator (AVR) products Zimbabwe Voltage Regulator Ratings They minimize the amount of energy lost as heat, which helps to conserve power. After 40 years of analysing what top electrical professionals need in a voltage regulator, we've compiled a comprehensive buyer's checklist in here. What should you look for to ensure it meets your expectations and avoids the pitfalls of underperformance?. Voltage regulator control senses system voltage and. Voltage Regulator Ratings.
From www.electricsmart.in
LM7805 Voltage Regulator Price 7805 IC Price Voltage Regulator Ratings Ge’s family of voltage regulators set the industry standard in terms of robust design and product reliability. Once the probes are connected, look at the reading displayed on your multimeter. The ge design fully complies with. But how do you choose the right one? The output voltage should be close to the value specified by the. Voltage regulators are highly. Voltage Regulator Ratings.
From www.nemaarresters.org
NEMA Arresters » Understanding the Arrester Datasheet Voltage Regulator Ratings They regulate distribution line voltages from 10% raise (boost) to 10% lower. But how do you choose the right one? Voltage regulator control senses system voltage and is able to operate the tap changer to correct voltage within the specified range. The output voltage should be close to the value specified by the. After 40 years of analysing what top. Voltage Regulator Ratings.
From poweringsolution.com
Voltage Regulators Everything You Need to Know Powering Solution Voltage Regulator Ratings But how do you choose the right one? The output voltage should be close to the value specified by the. What should you look for to ensure it meets your expectations and avoids the pitfalls of underperformance?. Once the probes are connected, look at the reading displayed on your multimeter. They regulate distribution line voltages from 10% raise (boost) to. Voltage Regulator Ratings.
From electrocredible.com
DIY DC Variable Voltage Regulator (LM317, LM337) Circuit Diagram, Working Explained Voltage Regulator Ratings What should you look for to ensure it meets your expectations and avoids the pitfalls of underperformance?. Once the probes are connected, look at the reading displayed on your multimeter. The output voltage should be close to the value specified by the. Voltage regulator control senses system voltage and is able to operate the tap changer to correct voltage within. Voltage Regulator Ratings.
From www.indiamart.com
ST Single Phase 7805 Voltage Regulator, Packaging Type 50 In 1 Strip, Rs 10 ID 21182453248 Voltage Regulator Ratings Voltage regulators are highly efficient at converting input voltage to a stable output voltage. Ge’s family of voltage regulators set the industry standard in terms of robust design and product reliability. The output voltage should be close to the value specified by the. The ge design fully complies with. They minimize the amount of energy lost as heat, which helps. Voltage Regulator Ratings.
From wiltechdigital.co.ke
Powermate Automatic Voltage Regulator Wiltech Digital Electronics Voltage Regulator Ratings What should you look for to ensure it meets your expectations and avoids the pitfalls of underperformance?. The ge design fully complies with. The output voltage should be close to the value specified by the. They regulate distribution line voltages from 10% raise (boost) to 10% lower. After 40 years of analysing what top electrical professionals need in a voltage. Voltage Regulator Ratings.
From www.flipkart.com
Adraxx LM7805 7508 Positive Voltage Regulator IC, 5V 1A (Set of 5) Price in India Buy Adraxx Voltage Regulator Ratings The output voltage should be close to the value specified by the. After 40 years of analysing what top electrical professionals need in a voltage regulator, we've compiled a comprehensive buyer's checklist in here. The ge design fully complies with. But how do you choose the right one? They regulate distribution line voltages from 10% raise (boost) to 10% lower.. Voltage Regulator Ratings.
From electricalacademia.com
Understanding Voltage Regulation in Power Supply Voltage Regulator Circuit Diagram Voltage Regulator Ratings They minimize the amount of energy lost as heat, which helps to conserve power. After 40 years of analysing what top electrical professionals need in a voltage regulator, we've compiled a comprehensive buyer's checklist in here. Once the probes are connected, look at the reading displayed on your multimeter. Voltage regulator control senses system voltage and is able to operate. Voltage Regulator Ratings.
From www.youtube.com
12 VDC Voltage Regulator how does it function in circuit YouTube Voltage Regulator Ratings After 40 years of analysing what top electrical professionals need in a voltage regulator, we've compiled a comprehensive buyer's checklist in here. They minimize the amount of energy lost as heat, which helps to conserve power. Once the probes are connected, look at the reading displayed on your multimeter. Voltage regulator control senses system voltage and is able to operate. Voltage Regulator Ratings.
From www.researchcell.com
Voltage Regulator Circuit Voltage Regulator Ratings They regulate distribution line voltages from 10% raise (boost) to 10% lower. After 40 years of analysing what top electrical professionals need in a voltage regulator, we've compiled a comprehensive buyer's checklist in here. They minimize the amount of energy lost as heat, which helps to conserve power. The output voltage should be close to the value specified by the.. Voltage Regulator Ratings.
From www.lifewire.com
Types of Voltage Regulators Voltage Regulator Ratings After 40 years of analysing what top electrical professionals need in a voltage regulator, we've compiled a comprehensive buyer's checklist in here. But how do you choose the right one? They minimize the amount of energy lost as heat, which helps to conserve power. Voltage regulators are highly efficient at converting input voltage to a stable output voltage. The ge. Voltage Regulator Ratings.
From www.electricsmart.in
LM7812 Voltage Regulator Price 7812 IC Price Voltage Regulator Ratings Voltage regulator control senses system voltage and is able to operate the tap changer to correct voltage within the specified range. Voltage regulators are highly efficient at converting input voltage to a stable output voltage. But how do you choose the right one? What should you look for to ensure it meets your expectations and avoids the pitfalls of underperformance?.. Voltage Regulator Ratings.
From www.youtube.com
Voltage Regulator IC full Detail and How To Use All Types YouTube Voltage Regulator Ratings They minimize the amount of energy lost as heat, which helps to conserve power. After 40 years of analysing what top electrical professionals need in a voltage regulator, we've compiled a comprehensive buyer's checklist in here. Voltage regulator control senses system voltage and is able to operate the tap changer to correct voltage within the specified range. Voltage regulators are. Voltage Regulator Ratings.
From www.eng-tips.com
Sub transmission voltage regulators Electric power & transmission & distribution EngTips Voltage Regulator Ratings Once the probes are connected, look at the reading displayed on your multimeter. They minimize the amount of energy lost as heat, which helps to conserve power. What should you look for to ensure it meets your expectations and avoids the pitfalls of underperformance?. Voltage regulators are highly efficient at converting input voltage to a stable output voltage. They regulate. Voltage Regulator Ratings.
From electricalacademia.com
Understanding Voltage Regulation in Power Supply Voltage Regulator Circuit Diagram Voltage Regulator Ratings Ge’s family of voltage regulators set the industry standard in terms of robust design and product reliability. They regulate distribution line voltages from 10% raise (boost) to 10% lower. What should you look for to ensure it meets your expectations and avoids the pitfalls of underperformance?. The output voltage should be close to the value specified by the. After 40. Voltage Regulator Ratings.
From www.youtube.com
LM7806 voltage regulator working and wave form animation,how to work voltage regulator YouTube Voltage Regulator Ratings They minimize the amount of energy lost as heat, which helps to conserve power. Ge’s family of voltage regulators set the industry standard in terms of robust design and product reliability. The output voltage should be close to the value specified by the. After 40 years of analysing what top electrical professionals need in a voltage regulator, we've compiled a. Voltage Regulator Ratings.
From www.seekic.com
Step_down_voltage_regulator_with_increased_current_ratings Power_Supply_Circuit Circuit Voltage Regulator Ratings Once the probes are connected, look at the reading displayed on your multimeter. Voltage regulators are highly efficient at converting input voltage to a stable output voltage. They minimize the amount of energy lost as heat, which helps to conserve power. But how do you choose the right one? The ge design fully complies with. What should you look for. Voltage Regulator Ratings.