Skema Exciter Audio . an exciter (also called a harmonic exciter or aural exciter) is an audio signal processing technique used to. It mainly consists of three components: this thread is best seen as a stub of the dml thread exploring exciter design. There are many exciters available. an exciter, also known as bodyshaker, is basically a loudspeaker without a membrane. exciters rely upon the voice coil being coupled directly to the inside surface of an object, transforming that object’s outer. It mainly consists of 3 components: 1.5k views 3 years ago #mix #logicpro #audio. quite simply, an sound exciter is a loudspeaker without the membrane. The oscillating mass, the contact pins to.
from elektronikakreatif.blogspot.com
The oscillating mass, the contact pins to. an exciter, also known as bodyshaker, is basically a loudspeaker without a membrane. 1.5k views 3 years ago #mix #logicpro #audio. It mainly consists of 3 components: quite simply, an sound exciter is a loudspeaker without the membrane. this thread is best seen as a stub of the dml thread exploring exciter design. It mainly consists of three components: There are many exciters available. an exciter (also called a harmonic exciter or aural exciter) is an audio signal processing technique used to. exciters rely upon the voice coil being coupled directly to the inside surface of an object, transforming that object’s outer.
Audio Kreatif Skema speaker protector baru
Skema Exciter Audio There are many exciters available. quite simply, an sound exciter is a loudspeaker without the membrane. It mainly consists of three components: an exciter (also called a harmonic exciter or aural exciter) is an audio signal processing technique used to. an exciter, also known as bodyshaker, is basically a loudspeaker without a membrane. There are many exciters available. exciters rely upon the voice coil being coupled directly to the inside surface of an object, transforming that object’s outer. 1.5k views 3 years ago #mix #logicpro #audio. It mainly consists of 3 components: this thread is best seen as a stub of the dml thread exploring exciter design. The oscillating mass, the contact pins to.
From www.youtube.com
DIAGRAM SKEMA SPUL ROTOR EXCITER BRUSHLESS YouTube Skema Exciter Audio The oscillating mass, the contact pins to. quite simply, an sound exciter is a loudspeaker without the membrane. exciters rely upon the voice coil being coupled directly to the inside surface of an object, transforming that object’s outer. It mainly consists of three components: an exciter (also called a harmonic exciter or aural exciter) is an audio. Skema Exciter Audio.
From skematonecontrol.blogspot.com
Populer 39+ Skema Audio Skema Exciter Audio quite simply, an sound exciter is a loudspeaker without the membrane. It mainly consists of 3 components: The oscillating mass, the contact pins to. It mainly consists of three components: an exciter (also called a harmonic exciter or aural exciter) is an audio signal processing technique used to. this thread is best seen as a stub of. Skema Exciter Audio.
From blekokqrp.blogspot.com
BLEKOK QRP by YD1JJJ 80M SSB EXCITER MENGGUNAKAN BF960 DAN FILTER Skema Exciter Audio quite simply, an sound exciter is a loudspeaker without the membrane. exciters rely upon the voice coil being coupled directly to the inside surface of an object, transforming that object’s outer. It mainly consists of three components: It mainly consists of 3 components: an exciter (also called a harmonic exciter or aural exciter) is an audio signal. Skema Exciter Audio.
From asevha.com
Skema Echo Repeater by Ronica SC384 Tutorial, Desain & Hoby Skema Exciter Audio There are many exciters available. this thread is best seen as a stub of the dml thread exploring exciter design. an exciter, also known as bodyshaker, is basically a loudspeaker without a membrane. 1.5k views 3 years ago #mix #logicpro #audio. exciters rely upon the voice coil being coupled directly to the inside surface of an object,. Skema Exciter Audio.
From tukangtv.blogspot.com
Kumpulan Skema Audio Sound System Terlengkap Skema Exciter Audio an exciter (also called a harmonic exciter or aural exciter) is an audio signal processing technique used to. this thread is best seen as a stub of the dml thread exploring exciter design. exciters rely upon the voice coil being coupled directly to the inside surface of an object, transforming that object’s outer. The oscillating mass, the. Skema Exciter Audio.
From tukangtv.blogspot.com
Kumpulan Skema Audio Sound System Terlengkap Skema Exciter Audio exciters rely upon the voice coil being coupled directly to the inside surface of an object, transforming that object’s outer. 1.5k views 3 years ago #mix #logicpro #audio. The oscillating mass, the contact pins to. quite simply, an sound exciter is a loudspeaker without the membrane. an exciter (also called a harmonic exciter or aural exciter) is. Skema Exciter Audio.
From asevha.com
Skema Audio Mixer dengan IC LM 741 Tutorial, Desain & Hoby Skema Exciter Audio 1.5k views 3 years ago #mix #logicpro #audio. It mainly consists of three components: exciters rely upon the voice coil being coupled directly to the inside surface of an object, transforming that object’s outer. It mainly consists of 3 components: an exciter, also known as bodyshaker, is basically a loudspeaker without a membrane. an exciter (also called. Skema Exciter Audio.
From blogkamarku.blogspot.com
skema audio compressor dan layout Komplit BLOGKAMARKU Skema Exciter Audio an exciter (also called a harmonic exciter or aural exciter) is an audio signal processing technique used to. There are many exciters available. quite simply, an sound exciter is a loudspeaker without the membrane. an exciter, also known as bodyshaker, is basically a loudspeaker without a membrane. this thread is best seen as a stub of. Skema Exciter Audio.
From skemayohan.my.id
ANEKA SKEMA POWER OMBRO TBM ( 4 ) kumpulan skema audio Skema Exciter Audio It mainly consists of 3 components: It mainly consists of three components: an exciter, also known as bodyshaker, is basically a loudspeaker without a membrane. this thread is best seen as a stub of the dml thread exploring exciter design. The oscillating mass, the contact pins to. quite simply, an sound exciter is a loudspeaker without the. Skema Exciter Audio.
From rangkaianampli.blogspot.com
Inspirasi 31 Skema Elektronik Audio Simple Dan Minimalis Skema Exciter Audio It mainly consists of 3 components: It mainly consists of three components: an exciter (also called a harmonic exciter or aural exciter) is an audio signal processing technique used to. 1.5k views 3 years ago #mix #logicpro #audio. The oscillating mass, the contact pins to. this thread is best seen as a stub of the dml thread exploring. Skema Exciter Audio.
From kelas.batammultimedia.com
Skema Menyambungkan Smartphone Ke Mixer Audio Sound Untuk Interaktif Skema Exciter Audio It mainly consists of 3 components: this thread is best seen as a stub of the dml thread exploring exciter design. The oscillating mass, the contact pins to. exciters rely upon the voice coil being coupled directly to the inside surface of an object, transforming that object’s outer. quite simply, an sound exciter is a loudspeaker without. Skema Exciter Audio.
From skemayohan.com
SKEMA OCL BALAPAN BY RONI AUDIO SCHEMATICS COLLECTIONAUDIO SCHEMATICS Skema Exciter Audio It mainly consists of three components: this thread is best seen as a stub of the dml thread exploring exciter design. an exciter (also called a harmonic exciter or aural exciter) is an audio signal processing technique used to. There are many exciters available. exciters rely upon the voice coil being coupled directly to the inside surface. Skema Exciter Audio.
From skemayohan.my.id
SKEMA POWER 60 WATT AKAI kumpulan skema audio Skema Exciter Audio The oscillating mass, the contact pins to. this thread is best seen as a stub of the dml thread exploring exciter design. exciters rely upon the voice coil being coupled directly to the inside surface of an object, transforming that object’s outer. quite simply, an sound exciter is a loudspeaker without the membrane. an exciter (also. Skema Exciter Audio.
From asevha.com
Skema Audio Mixer LM741 Plus Tone Control 3 Channel by Oriental AP140 Skema Exciter Audio It mainly consists of 3 components: this thread is best seen as a stub of the dml thread exploring exciter design. 1.5k views 3 years ago #mix #logicpro #audio. It mainly consists of three components: an exciter (also called a harmonic exciter or aural exciter) is an audio signal processing technique used to. an exciter, also known. Skema Exciter Audio.
From elektronikakreatif.blogspot.com
Audio Kreatif Skema speaker protector baru Skema Exciter Audio It mainly consists of 3 components: exciters rely upon the voice coil being coupled directly to the inside surface of an object, transforming that object’s outer. The oscillating mass, the contact pins to. 1.5k views 3 years ago #mix #logicpro #audio. an exciter, also known as bodyshaker, is basically a loudspeaker without a membrane. quite simply, an. Skema Exciter Audio.
From skemayohan.com
SKEMA SOCL 506 INFINITY AUDIO SCHEMATICS COLLECTIONAUDIO SCHEMATICS Skema Exciter Audio The oscillating mass, the contact pins to. this thread is best seen as a stub of the dml thread exploring exciter design. exciters rely upon the voice coil being coupled directly to the inside surface of an object, transforming that object’s outer. It mainly consists of three components: quite simply, an sound exciter is a loudspeaker without. Skema Exciter Audio.
From skemayohan.com
SKEMA TRACING 900 KELAS D V2 AUDIO SCHEMATICS COLLECTIONAUDIO Skema Exciter Audio There are many exciters available. an exciter (also called a harmonic exciter or aural exciter) is an audio signal processing technique used to. this thread is best seen as a stub of the dml thread exploring exciter design. It mainly consists of three components: quite simply, an sound exciter is a loudspeaker without the membrane. an. Skema Exciter Audio.
From asevha.com
Skema Preamp Head Stereo dengan LA3220 Tutorial, Desain & Hoby Skema Exciter Audio It mainly consists of three components: exciters rely upon the voice coil being coupled directly to the inside surface of an object, transforming that object’s outer. this thread is best seen as a stub of the dml thread exploring exciter design. The oscillating mass, the contact pins to. There are many exciters available. 1.5k views 3 years ago. Skema Exciter Audio.
From blogkamarku.blogspot.com
skema subwoofer ic 4558 BLOGKAMARKU Skema Exciter Audio The oscillating mass, the contact pins to. quite simply, an sound exciter is a loudspeaker without the membrane. There are many exciters available. exciters rely upon the voice coil being coupled directly to the inside surface of an object, transforming that object’s outer. 1.5k views 3 years ago #mix #logicpro #audio. It mainly consists of three components: . Skema Exciter Audio.
From skemayohan.my.id
SKEMA EQUALIZER TRANSISTOR MERK ASHDOWN kumpulan skema audio Skema Exciter Audio The oscillating mass, the contact pins to. There are many exciters available. an exciter (also called a harmonic exciter or aural exciter) is an audio signal processing technique used to. quite simply, an sound exciter is a loudspeaker without the membrane. exciters rely upon the voice coil being coupled directly to the inside surface of an object,. Skema Exciter Audio.
From www.experimentalistsanonymous.com
Experimentalists Anonymous DIY Archives Skema Exciter Audio quite simply, an sound exciter is a loudspeaker without the membrane. an exciter (also called a harmonic exciter or aural exciter) is an audio signal processing technique used to. exciters rely upon the voice coil being coupled directly to the inside surface of an object, transforming that object’s outer. an exciter, also known as bodyshaker, is. Skema Exciter Audio.
From www.vrogue.co
Skema Rangkaian Amplifier Ic Tda 2030 Skema Rangkaian vrogue.co Skema Exciter Audio The oscillating mass, the contact pins to. this thread is best seen as a stub of the dml thread exploring exciter design. quite simply, an sound exciter is a loudspeaker without the membrane. exciters rely upon the voice coil being coupled directly to the inside surface of an object, transforming that object’s outer. There are many exciters. Skema Exciter Audio.
From yohanindrawijaya.blogspot.com
SKEMA OCL 25W PIONEER CX7000 Skema Exciter Audio quite simply, an sound exciter is a loudspeaker without the membrane. It mainly consists of 3 components: 1.5k views 3 years ago #mix #logicpro #audio. an exciter, also known as bodyshaker, is basically a loudspeaker without a membrane. exciters rely upon the voice coil being coupled directly to the inside surface of an object, transforming that object’s. Skema Exciter Audio.
From skemayohan.my.id
SKEMA EQUALIZER InterM kumpulan skema audio Skema Exciter Audio an exciter (also called a harmonic exciter or aural exciter) is an audio signal processing technique used to. There are many exciters available. an exciter, also known as bodyshaker, is basically a loudspeaker without a membrane. exciters rely upon the voice coil being coupled directly to the inside surface of an object, transforming that object’s outer. It. Skema Exciter Audio.
From skemayohan.com
ANEKA SKEMA AMPLI OMBRO TBM ( 2 ) AUDIO SCHEMATICS COLLECTIONAUDIO Skema Exciter Audio an exciter, also known as bodyshaker, is basically a loudspeaker without a membrane. There are many exciters available. 1.5k views 3 years ago #mix #logicpro #audio. The oscillating mass, the contact pins to. an exciter (also called a harmonic exciter or aural exciter) is an audio signal processing technique used to. It mainly consists of three components: . Skema Exciter Audio.
From asevha.com
Skema Pemancar FM Final C2053 Tutorial, Desain & Hoby Skema Exciter Audio exciters rely upon the voice coil being coupled directly to the inside surface of an object, transforming that object’s outer. this thread is best seen as a stub of the dml thread exploring exciter design. quite simply, an sound exciter is a loudspeaker without the membrane. It mainly consists of three components: The oscillating mass, the contact. Skema Exciter Audio.
From blogkamarku.blogspot.com
skema audio compressor dan layout Komplit BLOGKAMARKU Skema Exciter Audio It mainly consists of 3 components: It mainly consists of three components: The oscillating mass, the contact pins to. There are many exciters available. an exciter, also known as bodyshaker, is basically a loudspeaker without a membrane. exciters rely upon the voice coil being coupled directly to the inside surface of an object, transforming that object’s outer. . Skema Exciter Audio.
From homecare24.id
Skema Audio Distributor Homecare24 Skema Exciter Audio There are many exciters available. exciters rely upon the voice coil being coupled directly to the inside surface of an object, transforming that object’s outer. this thread is best seen as a stub of the dml thread exploring exciter design. quite simply, an sound exciter is a loudspeaker without the membrane. an exciter, also known as. Skema Exciter Audio.
From asevha.com
Skema 5 Band Graphic Equalizer Mono Tutorial, Desain & Hoby Skema Exciter Audio quite simply, an sound exciter is a loudspeaker without the membrane. 1.5k views 3 years ago #mix #logicpro #audio. It mainly consists of 3 components: The oscillating mass, the contact pins to. an exciter (also called a harmonic exciter or aural exciter) is an audio signal processing technique used to. There are many exciters available. this thread. Skema Exciter Audio.
From repeater-builder.com
The Design Of The Brookdale ATV Repeater System Exciter Skema Exciter Audio an exciter, also known as bodyshaker, is basically a loudspeaker without a membrane. 1.5k views 3 years ago #mix #logicpro #audio. exciters rely upon the voice coil being coupled directly to the inside surface of an object, transforming that object’s outer. an exciter (also called a harmonic exciter or aural exciter) is an audio signal processing technique. Skema Exciter Audio.
From asevha.com
Skema PreAmp Head Stereo + Record TA 7668 BP Tutorial, Desain & Hoby Skema Exciter Audio exciters rely upon the voice coil being coupled directly to the inside surface of an object, transforming that object’s outer. an exciter, also known as bodyshaker, is basically a loudspeaker without a membrane. this thread is best seen as a stub of the dml thread exploring exciter design. an exciter (also called a harmonic exciter or. Skema Exciter Audio.
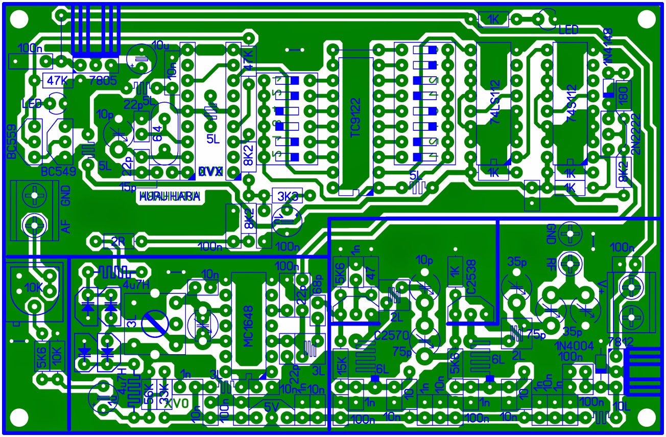
From suwokoindustries.blogspot.com
SUWOKO INDUSTRIES Exciter FM dengan Oscilator MC1648 E2 Skema Exciter Audio There are many exciters available. an exciter, also known as bodyshaker, is basically a loudspeaker without a membrane. 1.5k views 3 years ago #mix #logicpro #audio. exciters rely upon the voice coil being coupled directly to the inside surface of an object, transforming that object’s outer. It mainly consists of three components: this thread is best seen. Skema Exciter Audio.
From mavink.com
Skema Tone Control Plus Subwoofer Skema Exciter Audio There are many exciters available. The oscillating mass, the contact pins to. 1.5k views 3 years ago #mix #logicpro #audio. an exciter, also known as bodyshaker, is basically a loudspeaker without a membrane. this thread is best seen as a stub of the dml thread exploring exciter design. quite simply, an sound exciter is a loudspeaker without. Skema Exciter Audio.
From skemayohan.my.id
SKEMA EQUALIZER InterM kumpulan skema audio Skema Exciter Audio The oscillating mass, the contact pins to. an exciter, also known as bodyshaker, is basically a loudspeaker without a membrane. It mainly consists of three components: 1.5k views 3 years ago #mix #logicpro #audio. an exciter (also called a harmonic exciter or aural exciter) is an audio signal processing technique used to. exciters rely upon the voice. Skema Exciter Audio.
From lasopamaui642.weebly.com
Skema Audio Mobil lasopamaui Skema Exciter Audio The oscillating mass, the contact pins to. It mainly consists of 3 components: exciters rely upon the voice coil being coupled directly to the inside surface of an object, transforming that object’s outer. It mainly consists of three components: an exciter (also called a harmonic exciter or aural exciter) is an audio signal processing technique used to. . Skema Exciter Audio.