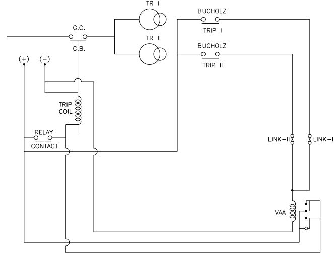
Buchholz Relay Transformer . Continuous operation of the transformer at such a rising temperature may damage it. The buchholz relay protects the transformer from internal faults. It is a mechanically operated. When the transformer is highly loaded, it causes overheating of the transformer. Such type of relay is used in the transformer having the rating higher than 500kva. It is the gas actuated relay. The buchholz relay is placed between the main tank and the conservator.
from electrical-engineering-portal.com
The buchholz relay is placed between the main tank and the conservator. The buchholz relay protects the transformer from internal faults. It is a mechanically operated. Continuous operation of the transformer at such a rising temperature may damage it. When the transformer is highly loaded, it causes overheating of the transformer. Such type of relay is used in the transformer having the rating higher than 500kva. It is the gas actuated relay.
How to fully protect the transformer from sudden pressure and avoid
Buchholz Relay Transformer It is the gas actuated relay. Continuous operation of the transformer at such a rising temperature may damage it. The buchholz relay protects the transformer from internal faults. Such type of relay is used in the transformer having the rating higher than 500kva. When the transformer is highly loaded, it causes overheating of the transformer. The buchholz relay is placed between the main tank and the conservator. It is the gas actuated relay. It is a mechanically operated.
From electengmaterials.com
Types of Transformer Protection Protection Buchholz Relay Transformer When the transformer is highly loaded, it causes overheating of the transformer. The buchholz relay protects the transformer from internal faults. The buchholz relay is placed between the main tank and the conservator. It is a mechanically operated. Continuous operation of the transformer at such a rising temperature may damage it. It is the gas actuated relay. Such type of. Buchholz Relay Transformer.
From electricalgang.com
Buchholz Relay in Transformers The Definitive Guide Buchholz Relay Transformer Such type of relay is used in the transformer having the rating higher than 500kva. When the transformer is highly loaded, it causes overheating of the transformer. The buchholz relay is placed between the main tank and the conservator. It is the gas actuated relay. The buchholz relay protects the transformer from internal faults. Continuous operation of the transformer at. Buchholz Relay Transformer.
From www.electricalaxis.com
High Voltage Power Transformer Protection Electrical Axis Buchholz Relay Transformer The buchholz relay is placed between the main tank and the conservator. Such type of relay is used in the transformer having the rating higher than 500kva. The buchholz relay protects the transformer from internal faults. It is the gas actuated relay. When the transformer is highly loaded, it causes overheating of the transformer. Continuous operation of the transformer at. Buchholz Relay Transformer.
From more2study.blogspot.com
Protection of Transformer Buchholz Relay Merz Price Protection Buchholz Relay Transformer When the transformer is highly loaded, it causes overheating of the transformer. Continuous operation of the transformer at such a rising temperature may damage it. Such type of relay is used in the transformer having the rating higher than 500kva. The buchholz relay protects the transformer from internal faults. It is the gas actuated relay. It is a mechanically operated.. Buchholz Relay Transformer.
From circuitdigest.com
All About Transformer Protection and Transformer Protection Circuits Buchholz Relay Transformer Such type of relay is used in the transformer having the rating higher than 500kva. The buchholz relay protects the transformer from internal faults. It is the gas actuated relay. The buchholz relay is placed between the main tank and the conservator. It is a mechanically operated. Continuous operation of the transformer at such a rising temperature may damage it.. Buchholz Relay Transformer.
From electricalgang.com
Buchholz Relay in Transformers The Definitive Guide Buchholz Relay Transformer It is a mechanically operated. Continuous operation of the transformer at such a rising temperature may damage it. Such type of relay is used in the transformer having the rating higher than 500kva. It is the gas actuated relay. The buchholz relay protects the transformer from internal faults. The buchholz relay is placed between the main tank and the conservator.. Buchholz Relay Transformer.
From seagullsindustrial.com
Messko Buchholz MsafeMbr8016/8 Relay For Transformers, Protection Buchholz Relay Transformer It is the gas actuated relay. Continuous operation of the transformer at such a rising temperature may damage it. When the transformer is highly loaded, it causes overheating of the transformer. The buchholz relay is placed between the main tank and the conservator. Such type of relay is used in the transformer having the rating higher than 500kva. It is. Buchholz Relay Transformer.
From www.viatin.com
Viat Instruments, Protection and Accessories for your transformers Buchholz Relay Transformer Such type of relay is used in the transformer having the rating higher than 500kva. Continuous operation of the transformer at such a rising temperature may damage it. It is a mechanically operated. The buchholz relay protects the transformer from internal faults. The buchholz relay is placed between the main tank and the conservator. It is the gas actuated relay.. Buchholz Relay Transformer.
From global-electricalengineering.blogspot.com
Buchholz Protection for Transformers Electrical Engineering and Buchholz Relay Transformer When the transformer is highly loaded, it causes overheating of the transformer. Such type of relay is used in the transformer having the rating higher than 500kva. The buchholz relay is placed between the main tank and the conservator. It is a mechanically operated. Continuous operation of the transformer at such a rising temperature may damage it. It is the. Buchholz Relay Transformer.
From circuitdbpalmately.z13.web.core.windows.net
Circuit Diagram Of Buchholz Relay Buchholz Relay Transformer Such type of relay is used in the transformer having the rating higher than 500kva. The buchholz relay protects the transformer from internal faults. Continuous operation of the transformer at such a rising temperature may damage it. The buchholz relay is placed between the main tank and the conservator. It is the gas actuated relay. It is a mechanically operated.. Buchholz Relay Transformer.
From www.youtube.com
buchholz relay protection YouTube Buchholz Relay Transformer The buchholz relay is placed between the main tank and the conservator. It is a mechanically operated. The buchholz relay protects the transformer from internal faults. When the transformer is highly loaded, it causes overheating of the transformer. Such type of relay is used in the transformer having the rating higher than 500kva. It is the gas actuated relay. Continuous. Buchholz Relay Transformer.
From electricalgang.com
Buchholz Relay in Transformers The Definitive Guide Buchholz Relay Transformer The buchholz relay is placed between the main tank and the conservator. Continuous operation of the transformer at such a rising temperature may damage it. It is the gas actuated relay. Such type of relay is used in the transformer having the rating higher than 500kva. The buchholz relay protects the transformer from internal faults. It is a mechanically operated.. Buchholz Relay Transformer.
From electrical-engineering-portal.com
Protecting Oil Type Transformer with Buchholz Relay Buchholz Relay Transformer The buchholz relay is placed between the main tank and the conservator. When the transformer is highly loaded, it causes overheating of the transformer. It is the gas actuated relay. The buchholz relay protects the transformer from internal faults. Continuous operation of the transformer at such a rising temperature may damage it. It is a mechanically operated. Such type of. Buchholz Relay Transformer.
From www.viatin.com
Viat Instruments, Protection and Accessories for your transformers Buchholz Relay Transformer It is the gas actuated relay. Continuous operation of the transformer at such a rising temperature may damage it. The buchholz relay is placed between the main tank and the conservator. Such type of relay is used in the transformer having the rating higher than 500kva. The buchholz relay protects the transformer from internal faults. It is a mechanically operated.. Buchholz Relay Transformer.
From www.pinterest.com
The Buchholz Relay MBP in accordance with EN 502162 protects liquid Buchholz Relay Transformer It is the gas actuated relay. It is a mechanically operated. The buchholz relay protects the transformer from internal faults. Continuous operation of the transformer at such a rising temperature may damage it. The buchholz relay is placed between the main tank and the conservator. When the transformer is highly loaded, it causes overheating of the transformer. Such type of. Buchholz Relay Transformer.
From pbweir.co.uk
Transformer Protection Buchholz Relay from PB Weir Electrical PBwel Buchholz Relay Transformer The buchholz relay is placed between the main tank and the conservator. Such type of relay is used in the transformer having the rating higher than 500kva. It is the gas actuated relay. It is a mechanically operated. The buchholz relay protects the transformer from internal faults. When the transformer is highly loaded, it causes overheating of the transformer. Continuous. Buchholz Relay Transformer.
From electrical-engineering-portal.com
Practical implementation of the six most common transformer protection Buchholz Relay Transformer The buchholz relay protects the transformer from internal faults. When the transformer is highly loaded, it causes overheating of the transformer. It is a mechanically operated. It is the gas actuated relay. Such type of relay is used in the transformer having the rating higher than 500kva. Continuous operation of the transformer at such a rising temperature may damage it.. Buchholz Relay Transformer.
From www.vrogue.co
Buchholz Relaygas Actuated Relay In Transformers Cons vrogue.co Buchholz Relay Transformer It is the gas actuated relay. Continuous operation of the transformer at such a rising temperature may damage it. The buchholz relay protects the transformer from internal faults. Such type of relay is used in the transformer having the rating higher than 500kva. When the transformer is highly loaded, it causes overheating of the transformer. It is a mechanically operated.. Buchholz Relay Transformer.
From www.youtube.com
7 Transformer protection devices Buchholz relay, MOG, OTI, WTI, OSR Buchholz Relay Transformer Continuous operation of the transformer at such a rising temperature may damage it. Such type of relay is used in the transformer having the rating higher than 500kva. The buchholz relay protects the transformer from internal faults. When the transformer is highly loaded, it causes overheating of the transformer. It is the gas actuated relay. The buchholz relay is placed. Buchholz Relay Transformer.
From more2study.blogspot.com
Protection of Transformer Buchholz Relay Merz Price Protection Buchholz Relay Transformer It is the gas actuated relay. Such type of relay is used in the transformer having the rating higher than 500kva. The buchholz relay protects the transformer from internal faults. It is a mechanically operated. Continuous operation of the transformer at such a rising temperature may damage it. The buchholz relay is placed between the main tank and the conservator.. Buchholz Relay Transformer.
From electricalgang.com
Buchholz Relay in Transformers The Definitive Guide Buchholz Relay Transformer When the transformer is highly loaded, it causes overheating of the transformer. It is the gas actuated relay. Continuous operation of the transformer at such a rising temperature may damage it. It is a mechanically operated. The buchholz relay is placed between the main tank and the conservator. Such type of relay is used in the transformer having the rating. Buchholz Relay Transformer.
From www.cepco-sales.com
MESSKO MSAFE Buchholz Transformer Relay Protection Systems CEPCO Sales Buchholz Relay Transformer Such type of relay is used in the transformer having the rating higher than 500kva. It is the gas actuated relay. When the transformer is highly loaded, it causes overheating of the transformer. It is a mechanically operated. The buchholz relay is placed between the main tank and the conservator. The buchholz relay protects the transformer from internal faults. Continuous. Buchholz Relay Transformer.
From savree.com
Transformer Buchholz Relay Explained saVRee saVRee Buchholz Relay Transformer When the transformer is highly loaded, it causes overheating of the transformer. The buchholz relay is placed between the main tank and the conservator. The buchholz relay protects the transformer from internal faults. Such type of relay is used in the transformer having the rating higher than 500kva. Continuous operation of the transformer at such a rising temperature may damage. Buchholz Relay Transformer.
From electrical-engineering-portal.com
Practical implementation of the six most common transformer protection Buchholz Relay Transformer Continuous operation of the transformer at such a rising temperature may damage it. Such type of relay is used in the transformer having the rating higher than 500kva. It is a mechanically operated. When the transformer is highly loaded, it causes overheating of the transformer. The buchholz relay is placed between the main tank and the conservator. It is the. Buchholz Relay Transformer.
From www.elprocus.com
Buchholz Relay Role in Oil Filled Transformers Buchholz Relay Transformer Continuous operation of the transformer at such a rising temperature may damage it. It is the gas actuated relay. It is a mechanically operated. The buchholz relay protects the transformer from internal faults. When the transformer is highly loaded, it causes overheating of the transformer. The buchholz relay is placed between the main tank and the conservator. Such type of. Buchholz Relay Transformer.
From www.viatin.com
Viat Instruments, Protection and Accessories for your transformers Buchholz Relay Transformer When the transformer is highly loaded, it causes overheating of the transformer. The buchholz relay is placed between the main tank and the conservator. It is the gas actuated relay. The buchholz relay protects the transformer from internal faults. Continuous operation of the transformer at such a rising temperature may damage it. Such type of relay is used in the. Buchholz Relay Transformer.
From www.indiamart.com
Buchholz Relay GOR1, 230 V, For Transformer Protection Relay at Rs Buchholz Relay Transformer It is a mechanically operated. Such type of relay is used in the transformer having the rating higher than 500kva. It is the gas actuated relay. Continuous operation of the transformer at such a rising temperature may damage it. The buchholz relay is placed between the main tank and the conservator. The buchholz relay protects the transformer from internal faults.. Buchholz Relay Transformer.
From electricalbaba.com
Buchholz Relay Construction and Working Principle Electrical Concepts Buchholz Relay Transformer Continuous operation of the transformer at such a rising temperature may damage it. It is a mechanically operated. The buchholz relay is placed between the main tank and the conservator. When the transformer is highly loaded, it causes overheating of the transformer. Such type of relay is used in the transformer having the rating higher than 500kva. It is the. Buchholz Relay Transformer.
From etrical.blogspot.com
Buchholz Relay Transformer Protection ETRICAL Buchholz Relay Transformer Such type of relay is used in the transformer having the rating higher than 500kva. The buchholz relay is placed between the main tank and the conservator. It is the gas actuated relay. Continuous operation of the transformer at such a rising temperature may damage it. The buchholz relay protects the transformer from internal faults. When the transformer is highly. Buchholz Relay Transformer.
From www.youtube.com
Buchholz relay / Transformer Protection in Hindi YouTube Buchholz Relay Transformer The buchholz relay is placed between the main tank and the conservator. It is the gas actuated relay. Continuous operation of the transformer at such a rising temperature may damage it. Such type of relay is used in the transformer having the rating higher than 500kva. The buchholz relay protects the transformer from internal faults. It is a mechanically operated.. Buchholz Relay Transformer.
From www.indiamart.com
5 Ampere Transformer Buchholz Relay, 230 Volts, Rs 13000 /unit PressN Buchholz Relay Transformer The buchholz relay is placed between the main tank and the conservator. When the transformer is highly loaded, it causes overheating of the transformer. Continuous operation of the transformer at such a rising temperature may damage it. It is a mechanically operated. Such type of relay is used in the transformer having the rating higher than 500kva. The buchholz relay. Buchholz Relay Transformer.
From electrical-engineering-portal.com
How to fully protect the transformer from sudden pressure and avoid Buchholz Relay Transformer Such type of relay is used in the transformer having the rating higher than 500kva. Continuous operation of the transformer at such a rising temperature may damage it. It is the gas actuated relay. The buchholz relay protects the transformer from internal faults. It is a mechanically operated. The buchholz relay is placed between the main tank and the conservator.. Buchholz Relay Transformer.
From electricalmag.com
Buchholz Relay Working Principle ElectricalMag Buchholz Relay Transformer It is a mechanically operated. The buchholz relay protects the transformer from internal faults. It is the gas actuated relay. When the transformer is highly loaded, it causes overheating of the transformer. The buchholz relay is placed between the main tank and the conservator. Continuous operation of the transformer at such a rising temperature may damage it. Such type of. Buchholz Relay Transformer.
From www.electrical4uonline.com
What is Electric Transformer Mechanical Protection? Buchholz Relay Transformer The buchholz relay is placed between the main tank and the conservator. Such type of relay is used in the transformer having the rating higher than 500kva. It is the gas actuated relay. Continuous operation of the transformer at such a rising temperature may damage it. The buchholz relay protects the transformer from internal faults. When the transformer is highly. Buchholz Relay Transformer.
From www.vrogue.co
Buchholz Relay In Transformers Construction Of Buchho vrogue.co Buchholz Relay Transformer The buchholz relay is placed between the main tank and the conservator. It is the gas actuated relay. When the transformer is highly loaded, it causes overheating of the transformer. Continuous operation of the transformer at such a rising temperature may damage it. It is a mechanically operated. Such type of relay is used in the transformer having the rating. Buchholz Relay Transformer.