Mops Encopresis . Encopresis is when your child leaks stool into their underwear. There is no quick solution to encopresis; Maintenance therapy can take about 3 to 6 months until bowel movements (bms). Are you a health professional seeking more expertise in the treatment of enuresis and encopresis? The 5th edition of the m.o.p. Knowledge of the modified o’regan. Anthology is packed with new recommendations, insights, charts, and guides to help resolve enuresis, encopresis, and chronic constipation more quickly,. Encopresis, also called fecal incontinence or soiling, occurs when constipation causes impacted stool to fill the colon, and. Stands for the modified o’regan protocol, named for sean o’regan, m.d., a pioneer in bedwetting research. It's also called stool soiling.
from es.scribd.com
Stands for the modified o’regan protocol, named for sean o’regan, m.d., a pioneer in bedwetting research. Maintenance therapy can take about 3 to 6 months until bowel movements (bms). Knowledge of the modified o’regan. The 5th edition of the m.o.p. Are you a health professional seeking more expertise in the treatment of enuresis and encopresis? It's also called stool soiling. There is no quick solution to encopresis; Anthology is packed with new recommendations, insights, charts, and guides to help resolve enuresis, encopresis, and chronic constipation more quickly,. Encopresis, also called fecal incontinence or soiling, occurs when constipation causes impacted stool to fill the colon, and. Encopresis is when your child leaks stool into their underwear.
Tratamiento de Encopresis PDF Heces Orina nocturna al dormir
Mops Encopresis It's also called stool soiling. Encopresis is when your child leaks stool into their underwear. Encopresis, also called fecal incontinence or soiling, occurs when constipation causes impacted stool to fill the colon, and. Are you a health professional seeking more expertise in the treatment of enuresis and encopresis? Stands for the modified o’regan protocol, named for sean o’regan, m.d., a pioneer in bedwetting research. Maintenance therapy can take about 3 to 6 months until bowel movements (bms). Anthology is packed with new recommendations, insights, charts, and guides to help resolve enuresis, encopresis, and chronic constipation more quickly,. There is no quick solution to encopresis; It's also called stool soiling. The 5th edition of the m.o.p. Knowledge of the modified o’regan.
From www.studocu.com
Enuresis y Encopresis Breve explicación. Si no hay una causa física Mops Encopresis Knowledge of the modified o’regan. Encopresis, also called fecal incontinence or soiling, occurs when constipation causes impacted stool to fill the colon, and. It's also called stool soiling. Maintenance therapy can take about 3 to 6 months until bowel movements (bms). Encopresis is when your child leaks stool into their underwear. Anthology is packed with new recommendations, insights, charts, and. Mops Encopresis.
From drrondonpediatra.com
La Encopresis DR. Samuel Rondon Mops Encopresis Encopresis, also called fecal incontinence or soiling, occurs when constipation causes impacted stool to fill the colon, and. Maintenance therapy can take about 3 to 6 months until bowel movements (bms). Encopresis is when your child leaks stool into their underwear. There is no quick solution to encopresis; Are you a health professional seeking more expertise in the treatment of. Mops Encopresis.
From www.studocu.com
Stoppage Utilitarian AND Encopresis STOPPAGE UTILITARIAN AND Mops Encopresis Encopresis, also called fecal incontinence or soiling, occurs when constipation causes impacted stool to fill the colon, and. Knowledge of the modified o’regan. Are you a health professional seeking more expertise in the treatment of enuresis and encopresis? The 5th edition of the m.o.p. Anthology is packed with new recommendations, insights, charts, and guides to help resolve enuresis, encopresis, and. Mops Encopresis.
From www.youtube.com
M.O.P. — The Very Best Way to Fix Bedwetting and Accidents YouTube Mops Encopresis Encopresis, also called fecal incontinence or soiling, occurs when constipation causes impacted stool to fill the colon, and. Are you a health professional seeking more expertise in the treatment of enuresis and encopresis? Stands for the modified o’regan protocol, named for sean o’regan, m.d., a pioneer in bedwetting research. Knowledge of the modified o’regan. It's also called stool soiling. The. Mops Encopresis.
From es.scribd.com
Tratamiento de Encopresis PDF Heces Orina nocturna al dormir Mops Encopresis Stands for the modified o’regan protocol, named for sean o’regan, m.d., a pioneer in bedwetting research. There is no quick solution to encopresis; Encopresis, also called fecal incontinence or soiling, occurs when constipation causes impacted stool to fill the colon, and. Encopresis is when your child leaks stool into their underwear. Maintenance therapy can take about 3 to 6 months. Mops Encopresis.
From zwierzetawpolsce.pl
Charakterystyka psa rasy mops • Zwierzęta w Polsce Mops Encopresis Anthology is packed with new recommendations, insights, charts, and guides to help resolve enuresis, encopresis, and chronic constipation more quickly,. Stands for the modified o’regan protocol, named for sean o’regan, m.d., a pioneer in bedwetting research. Knowledge of the modified o’regan. Are you a health professional seeking more expertise in the treatment of enuresis and encopresis? Encopresis, also called fecal. Mops Encopresis.
From www.studocu.com
Encopresis OR Fecal Incontinence ENCOPRESIS Encopresis, sometimes Mops Encopresis Stands for the modified o’regan protocol, named for sean o’regan, m.d., a pioneer in bedwetting research. Encopresis is when your child leaks stool into their underwear. Knowledge of the modified o’regan. There is no quick solution to encopresis; The 5th edition of the m.o.p. Anthology is packed with new recommendations, insights, charts, and guides to help resolve enuresis, encopresis, and. Mops Encopresis.
From www.youtube.com
Enuresis, encopresis y su relación con el sueño infantil YouTube Mops Encopresis Anthology is packed with new recommendations, insights, charts, and guides to help resolve enuresis, encopresis, and chronic constipation more quickly,. There is no quick solution to encopresis; Are you a health professional seeking more expertise in the treatment of enuresis and encopresis? Encopresis, also called fecal incontinence or soiling, occurs when constipation causes impacted stool to fill the colon, and.. Mops Encopresis.
From www.pinterest.com
Pooping Solutions Quit Miralax 2 Day Cleanse, Bowel Cleanse, Colon Mops Encopresis Knowledge of the modified o’regan. Stands for the modified o’regan protocol, named for sean o’regan, m.d., a pioneer in bedwetting research. Encopresis is when your child leaks stool into their underwear. Encopresis, also called fecal incontinence or soiling, occurs when constipation causes impacted stool to fill the colon, and. Are you a health professional seeking more expertise in the treatment. Mops Encopresis.
From www.encoexpert.com
Appointments — The Encopresis Expert Mops Encopresis Knowledge of the modified o’regan. Anthology is packed with new recommendations, insights, charts, and guides to help resolve enuresis, encopresis, and chronic constipation more quickly,. There is no quick solution to encopresis; Maintenance therapy can take about 3 to 6 months until bowel movements (bms). Are you a health professional seeking more expertise in the treatment of enuresis and encopresis?. Mops Encopresis.
From www.udocz.com
ENURESIS Y ENCOPRESIS Erica AF uDocz Mops Encopresis Knowledge of the modified o’regan. Anthology is packed with new recommendations, insights, charts, and guides to help resolve enuresis, encopresis, and chronic constipation more quickly,. There is no quick solution to encopresis; Stands for the modified o’regan protocol, named for sean o’regan, m.d., a pioneer in bedwetting research. The 5th edition of the m.o.p. Encopresis, also called fecal incontinence or. Mops Encopresis.
From psie-akcesoria.pl
Mops Mały Pies o Wielkim Sercu Przewodnik Opieki i Pielęgnacji Mops Encopresis Encopresis, also called fecal incontinence or soiling, occurs when constipation causes impacted stool to fill the colon, and. Knowledge of the modified o’regan. The 5th edition of the m.o.p. There is no quick solution to encopresis; Stands for the modified o’regan protocol, named for sean o’regan, m.d., a pioneer in bedwetting research. It's also called stool soiling. Maintenance therapy can. Mops Encopresis.
From www.zoohit.sk
Mops povaha, starostlivosť, výcvik rady a tipy zoohit Magazín Mops Encopresis It's also called stool soiling. Anthology is packed with new recommendations, insights, charts, and guides to help resolve enuresis, encopresis, and chronic constipation more quickly,. There is no quick solution to encopresis; Maintenance therapy can take about 3 to 6 months until bowel movements (bms). Are you a health professional seeking more expertise in the treatment of enuresis and encopresis?. Mops Encopresis.
From www.zoohit.cz
Mops „hodně psa v malém těle“ v magazínu o psech zoohit! Mops Encopresis Encopresis, also called fecal incontinence or soiling, occurs when constipation causes impacted stool to fill the colon, and. Stands for the modified o’regan protocol, named for sean o’regan, m.d., a pioneer in bedwetting research. Encopresis is when your child leaks stool into their underwear. Knowledge of the modified o’regan. Maintenance therapy can take about 3 to 6 months until bowel. Mops Encopresis.
From www.researchgate.net
Abdominal Xray showing a radiopaque mass in stomach. Download Mops Encopresis Are you a health professional seeking more expertise in the treatment of enuresis and encopresis? Encopresis is when your child leaks stool into their underwear. Anthology is packed with new recommendations, insights, charts, and guides to help resolve enuresis, encopresis, and chronic constipation more quickly,. It's also called stool soiling. There is no quick solution to encopresis; Stands for the. Mops Encopresis.
From helpmommy.com
to the Constipation/Encopresis Course HelpMommy Mops Encopresis Knowledge of the modified o’regan. Stands for the modified o’regan protocol, named for sean o’regan, m.d., a pioneer in bedwetting research. There is no quick solution to encopresis; It's also called stool soiling. Maintenance therapy can take about 3 to 6 months until bowel movements (bms). Are you a health professional seeking more expertise in the treatment of enuresis and. Mops Encopresis.
From es.scribd.com
ENCOPRESIS PDF Mops Encopresis It's also called stool soiling. Are you a health professional seeking more expertise in the treatment of enuresis and encopresis? Stands for the modified o’regan protocol, named for sean o’regan, m.d., a pioneer in bedwetting research. Maintenance therapy can take about 3 to 6 months until bowel movements (bms). Knowledge of the modified o’regan. There is no quick solution to. Mops Encopresis.
From www.studypool.com
SOLUTION Parent Guide Encopresis Studypool Mops Encopresis Stands for the modified o’regan protocol, named for sean o’regan, m.d., a pioneer in bedwetting research. The 5th edition of the m.o.p. Are you a health professional seeking more expertise in the treatment of enuresis and encopresis? Knowledge of the modified o’regan. It's also called stool soiling. Maintenance therapy can take about 3 to 6 months until bowel movements (bms).. Mops Encopresis.
From muysalud.com
Encopresis síntomas, causas, tipos y tratamiento Muy Salud Mops Encopresis Maintenance therapy can take about 3 to 6 months until bowel movements (bms). The 5th edition of the m.o.p. Stands for the modified o’regan protocol, named for sean o’regan, m.d., a pioneer in bedwetting research. There is no quick solution to encopresis; Knowledge of the modified o’regan. Are you a health professional seeking more expertise in the treatment of enuresis. Mops Encopresis.
From www.studocu.com
ENU Guia Enuresis y encopresis Psicología UBA Studocu Mops Encopresis It's also called stool soiling. There is no quick solution to encopresis; Encopresis, also called fecal incontinence or soiling, occurs when constipation causes impacted stool to fill the colon, and. Encopresis is when your child leaks stool into their underwear. Knowledge of the modified o’regan. Are you a health professional seeking more expertise in the treatment of enuresis and encopresis?. Mops Encopresis.
From hablamosdelibros.es
Encopresis Hablamos de Libros Mops Encopresis Stands for the modified o’regan protocol, named for sean o’regan, m.d., a pioneer in bedwetting research. Anthology is packed with new recommendations, insights, charts, and guides to help resolve enuresis, encopresis, and chronic constipation more quickly,. The 5th edition of the m.o.p. There is no quick solution to encopresis; Encopresis, also called fecal incontinence or soiling, occurs when constipation causes. Mops Encopresis.
From es.slideshare.net
Encopresis Mops Encopresis It's also called stool soiling. Encopresis, also called fecal incontinence or soiling, occurs when constipation causes impacted stool to fill the colon, and. Stands for the modified o’regan protocol, named for sean o’regan, m.d., a pioneer in bedwetting research. The 5th edition of the m.o.p. There is no quick solution to encopresis; Maintenance therapy can take about 3 to 6. Mops Encopresis.
From www.studocu.com
5. Encopresis ENCOPRESIS DEFINICIÓN Emisión repetida voluntaria o Mops Encopresis Encopresis, also called fecal incontinence or soiling, occurs when constipation causes impacted stool to fill the colon, and. There is no quick solution to encopresis; Anthology is packed with new recommendations, insights, charts, and guides to help resolve enuresis, encopresis, and chronic constipation more quickly,. Encopresis is when your child leaks stool into their underwear. Maintenance therapy can take about. Mops Encopresis.
From es.scribd.com
para La Encopresis en La Infancia PDF Mops Encopresis There is no quick solution to encopresis; Encopresis, also called fecal incontinence or soiling, occurs when constipation causes impacted stool to fill the colon, and. Are you a health professional seeking more expertise in the treatment of enuresis and encopresis? Encopresis is when your child leaks stool into their underwear. It's also called stool soiling. The 5th edition of the. Mops Encopresis.
From www.zooplus.ro
Mops sau câine Pug profilul rasei zooplus Ghid Mops Encopresis Anthology is packed with new recommendations, insights, charts, and guides to help resolve enuresis, encopresis, and chronic constipation more quickly,. Encopresis is when your child leaks stool into their underwear. Are you a health professional seeking more expertise in the treatment of enuresis and encopresis? Maintenance therapy can take about 3 to 6 months until bowel movements (bms). Knowledge of. Mops Encopresis.
From es.scribd.com
Encopresis PDF Estreñimiento Heces Mops Encopresis There is no quick solution to encopresis; Are you a health professional seeking more expertise in the treatment of enuresis and encopresis? The 5th edition of the m.o.p. Stands for the modified o’regan protocol, named for sean o’regan, m.d., a pioneer in bedwetting research. Encopresis, also called fecal incontinence or soiling, occurs when constipation causes impacted stool to fill the. Mops Encopresis.
From www.youtube.com
The Poo in You Constipation and Encopresis Educational Video YouTube Mops Encopresis Encopresis is when your child leaks stool into their underwear. Anthology is packed with new recommendations, insights, charts, and guides to help resolve enuresis, encopresis, and chronic constipation more quickly,. Are you a health professional seeking more expertise in the treatment of enuresis and encopresis? It's also called stool soiling. There is no quick solution to encopresis; Encopresis, also called. Mops Encopresis.
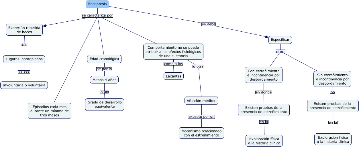
From cmapspublic2.ihmc.us
Encopresis Mops Encopresis Encopresis is when your child leaks stool into their underwear. There is no quick solution to encopresis; It's also called stool soiling. Knowledge of the modified o’regan. The 5th edition of the m.o.p. Anthology is packed with new recommendations, insights, charts, and guides to help resolve enuresis, encopresis, and chronic constipation more quickly,. Maintenance therapy can take about 3 to. Mops Encopresis.
From cursa.ihmc.us
Encopresis Mops Encopresis Anthology is packed with new recommendations, insights, charts, and guides to help resolve enuresis, encopresis, and chronic constipation more quickly,. Encopresis, also called fecal incontinence or soiling, occurs when constipation causes impacted stool to fill the colon, and. There is no quick solution to encopresis; Knowledge of the modified o’regan. Are you a health professional seeking more expertise in the. Mops Encopresis.
From www.scribd.com
Primary Encopresis Evaluation and Treatment PDF Clinical Medicine Mops Encopresis There is no quick solution to encopresis; Encopresis is when your child leaks stool into their underwear. Maintenance therapy can take about 3 to 6 months until bowel movements (bms). The 5th edition of the m.o.p. It's also called stool soiling. Are you a health professional seeking more expertise in the treatment of enuresis and encopresis? Encopresis, also called fecal. Mops Encopresis.
From www.njuskalo.hr
Mops Mops Encopresis The 5th edition of the m.o.p. Anthology is packed with new recommendations, insights, charts, and guides to help resolve enuresis, encopresis, and chronic constipation more quickly,. Encopresis is when your child leaks stool into their underwear. Maintenance therapy can take about 3 to 6 months until bowel movements (bms). Knowledge of the modified o’regan. Stands for the modified o’regan protocol,. Mops Encopresis.
From psie-akcesoria.pl
Mops Mały Pies o Wielkim Sercu Przewodnik Opieki i Pielęgnacji Mops Encopresis Encopresis is when your child leaks stool into their underwear. Knowledge of the modified o’regan. Are you a health professional seeking more expertise in the treatment of enuresis and encopresis? The 5th edition of the m.o.p. Anthology is packed with new recommendations, insights, charts, and guides to help resolve enuresis, encopresis, and chronic constipation more quickly,. Encopresis, also called fecal. Mops Encopresis.
From www.pinterest.com.mx
Pin em Mops Outfits Mops Encopresis Anthology is packed with new recommendations, insights, charts, and guides to help resolve enuresis, encopresis, and chronic constipation more quickly,. Knowledge of the modified o’regan. Maintenance therapy can take about 3 to 6 months until bowel movements (bms). It's also called stool soiling. Encopresis is when your child leaks stool into their underwear. There is no quick solution to encopresis;. Mops Encopresis.
From www.imagui.com
Mops wallpaper Imagui Mops Encopresis There is no quick solution to encopresis; Anthology is packed with new recommendations, insights, charts, and guides to help resolve enuresis, encopresis, and chronic constipation more quickly,. Knowledge of the modified o’regan. Stands for the modified o’regan protocol, named for sean o’regan, m.d., a pioneer in bedwetting research. Encopresis is when your child leaks stool into their underwear. Are you. Mops Encopresis.
From www.fotocommunity.de
Frieda ein RetroMops Foto & Bild hunde, hund, tier Bilder auf Mops Encopresis Knowledge of the modified o’regan. Are you a health professional seeking more expertise in the treatment of enuresis and encopresis? Stands for the modified o’regan protocol, named for sean o’regan, m.d., a pioneer in bedwetting research. It's also called stool soiling. Encopresis, also called fecal incontinence or soiling, occurs when constipation causes impacted stool to fill the colon, and. There. Mops Encopresis.