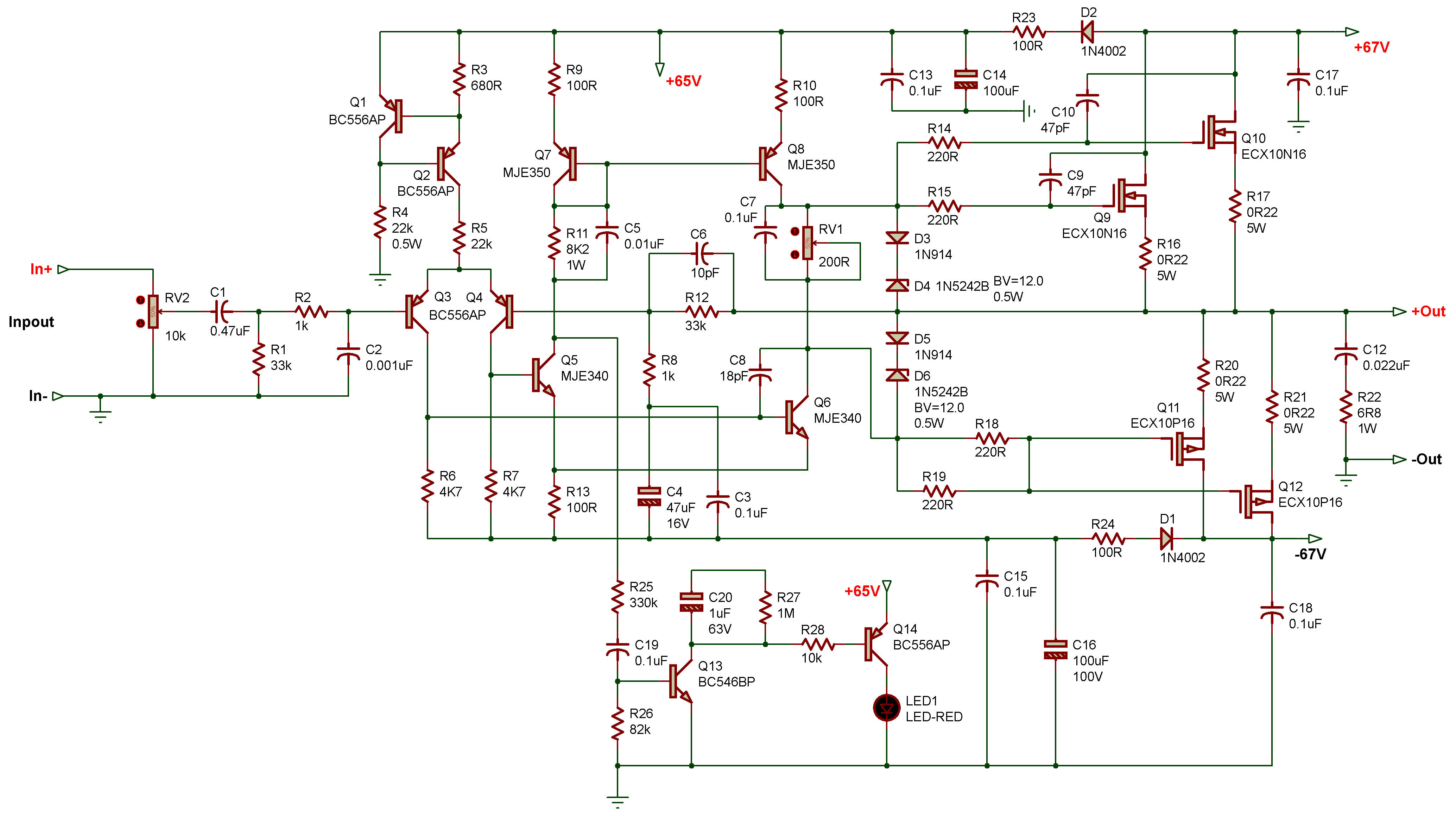
Power Mosfet Audio Amplifier . Hi all, i'm an expert audio builder and i'm looking for a very good mosfet amplifier kit or schematics. Which one is better for mosfet power audio amplifier, higher voltage or higher current (e.g. In this post i have explained various parameters that must be considered while designing a mosfet power amplifier circuit. The amplifier employs only one. Of parts, with considerable sound quality. Power should be not less. The current source is set to 2.2 amps. A very high performance amplifier, designed for high power and fidelity. Solution for audio power amplifiers. This circuit is an audio amplifier capable of delivering a decent output power with a minimum no: To achieve linearity, slew rate, good. This article offers the first serving of an amazing diy project from amplifier experts bob cordell and rick savas with an upgrade for the.
from www.china-sanway.com
This circuit is an audio amplifier capable of delivering a decent output power with a minimum no: The amplifier employs only one. The current source is set to 2.2 amps. In this post i have explained various parameters that must be considered while designing a mosfet power amplifier circuit. Hi all, i'm an expert audio builder and i'm looking for a very good mosfet amplifier kit or schematics. Which one is better for mosfet power audio amplifier, higher voltage or higher current (e.g. Of parts, with considerable sound quality. A very high performance amplifier, designed for high power and fidelity. Power should be not less. Solution for audio power amplifiers.
F1000 2 CH Professional Mosfet Power Amplifier Buy professional
Power Mosfet Audio Amplifier The current source is set to 2.2 amps. This circuit is an audio amplifier capable of delivering a decent output power with a minimum no: Power should be not less. Of parts, with considerable sound quality. The current source is set to 2.2 amps. A very high performance amplifier, designed for high power and fidelity. This article offers the first serving of an amazing diy project from amplifier experts bob cordell and rick savas with an upgrade for the. In this post i have explained various parameters that must be considered while designing a mosfet power amplifier circuit. Which one is better for mosfet power audio amplifier, higher voltage or higher current (e.g. The amplifier employs only one. To achieve linearity, slew rate, good. Solution for audio power amplifiers. Hi all, i'm an expert audio builder and i'm looking for a very good mosfet amplifier kit or schematics.
From mosfetaudio-didik.com
JFETMOSFET Power Amplifier Power Mosfet Audio Amplifier Of parts, with considerable sound quality. Hi all, i'm an expert audio builder and i'm looking for a very good mosfet amplifier kit or schematics. This article offers the first serving of an amazing diy project from amplifier experts bob cordell and rick savas with an upgrade for the. The current source is set to 2.2 amps. Power should be. Power Mosfet Audio Amplifier.
From homewiringdiagram.blogspot.com
Mosfet Audio Power Amplifier Kit Home Wiring Diagram Power Mosfet Audio Amplifier The current source is set to 2.2 amps. This article offers the first serving of an amazing diy project from amplifier experts bob cordell and rick savas with an upgrade for the. A very high performance amplifier, designed for high power and fidelity. In this post i have explained various parameters that must be considered while designing a mosfet power. Power Mosfet Audio Amplifier.
From electronicshelpcare.net
MOSFET Amplifier 200W using IRFP250N Electronics Help Care Power Mosfet Audio Amplifier A very high performance amplifier, designed for high power and fidelity. To achieve linearity, slew rate, good. The amplifier employs only one. This article offers the first serving of an amazing diy project from amplifier experts bob cordell and rick savas with an upgrade for the. The current source is set to 2.2 amps. Which one is better for mosfet. Power Mosfet Audio Amplifier.
From www.circuits-diy.com
100 Watt MOSFET Power Amplifier Circuit using IRFP240 Power Mosfet Audio Amplifier A very high performance amplifier, designed for high power and fidelity. The current source is set to 2.2 amps. Which one is better for mosfet power audio amplifier, higher voltage or higher current (e.g. Power should be not less. Solution for audio power amplifiers. To achieve linearity, slew rate, good. In this post i have explained various parameters that must. Power Mosfet Audio Amplifier.
From todayscircuits.blogspot.com
Mosfet Amplifier Circuits Todays Circuits Engineering Projects Power Mosfet Audio Amplifier In this post i have explained various parameters that must be considered while designing a mosfet power amplifier circuit. To achieve linearity, slew rate, good. The amplifier employs only one. A very high performance amplifier, designed for high power and fidelity. The current source is set to 2.2 amps. This article offers the first serving of an amazing diy project. Power Mosfet Audio Amplifier.
From www.youtube.com
Single Mosfet Power Amplifier Circuit YouTube Power Mosfet Audio Amplifier Hi all, i'm an expert audio builder and i'm looking for a very good mosfet amplifier kit or schematics. A very high performance amplifier, designed for high power and fidelity. Of parts, with considerable sound quality. This article offers the first serving of an amazing diy project from amplifier experts bob cordell and rick savas with an upgrade for the.. Power Mosfet Audio Amplifier.
From www.zpag.net
200W MOSFET Audio Amplifier Power Mosfet Audio Amplifier The current source is set to 2.2 amps. Which one is better for mosfet power audio amplifier, higher voltage or higher current (e.g. Of parts, with considerable sound quality. This article offers the first serving of an amazing diy project from amplifier experts bob cordell and rick savas with an upgrade for the. This circuit is an audio amplifier capable. Power Mosfet Audio Amplifier.
From gambarskemarangkaian.blogspot.com
400W High Power Mosfet Amplifier Gambar Skema Rangkaian Elektronika Power Mosfet Audio Amplifier Of parts, with considerable sound quality. Solution for audio power amplifiers. The amplifier employs only one. To achieve linearity, slew rate, good. Which one is better for mosfet power audio amplifier, higher voltage or higher current (e.g. A very high performance amplifier, designed for high power and fidelity. Hi all, i'm an expert audio builder and i'm looking for a. Power Mosfet Audio Amplifier.
From www.circuitstoday.com
Popular Mosfet Audio Amplifier CircuitsCircuit Diagrams Power Mosfet Audio Amplifier To achieve linearity, slew rate, good. Of parts, with considerable sound quality. This article offers the first serving of an amazing diy project from amplifier experts bob cordell and rick savas with an upgrade for the. Hi all, i'm an expert audio builder and i'm looking for a very good mosfet amplifier kit or schematics. Solution for audio power amplifiers.. Power Mosfet Audio Amplifier.
From www.eleccircuit.com
3001200W MOSFET Amplifier for professionals Projects Circuits Power Mosfet Audio Amplifier Hi all, i'm an expert audio builder and i'm looking for a very good mosfet amplifier kit or schematics. This article offers the first serving of an amazing diy project from amplifier experts bob cordell and rick savas with an upgrade for the. Solution for audio power amplifiers. The amplifier employs only one. To achieve linearity, slew rate, good. This. Power Mosfet Audio Amplifier.
From www.youtube.com
MOSFET Push Pull Amplifier Visual Demo YouTube Power Mosfet Audio Amplifier Hi all, i'm an expert audio builder and i'm looking for a very good mosfet amplifier kit or schematics. Which one is better for mosfet power audio amplifier, higher voltage or higher current (e.g. This article offers the first serving of an amazing diy project from amplifier experts bob cordell and rick savas with an upgrade for the. Of parts,. Power Mosfet Audio Amplifier.
From www.eleccircuit.com
50w MOSFET amplifier circuit OCL using K1058 + J162 Power Mosfet Audio Amplifier A very high performance amplifier, designed for high power and fidelity. This circuit is an audio amplifier capable of delivering a decent output power with a minimum no: Which one is better for mosfet power audio amplifier, higher voltage or higher current (e.g. Of parts, with considerable sound quality. Solution for audio power amplifiers. This article offers the first serving. Power Mosfet Audio Amplifier.
From mamalopa.weebly.com
Mosfet power amplifier schematic mamalopa Power Mosfet Audio Amplifier This article offers the first serving of an amazing diy project from amplifier experts bob cordell and rick savas with an upgrade for the. This circuit is an audio amplifier capable of delivering a decent output power with a minimum no: In this post i have explained various parameters that must be considered while designing a mosfet power amplifier circuit.. Power Mosfet Audio Amplifier.
From www.desertcart.pt
Buy Lanzar 4Channel High Power MOSFET Amplifier Slim 2000 Watt Power Mosfet Audio Amplifier The current source is set to 2.2 amps. This article offers the first serving of an amazing diy project from amplifier experts bob cordell and rick savas with an upgrade for the. Power should be not less. To achieve linearity, slew rate, good. Which one is better for mosfet power audio amplifier, higher voltage or higher current (e.g. Hi all,. Power Mosfet Audio Amplifier.
From circuitenginelilium101.z21.web.core.windows.net
Mosfet Power Amplifier Circuit Power Mosfet Audio Amplifier The amplifier employs only one. To achieve linearity, slew rate, good. Power should be not less. Which one is better for mosfet power audio amplifier, higher voltage or higher current (e.g. In this post i have explained various parameters that must be considered while designing a mosfet power amplifier circuit. Hi all, i'm an expert audio builder and i'm looking. Power Mosfet Audio Amplifier.
From www.china-sanway.com
F1000 2 CH Professional Mosfet Power Amplifier Buy professional Power Mosfet Audio Amplifier The current source is set to 2.2 amps. A very high performance amplifier, designed for high power and fidelity. This circuit is an audio amplifier capable of delivering a decent output power with a minimum no: Hi all, i'm an expert audio builder and i'm looking for a very good mosfet amplifier kit or schematics. Which one is better for. Power Mosfet Audio Amplifier.
From www.instructables.com
Audio Amplifier Circuit Using Mosfet Transistor 4 Steps (with Pictures) Power Mosfet Audio Amplifier Hi all, i'm an expert audio builder and i'm looking for a very good mosfet amplifier kit or schematics. This article offers the first serving of an amazing diy project from amplifier experts bob cordell and rick savas with an upgrade for the. The amplifier employs only one. Of parts, with considerable sound quality. To achieve linearity, slew rate, good.. Power Mosfet Audio Amplifier.
From www.elcircuit.com
High Power Mosfet Amplifier IRF540N Electronic Circuit Power Mosfet Audio Amplifier Which one is better for mosfet power audio amplifier, higher voltage or higher current (e.g. This article offers the first serving of an amazing diy project from amplifier experts bob cordell and rick savas with an upgrade for the. To achieve linearity, slew rate, good. The amplifier employs only one. Of parts, with considerable sound quality. In this post i. Power Mosfet Audio Amplifier.
From circuitdigest.com
100 Watt Power Amplifier Circuit Diagram using MOSFET Power Mosfet Audio Amplifier Of parts, with considerable sound quality. To achieve linearity, slew rate, good. The amplifier employs only one. This circuit is an audio amplifier capable of delivering a decent output power with a minimum no: Which one is better for mosfet power audio amplifier, higher voltage or higher current (e.g. The current source is set to 2.2 amps. This article offers. Power Mosfet Audio Amplifier.
From www.seekic.com
Mosfet 50 W Audio Power Amplifier Circuit Audio_Circuit Circuit Power Mosfet Audio Amplifier The current source is set to 2.2 amps. Hi all, i'm an expert audio builder and i'm looking for a very good mosfet amplifier kit or schematics. Solution for audio power amplifiers. This circuit is an audio amplifier capable of delivering a decent output power with a minimum no: Of parts, with considerable sound quality. This article offers the first. Power Mosfet Audio Amplifier.
From guidelistgordon.z6.web.core.windows.net
Power Amplifier Using Mosfet Power Mosfet Audio Amplifier Power should be not less. To achieve linearity, slew rate, good. Of parts, with considerable sound quality. In this post i have explained various parameters that must be considered while designing a mosfet power amplifier circuit. Solution for audio power amplifiers. A very high performance amplifier, designed for high power and fidelity. The amplifier employs only one. The current source. Power Mosfet Audio Amplifier.
From www.electronics-diy.com
200W MOSFET Amplifier Power Mosfet Audio Amplifier To achieve linearity, slew rate, good. This article offers the first serving of an amazing diy project from amplifier experts bob cordell and rick savas with an upgrade for the. Solution for audio power amplifiers. Of parts, with considerable sound quality. A very high performance amplifier, designed for high power and fidelity. The current source is set to 2.2 amps.. Power Mosfet Audio Amplifier.
From homewiringdiagram.blogspot.com
Mosfet Audio Power Amplifier Kit Home Wiring Diagram Power Mosfet Audio Amplifier Hi all, i'm an expert audio builder and i'm looking for a very good mosfet amplifier kit or schematics. Power should be not less. The amplifier employs only one. In this post i have explained various parameters that must be considered while designing a mosfet power amplifier circuit. Solution for audio power amplifiers. The current source is set to 2.2. Power Mosfet Audio Amplifier.
From www.brighthubengineering.com
How to Build a 100 Watt MOSFET Amplifier Circuit Simple Design Explored Power Mosfet Audio Amplifier Power should be not less. This circuit is an audio amplifier capable of delivering a decent output power with a minimum no: Of parts, with considerable sound quality. The amplifier employs only one. Solution for audio power amplifiers. A very high performance amplifier, designed for high power and fidelity. In this post i have explained various parameters that must be. Power Mosfet Audio Amplifier.
From irpsiea4schematic.z21.web.core.windows.net
Power Amplifier Circuit Using Mosfet Power Mosfet Audio Amplifier This article offers the first serving of an amazing diy project from amplifier experts bob cordell and rick savas with an upgrade for the. To achieve linearity, slew rate, good. The amplifier employs only one. Solution for audio power amplifiers. Which one is better for mosfet power audio amplifier, higher voltage or higher current (e.g. Of parts, with considerable sound. Power Mosfet Audio Amplifier.
From www.china-sanway.com
F1000 2 CH Professional Mosfet Power Amplifier Buy professional Power Mosfet Audio Amplifier The amplifier employs only one. Power should be not less. This article offers the first serving of an amazing diy project from amplifier experts bob cordell and rick savas with an upgrade for the. Solution for audio power amplifiers. This circuit is an audio amplifier capable of delivering a decent output power with a minimum no: Of parts, with considerable. Power Mosfet Audio Amplifier.
From www.aliexpress.com
Buy 300W Assembled 2.0 channel MOSFET Power amplifier Power Mosfet Audio Amplifier This article offers the first serving of an amazing diy project from amplifier experts bob cordell and rick savas with an upgrade for the. This circuit is an audio amplifier capable of delivering a decent output power with a minimum no: Solution for audio power amplifiers. The amplifier employs only one. Which one is better for mosfet power audio amplifier,. Power Mosfet Audio Amplifier.
From fixengineseiler.z19.web.core.windows.net
Mosfet Audio Power Amplifier Circuit Power Mosfet Audio Amplifier Power should be not less. The amplifier employs only one. Which one is better for mosfet power audio amplifier, higher voltage or higher current (e.g. Of parts, with considerable sound quality. In this post i have explained various parameters that must be considered while designing a mosfet power amplifier circuit. This circuit is an audio amplifier capable of delivering a. Power Mosfet Audio Amplifier.
From www.youtube.com
Audio amplifier circuit using 1 mosfet transistor YouTube Power Mosfet Audio Amplifier This circuit is an audio amplifier capable of delivering a decent output power with a minimum no: Power should be not less. Which one is better for mosfet power audio amplifier, higher voltage or higher current (e.g. The current source is set to 2.2 amps. A very high performance amplifier, designed for high power and fidelity. Of parts, with considerable. Power Mosfet Audio Amplifier.
From homewiringdiagram.blogspot.com
Mosfet High Power Amplifier Home Wiring Diagram Power Mosfet Audio Amplifier This article offers the first serving of an amazing diy project from amplifier experts bob cordell and rick savas with an upgrade for the. The amplifier employs only one. The current source is set to 2.2 amps. Solution for audio power amplifiers. Hi all, i'm an expert audio builder and i'm looking for a very good mosfet amplifier kit or. Power Mosfet Audio Amplifier.
From irpsiea4schematic.z21.web.core.windows.net
Power Amplifier Using Mosfet Power Mosfet Audio Amplifier This article offers the first serving of an amazing diy project from amplifier experts bob cordell and rick savas with an upgrade for the. A very high performance amplifier, designed for high power and fidelity. Which one is better for mosfet power audio amplifier, higher voltage or higher current (e.g. Hi all, i'm an expert audio builder and i'm looking. Power Mosfet Audio Amplifier.
From circuitengineherzog.z19.web.core.windows.net
Power Amplifier Circuit Using Mosfet Power Mosfet Audio Amplifier In this post i have explained various parameters that must be considered while designing a mosfet power amplifier circuit. The current source is set to 2.2 amps. Hi all, i'm an expert audio builder and i'm looking for a very good mosfet amplifier kit or schematics. Which one is better for mosfet power audio amplifier, higher voltage or higher current. Power Mosfet Audio Amplifier.
From electronicshelpcare.net
Audio amplifier using mosfet Electronics Help Care Power Mosfet Audio Amplifier Solution for audio power amplifiers. Power should be not less. This circuit is an audio amplifier capable of delivering a decent output power with a minimum no: Hi all, i'm an expert audio builder and i'm looking for a very good mosfet amplifier kit or schematics. In this post i have explained various parameters that must be considered while designing. Power Mosfet Audio Amplifier.
From www.electroschematics.com
70 Watt MOSFET Audio Amplifier Circuit Power Mosfet Audio Amplifier Power should be not less. Hi all, i'm an expert audio builder and i'm looking for a very good mosfet amplifier kit or schematics. A very high performance amplifier, designed for high power and fidelity. This circuit is an audio amplifier capable of delivering a decent output power with a minimum no: To achieve linearity, slew rate, good. Solution for. Power Mosfet Audio Amplifier.
From ampli.deminasi.com
How To Make Audio Amplifier Using A Mosfet Diagram Power Mosfet Audio Amplifier Of parts, with considerable sound quality. To achieve linearity, slew rate, good. Solution for audio power amplifiers. In this post i have explained various parameters that must be considered while designing a mosfet power amplifier circuit. This article offers the first serving of an amazing diy project from amplifier experts bob cordell and rick savas with an upgrade for the.. Power Mosfet Audio Amplifier.