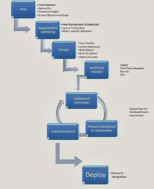
Dashboard Development Life Cycle . And people are usually quick to push for a new dashboard. building an effective dashboard actually takes time — and when the requirements are not properly defined, it can quickly turn into a multi month nightmare (which ends up being used by no one). This is the first and most important step. in this article, we will delve into the practical implementation of agile analysis in power bi dashboard. we can summarize this process into four steps: dashboard software solutions efficiently transform raw data into actionable insights, assisting businesses to make informed decisions.
from dashboardexpertsindia.com
in this article, we will delve into the practical implementation of agile analysis in power bi dashboard. we can summarize this process into four steps: dashboard software solutions efficiently transform raw data into actionable insights, assisting businesses to make informed decisions. And people are usually quick to push for a new dashboard. This is the first and most important step. building an effective dashboard actually takes time — and when the requirements are not properly defined, it can quickly turn into a multi month nightmare (which ends up being used by no one).
Maximizing BI with Effective Dashboard Development in 2024
Dashboard Development Life Cycle This is the first and most important step. building an effective dashboard actually takes time — and when the requirements are not properly defined, it can quickly turn into a multi month nightmare (which ends up being used by no one). This is the first and most important step. dashboard software solutions efficiently transform raw data into actionable insights, assisting businesses to make informed decisions. in this article, we will delve into the practical implementation of agile analysis in power bi dashboard. we can summarize this process into four steps: And people are usually quick to push for a new dashboard.
From github.com
GitHub dbpedia/gsoc2020dashboard Dashboard Development Life Cycle building an effective dashboard actually takes time — and when the requirements are not properly defined, it can quickly turn into a multi month nightmare (which ends up being used by no one). we can summarize this process into four steps: dashboard software solutions efficiently transform raw data into actionable insights, assisting businesses to make informed decisions.. Dashboard Development Life Cycle.
From guidediagramordures.z1.web.core.windows.net
Project Life Cycle Diagram Dashboard Development Life Cycle in this article, we will delve into the practical implementation of agile analysis in power bi dashboard. building an effective dashboard actually takes time — and when the requirements are not properly defined, it can quickly turn into a multi month nightmare (which ends up being used by no one). dashboard software solutions efficiently transform raw data. Dashboard Development Life Cycle.
From www.researchgate.net
PDSAguided dashboard development process. PDSA, plan, do, study, act Dashboard Development Life Cycle And people are usually quick to push for a new dashboard. we can summarize this process into four steps: building an effective dashboard actually takes time — and when the requirements are not properly defined, it can quickly turn into a multi month nightmare (which ends up being used by no one). This is the first and most. Dashboard Development Life Cycle.
From docs.unqork.io
Introduction to Unqork Development Life Cycle Toolkit Dashboard Development Life Cycle This is the first and most important step. building an effective dashboard actually takes time — and when the requirements are not properly defined, it can quickly turn into a multi month nightmare (which ends up being used by no one). in this article, we will delve into the practical implementation of agile analysis in power bi dashboard.. Dashboard Development Life Cycle.
From interworks.com
UserCentered Dashboard Development Evolve InterWorks Dashboard Development Life Cycle in this article, we will delve into the practical implementation of agile analysis in power bi dashboard. building an effective dashboard actually takes time — and when the requirements are not properly defined, it can quickly turn into a multi month nightmare (which ends up being used by no one). we can summarize this process into four. Dashboard Development Life Cycle.
From www.leadfuze.com
Lead Generation Dashboard What It Is & The KPIs It Tracks LeadFuze Dashboard Development Life Cycle building an effective dashboard actually takes time — and when the requirements are not properly defined, it can quickly turn into a multi month nightmare (which ends up being used by no one). we can summarize this process into four steps: in this article, we will delve into the practical implementation of agile analysis in power bi. Dashboard Development Life Cycle.
From es.smartsheet.com
Explicación del ciclo de vida del desarrollo de software Agile Dashboard Development Life Cycle dashboard software solutions efficiently transform raw data into actionable insights, assisting businesses to make informed decisions. we can summarize this process into four steps: And people are usually quick to push for a new dashboard. building an effective dashboard actually takes time — and when the requirements are not properly defined, it can quickly turn into a. Dashboard Development Life Cycle.
From mungfali.com
Phases Of Software Development Life Cycle Dashboard Development Life Cycle This is the first and most important step. building an effective dashboard actually takes time — and when the requirements are not properly defined, it can quickly turn into a multi month nightmare (which ends up being used by no one). we can summarize this process into four steps: in this article, we will delve into the. Dashboard Development Life Cycle.
From www.slideteam.net
Product Management Dashboard To Measure IT Product Management Lifecycle Dashboard Development Life Cycle dashboard software solutions efficiently transform raw data into actionable insights, assisting businesses to make informed decisions. building an effective dashboard actually takes time — and when the requirements are not properly defined, it can quickly turn into a multi month nightmare (which ends up being used by no one). in this article, we will delve into the. Dashboard Development Life Cycle.
From www.vecteezy.com
Agile lifecycle methodology infographic is a processes to create and Dashboard Development Life Cycle dashboard software solutions efficiently transform raw data into actionable insights, assisting businesses to make informed decisions. building an effective dashboard actually takes time — and when the requirements are not properly defined, it can quickly turn into a multi month nightmare (which ends up being used by no one). And people are usually quick to push for a. Dashboard Development Life Cycle.
From powerslides.com
Product Development Life Cycle Template Download Dashboard Development Life Cycle And people are usually quick to push for a new dashboard. This is the first and most important step. we can summarize this process into four steps: building an effective dashboard actually takes time — and when the requirements are not properly defined, it can quickly turn into a multi month nightmare (which ends up being used by. Dashboard Development Life Cycle.
From ddi-dev.com
7 best software development methodologies Pros and Cons DDI Development Dashboard Development Life Cycle dashboard software solutions efficiently transform raw data into actionable insights, assisting businesses to make informed decisions. we can summarize this process into four steps: building an effective dashboard actually takes time — and when the requirements are not properly defined, it can quickly turn into a multi month nightmare (which ends up being used by no one).. Dashboard Development Life Cycle.
From www.smartsheet.com
Ultimate Guide to System Development Life Cycle Smartsheet Dashboard Development Life Cycle dashboard software solutions efficiently transform raw data into actionable insights, assisting businesses to make informed decisions. And people are usually quick to push for a new dashboard. building an effective dashboard actually takes time — and when the requirements are not properly defined, it can quickly turn into a multi month nightmare (which ends up being used by. Dashboard Development Life Cycle.
From www.pinterest.co.uk
Agile Development LifeCycle Release And Design PowerPoint Presentation Dashboard Development Life Cycle in this article, we will delve into the practical implementation of agile analysis in power bi dashboard. dashboard software solutions efficiently transform raw data into actionable insights, assisting businesses to make informed decisions. This is the first and most important step. we can summarize this process into four steps: building an effective dashboard actually takes time. Dashboard Development Life Cycle.
From dashboardexpertsindia.com
Maximizing BI with Effective Dashboard Development in 2024 Dashboard Development Life Cycle we can summarize this process into four steps: dashboard software solutions efficiently transform raw data into actionable insights, assisting businesses to make informed decisions. building an effective dashboard actually takes time — and when the requirements are not properly defined, it can quickly turn into a multi month nightmare (which ends up being used by no one).. Dashboard Development Life Cycle.
From www.slideteam.net
Dashboard Depicting Project Associated Risks And Issues Strategic Plan Dashboard Development Life Cycle And people are usually quick to push for a new dashboard. dashboard software solutions efficiently transform raw data into actionable insights, assisting businesses to make informed decisions. building an effective dashboard actually takes time — and when the requirements are not properly defined, it can quickly turn into a multi month nightmare (which ends up being used by. Dashboard Development Life Cycle.
From bibodw.blogspot.com
Business Objects, Business Intelligence & Datawarehousing Xcelsius Dashboard Development Life Cycle we can summarize this process into four steps: building an effective dashboard actually takes time — and when the requirements are not properly defined, it can quickly turn into a multi month nightmare (which ends up being used by no one). And people are usually quick to push for a new dashboard. This is the first and most. Dashboard Development Life Cycle.
From softawara.blogspot.com
Agile Software Development Life Cycle SOFTAWARA Dashboard Development Life Cycle And people are usually quick to push for a new dashboard. building an effective dashboard actually takes time — and when the requirements are not properly defined, it can quickly turn into a multi month nightmare (which ends up being used by no one). This is the first and most important step. dashboard software solutions efficiently transform raw. Dashboard Development Life Cycle.
From www.behance.net
Employee life cycle dashboard Behance Behance Dashboard Development Life Cycle we can summarize this process into four steps: in this article, we will delve into the practical implementation of agile analysis in power bi dashboard. This is the first and most important step. dashboard software solutions efficiently transform raw data into actionable insights, assisting businesses to make informed decisions. building an effective dashboard actually takes time. Dashboard Development Life Cycle.
From www.linkedin.com
Dashboard Development Lifecycle Dashboard Development Life Cycle dashboard software solutions efficiently transform raw data into actionable insights, assisting businesses to make informed decisions. we can summarize this process into four steps: This is the first and most important step. And people are usually quick to push for a new dashboard. building an effective dashboard actually takes time — and when the requirements are not. Dashboard Development Life Cycle.
From praxie.com
Software Development Life Cycle (SDLC) Management Tools & Templates Dashboard Development Life Cycle And people are usually quick to push for a new dashboard. This is the first and most important step. we can summarize this process into four steps: building an effective dashboard actually takes time — and when the requirements are not properly defined, it can quickly turn into a multi month nightmare (which ends up being used by. Dashboard Development Life Cycle.
From blogs.starcio.com
Best Data Visualization and Dashboard Management Practices in Self Dashboard Development Life Cycle This is the first and most important step. in this article, we will delve into the practical implementation of agile analysis in power bi dashboard. we can summarize this process into four steps: And people are usually quick to push for a new dashboard. dashboard software solutions efficiently transform raw data into actionable insights, assisting businesses to. Dashboard Development Life Cycle.
From monday.com
Agile Development What is Agile SDLC and How To Use It? Dashboard Development Life Cycle in this article, we will delve into the practical implementation of agile analysis in power bi dashboard. And people are usually quick to push for a new dashboard. dashboard software solutions efficiently transform raw data into actionable insights, assisting businesses to make informed decisions. we can summarize this process into four steps: building an effective dashboard. Dashboard Development Life Cycle.
From flevy.com
Assessment Dashboard Product Life Cycle Management (Excel) Slideshow Dashboard Development Life Cycle dashboard software solutions efficiently transform raw data into actionable insights, assisting businesses to make informed decisions. This is the first and most important step. And people are usually quick to push for a new dashboard. building an effective dashboard actually takes time — and when the requirements are not properly defined, it can quickly turn into a multi. Dashboard Development Life Cycle.
From www.slideteam.net
Software Development Life Cycle It Performance Tracking Dashboard Dashboard Development Life Cycle in this article, we will delve into the practical implementation of agile analysis in power bi dashboard. And people are usually quick to push for a new dashboard. building an effective dashboard actually takes time — and when the requirements are not properly defined, it can quickly turn into a multi month nightmare (which ends up being used. Dashboard Development Life Cycle.
From www.neenopal.com
Dashboard Development Process Dashboard Development Life Cycle And people are usually quick to push for a new dashboard. dashboard software solutions efficiently transform raw data into actionable insights, assisting businesses to make informed decisions. in this article, we will delve into the practical implementation of agile analysis in power bi dashboard. This is the first and most important step. building an effective dashboard actually. Dashboard Development Life Cycle.
From www.slideteam.net
Developing Product Lifecycle Product Management Dashboard To Measure Dashboard Development Life Cycle we can summarize this process into four steps: And people are usually quick to push for a new dashboard. dashboard software solutions efficiently transform raw data into actionable insights, assisting businesses to make informed decisions. in this article, we will delve into the practical implementation of agile analysis in power bi dashboard. This is the first and. Dashboard Development Life Cycle.
From syndelltech.com
Guide to The Software Development Life Cycle In 2023 Syndell Dashboard Development Life Cycle This is the first and most important step. in this article, we will delve into the practical implementation of agile analysis in power bi dashboard. we can summarize this process into four steps: And people are usually quick to push for a new dashboard. building an effective dashboard actually takes time — and when the requirements are. Dashboard Development Life Cycle.
From www.ilearnengineering.com
What is the Software Development LifeCycle? iLearn Engineering® Dashboard Development Life Cycle we can summarize this process into four steps: dashboard software solutions efficiently transform raw data into actionable insights, assisting businesses to make informed decisions. This is the first and most important step. And people are usually quick to push for a new dashboard. in this article, we will delve into the practical implementation of agile analysis in. Dashboard Development Life Cycle.
From vickymiao47.medium.com
A project framework for effective dashboards by Vicky Miao Medium Dashboard Development Life Cycle This is the first and most important step. And people are usually quick to push for a new dashboard. dashboard software solutions efficiently transform raw data into actionable insights, assisting businesses to make informed decisions. in this article, we will delve into the practical implementation of agile analysis in power bi dashboard. building an effective dashboard actually. Dashboard Development Life Cycle.
From www.enhansoft.com
Product Lifecycle Dashboard Enhansoft Dashboard Development Life Cycle building an effective dashboard actually takes time — and when the requirements are not properly defined, it can quickly turn into a multi month nightmare (which ends up being used by no one). we can summarize this process into four steps: in this article, we will delve into the practical implementation of agile analysis in power bi. Dashboard Development Life Cycle.
From fyoopwmrp.blob.core.windows.net
Product Lifecycle Examples at Richard Herren blog Dashboard Development Life Cycle And people are usually quick to push for a new dashboard. building an effective dashboard actually takes time — and when the requirements are not properly defined, it can quickly turn into a multi month nightmare (which ends up being used by no one). This is the first and most important step. dashboard software solutions efficiently transform raw. Dashboard Development Life Cycle.
From www.ibaseit.com
What is SDLC? A Guide on Software Development Life Cycle Dashboard Development Life Cycle And people are usually quick to push for a new dashboard. dashboard software solutions efficiently transform raw data into actionable insights, assisting businesses to make informed decisions. we can summarize this process into four steps: This is the first and most important step. building an effective dashboard actually takes time — and when the requirements are not. Dashboard Development Life Cycle.
From dashboardexpertsindia.com
Maximizing BI with Effective Dashboard Development in 2024 Dashboard Development Life Cycle And people are usually quick to push for a new dashboard. we can summarize this process into four steps: This is the first and most important step. dashboard software solutions efficiently transform raw data into actionable insights, assisting businesses to make informed decisions. building an effective dashboard actually takes time — and when the requirements are not. Dashboard Development Life Cycle.
From svitla.com
System Development Life Cycle Methodologies, Phases & Roles Dashboard Development Life Cycle dashboard software solutions efficiently transform raw data into actionable insights, assisting businesses to make informed decisions. building an effective dashboard actually takes time — and when the requirements are not properly defined, it can quickly turn into a multi month nightmare (which ends up being used by no one). we can summarize this process into four steps:. Dashboard Development Life Cycle.