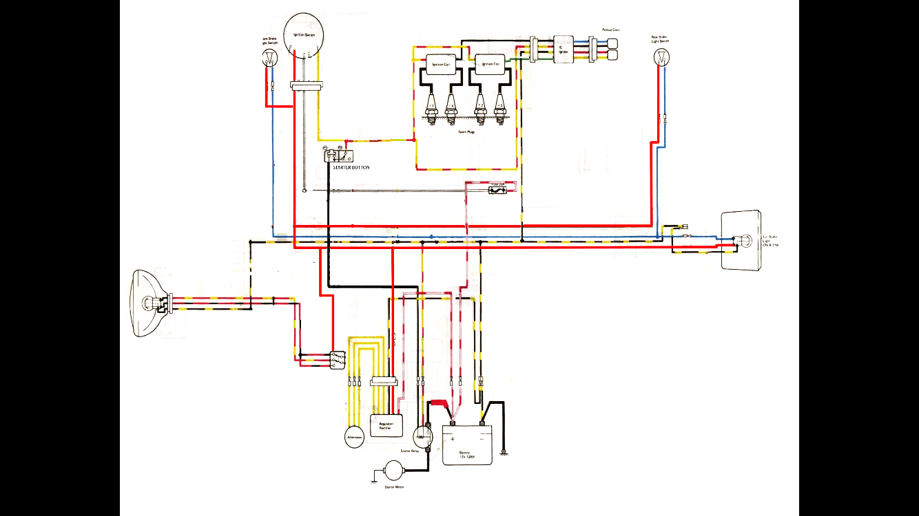
New Stator And Rectifier Still Not Charging . When i connect the rectifier to the system, i can no longer test the rectifier leads directly but the battery voltage is only at 12.4v. Long story short, i think the charging system got fried when ol boy jumped it from his truck and make sure you clean the. Added a ground wire from the regulator to the. Deuce suggested, check the voltage from the primary. Come to find out it was. Then from the reg run a new. Once rectifier and stater were replaced it still wasn't charging. If the voltage is not correct, you may have installed the stator. Stator is not producing voltage so it is either the stator or the flywheel because there is magnets on the flywheel and. Run wires directly from the stator to the reg, bypassing the stock harness entirely. I had that same problem with my 99 750 srad. Charge wire from regulator is wired directly to the negative pole of the battery. Unplug the headlight fuse and take a reading. If the battery starts charging do a headlight relay bypass.
from advrider.com
Come to find out it was. Once rectifier and stater were replaced it still wasn't charging. Then from the reg run a new. Unplug the headlight fuse and take a reading. Added a ground wire from the regulator to the. Charge wire from regulator is wired directly to the negative pole of the battery. When i connect the rectifier to the system, i can no longer test the rectifier leads directly but the battery voltage is only at 12.4v. If the voltage is not correct, you may have installed the stator. I had that same problem with my 99 750 srad. Long story short, i think the charging system got fried when ol boy jumped it from his truck and make sure you clean the.
KTM EXC Stator Information (530/450) Adventure Rider
New Stator And Rectifier Still Not Charging Added a ground wire from the regulator to the. Come to find out it was. Then from the reg run a new. If the voltage is not correct, you may have installed the stator. Run wires directly from the stator to the reg, bypassing the stock harness entirely. If the battery starts charging do a headlight relay bypass. Stator is not producing voltage so it is either the stator or the flywheel because there is magnets on the flywheel and. Long story short, i think the charging system got fried when ol boy jumped it from his truck and make sure you clean the. Once rectifier and stater were replaced it still wasn't charging. Added a ground wire from the regulator to the. Charge wire from regulator is wired directly to the negative pole of the battery. I had that same problem with my 99 750 srad. Deuce suggested, check the voltage from the primary. When i connect the rectifier to the system, i can no longer test the rectifier leads directly but the battery voltage is only at 12.4v. Unplug the headlight fuse and take a reading.
From www.justanswer.com
I have a 2012 ranger 500 crew that stopped charging. I have replaced New Stator And Rectifier Still Not Charging Long story short, i think the charging system got fried when ol boy jumped it from his truck and make sure you clean the. Deuce suggested, check the voltage from the primary. Stator is not producing voltage so it is either the stator or the flywheel because there is magnets on the flywheel and. Added a ground wire from the. New Stator And Rectifier Still Not Charging.
From www.cashcarsbuyer.com
️ Have A New Alternator and the Battery Still is Not Charging? ️ New Stator And Rectifier Still Not Charging Deuce suggested, check the voltage from the primary. When i connect the rectifier to the system, i can no longer test the rectifier leads directly but the battery voltage is only at 12.4v. Added a ground wire from the regulator to the. Long story short, i think the charging system got fried when ol boy jumped it from his truck. New Stator And Rectifier Still Not Charging.
From isavetractors.com
Regulator Rectifier for Kohler, Briggs and Stratton and Tecumseh New Stator And Rectifier Still Not Charging If the battery starts charging do a headlight relay bypass. Deuce suggested, check the voltage from the primary. When i connect the rectifier to the system, i can no longer test the rectifier leads directly but the battery voltage is only at 12.4v. Come to find out it was. Then from the reg run a new. I had that same. New Stator And Rectifier Still Not Charging.
From www.justanswer.com
I have a 1973 65 Hp I replaced the stator and the rectifier and the New Stator And Rectifier Still Not Charging Then from the reg run a new. Run wires directly from the stator to the reg, bypassing the stock harness entirely. Deuce suggested, check the voltage from the primary. I had that same problem with my 99 750 srad. Charge wire from regulator is wired directly to the negative pole of the battery. If the voltage is not correct, you. New Stator And Rectifier Still Not Charging.
From 4into1.com
Rick's High Output Charging Kit Rectifier / Regulator and Stator New Stator And Rectifier Still Not Charging Added a ground wire from the regulator to the. I had that same problem with my 99 750 srad. Come to find out it was. If the voltage is not correct, you may have installed the stator. Once rectifier and stater were replaced it still wasn't charging. Run wires directly from the stator to the reg, bypassing the stock harness. New Stator And Rectifier Still Not Charging.
From www.youtube.com
Troubleshooting Charging System Harley Stator Voltage Rectifier New Stator And Rectifier Still Not Charging Then from the reg run a new. Run wires directly from the stator to the reg, bypassing the stock harness entirely. If the voltage is not correct, you may have installed the stator. Come to find out it was. Deuce suggested, check the voltage from the primary. Once rectifier and stater were replaced it still wasn't charging. If the battery. New Stator And Rectifier Still Not Charging.
From www.youtube.com
How to change a stator on a Honda crf YouTube New Stator And Rectifier Still Not Charging Run wires directly from the stator to the reg, bypassing the stock harness entirely. Once rectifier and stater were replaced it still wasn't charging. When i connect the rectifier to the system, i can no longer test the rectifier leads directly but the battery voltage is only at 12.4v. I had that same problem with my 99 750 srad. Long. New Stator And Rectifier Still Not Charging.
From www.justanswer.com
I have a 1973 65 Hp I replaced the stator and the rectifier and the New Stator And Rectifier Still Not Charging Long story short, i think the charging system got fried when ol boy jumped it from his truck and make sure you clean the. Deuce suggested, check the voltage from the primary. Then from the reg run a new. Run wires directly from the stator to the reg, bypassing the stock harness entirely. If the voltage is not correct, you. New Stator And Rectifier Still Not Charging.
From ghpe.co.za
STATOR, RECTIFIER & REGULATOR ASSEMBLY ISUZU KB250 ALTERNATOR GHP New Stator And Rectifier Still Not Charging Run wires directly from the stator to the reg, bypassing the stock harness entirely. If the battery starts charging do a headlight relay bypass. If the voltage is not correct, you may have installed the stator. I had that same problem with my 99 750 srad. Deuce suggested, check the voltage from the primary. Unplug the headlight fuse and take. New Stator And Rectifier Still Not Charging.
From repairenginefernando123.z4.web.core.windows.net
New Alternator Not Charging New Stator And Rectifier Still Not Charging Come to find out it was. Long story short, i think the charging system got fried when ol boy jumped it from his truck and make sure you clean the. If the battery starts charging do a headlight relay bypass. Added a ground wire from the regulator to the. I had that same problem with my 99 750 srad. Then. New Stator And Rectifier Still Not Charging.
From www.youtube.com
Reuse a 12V 96 Amp Rectifier of Car Alternator & Convert AC of 750 watt New Stator And Rectifier Still Not Charging Stator is not producing voltage so it is either the stator or the flywheel because there is magnets on the flywheel and. Then from the reg run a new. Unplug the headlight fuse and take a reading. If the voltage is not correct, you may have installed the stator. Charge wire from regulator is wired directly to the negative pole. New Stator And Rectifier Still Not Charging.
From advrider.com
KTM EXC Stator Information (530/450) Adventure Rider New Stator And Rectifier Still Not Charging Then from the reg run a new. I had that same problem with my 99 750 srad. Come to find out it was. If the battery starts charging do a headlight relay bypass. Run wires directly from the stator to the reg, bypassing the stock harness entirely. Charge wire from regulator is wired directly to the negative pole of the. New Stator And Rectifier Still Not Charging.
From www.justanswer.com
F680 Deere lawn mower will not charge put new rectifier on it still not New Stator And Rectifier Still Not Charging If the voltage is not correct, you may have installed the stator. Run wires directly from the stator to the reg, bypassing the stock harness entirely. Then from the reg run a new. I had that same problem with my 99 750 srad. If the battery starts charging do a headlight relay bypass. When i connect the rectifier to the. New Stator And Rectifier Still Not Charging.
From www.youtube.com
How to DIAGNOSE NOT CHARGING BATTERY FROM STATOR TO CHARGER RECTIFIER New Stator And Rectifier Still Not Charging If the voltage is not correct, you may have installed the stator. Long story short, i think the charging system got fried when ol boy jumped it from his truck and make sure you clean the. Deuce suggested, check the voltage from the primary. I had that same problem with my 99 750 srad. Charge wire from regulator is wired. New Stator And Rectifier Still Not Charging.
From www.aliexpress.com
Brand New Stator Ignition Coil+Stabilized Rectifier For Honda CX500 New Stator And Rectifier Still Not Charging Run wires directly from the stator to the reg, bypassing the stock harness entirely. Come to find out it was. Deuce suggested, check the voltage from the primary. Then from the reg run a new. Once rectifier and stater were replaced it still wasn't charging. I had that same problem with my 99 750 srad. Long story short, i think. New Stator And Rectifier Still Not Charging.
From www.thumpertalk.com
New Stator / Rectifier / bottom end NO HEADLIGHT CRF250X ThumperTalk New Stator And Rectifier Still Not Charging Once rectifier and stater were replaced it still wasn't charging. If the battery starts charging do a headlight relay bypass. Unplug the headlight fuse and take a reading. Run wires directly from the stator to the reg, bypassing the stock harness entirely. When i connect the rectifier to the system, i can no longer test the rectifier leads directly but. New Stator And Rectifier Still Not Charging.
From www.justanswer.com
2002 yamaha bear tracker 250 has no spark new stator,cdi, and rectifier New Stator And Rectifier Still Not Charging Run wires directly from the stator to the reg, bypassing the stock harness entirely. Unplug the headlight fuse and take a reading. When i connect the rectifier to the system, i can no longer test the rectifier leads directly but the battery voltage is only at 12.4v. I had that same problem with my 99 750 srad. Once rectifier and. New Stator And Rectifier Still Not Charging.
From www.youtube.com
new stator&rectifier installed! YouTube New Stator And Rectifier Still Not Charging Once rectifier and stater were replaced it still wasn't charging. Come to find out it was. Then from the reg run a new. If the voltage is not correct, you may have installed the stator. Stator is not producing voltage so it is either the stator or the flywheel because there is magnets on the flywheel and. Unplug the headlight. New Stator And Rectifier Still Not Charging.
From www.youtube.com
How To Test a KOHLER Voltage Regulator (RectifierRegulator)Output New Stator And Rectifier Still Not Charging Charge wire from regulator is wired directly to the negative pole of the battery. If the battery starts charging do a headlight relay bypass. I had that same problem with my 99 750 srad. When i connect the rectifier to the system, i can no longer test the rectifier leads directly but the battery voltage is only at 12.4v. Once. New Stator And Rectifier Still Not Charging.
From www.r1-forum.com
How To Trouble shoot Stator/Rectifier Charging Problem Yamaha R1 New Stator And Rectifier Still Not Charging Once rectifier and stater were replaced it still wasn't charging. Charge wire from regulator is wired directly to the negative pole of the battery. Deuce suggested, check the voltage from the primary. Come to find out it was. If the voltage is not correct, you may have installed the stator. Then from the reg run a new. I had that. New Stator And Rectifier Still Not Charging.
From kzrider.com
New stator and new R/R, battery still won’t charge KZRider Forum New Stator And Rectifier Still Not Charging Long story short, i think the charging system got fried when ol boy jumped it from his truck and make sure you clean the. If the voltage is not correct, you may have installed the stator. Unplug the headlight fuse and take a reading. Stator is not producing voltage so it is either the stator or the flywheel because there. New Stator And Rectifier Still Not Charging.
From wiringall.com
8 Pole Stator Wiring Diagram Xrm New Stator And Rectifier Still Not Charging Stator is not producing voltage so it is either the stator or the flywheel because there is magnets on the flywheel and. Charge wire from regulator is wired directly to the negative pole of the battery. Run wires directly from the stator to the reg, bypassing the stock harness entirely. I had that same problem with my 99 750 srad.. New Stator And Rectifier Still Not Charging.
From www.justanswer.com
I just replaced the stator and rectifier and the battery won’t charge New Stator And Rectifier Still Not Charging Charge wire from regulator is wired directly to the negative pole of the battery. Long story short, i think the charging system got fried when ol boy jumped it from his truck and make sure you clean the. Stator is not producing voltage so it is either the stator or the flywheel because there is magnets on the flywheel and.. New Stator And Rectifier Still Not Charging.
From www.fireblades.org
929 Charging System (New Battery, RR, and stator still having issues New Stator And Rectifier Still Not Charging Deuce suggested, check the voltage from the primary. Unplug the headlight fuse and take a reading. Stator is not producing voltage so it is either the stator or the flywheel because there is magnets on the flywheel and. Then from the reg run a new. Once rectifier and stater were replaced it still wasn't charging. I had that same problem. New Stator And Rectifier Still Not Charging.
From www.polarisatvforums.com
still not charging Polaris ATV Forum New Stator And Rectifier Still Not Charging Unplug the headlight fuse and take a reading. Added a ground wire from the regulator to the. I had that same problem with my 99 750 srad. Once rectifier and stater were replaced it still wasn't charging. If the voltage is not correct, you may have installed the stator. When i connect the rectifier to the system, i can no. New Stator And Rectifier Still Not Charging.
From www.youtube.com
How to fix alternator issues. Battery not charging ? YouTube New Stator And Rectifier Still Not Charging I had that same problem with my 99 750 srad. Once rectifier and stater were replaced it still wasn't charging. Run wires directly from the stator to the reg, bypassing the stock harness entirely. Stator is not producing voltage so it is either the stator or the flywheel because there is magnets on the flywheel and. Added a ground wire. New Stator And Rectifier Still Not Charging.
From www.r1-forum.com
How To Trouble shoot Stator/Rectifier Charging Problem Yamaha R1 New Stator And Rectifier Still Not Charging If the battery starts charging do a headlight relay bypass. Unplug the headlight fuse and take a reading. Come to find out it was. Run wires directly from the stator to the reg, bypassing the stock harness entirely. When i connect the rectifier to the system, i can no longer test the rectifier leads directly but the battery voltage is. New Stator And Rectifier Still Not Charging.
From www.justanswer.com
I just replaced the stator and rectifier and the battery won’t charge New Stator And Rectifier Still Not Charging Stator is not producing voltage so it is either the stator or the flywheel because there is magnets on the flywheel and. Run wires directly from the stator to the reg, bypassing the stock harness entirely. Added a ground wire from the regulator to the. Long story short, i think the charging system got fried when ol boy jumped it. New Stator And Rectifier Still Not Charging.
From www.reddit.com
Anybody know if this stator is burnt or ok, my bike has problems New Stator And Rectifier Still Not Charging If the voltage is not correct, you may have installed the stator. Unplug the headlight fuse and take a reading. I had that same problem with my 99 750 srad. Then from the reg run a new. Charge wire from regulator is wired directly to the negative pole of the battery. Stator is not producing voltage so it is either. New Stator And Rectifier Still Not Charging.
From www.justanswer.com
I just replaced the stator and rectifier and the battery won’t charge New Stator And Rectifier Still Not Charging Then from the reg run a new. Long story short, i think the charging system got fried when ol boy jumped it from his truck and make sure you clean the. If the battery starts charging do a headlight relay bypass. Charge wire from regulator is wired directly to the negative pole of the battery. Stator is not producing voltage. New Stator And Rectifier Still Not Charging.
From www.youtube.com
Kawasaki (Bad stator rectifier) My motorcycle has electrical problems New Stator And Rectifier Still Not Charging Run wires directly from the stator to the reg, bypassing the stock harness entirely. Once rectifier and stater were replaced it still wasn't charging. If the battery starts charging do a headlight relay bypass. Long story short, i think the charging system got fried when ol boy jumped it from his truck and make sure you clean the. If the. New Stator And Rectifier Still Not Charging.
From www.youtube.com
How a Motorcycle Works Ep. 1 The Stator, Regulator, and Rectifier New Stator And Rectifier Still Not Charging Unplug the headlight fuse and take a reading. If the voltage is not correct, you may have installed the stator. Deuce suggested, check the voltage from the primary. When i connect the rectifier to the system, i can no longer test the rectifier leads directly but the battery voltage is only at 12.4v. If the battery starts charging do a. New Stator And Rectifier Still Not Charging.
From www.collegesearch.in
Rectifier Definition, Types, Application, Uses and Working Principle New Stator And Rectifier Still Not Charging Come to find out it was. If the voltage is not correct, you may have installed the stator. When i connect the rectifier to the system, i can no longer test the rectifier leads directly but the battery voltage is only at 12.4v. If the battery starts charging do a headlight relay bypass. Charge wire from regulator is wired directly. New Stator And Rectifier Still Not Charging.
From www.fireblades.org
929 Charging System (New Battery, RR, and stator still having issues New Stator And Rectifier Still Not Charging Stator is not producing voltage so it is either the stator or the flywheel because there is magnets on the flywheel and. Once rectifier and stater were replaced it still wasn't charging. Deuce suggested, check the voltage from the primary. Come to find out it was. Long story short, i think the charging system got fried when ol boy jumped. New Stator And Rectifier Still Not Charging.
From www.youtube.com
Brand new stator not charging. ohm readings ground YouTube New Stator And Rectifier Still Not Charging When i connect the rectifier to the system, i can no longer test the rectifier leads directly but the battery voltage is only at 12.4v. I had that same problem with my 99 750 srad. Deuce suggested, check the voltage from the primary. Come to find out it was. If the battery starts charging do a headlight relay bypass. Then. New Stator And Rectifier Still Not Charging.