Rc Oscillator In Pic Microcontroller . Hs, xt, lp and rc. The clock mode is the programmable gain of the inverting amplifier (except rc or ec mode, which uses a rc network to determine oscillation. With value of resistor r being below 2.2k, oscillator can become unstable,. The rc oscillator option saves system cost while the lp crystal option saves power. The external rc oscillator mode allows the pic® microcontroller (mcu) to be clocked by a simple. These modes support crystals, canned oscillator modules, some resonators or the use of an external resistor and capacitor as a clock source. There are 4 common oscillator modes that are available on most picmicro devices. Above diagram shows how rc oscillator is connected with pic16f84.
from www.youtube.com
Above diagram shows how rc oscillator is connected with pic16f84. The clock mode is the programmable gain of the inverting amplifier (except rc or ec mode, which uses a rc network to determine oscillation. There are 4 common oscillator modes that are available on most picmicro devices. These modes support crystals, canned oscillator modules, some resonators or the use of an external resistor and capacitor as a clock source. The rc oscillator option saves system cost while the lp crystal option saves power. With value of resistor r being below 2.2k, oscillator can become unstable,. Hs, xt, lp and rc. The external rc oscillator mode allows the pic® microcontroller (mcu) to be clocked by a simple.
PIC_Lecture 3 Oscillator Configurations of PIC18FXX Microcontroller
Rc Oscillator In Pic Microcontroller With value of resistor r being below 2.2k, oscillator can become unstable,. These modes support crystals, canned oscillator modules, some resonators or the use of an external resistor and capacitor as a clock source. With value of resistor r being below 2.2k, oscillator can become unstable,. There are 4 common oscillator modes that are available on most picmicro devices. Above diagram shows how rc oscillator is connected with pic16f84. The external rc oscillator mode allows the pic® microcontroller (mcu) to be clocked by a simple. Hs, xt, lp and rc. The clock mode is the programmable gain of the inverting amplifier (except rc or ec mode, which uses a rc network to determine oscillation. The rc oscillator option saves system cost while the lp crystal option saves power.
From www.circuitstoday.com
Advanced Features of PIC,Oscillator Selection,Reset,Interrupts,and so on. Rc Oscillator In Pic Microcontroller The external rc oscillator mode allows the pic® microcontroller (mcu) to be clocked by a simple. Hs, xt, lp and rc. The rc oscillator option saves system cost while the lp crystal option saves power. There are 4 common oscillator modes that are available on most picmicro devices. With value of resistor r being below 2.2k, oscillator can become unstable,.. Rc Oscillator In Pic Microcontroller.
From www.youtube.com
Oscillator and Timers 🔴 PIC Microcontroller Programming Tutorial 6 Rc Oscillator In Pic Microcontroller The clock mode is the programmable gain of the inverting amplifier (except rc or ec mode, which uses a rc network to determine oscillation. Hs, xt, lp and rc. With value of resistor r being below 2.2k, oscillator can become unstable,. These modes support crystals, canned oscillator modules, some resonators or the use of an external resistor and capacitor as. Rc Oscillator In Pic Microcontroller.
From www.multisim.com
RC oscillator Multisim Live Rc Oscillator In Pic Microcontroller There are 4 common oscillator modes that are available on most picmicro devices. The clock mode is the programmable gain of the inverting amplifier (except rc or ec mode, which uses a rc network to determine oscillation. The rc oscillator option saves system cost while the lp crystal option saves power. The external rc oscillator mode allows the pic® microcontroller. Rc Oscillator In Pic Microcontroller.
From www.circuitdiagram.co
Oscillator Circuit Of 8051 Microcontroller Circuit Diagram Rc Oscillator In Pic Microcontroller There are 4 common oscillator modes that are available on most picmicro devices. With value of resistor r being below 2.2k, oscillator can become unstable,. The rc oscillator option saves system cost while the lp crystal option saves power. The clock mode is the programmable gain of the inverting amplifier (except rc or ec mode, which uses a rc network. Rc Oscillator In Pic Microcontroller.
From www.semanticscholar.org
Figure 1 from A 1 MHz PVT compensated RC oscillator with 8 ppm = (cid2 Rc Oscillator In Pic Microcontroller Hs, xt, lp and rc. The rc oscillator option saves system cost while the lp crystal option saves power. The clock mode is the programmable gain of the inverting amplifier (except rc or ec mode, which uses a rc network to determine oscillation. There are 4 common oscillator modes that are available on most picmicro devices. The external rc oscillator. Rc Oscillator In Pic Microcontroller.
From thinkinbinary.blogspot.com
PIC Programming Lessons The Microcontroller Oscillator Rc Oscillator In Pic Microcontroller These modes support crystals, canned oscillator modules, some resonators or the use of an external resistor and capacitor as a clock source. With value of resistor r being below 2.2k, oscillator can become unstable,. Above diagram shows how rc oscillator is connected with pic16f84. The rc oscillator option saves system cost while the lp crystal option saves power. Hs, xt,. Rc Oscillator In Pic Microcontroller.
From electrosome.com
Using ADC Module of PIC Microcontroller Hi Tech C Rc Oscillator In Pic Microcontroller Hs, xt, lp and rc. The external rc oscillator mode allows the pic® microcontroller (mcu) to be clocked by a simple. The clock mode is the programmable gain of the inverting amplifier (except rc or ec mode, which uses a rc network to determine oscillation. Above diagram shows how rc oscillator is connected with pic16f84. There are 4 common oscillator. Rc Oscillator In Pic Microcontroller.
From www.learningaboutelectronics.com
How to Set up an Oscillator for a PIC Microcontroller in C Rc Oscillator In Pic Microcontroller Above diagram shows how rc oscillator is connected with pic16f84. These modes support crystals, canned oscillator modules, some resonators or the use of an external resistor and capacitor as a clock source. The clock mode is the programmable gain of the inverting amplifier (except rc or ec mode, which uses a rc network to determine oscillation. Hs, xt, lp and. Rc Oscillator In Pic Microcontroller.
From sosteneslekule.blogspot.com
Choosing the Right Oscillator for Your Microcontroller LEKULE Rc Oscillator In Pic Microcontroller The rc oscillator option saves system cost while the lp crystal option saves power. There are 4 common oscillator modes that are available on most picmicro devices. The external rc oscillator mode allows the pic® microcontroller (mcu) to be clocked by a simple. With value of resistor r being below 2.2k, oscillator can become unstable,. The clock mode is the. Rc Oscillator In Pic Microcontroller.
From www.slideserve.com
PPT CHAPTER 5 OSCILLATORS PowerPoint Presentation, free download Rc Oscillator In Pic Microcontroller Above diagram shows how rc oscillator is connected with pic16f84. The clock mode is the programmable gain of the inverting amplifier (except rc or ec mode, which uses a rc network to determine oscillation. There are 4 common oscillator modes that are available on most picmicro devices. The external rc oscillator mode allows the pic® microcontroller (mcu) to be clocked. Rc Oscillator In Pic Microcontroller.
From circuitdigest.com
PIC Microcontroller PWM Tutorial using MPLAB and XC8 Rc Oscillator In Pic Microcontroller Above diagram shows how rc oscillator is connected with pic16f84. These modes support crystals, canned oscillator modules, some resonators or the use of an external resistor and capacitor as a clock source. Hs, xt, lp and rc. There are 4 common oscillator modes that are available on most picmicro devices. With value of resistor r being below 2.2k, oscillator can. Rc Oscillator In Pic Microcontroller.
From wiredatapickering.z13.web.core.windows.net
Rc Oscillator Circuit Diagram Rc Oscillator In Pic Microcontroller Above diagram shows how rc oscillator is connected with pic16f84. These modes support crystals, canned oscillator modules, some resonators or the use of an external resistor and capacitor as a clock source. With value of resistor r being below 2.2k, oscillator can become unstable,. The external rc oscillator mode allows the pic® microcontroller (mcu) to be clocked by a simple.. Rc Oscillator In Pic Microcontroller.
From www.studypool.com
SOLUTION Electronics rc phase shift oscillator Studypool Rc Oscillator In Pic Microcontroller These modes support crystals, canned oscillator modules, some resonators or the use of an external resistor and capacitor as a clock source. There are 4 common oscillator modes that are available on most picmicro devices. Above diagram shows how rc oscillator is connected with pic16f84. Hs, xt, lp and rc. The rc oscillator option saves system cost while the lp. Rc Oscillator In Pic Microcontroller.
From electronics.stackexchange.com
microcontroller PIC RC oscillator Electrical Engineering Stack Exchange Rc Oscillator In Pic Microcontroller The rc oscillator option saves system cost while the lp crystal option saves power. The clock mode is the programmable gain of the inverting amplifier (except rc or ec mode, which uses a rc network to determine oscillation. With value of resistor r being below 2.2k, oscillator can become unstable,. The external rc oscillator mode allows the pic® microcontroller (mcu). Rc Oscillator In Pic Microcontroller.
From ee.itu.edu.tr
Research Activity Low power RC oscillators with high frequency Rc Oscillator In Pic Microcontroller The external rc oscillator mode allows the pic® microcontroller (mcu) to be clocked by a simple. With value of resistor r being below 2.2k, oscillator can become unstable,. The rc oscillator option saves system cost while the lp crystal option saves power. The clock mode is the programmable gain of the inverting amplifier (except rc or ec mode, which uses. Rc Oscillator In Pic Microcontroller.
From theorycircuit.com
RC phase shift oscillator circuit diagram theoryCIRCUIT Do It Rc Oscillator In Pic Microcontroller There are 4 common oscillator modes that are available on most picmicro devices. The external rc oscillator mode allows the pic® microcontroller (mcu) to be clocked by a simple. Hs, xt, lp and rc. These modes support crystals, canned oscillator modules, some resonators or the use of an external resistor and capacitor as a clock source. Above diagram shows how. Rc Oscillator In Pic Microcontroller.
From itecnotes.com
Electrical RC oscillator to measure capacitance with a Rc Oscillator In Pic Microcontroller The rc oscillator option saves system cost while the lp crystal option saves power. Above diagram shows how rc oscillator is connected with pic16f84. The clock mode is the programmable gain of the inverting amplifier (except rc or ec mode, which uses a rc network to determine oscillation. These modes support crystals, canned oscillator modules, some resonators or the use. Rc Oscillator In Pic Microcontroller.
From www.youtube.com
Electronics RC oscillator to measure capacitance with a Rc Oscillator In Pic Microcontroller Hs, xt, lp and rc. There are 4 common oscillator modes that are available on most picmicro devices. The rc oscillator option saves system cost while the lp crystal option saves power. These modes support crystals, canned oscillator modules, some resonators or the use of an external resistor and capacitor as a clock source. The clock mode is the programmable. Rc Oscillator In Pic Microcontroller.
From www.elprocus.com
RC Phase Shift Oscillator Circuit using BJT, Frequency and Applications Rc Oscillator In Pic Microcontroller Above diagram shows how rc oscillator is connected with pic16f84. There are 4 common oscillator modes that are available on most picmicro devices. The rc oscillator option saves system cost while the lp crystal option saves power. The clock mode is the programmable gain of the inverting amplifier (except rc or ec mode, which uses a rc network to determine. Rc Oscillator In Pic Microcontroller.
From pic-microcontroller.com
PIC 12F675 Microcontroller Tutorial. Rc Oscillator In Pic Microcontroller The clock mode is the programmable gain of the inverting amplifier (except rc or ec mode, which uses a rc network to determine oscillation. Hs, xt, lp and rc. With value of resistor r being below 2.2k, oscillator can become unstable,. The rc oscillator option saves system cost while the lp crystal option saves power. There are 4 common oscillator. Rc Oscillator In Pic Microcontroller.
From pic-microcontroller.com
Using Microcontrollers ( Microchip PIC) Rc Oscillator In Pic Microcontroller Hs, xt, lp and rc. Above diagram shows how rc oscillator is connected with pic16f84. These modes support crystals, canned oscillator modules, some resonators or the use of an external resistor and capacitor as a clock source. The external rc oscillator mode allows the pic® microcontroller (mcu) to be clocked by a simple. There are 4 common oscillator modes that. Rc Oscillator In Pic Microcontroller.
From www.researchgate.net
General structure of RC oscillator. Download Scientific Diagram Rc Oscillator In Pic Microcontroller With value of resistor r being below 2.2k, oscillator can become unstable,. These modes support crystals, canned oscillator modules, some resonators or the use of an external resistor and capacitor as a clock source. The rc oscillator option saves system cost while the lp crystal option saves power. The clock mode is the programmable gain of the inverting amplifier (except. Rc Oscillator In Pic Microcontroller.
From www.circuitstoday.com
Advanced Features of PIC,Oscillator Selection,Reset,Interrupts,and so on. Rc Oscillator In Pic Microcontroller Above diagram shows how rc oscillator is connected with pic16f84. The clock mode is the programmable gain of the inverting amplifier (except rc or ec mode, which uses a rc network to determine oscillation. With value of resistor r being below 2.2k, oscillator can become unstable,. Hs, xt, lp and rc. The external rc oscillator mode allows the pic® microcontroller. Rc Oscillator In Pic Microcontroller.
From eureka.patsnap.com
RC oscillator and RC oscillator system Eureka wisdom buds develop Rc Oscillator In Pic Microcontroller The rc oscillator option saves system cost while the lp crystal option saves power. These modes support crystals, canned oscillator modules, some resonators or the use of an external resistor and capacitor as a clock source. There are 4 common oscillator modes that are available on most picmicro devices. The external rc oscillator mode allows the pic® microcontroller (mcu) to. Rc Oscillator In Pic Microcontroller.
From www.youtube.com
PIC microcontroller tutorial 3 Oscillator options YouTube Rc Oscillator In Pic Microcontroller The rc oscillator option saves system cost while the lp crystal option saves power. Hs, xt, lp and rc. With value of resistor r being below 2.2k, oscillator can become unstable,. There are 4 common oscillator modes that are available on most picmicro devices. The external rc oscillator mode allows the pic® microcontroller (mcu) to be clocked by a simple.. Rc Oscillator In Pic Microcontroller.
From electronics.stackexchange.com
microcontroller PIC16f628a internal oscillator runs at a lower Rc Oscillator In Pic Microcontroller The rc oscillator option saves system cost while the lp crystal option saves power. There are 4 common oscillator modes that are available on most picmicro devices. Hs, xt, lp and rc. With value of resistor r being below 2.2k, oscillator can become unstable,. Above diagram shows how rc oscillator is connected with pic16f84. The external rc oscillator mode allows. Rc Oscillator In Pic Microcontroller.
From www.circuits-diy.com
RC Phase Shift Oscillator Circuit Rc Oscillator In Pic Microcontroller The external rc oscillator mode allows the pic® microcontroller (mcu) to be clocked by a simple. These modes support crystals, canned oscillator modules, some resonators or the use of an external resistor and capacitor as a clock source. Hs, xt, lp and rc. There are 4 common oscillator modes that are available on most picmicro devices. The clock mode is. Rc Oscillator In Pic Microcontroller.
From microcontrollerslab.com
GETTING STARTED WITH PIC MICROCONTROLLERS Rc Oscillator In Pic Microcontroller There are 4 common oscillator modes that are available on most picmicro devices. The external rc oscillator mode allows the pic® microcontroller (mcu) to be clocked by a simple. With value of resistor r being below 2.2k, oscillator can become unstable,. Above diagram shows how rc oscillator is connected with pic16f84. Hs, xt, lp and rc. The rc oscillator option. Rc Oscillator In Pic Microcontroller.
From studylib.net
Basic RC Oscillator Circuit Rc Oscillator In Pic Microcontroller There are 4 common oscillator modes that are available on most picmicro devices. Above diagram shows how rc oscillator is connected with pic16f84. The rc oscillator option saves system cost while the lp crystal option saves power. Hs, xt, lp and rc. With value of resistor r being below 2.2k, oscillator can become unstable,. The external rc oscillator mode allows. Rc Oscillator In Pic Microcontroller.
From www.youtube.com
PIC_Lecture 3 Oscillator Configurations of PIC18FXX Microcontroller Rc Oscillator In Pic Microcontroller These modes support crystals, canned oscillator modules, some resonators or the use of an external resistor and capacitor as a clock source. Hs, xt, lp and rc. The rc oscillator option saves system cost while the lp crystal option saves power. The external rc oscillator mode allows the pic® microcontroller (mcu) to be clocked by a simple. There are 4. Rc Oscillator In Pic Microcontroller.
From www.slideserve.com
PPT Microcontroller PowerPoint Presentation, free download ID5869866 Rc Oscillator In Pic Microcontroller These modes support crystals, canned oscillator modules, some resonators or the use of an external resistor and capacitor as a clock source. The clock mode is the programmable gain of the inverting amplifier (except rc or ec mode, which uses a rc network to determine oscillation. Above diagram shows how rc oscillator is connected with pic16f84. There are 4 common. Rc Oscillator In Pic Microcontroller.
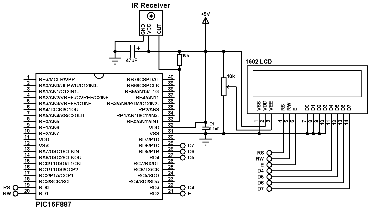
From simple-circuit.com
RC5 Decoder with PIC16F887 microcontroller and CCS C compiler Rc Oscillator In Pic Microcontroller The external rc oscillator mode allows the pic® microcontroller (mcu) to be clocked by a simple. Above diagram shows how rc oscillator is connected with pic16f84. The rc oscillator option saves system cost while the lp crystal option saves power. The clock mode is the programmable gain of the inverting amplifier (except rc or ec mode, which uses a rc. Rc Oscillator In Pic Microcontroller.
From simple-circuit.com
IR remote control system based on PIC microcontroller CCS C compiler Rc Oscillator In Pic Microcontroller The external rc oscillator mode allows the pic® microcontroller (mcu) to be clocked by a simple. There are 4 common oscillator modes that are available on most picmicro devices. The clock mode is the programmable gain of the inverting amplifier (except rc or ec mode, which uses a rc network to determine oscillation. Above diagram shows how rc oscillator is. Rc Oscillator In Pic Microcontroller.
From www.researchgate.net
3 Stage RC Oscillator Download Scientific Diagram Rc Oscillator In Pic Microcontroller With value of resistor r being below 2.2k, oscillator can become unstable,. The rc oscillator option saves system cost while the lp crystal option saves power. These modes support crystals, canned oscillator modules, some resonators or the use of an external resistor and capacitor as a clock source. The external rc oscillator mode allows the pic® microcontroller (mcu) to be. Rc Oscillator In Pic Microcontroller.
From eureka.patsnap.com
Method of operating a microcontroller chip having an internal RC Rc Oscillator In Pic Microcontroller Above diagram shows how rc oscillator is connected with pic16f84. Hs, xt, lp and rc. With value of resistor r being below 2.2k, oscillator can become unstable,. The clock mode is the programmable gain of the inverting amplifier (except rc or ec mode, which uses a rc network to determine oscillation. The external rc oscillator mode allows the pic® microcontroller. Rc Oscillator In Pic Microcontroller.